河北省沧州市沧县中学2023-2024学年高三下学期3月月考化学试题
展开本试卷共100分 考试时间75分钟
注意事项:
1.答题前,考生务必将自己的姓名、准考证号填写在答题卡上。
2.回答选择题时,选出每小题答案后,用铅笔把答题卡上对应题目的答案标号涂黑。如需改动,用橡皮擦干净后,再选涂其他答案标号。回答非选择题时,将答案写在答题卡上。写在本试卷上无效。
3.考试结束后,将本试卷和答题卡一并交回。
4.可能用到的相对原子质量:H1 C12 N14 O16 S32 Cu64 Zn65 Nb93
一、选择题:本题共14小题,每小题3分,共42分。在每小题给出的四个选项中,只有一项符合题目要求。
1.2023年诺贝尔化学奖颁发给MungiG.Bawendi、LuisE.Brus和AlexeyI.Ekimv,以表彰他们在发现和合成量子点方面的贡献。量子点是非常微小的纳米粒子,它们的大小决定了其性质。在20世纪80年代初,AlexeyI.Ekimv成功地在有色玻璃中创造出依赖于尺寸的量子效应,玻璃颜色来自氯化铜纳米颗粒。下列有关说法错误的是( )
A.普通玻璃属于晶体B.分散在玻璃中的氯化铜纳米微小颗粒就是量子点
C.纳米颗粒越小,吸附能力越强D.氯化铜纳米颗粒的大小决定添加该颗粒的玻璃颜色
2.出土的文物竹简需经历浸泡释污、脱水加固、干燥定形、粘接修复等步骤。文物竹简中的被氧化为后,会与竹材中的木质素(多酚类物质)发生络合反应而变黑,变色竹简需用溶液、乙二胺四乙酸和草酸的混合试剂进行脱色处理,最后再经过蒸馏水清洗,即可恢复原色。下列说法错误的是( )
A.纤维素水解的最终产物为果糖 B.还原性较强,起到还原作用
C.脱色过程中,乙二胺四乙酸和草酸主要作配位剂 D.维生素C也可用于竹简脱色
3.与在一定条件下反应可生成两种单质,在生命活动中也可生成亚硝基硫醇(HSNO)。下列有关说法错误的是( )
A.NO为极性分子B.H2S的VSEPR模型为三角锥形
C.HSNO的结构式为H—S—N—OD.NO与H2S反应生成的两种单质为S、N2
4.用下列装置(夹持与加热装置已略去)进行实验,不能达到实验目的的是( )
5.Knevenagel反应是指羰基化合物和活泼亚甲基化合物在弱碱性胺催化下缩合制备a,β—不饱和羰基化合物的反应。某Knevenagel反应如下,有关说法正确的是( )
A.A具有手性B.若B的分子量为132,则R表示乙基
C.在一定条件下,C能发生水解反应D.D的分子式为H2O2
6.一定条件下,在水溶液中的相对能量大小如图所示。下列有关说法错误的是( )
A.上述离子中最稳定的是
B.反应的热化学方程式为
C.反应中反应物的键能之和大于生成物的键能之和
D.相同条件下,上述离子中结合能力最强的是B
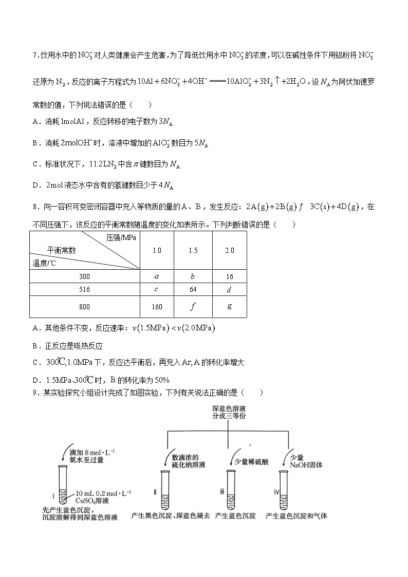
7.饮用水中的对人类健康会产生危害,为了降低饮用水中的浓度,可以在碱性条件下用铝粉将还原为,反应的离子方程式为。设为阿伏加德罗常数的值,下列说法错误的是( )
A.消耗,反应转移的电子数为
B.消耗时,溶液中增加的数目为
C.标准状况下,中含键数目为
D.液态水中含有的氢键数目少于
8.向一容积可变密闭容器中充入等物质的量的,发生反应:,在不同压强下,该反应的平衡常数随温度的变化如表所示。下列判断错误的是( )
A.其他条件不变,反应速率:
B.正反应是吸热反应
C.下,反应达平衡后,再充入的转化率增大
D.时,的转化率为
9.某实验探究小组设计完成了如图实验,下列有关说法正确的是( )
A.中深蓝色溶液中只存在
B.中生成黑色沉淀说明仅转化为
C.iii中蓝色沉淀为
D.iv中反应为
10.一种热再生氨基液流电池的工作原理如图所示,下列有关说法错误的是( )
A.为阴离子交换膜
B.放电时负极反应为
C.为保证电池的循环使用需不断更换新的负极金属板
D.放电时,右池电极减少时,左池溶液质量减少
11.某有机物在合成中具有重要作用,其分子结构如下图所示。是核电荷数依次增大的短周期元素,原子序数之和等于的原子序数,原子价电子数相同。下列说法错误的是( )
A.X、Y、Z元素的氢化物沸点最高的是B.元素电负性最大的是
C.的最高价氧化物是酸性氧化物D.该有机物既有酸性又有碱性
12.六方硫化锌的结构是原子作六方最密堆积,其晶胞如图所示,图中点分数坐标为点分数坐标为);底,高。设为阿伏加德罗常数的值。下列说法错误的是( )
A.晶胞中,填充空隙类型为正四面体空隙
B.图中原子的配位数为6
C.图中的核间距约为
D.该晶体密度为
13.氯化亚铜难溶于醇和水,在潮湿空气中易水解氧化,广泛应用于冶金工业,以铜为原料生产的流程如下:
下列有关叙述错误的是( )
A.“溶解”时可能发生的反应:
B.“还原”反应的氧化产物是或
C.“操作X”是过滤
D.“洗涤”时先用硝酸洗,再用乙醇洗
14.组氨酸能溶于水,在医药上用于治疗胃溃疡、贫血、过敏症等。将组氨酸简写成,向组氨酸盐溶液中逐滴加入等浓度溶液,溶液的随碱液量有如图所示变化,已知为的电离平衡常数)。下列说法错误的是( )
A.时,
B.时,
C.
D.组氨酸盐水溶液中:
二、非选择题:本题共4小题,共58分。
15.(16分)第19届杭州亚运会开幕式首次使用废碳再生的绿色甲醇作为主火炬塔燃料。某化学兴趣小组设计如图所示装置来模拟合成甲醇。
回答下列问题:
(1)仪器的名称为______。
(2)为除,仪器中应盛装的试剂是______。
(3)使中反应顺利进行的操作为______,加快A中反应的方法是______。
(4)C中主要生成甲醇,该反应的化学方程式为______。
(5)中接收的液体中甲醇的检测方法为______(写出一种即可)。
(6)合成甲醇过程的催化机理如图所示。在该历程中,优先与催化剂反应的物质是______;生成的甲醇分子的氧原子来自______。(填化学式)
16.(15分)铌(的原子序数为41,其单质具有良好的超导性,可应用于原子能领域。烧绿石精矿可用于冶炼金属铌,某烧绿石精矿的成分为,其他不反应的杂质。从烧绿石中提取的工艺流程如图所示:
回答下列问题:
(1)在元素周期表中的位置是______。
(2)上述烧绿石中铌元素的含量为______。
(3)“酸浸”时,转化为的化学方程式为______。
(4)“沉淀”时,与氨水反应生成、______。
(5)“还原”时,发生反应的化学方程式为______。
(6)“萃取”“反萃取”后都需要进行的分离操作是______。
(7)废液中的,在一定条件可转化为可溶于酸的难溶性盐。某温度下,用调节浊液的,测得体系中或与的关系如图所示。该温度下难溶盐的溶度积常数为______,点的溶液中______。
17.(14分)尿素是一种重要化工生产原料。工业上以液氨和二氧化碳为原料,在高温高压条件下直接合成尿素,主要反应如下:
①
②
回答下列问题:
(1)______。
(2)工业上直接合成尿素时,选择较高温度的原因是______。
(3)在和时,向恒容容器中投入等物质的量的两种反应物,发生反应:。
(1)平衡时与的关系如图1所示,为物质的分压(单位为。若。
时,______。。时此反应的标准平衡常数______。{已知:分压总压该组分物质的量分数,对于反应:,其中为各组分的平衡分压}
图1 图2
②图2为在不同催化剂下,反应至相同时间,容器中尿素的物质的量随温度变化的曲线,则在,催化效率最好的是催化剂______(填序号)。温度大于时,下降的原因可能是______(答出一点即可,不考虑物质的稳定性)。
(4)电化学合成尿素为实现碳、氮中和与减轻环境污染提供了一种很有前景的解决方案。某碱性电化学合成系统如图3所示,该系统中,阴极反应为______。
图3
18.(13分)莫达非尼是一种觉醒促进剂,被用于发作性嗜睡病、轮班工作睡眠紊乱以及与阻塞性睡眠呼吸暂停相关的白天过度嗜睡等的治疗。其合成路线如下:
已知:傅-克酰基化反应:
回答下列问题:
(1)的反应类型为______。
(2)F发生水解反应,新生成的含氧官能团是______。
(3)的化学方程式为______。
(4)B的结构简式为______。
(5)A分子具有多种同分异构体,其中满足下列条件的有______种。
①含有萘环 ②红外光谱显示含有一个醛基、一个碳碳双键
(6)设计由苯、甲苯为基本原料合成A的路线。(其他无机试剂任选)
河北省2024年普通高中学业水平选择性考试化学模拟试题(四)
参考答案
1.A【命题意图】本题以2023年诺贝尔化学奖为情境,考查晶体等基础知识以及新信息接受与分析能力。
【解题分析】普通玻璃属于非晶体,A项错误;AlexeyI.Ekimv成功地在有色玻璃中创造出依赖于尺寸的量子效应,玻璃颜色来自氯化铜纳米颗粒,由此说明玻璃中的氯化铜纳米微小颗粒就是量子点,B项正确;纳米颗粒尺寸越小,表面积越大,吸附能力越强,C项正确;纳米材料尺寸不同将影响其性质,D项正确。
2.A【命题意图】本题以出土竹简修复为情境,考查纤维素的性质、络合反应、氧化还原反应等基础知识以及综合分析能力。
【解题分析】纤维素水解的最终产物为葡萄糖,A项错误;还原性较强,能将还原,B项正确;脱色过程中,乙二胺四乙酸和草酸与反应生成配合物,作配位剂,C项正确;维生素C有还原性,也可用于竹简脱色,D项正确。
3.B【命题意图】本题以与的反应为情境,考查分子结构预测、分子极性判断、分子结构式分析与书写以及根据氧化还原反应的价态变化规律分析产物的能力。
【解题分析】NO为仅含极性键的双原子分子,故为极性分子,A项正确;中的价层电子对数为4,模型为四面体形,B项错误;的结构式为,C项正确;易被氧化为,而中仅能被还原,则生成的两种单质为,D项正确。
4.A【命题意图】本题以重要实验装置为情境,考查对实验原理、条件的分析,装置的识别与分析能力。
【解题分析】Cu与稀硫酸在加热条件下也不反应,此装置无法制取二氧化硫,A项符合题意;索氏提取器能够对固体物质中的成分进行连续萃取,提取出有机物,B项不符合题意;利用与浓盐酸加热可制备氯气,C项不符合题意;利用分水器可提高酯的产率,D项不符合题意。
5.C【命题意图】本题以Knevenagel反应为情境,考查有机结构、官能团性质等基础知识以及新信息的接受与分析能力。
【解题分析】A分子中不含手性碳,不具有手性,A项错误;若的分子量为132,则的式量为15,表示甲基,B项错误;C中含有酯基,一定条件下,可发生水解反应,C项正确;通过的结构比较,再结合原子守恒规律,可知D的分子式为,D项错误。
6.C【命题意图】本题以氯元素的多价态离子的能量图为情境,考查热化学、盐类水解等基础知识与能力。
【解题分析】由图可知,A为,B为,C为,D为。由图可知,最稳定的是A,A项正确;,B项正确;,该反应放热,故反应物的键能之和小于生成物的键能之和,C项错误;酸性:结合氢离子能力最强,D项正确。
7.B【命题意图】本题以铝粉将还原为净化饮用水为情境,考查有关的计算、反应中电子转移、粒子间的作用力、盐类的水解等基础知识。
【解题分析】Al转变为,化合价升高3,则消耗,反应转移的电子数为,A项正确;在水溶液中会水解,消耗时,溶液中增加的数目应小于,B项错误;1个分子中含有2个键,标准状况下,中含键数目为,C项正确;冰中含有氢键,液态水中的氢键数目少于冰,因此液态水中含有的氢键数目少于,D项正确。
8.C【命题意图】本题旨在考查化学平衡常数、转化率等基础知识以及计算分析能力。
【解题分析】其他条件相同,压强越大,反应速率越快,A项正确;平衡常数随温度升高而增大,平衡正向移动,该反应的正反应是吸热反应,B项正确;充入,总体积增大,反应体系的分压减小,但由于C为固体,该反应前后气体分子数不变,故平衡不移动,A的转化率不变,C项错误;时,平衡常数,设平衡时体积为的物质的量的变化量为,则达平衡时,的物质的量分别为,则,解得,则的转化率为,D项正确。
9.D【命题意图】本题以实验探究溶液为情境,考查学生对络合反应、溶解平衡、实验探究的分析能力。
【解题分析】i中深蓝色溶液中不只存在,A项错误;向深蓝色溶液中加入数滴浓溶液,产生黑色沉淀、深蓝色褪去,ii中反应的离子方程式为和,B项错误;稀硫酸电离产生的与结合,使平衡逆向移动,产生的与过量氨水反应产生蓝色沉淀,C项错误;iv中反应为,D项正确。
10.C【命题意图】本题考查二次电池的充、放电反应原理。
【解题分析】由图可知,该原电池溶液中阴离子移向负极,为阴离子交换膜,A项正确;放电时负极反应为,B项正确;只需将正、负两极的电极板交换就可实现电池的循环使用,C项错误;放电时,右池电极减少时,,转移电子,左池溶液中析出铜离子,有硝酸根离子移向右池,故左池溶液质量减少,D项正确。
11.A【命题意图】本题以一重要有机物的结构为情境,考查分子结构与性质、元素性质、分子沸点比较、物质的分类等基础知识以及元素推断能力。
【解题分析】W原子序数最小,且有一个价键,其为均有四个价键,但原子序数较小,则X为C;Y有三个价键,原子序数之和等于的原子序数,则Y为有两个价键,原子序数比Y大,则Z为原子价电子数相同,Q为S。X的氢化物即为烃,随碳原子数的增多,沸点升高,且有固态烃,A项错误;中,的电负性最大,B项正确;的最高价氧化物为,是酸性氧化物,C项正确;该有机物含有一,具有碱性,含有一,具有酸性,D项正确。
【规律方法】利用分子结构或复杂离子结构进行元素推断时,侧重分析元素的价键,如有1个价键,有2个价键,有3个或5个价键,有4个价键,B可形成3个价键,也可形成4个价键,另外离子还应注意得失电子情况。当然,也有一些特殊情况,需结合题中其他信息进行综合分析,方可得出最佳答案。
12.B【命题意图】本题以六方硫化锌的晶胞结构为情境,考查晶胞中空隙的填充类型,配位数、密度计算等物质结构基础知识。
【解题分析】图中,白球为,黑球为,黑球邻近的白球围成的空间几何体为正四面体,故的填充空隙类型为正四面体空隙,A项正确;图中S原子的配位数为4,B项错误;图中的核间距为,C项正确;,D项正确。
13.D【命题意图】本题以的制备为情境,考查元素化合物的性质、氧化还原反应、分离与提纯等基础知识以及新信息的接受与分析能力。
【解题分析】硝酸根离子在酸性条件下具有强氧化性,可溶解,硝酸根离子被还原成或,A项正确;“还原”反应为,其氧化产物为或,B项正确;将氯化亚铜沉淀分离出来,应进行的实验操作是过滤,C项正确;硝酸具有强氧化性,可氧化,D项错误。
14.C【命题意图】本题以向组氨酸盐中逐滴加入溶液时溶液随碱液量变化图为情境,考查溶液中离子平衡、守恒关系、离子浓度大小比较等知识,以及综合分析能力。
【解题分析】时,,当继续加碱时,减小,增大,即,A项正确;时,,B项正确;,因,则,C项错误;根据元素质量守恒,组氨酸盐水溶液中有,D项正确。
15.(1)直形冷凝管(2分)
(2)饱和溶液(2分)
(3)先打开(恒压)分液漏斗的玻璃塞,再转动旋塞使稀盐酸顺利流下(2分);加热(或适当增大盐酸浓度,或将固体粉碎等)(2分)
(4)(2分)
(5)红外光谱分析(或其他合理答案)(2分)
(6)(2分);(2分)
【命题意图】本题以甲醇制备为情境考查化学实验基础知识、化学反应原理。
【解题分析】(1)冷凝管有直形和球形,这里是直形冷凝管。
(2)为除去,这里应是饱和溶液。
(3)加快中反应的方法是加热或适当增大盐酸浓度或将固体粉碎等。
(4)中主要生成甲醇,该反应的化学方程式为。
(5)甲醇的检测常用红外光谱分析、气相色谱法等。
(6)由图可看出,优先与催化剂作用的是氢气;生成的甲醇分子中的氧原子来自。
16.(1)第五周期第VB族(2分)
(2)(2分)
(3)(2分)
(4)(2分)
(5)(2分)
(6)分液(1分)
(7)(2分);0(2分)
【命题意图】本题以工业上铌的提取为情境,考查物质的分离提纯、物质的转化、沉淀的溶解平衡等知识,以及综合分析能力。
【解题分析】(1)的原子序数为41,其在元素周期表中的位置为第五周期第VB族。
(2)在矿石中的含量为,则的含量为。
(4)“沉淀”时,与氨水发生反应:。
(6)“萃取”“反萃取”所得的物质均会分层,即有机层和水层,需要进行分液操作。
(7)根据点坐标可求得,由点可知,当时,,此时,则点的溶液中,根据及可知,存在,根据可求得,而此时,则。
【解题模型】无机化工流程题常采用主线分析法,先从题干中找出主线元素,然后在流程中,找出杂质元素,分析其在何处分离。另外还应掌握工业的预处理操作、复杂氧化还原反应的书写方法、常见元素的分离提纯操作、溶解平衡的计算、条件控制等知识。
17.(1)-88.2(2分)
(2)升高温度,反应速率加快,单位时间内尿素的产率增大(2分)
(3)①1000(2分);1000(2分)
②③(2分);随温度升高,催化剂活性降低,反应速率降低,相同时间内生成的的物质的量减少(或该反应放热,温度升高,平衡逆向移动,产物减少;或可能发生了副反应)(任写一点得2分)
(4)(2分)
【命题意图】本题以尿素的合成为情境,考查热化学、化学平衡、电化学等相关知识以及综合分析、计算能力。
【解题分析】(1)根据盖斯定律,计算可得。
(3)①因为T1
(4)根据化合价的变化可看出,合成尿素一极为阴极,该电极反应为。
【解题模型】分压平衡常数求解程序:若条件为恒温恒压,应用三段式求出平衡时各气体组分的物质的量,再求物质的量分数,继而求出各组分的分压,最后代入分压平衡常数表达式中,即可求解。若条件为恒温恒容,可借助压强之比等于物质的量之比,直接用分压列三段式计算,求出平衡时各组分的分压,最后代入分压平衡常数表达式获得答案。
18.(1)氧化反应(2分)
(2)羧基(2分)
(3)
(4)
(5)18(2分)
(6)
【命题意图】本题以莫达非尼的合成为情境,考查有机化学的官能团、同分异构体的种类、有机反应及其类型、有机合成等基础知识以及综合分析能力。
【解题分析】(2)F中酰胺基发生水解反应生成羧基,故新生成的含氧官能团是羧基。
(4)是还原反应,再比较二者的分子式,发现比多2个,说明的结构简式应为
(5)当萘环上连有1个侧链时,有4种同分异构体:;当萘环上有2个侧链时,有14种同分异构体:,故共有18种。
(6)A中含有羰基,结合新信息,苯的酰基化反应可引入羰基;结合D→E,可引入酰卤;甲苯氧化可生成苯甲酸。由此可得合成路线:
A
B
C
D
制取SO2,并验证其还原性
从茶叶中提取咖啡因
制备Cl2
制备苯甲酸乙酯
压强/MPa
平衡常数
温度/℃
1.0
1.5
2.0
300
16
516
64
800
160
河北省沧州市省级联考2023-2024学年高三上学期12月月考化学试题含答案: 这是一份河北省沧州市省级联考2023-2024学年高三上学期12月月考化学试题含答案,共21页。试卷主要包含了利用硫酸烧渣制备的一种流程如下等内容,欢迎下载使用。
河北省沧州市泊头市部分学校2023-2024学年高三上学期12月月考化学试题: 这是一份河北省沧州市泊头市部分学校2023-2024学年高三上学期12月月考化学试题,共14页。
河北省沧州市联考2023-2024学年高三上学期10月月考化学试题: 这是一份河北省沧州市联考2023-2024学年高三上学期10月月考化学试题,共15页。试卷主要包含了下列有关有机物的说法正确的是等内容,欢迎下载使用。

