湖北省孝感市孝昌县2023-2024学年八年级上学期期末历史试题(原卷版+解析版)
展开安徽省亳州市2023-2024学年八年级上学期1月期末历史试题(原卷版+解析版): 这是一份安徽省亳州市2023-2024学年八年级上学期1月期末历史试题(原卷版+解析版),文件包含精品解析安徽省亳州市2023-2024学年八年级上学期1月期末历史试题原卷版docx、精品解析安徽省亳州市2023-2024学年八年级上学期1月期末历史试题解析版docx等2份试卷配套教学资源,其中试卷共16页, 欢迎下载使用。
重庆市2023-2024学年九年级上学期1月期末历史试题(原卷版+解析版): 这是一份重庆市2023-2024学年九年级上学期1月期末历史试题(原卷版+解析版),文件包含精品解析重庆市2023-2024学年九年级上学期1月期末历史试题原卷版docx、精品解析重庆市2023-2024学年九年级上学期1月期末历史试题解析版docx等2份试卷配套教学资源,其中试卷共22页, 欢迎下载使用。
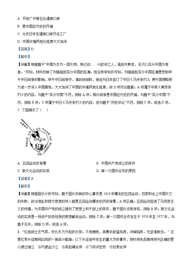
湖北省随州市曾都区2023-2024学年八年级上学期1月期末历史试题(原卷版+解析版): 这是一份湖北省随州市曾都区2023-2024学年八年级上学期1月期末历史试题(原卷版+解析版),文件包含湖北省随州市曾都区2023-2024学年八年级上学期1月期末道法历史试题-初中历史原卷版docx、湖北省随州市曾都区2023-2024学年八年级上学期1月期末道法历史试题-初中历史解析版docx等2份试卷配套教学资源,其中试卷共17页, 欢迎下载使用。

