湖南省三湘创新发展联合体2023-2024学年高三下学期开学考试地理试题(原卷版+解析版)
展开本试卷满分100分,考试用时75分钟。
注意事项:
1.答题前,考生务必将自己的姓名、考生号、考场号、座位号填写在答题卡上。
2.回答选择题时,选出每小题答案后,用铅笔把答题卡上对应题目的答案标号涂黑。如需改动,用橡皮擦干净后,再选涂其他答案标号。回答非选择题时,将答案写在答题卡上。写在本试卷上无效。
3.考试结束后,将本试卷和答题卡一并交回。
4.本试卷主要考试内容:高考全部内容。
一、选择题:本题共16小题,每小题3分,共48分。在每小题给出的四个选项中,只有一项是符合题目要求的。
森林虫害发生与气象条件、树种和林分结构、人类活动等因素密切相关。下图为我国森林虫害核密度空间分布图,核密度值越大,森林虫害发生频次越高。据此完成下面小题。
1. 下列省份中,森林虫害发生频次最高的是( )
A. 湖南B. 福建C. 浙江D. 江西
2. 图中森林虫害核密度值最大的山脉虫害严重的主要原因是( )
A. 虫害适应性强B. 树种复杂多样
C. 人类活动频繁D. 虫害天敌较少
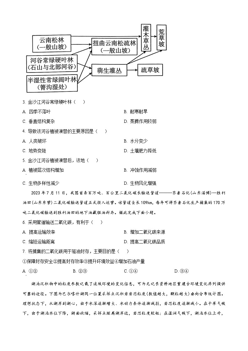
金沙江干热河谷山高谷深,南北连绵,平均蒸发量是降水量的3.76倍。当地人常过着自给自足或“靠山吃山”的生活。下图为金沙江干热河谷植被演替图。据此完成下面小题。
3. 金沙江河谷常绿硬叶林( )
A. 四季不落叶B. 耐寒耐旱
C. 垂直结构复杂D. 蒸腾作用较弱
4. 导致该河谷植被演替的主要原因是( )
A. 人类破坏B. 水分变少
C. 地势变陡D. 土壤肥力降低
5. 金沙江河谷植被演替后,该地( )
A 植被层次结构增加B. 冲蚀作用减弱
C. 生物多样性减少D. 生物风化增强
2023年7月11日,我国首条百万吨、百公里二氧化碳长输送管道———齐鲁石化(山东淄博)—胜利油田(山东东营)二氧化碳输送管道正式投入运营。该管道全长109km,每年可将齐鲁石化生产捕集的170万吨二氧化碳输送到胜利油田的地下油藏驱油封存。据此完成下面小题。
6. 采用管道输送二氧化碳,有利于( )
A. 提高运输效率B. 增加二氧化碳来源
C. 缩短运输距离D. 提高二氧化碳品质
7. 将捕集的二氧化碳用于驱油封存,主要目的是( )
①保障封存安全②提高封存效率③提升环境效益④增加石油产量
A ①②B. ②③C. ①④D. ③④
湖泊沉积物中的粒度参数记载了流域环境的变化信息,可为无记录资料地区重建古环境变化序列提供可靠的途径。下图为巴尔喀什湖同一位置采样点沉积岩岩芯粒度(数值越大,颗粒越大)垂向分布统计图。理想状态下,从湖岸到湖心,由于水深逐渐增大、水动力条件逐渐减弱,岩芯粒度逐渐减小。在干旱气候下,由于湖泊水位下降,湖面收缩,采样点距离湖岸近,岩芯粒度较粗;在湿润气候下,湖泊水位上升,湖面扩张,采样点距离湖岸远,岩芯粒度较细。据此完成下面小题。
8 巴尔喀什湖该处沉积岩形成过程中( )
A. 先经历深水环境,后经历浅水环境B. 一直在浅水环境中沉积
C. 先经历浅水环境,后经历深水环境D. 一直在深水环境中沉积
9 随着全球气候变暖,巴尔喀什湖( )
A. 湖水盐度上升B. 含沙量增加
C. 湖水水位上升D. 垂直对流加快
某火锅餐饮企业起步于河南省安阳市,现已拥有超百家直营店、3个中央厨房(将菜品统一加工好,产品以配送的形式用冷藏车发送到所有分店,集中实行统一采购和配送)、1个底料加工工厂,店面覆盖北京、上海、深圳、武汉、西安等30多个城市。该企业实施“底料工厂—中央厨房—餐厅”的经营模式。下图示意该企业发展历程。据此完成下面小题。
10. 该企业在重庆成立火锅底料工厂,主要是因为( )
A. 距离重庆近,运输成本低
B. 重庆火锅原料品质最高
C. 重庆火锅消费市场广阔
D. 重庆火锅底料生产协作条件好
11. 该企业自建中央厨房可以( )
A. 减少原料使用量B. 减少菜品的损耗
C. 增加菜品的种类D. 扩大经营的范围
12. 为促进该企业的可持续发展,未来最应该( )
A. 快速扩大餐厅规模B. 提供送货上门服务
C. 加强菜品研发创新D. 积极开拓欧美市场
多摩新城于1966年建设,核心定位为承接东京人口外溢的卫星新城、交通便捷的大都市圈TOD(以公共交通为导向的开发模式)新城、生态绿色的宜居新城、大东京的住宅价格洼地。该地人口规模受东京都市圈的影响很大。下图示意多摩新城地理位置。据此完成下面小题。
13. 早期多摩新城以公共交通为导向的主要原因是( )
A. 减轻城市环境污染B. 缩短两地出行距离
C. 节省居民出行费用D. 增强主城辐射能力
14. 东京都建设卫星城,主要是为了( )
①疏散主城区人口②改善主城区环境③转移主城区产业④促进卫星城发展
A. ①②B. ②③C. ①④D. ③④
纳米布沙漠是世界上最古老、最干燥的沙漠之一,分布于非洲西南部大西洋沿岸地带。该沙漠沿海地区常年多雾,但几乎无降水。下图示意纳米布沙漠的位置。据此完成下面小题。
15. 该地区难以形成降水的原因是( )
A. 受东北信风影响较大B. 受沿岸暖流影响
C. 受副热带高压带控制D. 沿海空气湿度低
16. 该海域多雾,主要是因为该海域出现了( )
A. 辐射逆温B. 平流逆温C. 锋面逆温D. 地形逆温
二、非选择题:共52分。
17. 阅读图文材料,完成下列要求。
2023年8月8日,毛伊岛(为夏威夷群岛的第二大岛)拉海纳镇发生严重火灾,造成百余人遇难。火灾发生时毛伊岛盛行风强劲,飓风“多拉”正位于毛伊岛南部800km处。下图示意毛伊岛位置和地形。
(1)用“”在图中标出此时拉海纳镇的盛行风向,并分析此时盛行风风力较强的原因。
(2)说明地形因素对加大毛伊岛拉海纳镇火灾强度的作用。
18. 阅读图文材料,完成下列要求。
辽宁省盘锦市是辽河油田所在地,是典型的因油而建、因油而兴的城市,位于辽宁中部城市群经济区、辽东半岛沿海经济区和辽西沿海经济区三大经济板块交会处,是东北地区最为便捷的出海通道。2023年3月29日,中国、沙特阿拉伯两国合作共建的石化领域绿色低碳重大项目——精细化工及原料工程项目开工仪式在辽宁省盘锦市举行。下表示意2008—2020年盘锦市石化产业重点指标情况统计。
(1)说明盘锦市发展石化产业的优势条件。
(2)指出盘锦市石化产业的可持续发展可能遇到的主要问题。
(3)从盘锦市角度,简述盘锦市与沙特阿拉伯共建石化领域绿色低碳、精细化工及原料工程项目的意义。
19. 阅读图文材料,完成下列要求。
湖南省作为农业大省,在保障国家粮食安全方面贡献重大。湘北洞庭湖地区是湖南省传统经济作物和商品粮集中分布区,湘西地区以山地为主,森林覆盖率高,农业生产设施落后。长株潭地区是湖南省城镇化水平最高的地区。湖南省农业生产付出了水体富营养化和生物多样性减少等多方面的高昂生态代价,发展绿色农业势在必行。下图示意2008—2018年湖南省农业绿色发展水平指数空间分布。
(1)描述湖南省农业绿色发展水平指数时空变化特征。
(2)简述湘北洞庭湖地区和湘西地区农业绿色发展水平指数变化的原因。
(3)请为长沙市提高农业绿色发展水平指数提出合理措施。
20. 阅读图文材料,完成下列要求。
从20世纪50年代开始,塔里木河中上游进行了大规模土地开发,截取了大量的生态用水,生态环境不断恶化。为挽救塔里木河下游水资源匮乏的生态系统,自2000年以来,塔里木河流域管理局已实施了22次生态输水,有效抬升了两岸地下水位,生态输水在地下水位的抬升和脆弱生态系统的恢复方面起着重要的作用。为了改善生态输水效果,塔里木河下游采用了汊河输水模式。下图为塔里木河下游新增汊河输水方式示意图。
(1)说明汊河在夏季输水量大的原因。
(2)简述汊河输水对改善塔里木河下游地区生态环境的作用。
(3)塔里木河上、下游水量的合理分配不仅关乎用水问题,还是全流域生态修复的重要举措。请用自然环境整体性原理对此做出解释。年份
2008
2016
2020
原油产量/万吨
1198
974
1000
天然气产量/亿立方米
8.7
4.6
6.0
原油加工量/万吨
660
2050
4000
沥青产量/万吨
255
425
600
聚烯烃产量/万吨
17.7
67.4
300.0
尿素产量/万吨
27.7
11.4
35.0
乙烯产量/万吨
12.0
52.4
200.0
湖南省三湘创新发展联合体2023-2024学年高三下学期开学考试地理试题(Word版附解析): 这是一份湖南省三湘创新发展联合体2023-2024学年高三下学期开学考试地理试题(Word版附解析),共10页。试卷主要包含了本试卷主要考试内容,金沙江河谷植被演替后,该地,采用管道输送二氧化碳,有利于,巴尔喀什湖该处沉积岩形成过程中,随着全球气候变暖,巴尔喀什湖等内容,欢迎下载使用。
2023-2024学年湖南省长郡中学三湘创新发展联合体高三上学期9月月考地理试卷含答案: 这是一份2023-2024学年湖南省长郡中学三湘创新发展联合体高三上学期9月月考地理试卷含答案,共9页。试卷主要包含了本试卷主要考试内容,此次大雾过程,与2号水井相比,1号水井等内容,欢迎下载使用。
2024湖南省三湘创新发展联合体高三上学期9月月考试题地理PDF版含解析: 这是一份2024湖南省三湘创新发展联合体高三上学期9月月考试题地理PDF版含解析,文件包含湖南省三湘创新发展联合体2023-2024学年高三上学期9月月考地理pdf、湖南省三湘创新发展联合体2023-2024学年高三上学期9月月考地理答案和解析pdf等2份试卷配套教学资源,其中试卷共8页, 欢迎下载使用。

