人教版五年级上册数学期末应用题专题训练(含答案) (2)
展开2.一瓶橙子粉净含量500克,每冲一杯橙汁需要17克橙子粉和9克方糖。冲完这瓶橙子粉,大约需要多少克方糖?
3.一辆小汽车平均每小时行驶86千米,是一辆电动车速度的2.5倍,这辆汽车平均每小时比电动车快多少千米?
4.妈妈买4.5千克苹果和4千克香蕉一共花了37.5元钱,苹果每千克5元,香蕉每千克多少钱?
5.五年级两个班开展“收旧利废”活动。一班44人,平均每人收废纸2.5千克;二班38人,平均每人收废纸6.5千克,哪个班收废纸多,多多少千克?
6.小青从家去市体育场,每小时走4.8千米,0.3小时可以到达,如果每小时走3.2千米,用0.5小时能到达市体育场吗?
7.食堂运回一批煤,原计划每天烧煤0.8吨,可以烧65天,改进烧煤技术后,实际每天比原计划每天节约0.28吨,那么这批煤实际比原计划可以多烧多少天?
8.某城市没有要求垃圾分类前,居民自觉分类的有10.6万户,经过宣传教育后,现在居民垃圾分类的户数是宣传教育前的7倍还多2.7万户,现在有多少万户居民垃圾分类?
9.妈妈去超市买了4千克土豆和0.5千克香菇,一共花了15.02元,香菇8.60元/千克,土豆每千克多少元?
10.某市出租车计价标准是4千米以内(含4千米)收费8元,超过4千米后每千米收费1.4元(不足1千米按1千米计算)。小红家距外婆家7.8千米,她坐出租车到外婆家需要多少钱?
11.小晨和小凯分别从步行栈道的两端同时出发,相向而行,小晨平均每分钟走0.24千米,小凯平均每分钟走0.16千米。已知栈道全长3.6千米,多少分钟后两人第一次相距0.4千米?再走多少分钟后两人再次相距0.4千米?
12.李老师要驾车去128千米远的城市出差,平均每升汽油可以行驶10.4千米,油箱里有26升汽油。请你估一估,油箱里的汽油够不够李老师往返一趟?
13.十一联欢会结束后,12位表演同学去照相馆合影,收费标准是20元(含5张照片),一共需要付31.2元,求加印一张照片多少钱?
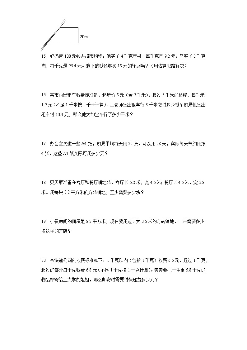
14.张大伯家用56米长的竹篱笆在一块靠墙的空地上围了一块直角梯形的菜地(如图),这块菜地的面积是多少平方米?如果按照每平方米地一年能收入36元计算,这块菜地一年能收入多少元?
15.妈妈带100元钱去超市购物。她买了4千克苹果,每千克是9.2元;又买了2千克肉,每千克是25.4元。剩下的钱还够买15元的绿豆吗?(用估算思路解决)
16.某市内出租车收费标准是:起步价5元(含3千米);超过3千米的路程,每千米1.2元(不足1千米按1千米计算)。王老师坐出租车行8千米应付多少钱?如果他坐出租车付13.4元,那么他大约坐车行了多少千米?
17.办公室买进一些A4纸,如果平均每天用20张,可以用28天,实际每天节约用纸4张,这些A4纸实际可用多少天?
18.贝贝家准备在客厅和餐厅铺地砖,客厅长5.2米,宽4.5米;餐厅长4.5米,宽3.8米。用每块0.2平方米的方砖铺地,至少需要多少块?
19.小敏房间的面积是8.5平方米,现在要用边长为0.5米的方砖铺地,一共需要多少块这样的方砖?
20.某快递公司的收费标准如下:1千克以内(包括1千克)收费6.5元,超过1千克,超过的部分每千克收费6.8元(不足1千克按1千克计算)。美美要把一件重5.8千克的物品邮寄给上大学的姐姐,那么邮寄时需要付快递费多少元?
参考答案:
1.12.96元
【分析】单价×数量=总价,据此用1.8乘43.2求出小强家上半年的水费。上半年有6个月,用上半年的水费除以6,即可求出平均每月交纳水费多少元。
【详解】1.8×43.2÷6
=77.76÷6
=12.96(元)
答:小强家上半年平均每月交纳水费12.96元。
2.261克
【分析】一瓶橙子粉的总量除以每冲一杯橙汁需要橙子粉的量,即可算出一瓶橙子粉可以冲多少杯橙汁,商的小数部分表示不够冲一杯橙汁,故采用“去尾法”保留商的近似数,保留整数,又已知一杯橙汁需要9克方糖,再用能冲的橙汁的杯数乘9即可算出大约需要多少克方糖。
【详解】500÷17≈29(杯)(去尾法)
29×9=261(克)
答:冲完这瓶橙子粉,大约需要261克方糖。
3.51.6千米
【分析】根据已知一个数的几倍是多少,求这个数,用除法计算,即用86除以2.5即可求出一辆电动车速度,再用汽车的速度减去电动车的速度即可求解。
【详解】86-86÷2.5
=86-34.4
=51.6(千米)
答:这辆汽车平均每小时比电动车快51.6千米。
4.3.75元
【分析】根据单价×数量=总价,即用5乘4.5即可得到买苹果需要花的钱数,再用37.5减去买苹果花的钱数即可得到买香蕉花去的钱数,最后根据总价÷数量=单价,用买香蕉花去的钱数除以4即可求出香蕉每千克多少钱。
【详解】(37.5-4.5×5)÷4
=(37.5-22.5)÷4
=15÷4
=3.75(元)
答:香蕉每千克3.75元。
5.二班收废纸多;137千克
【分析】用平均每人收废纸质量乘班级人数分别计算出两个班分别收废纸的总数,再比较;然后用减法求出两个班收废纸的质量差即可。
【详解】2.5×44=110(千克)
6.5×38=247(千克)
247>110,二班收废纸多。
247-110=137(千克)
答:二班收废纸多;多137千克。
6.能到达
【分析】由“每小时走4.8千米,0.3小时可以到达”可根据“路程=速度×时间”代入数值,求出总路程,再根据“时间=路程÷速度”求出每小时行3.2千米用的时间,进而判断0.5小时能否到达市体育场,据此解答。
【详解】4.8×0.3÷3.2
=1.44÷3.2
=0.45(小时)
0.45<0.5,0.5小时能到达。
答:用0.5小时能到达市体育场。
7.35天
【分析】先用原计划每天烧煤的吨数(0.8吨)×原计划烧的天数(65天),求出这批煤的总吨数;再用原计划每天烧煤的吨数(0.8吨)-每天节约的吨数(0.28吨),求出实际每天烧煤的吨数;再用这批煤的总吨数÷实际每天烧煤的吨数,求出实际烧的天数;最后用实际烧的天数-原计划烧的天数,求出多烧的天数。
【详解】0.8×65÷(0.8-0.28)-65
=52÷0.52-65
=100-65
=35(天)
答:这批煤实际比原计划可以多烧35天。
8.76.9万户
【分析】求一个数的倍数是多少用乘法计算,即用这个数乘倍数。据此先用10.6×7求出宣传教育前垃圾分类户数的7倍;再加上比7倍多的2.7万户即可求出现在居民垃圾分类的户数。
【详解】10.6×7+2.7
=74.2+2.7
=76.9(万户)
答:现在有76.9万户居民垃圾分类。
9.2.68元
【分析】根据“总价=单价×数量”,先用8.6×0.5求出买0.5千克香菇的总价;再用15.02元减去买0.5千克香菇的总价,求出买4千克土豆的总价;最后根据“单价=总价÷数量”,用买4千克土豆的总价除以4即可求出土豆的单价。
【详解】(15.02-8.6×0.5)÷4
=(15.02-4.3)÷4
=10.72÷4
=2.68(元)
答:土豆每千克2.68元。
10.13.6元
【分析】7.8千米按8千米计算,先求出超出4千米的距离,乘对应收费标准,再加上4千米以内的费用即可。
【详解】7.8千米≈8千米
(8-4)×1.4+8
=4×1.4+8
=5.6+8
=13.6(元)
答:她坐出租车到外婆家需要13.6元钱。
11.8分钟;2分钟
【分析】用总路程减去0.4,再除以两人的速度和,即可求出多少分钟后两人第一次相距0.4千米;用总路程加0.4,再除以两人的速度和,即可求出多少分钟后两人再次相距0.4千米。再减去之前的时间,即可求出再走多少分钟。
【详解】(3.6-0.4)÷(0.24+0.16)
=3.2÷0.4
=8(分钟)
(3.6+0.4)÷(0.24+0.16)
=4÷0.4
=10(分钟)
10-8=2(分钟)
答:8分钟后两人第一次相距0.4千米,再走2分钟后两人再次相距0.4千米。
12.够
【分析】26升汽油,每升汽油可行驶10.4千米,用10.4千米乘26升,求出26升可以行驶的路程;再用128千米乘2,求出往返一次需要行驶的路程,然后比较即可求解。
【详解】26×10.4=270.4(千米)
128×2=256(千米)
270.4千米>256千米
答:油箱里的汽油够李老师往返一趟。
【点睛】此题考查小数乘法的计算,解决本题先根据乘法的意义分别求出可以行驶的路程和需要行驶的路程,再比较。
13.1.6元
【分析】用总钱数减去20元求出加印的总钱数,再除以加印的人数,即可求出加印一张照片多少钱。
【详解】(31.2-20)÷(12-5)
=11.2÷7
=1.6(元)
答:求加印一张照片1.6元。
14.360平方米;12960元
【分析】由题意可知:篱笆的长(56米)是直角梯形的上底、下底和高的和,即上、下底的和等于56米减去梯形的高(20米)。先用56-20求出上、下底的和(36米);根据梯形的面积=(上底+下底)×高÷2,再用36×20÷2求出这块菜地的面积;最后用36元乘这块菜地的面积可求出这块菜地一年的收入。
【详解】(56-20)×20÷2
=36×20÷2
=720÷2
=360(平方米)
360×36=12960(元)
答:这块菜地的面积是360平方米,这块菜地一年能收入12960元。
15.不够
【分析】把9.2看成9,25.4看成25,然后根据单价×数量=总价,据此分别求出苹果和肉的钱数,再相加即可得到苹果和肉的总钱数,进而求出剩下的钱数,最后再与15元对比即可。
【详解】9.2×4+25.4×2
≈9×4+25×2
=36+50
=86(元)
100-86=14(元)
15>14
因为把苹果和肉的单价都估小了,所以实际花的钱数比86还多,则实际更不够。
答:剩下的钱不够买15元的绿豆。
16.11元;10千米
【分析】用总里程减去3千米,再乘1.2,即可求出超出3千米的钱数,再加上起步价,即可求出王老师坐出租车行8千米应付多少钱;
用总钱数减去起步价,再除以超过3千米的单价,再加上起步价的路程,即可求出他大约坐车行了多少千米。
【详解】(8-3)×1.2+5
=5×1.2+5
=6+5
=11(元)
(13.4-5)÷1.2+3
=8.4÷1.2+3
=7+3
=10(千米)
答:王老师坐出租车行8千米应付11元;如果他坐出租车付13.4元,那么他大约坐车行了10千米。
17.35天
【分析】根据题意可知A4纸的总张数一定,等量关系:实际平均每天用A4纸的张数×实际用的天数=计划平均每天用A4纸的张数×计划用的天数,据此列出方程,并求解。
【详解】解:设这些A4纸实际可用天。
(20-4)=20×28
16=560
16÷16=560÷16
=35
答:这些A4纸实际可用35天。
18.203块
【分析】首先根据长方形的面积=长×宽,求出客厅和餐厅地面的面积,然后根据“包含”除法的意义,用客厅和餐厅地面的面积除以每块方砖的面积进行计算,其结果根据实际情况运用“进一法”保留整数即可。
【详解】(5.2×4.5+4.5×3.8)÷0.2
=(23.4+17.1)÷0.2
=40.5÷0.2
=202.5
≈203(块)
答:至少需要203块。
19.34块
【分析】正方形面积=边长×边长,据此求出一块方砖的面积。将房间的面积除以一块方砖的面积,求出一共需要多少块这样的方砖。
【详解】8.5÷(0.5×0.5)
=8.5÷0.25
=34(块)
答:一共需要34块这样的方砖。
20.40.5元
【分析】由题意可知,不足1千克按1千克计算,则5.8千克应按6千克计算,应付的快递费分为两部分,一部分是1千克的钱数,即6.5元;另一部分是超过1千克部分的钱数,即(6-1)×6.8元,然后将两部分的钱数相加即可。
【详解】5.8千克应按6千克计算
6.5+(6-1)×6.8
=6.5+5×6.8
=6.5+34
=40.5(元)
答:邮寄时需要付快递费40.5元。
人教版五年级上册数学期末应用题专题训练(含答案): 这是一份人教版五年级上册数学期末应用题专题训练(含答案),共9页。试卷主要包含了某停车场收费标准如下,红星小学帮助公园种草坪等内容,欢迎下载使用。
人教版五年级上册数学期末脱式计算专题训练(含答案) (2): 这是一份人教版五年级上册数学期末脱式计算专题训练(含答案) (2),共6页。试卷主要包含了脱式计算,能简算的要简算,计算,能简算的要简算,脱式计算,能简便就怎样简便,计算下面各题,能简算的要简算,用简便方法计算,能简便的要简便计算等内容,欢迎下载使用。
人教版五年级上册数学期末口算题专题训练(含答案) (2): 这是一份人教版五年级上册数学期末口算题专题训练(含答案) (2),共5页。试卷主要包含了直接写出得数,直接写得数等内容,欢迎下载使用。

