还剩8页未读,
继续阅读
107,江苏省连云港市东海县2023-2024学年部编版七年级历史上学期期末考试卷
展开这是一份107,江苏省连云港市东海县2023-2024学年部编版七年级历史上学期期末考试卷,共11页。试卷主要包含了选择题,非选择题等内容,欢迎下载使用。
1. 化石是研究远古人类历史的重要依据。如图展示的化石可用于研究( )
A. 元谋人B. 蓝田人C. 北京人D. 山顶洞人
【答案】C
【解析】
【详解】根据图片并结合所学知识,图片为“北京人头盖骨化石”,所以可用于研究北京人,C项正确;元谋人是中国目前已确认的最早的古人类,但与图片无关,排除A项;蓝田人与图片无关,排除B项;山顶洞人生活在距今3万年前,与图片无关,排除D项。故选C项。
2. 如图是河姆渡遗址出土的猪纹陶钵。据此可知,河姆渡人( )
A. 会制作陶器B. 房屋是干栏式建筑C. 懂得饲养牛D. 懂得人工栽培水稻
【答案】A
【解析】
【详解】依据所学可知,河姆渡遗址出土的猪纹陶钵表明河姆渡人已经会制作陶器,A项正确;猪纹陶钵不能体现房屋是干栏式建筑,排除B项;猪纹陶钵表明河姆渡人懂得饲养猪,没有体现懂得饲养牛,排除C项;猪纹陶钵与人工栽培水稻无关,排除D项。故选A项。
3. 某同学想要了解一位著名的传说人物,于是在网络检索时输入了三个关键词:制作衣裳、挖掘水井、发明弓箭。据此可知,他想要了解的是( )
A. 炎帝B. 黄帝C. 蚩尤D. 仓颉
【答案】B
【解析】您看到的资料都源自我们平台,20多万份试卷,家威杏 MXSJ663 每日最新,性比价最高【详解】根据所学知识可知,黄帝是我国原始社会末期黄河流域的一位伟大的部落联盟首领,相传他建造宫室制作衣裳,教人挖井,发明舟车,为后世的衣食住行奠定基础。他的妻子嫘祖发明养蚕缫丝,其史官仓颉创造了文字,其乐官伶伦制作了乐器。因其卓著的功绩,深受历代人民所敬仰,被尊为“人文初祖”,B项正确;传说炎帝教民开垦耕种,制作生产工具,种植五谷和蔬菜,还制作陶器,发明纺织,会煮盐,教人们交换物品,排除A项;蚩尤是传说中制造兵器的人,与题意不符,排除C项;仓颉创造了文字,与题意不符,排除D项。故选B项。
4. 青铜器最早是作为日常生活用器使用,主要有炊器、酒器、水器和乐器等,后来逐渐发展到礼器。这一现象说明,青铜器( )
A. 制作工艺高超B. 反映等级界限C. 使用功能多样D. 体现权力大小
【答案】B
【解析】
【详解】据题干“青铜器最早是作为日常生活用器使用,主要有炊器、酒器、水器和乐器等,后来逐渐发展到礼器”和所学知识可知,商朝以后,青铜器数量增多,种类逐渐丰富,主要用于饮食、祭祀及军事等方面,功能也由食器等发展到礼器,更成为王公贵族身份地位乃至国家权力的象征。西周崇尚礼制,目的是为了维护社会的秩序和等级制度,而礼制的实施需要借助各种礼器,礼器是礼制的重要组成部分,是礼制的象征和标志,B项正确;材料不能说明制作工艺高超,排除A项;使用功能多样不能体现题干主旨反映等级界限,排除C项;体现权力大小反映在青铜器类型和数量上,题干不能反映这点,排除D项。故选B项。
5. 《孟子·告子》记载:“周公之封于鲁,为方百里也……今鲁方百里者五。”这反映了战国时期鲁国( )
A. 实力增强B. 战乱不断C. 成为霸主D. 社会稳定
【答案】A
【解析】
【详解】根据材料“周公之封于鲁,为方百里也,今鲁方百里者五”可知,周公分封鲁国时,鲁国的范围是方圆百里;战国时期鲁国的范围扩大了五倍,这反映了战国时期鲁国实力增强,A项正确;战乱不断在材料中没有涉及,排除B项;春秋时期争夺霸主地位,排除C项;战国时期战争规模大、时间长,排除D项。故选A项。
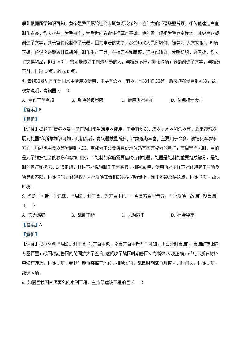
6. 如图是我国古代著名的水利工程。主持修建该工程的是( )
A. 商鞅B. 秦孝公C. 李冰D. 韩非子
【答案】C
【解析】
【详解】根据图片可知,这一著名大型水利工程是都江堰。都江堰是战国时期秦国蜀郡太守李冰父子在岷江流域主持修建的大型水利工程,它由“分水鱼嘴”“飞沙堰”“宝瓶口”等组成,它是一项综合性的(防洪、灌溉)工程,消除了岷江水患,灌溉了大片田地,使成都平原成为“天府之国”。至今仍然发挥着分洪、灌溉和运输的作用。两千多年来,一直造福人民。都江堰2000年被联合国教科文组织列入“世界文化遗产”名录。C项正确;商鞅在秦国进行变法,为秦国统一六国奠定了基础,排除A项;秦孝公任用商鞅进行变法,排除B项;韩非子是法家学派代表人物,与都江堰无关,排除D项。故选C项。
7. 无为是心境、是修养、是辩证。古人向社会推广无为,有助于国家稳定,若要研究无为思想,你要查阅( )
A. 《诗经》B. 《论语》C. 《道德经》D. 《韩非子》
【答案】C
【解析】
【详解】结合所学知识可知,老子在政治上主张“无为而治”,人们与世无争,天下就能太平。他的学说集中在《老子》(又称《道德经》)一书中。这部书成为道家的经典。C项符合题意;《诗经》是中国古代诗歌开端,最早的一部诗歌总集,排除A项;孔子是儒家学派的创始人,他的思想后来由其弟子整理成《论语》一书,排除B项;《韩非子》是战国时期思想家、法家韩非的著作总集,排除D项。故选C项。
8. 《汉书》记载,秦朝因为无休止无归期的劳役征发,使得“丁男被甲,丁女转输,苦不聊生……死者相望”。这种现象反映了秦朝( )
A. 战乱不断B. 统治暴虐C. 法律严苛D. 交通发达
【答案】B
【解析】
【详解】根据材料“无休止无归期的劳役征发”、“丁男被甲,丁女转输”也就是说男子身穿坚甲,女子掌管运输,男女都苦不聊生,也就是说秦朝的徭役、兵役繁重,可以得出秦朝的统治暴虐,B项正确;材料没有涉及秦战乱不断,排除A项;材料没有体现法律严苛,排除C项;材料没有涉及交通领域,排除D项。故选B项。
9. 东汉以后,因为有了便捷的书写材料,更多人开始致力于书写,书法逐渐成为专门供人欣赏的艺术。材料中“便捷的书写材料”指的是( )
A. 甲骨B. 绢帛C. 竹简D. 纸
【答案】D
【解析】
【详解】结合所学知识,东汉时候,宦官蔡伦总结劳动人民经验,改进了造纸术。蔡伦用树皮、破布、麻头、旧鱼网等作原料造纸,扩大了造纸的原料,降低了造纸成本,提高了纸的质量,普及和推广了纸的应用。所以“便捷的书写材料”指的是纸,D项正确;甲骨是商周时期刻写文字的载体,排除A项;绢帛价格昂贵,不属于便捷的书写材料,也不利于更多人开始致力于书写,排除B项;竹简十分笨重,不属于便捷的书写材料,排除C项。故选D项。
10. 他所求得的圆周率数值精确到第七位,远远地走在当时世界的前列。直至一千年后,阿拉伯和欧洲数学家才求出更精确的数值。材料中的“他”指的是( )
A. 刘徽B. 贾思勰C. 钟繇D. 祖冲之
【答案】D
【解析】
【详解】结合所学知识可知,祖冲之是南北朝的一位杰出科学家,他在数学、天文历法和机械制造方面都有重大成就。他治学严谨从不盲从。祖冲之运用刘微的方法,把圆周率精确到小数点以后的第七位数字,即3.1415926和3.1415927之间。这项成果领先世界近千年,D项正确;三国时期魏国的数学家刘徽最早提出了具有“极限”思维的圆周率的正确计算方法,并求得圆周率为3.1416,排除A项;贾思勰撰写了农书《齐民要术》,与圆周率无关,排除B项;钟繇是曹魏时期书法名家,排除C项。故选D项。
11. 良渚古城由宫殿区、内城和外城组成。内城长1900米,宽1700米,面积约300万平方米;外城面积约630万平方米。能够修建这样一个大规模的城市,说明当时良渚( )
A. 以原始农耕生活为主B. 统治者组织调动能力强
C. 具有原始的宗教信仰D. 社会阶级分化相当明显
【答案】B
【解析】
【详解】根据材料“良渚古城由宫殿区、内城和外城组成。”可知,良渚古城城区分明;根据材料“内城长1900米,宽1700米,面积约300万平方米。外城面积约630万平方米”可知,良渚古城规模宏大,而良渚能够修建这样一个大规模的城市,体现出其统治者组织调动能力强,能够调动大规模人力物力进行建设,B项正确;城市规模较大与原始农业无关,排除A项;材料没有涉及原始的宗教信仰,排除C项;良渚古城规模较大没有体现社会阶级分化,排除D项。故选B项。
12. 站在地理学的视角审度西周的两次分封,伴随变更封地与增加封国,西周经历着版图不断扩展与领属空间屡次增大的过程。该材料旨在强调西周( )
A. 加强了中央集权B. 扩大了统治范围C. 建立了等级制度D. 稳定了周初政局
【答案】B
【解析】
【详解】材料明确指出,随着分封的进行,西周的版图不断扩大,这直接反映了统治范围的扩大。B项正确;虽然分封制在一定程度上削弱了中央集权,而非加强了中央集权,但材料中并未直接强调这一点。排除A项:建立了等级制度:材料中没有特别强调等级制度的建立,而是更多地关注了地理空间的扩展。排除C项;材料中没有直接提及政局的稳定性,排除D项。故选B项。
13. 湖北云梦睡虎地出土的秦简,记录有战国晚期秦国的耕牛比赛,或者叫耕牛考试,成绩优秀的饲牛者会被奖励,落后的将面临严厉责罚。秦国设置耕牛比赛主要是为了( )
A 树立法律威严B. 鼓励百姓耕种C. 加强中央集权D. 打击豪强地主
【答案】B
【解析】
【详解】根据材料“记录有战国晚期秦国的耕牛比赛,或者叫耕牛考试,成绩优秀的饲牛者会被奖励,落后的将面临严厉责罚”可以得出秦国特别重视耕牛,也就会鼓励百姓耕种。B项正确;耕牛比赛与树立法律威严无关,排除A项;材料没有涉及加强中央集权,比如削弱地方权力,排除C项;战国时期新兴地主阶级崛起,并没有打击豪强地主,排除D项。故选B项。
14. 汉文帝时,民众的徭役负担减少到每3年服役一次;汉景帝时,把徭役征发对象的年龄由17岁改为20岁,并且规定诸侯王丧葬等事,征用民役不得超过300人。这段材料叙述了文景之治的( )
A. 原因B. 表现C. 结果D. 影响
【答案】B
【解析】
【详解】根据材料“汉文帝时,民众徭役负担减少到每3年服役一次;汉景帝时,把徭役征发对象的年龄由17岁改为20岁,并且规定诸侯王丧葬等事,征用民役不得超过300人”可以得出,文景时期都采取了措施,降低了百姓的徭役。体现了轻徭薄赋的政策,所以这段材料叙述了文景之治的表现,B项正确;文景之治的原因是是吸收了秦朝灭亡的教训,汉初社会经济的残破,而实行与民休息的政策,排除A项;经过汉初七十多年的治理,到了文景时期,社会经济得以恢复和发展,这体现了文景之治的结果,排除C项;材料没有涉及文景之治的影响,排除D项。故选B项。
15. 为避免因“师异道,人异论,百家殊方,指意不同”而妨碍汉家王朝一统纪、明法度,汉武帝采取的措施是( )
A. 实施推恩令B. 建立刺史制度C. 推行盐铁专卖D. 罢黜百家尊崇儒术
【答案】D
【解析】
【详解】从“师异道,人异论,百家殊方,指意不同”结合所学知识可知,材料反映的是汉武帝即位之初所面临的社会上各家学说并存、思想不统一的情况。汉武帝为加强思想上的大一统,采纳董仲舒的建议,罢黜百家,尊崇儒术,D项正确;为了解决诸侯王国问题,汉武帝采纳主父偃建议,颁布“推恩令”,最终解决了困扰中央的王国问题。由此可知,推恩令并非为了解决“今师异道,人异论,百家殊方,指意不同”的思想上的问题,且“推恩令”也无法解决这一问题,排除A项;汉武帝建立刺史制度是为了加强对地方的监督,与解决“师异道,人异论,百家殊方,指意不同”的问题无关,排除B项;实行盐铁专卖、统一铸币,加强了经济上的大一统,但却无法改变“师异道,人异论,百家殊方,指意不同”的情况,排除C项。故选D项。
16. 如表为十六国时期部分内迁的少数民族及其建立的政权名称。据此可知,这些内迁的少数民族( )
A. 经济快速发展B. 开始定居生活C. 认同华夏文明D. 文化十分繁荣
【答案】C
【解析】
【详解】根据材料可以得出,这些少数民族建立的朝代,也采用了汉族王朝的国号,体现出少数民族积极吸收华夏文化,认同华夏文明,C项正确;设立国号与经济发展无关,材料没有涉及少数民族定居生活,排除B项;设立国号与文化繁荣无关,排除D项。故选C项。
17. 魏晋时期,江南三郡的户数为:吴郡二万五千,吴兴二万四千,会稽三万。南朝宋时期,吴郡五万多,吴兴四万九千多,会稽五万二千多。这种现象的产生主要得益于( )
A. 北人大量南迁B. 江南商业发达C. 当地民众努力D. 农业技术改进
【答案】A
【解析】
【详解】根据材料“魏晋时期,江南三郡的户数为:吴郡二万五千,吴兴二万四千,会稽三万。南朝宋时期,吴郡五万多,吴兴四万九千多,会稽五万二千多”可以得出南朝相比魏晋时期,南方地区的人口数出现了较大提升,结合所学知识,这是因为北人南迁,促进了江南地区开发,也改变了人口布局。A项正确;材料体现的是人口增加,没有涉及商业领域,排除B项;当地民众努力促进了经济发展,但不是南方人口增加的主要原因,排除C项;农业技术改进属于江南地区开发的原因,但不是南方人口增加的主要原因,排除D项。故选A项。
二、非选择题:本大题共3小题,第18题13分,第19题12分,第20题11分,共36分。
18. 阅读材料,完成下列要求。
材料 孔子大事记公元前551年,生于鲁国陬邑(今山东曲阜)。
公元前522年,授徒设教,创办私学。
公元前517年,去齐国途中,遇妇墓前哭子,感叹“苛政猛于虎”。
公元前516年,齐景公问政于孔子,孔子对曰:“君君、臣臣、父父、子子”,主张恢复西周的制度。
公元前500年—公元前498年,任鲁国中都宰,因政绩突出,后升任司空司寇。
公元前497年—公元前484年,周游列国,宣传自己的政治主张。
公元前484年—公元前479年,归鲁以后,孔子专心从事教育和古典文献的整理。
公元前479年,孔子去世,享年73岁。他的言论由其弟子辑录在《论语》一书中。
——摘编自白寿彝主编的《中国通史》
(1)据材料,构建孔子生平的知识结构。
(2)后人评价孔子是一个政治家、思想家、教育家。请你从中任选一个角度,据材料并结合所学知识,写一篇小论文。(要求:观点正确;史论结合;逻辑严密;表述成文;50字左右)。
【答案】18. 出生:公元前551年,生于鲁国粮邑(今山东曲阜)。
教育和文献整理:公元前522年,授徒设教,创办私学。公元前484年-公元前479年,归鲁以后,孔子专心从事教育和古典文献的整理。
政治思想:公元前517年,去齐国途中,遇妇墓前哭子,感叹“苛政猛于虎”。 公元前516年,齐景公问政于孔子,孔子对曰:“君君、臣臣、父父、子子”,主张恢复西周的制度。
政治生涯:公元前500年-公元前498年,任鲁国中都宰,因政绩突出,后升任司空司寇。公元前497年-公元前484年,周游列国,宣传自己的政治主张。
去世:公元前479年,孔子去世,享年73岁。他的言论由其弟子辑录在《论语》一书中。
19. 观点:孔子是一个伟大的思想家。
论述:孔子是中国古代最伟大的思想家之一,他的思想对中国和世界都有深远的影响。他提出了“仁”的思想,强调关爱他人,追求和谐的人际关系。他还提出了“礼”的思想,强调遵守社会规范和秩序。这些思想对中国的道德、文化和社会发展都有重要的影响。此外他还提出了“中庸”的思想,强调湿度、平衡,这对中国人的思维方式和行为方式都有深远影响。
总之,孔子的思想是中国文化的重要组成部分,对中国和世界都有深远影响。
【解析】
【小问1详解】
知识结构:根据题干中提供的关于孔子的大事记进行分析,可以从孔子的出生、教育活动、政治活动、思想贡献和文献整理等方面构建孔子生平的知识结构。
【小问2详解】
论文:根据材料提供的孔子大事记和所学知识,选择政治家、思想家或教育家其中的任意一个角度,进行论述,例如孔子是一个伟大的思想家,然后依据这个角度介绍孔子的思想主张,以及对我国传统文化和后世的深远影响,例如,他提出了“仁”的思想,强调关爱他人,追求和谐的人际关系;他还提出了“礼”的思想,强调遵守社会规范和秩序;这些思想对中国的道德、文化和社会发展都有重要的影响;此外他还提出了“中庸”的思想,强调适度、平衡,这对中国人的思维方式和行为方式都有深远影响。最后,简要的加以总结即可。
19. 阅读材料,完成下列要求
材料一
图1 图2
材料二 从中国历史进程来看,从春秋战国到秦汉统一皇朝的建立,可以看作是中华民族的形成时期。特别是进入到秦汉时期,中华民族不论在密切的程度上还是在活动的地域上都比春秋战国时期有了新的提升和扩大。
——摘编自瞿林东《论中华民族形成和发展的历史》
(1)据材料一、判断图1、图2对应的历史时期并分别说明理由。
(2)据材料二、概括中华民族在秦汉时期的发展特点,并结合材料一和所学知识,简析其形成的原因。
(3)综合上述材料,从统一多民族国家发展的角度,说明秦汉王朝的历史意义。
【答案】(1)图1:秦朝;都城是咸阳;
图2:汉朝;都城是长安,西域都护府是汉朝时期在西域(今新疆)设置的管辖机构。
(2)特点:中华民族民族的形成时期;
原因:秦朝实行“车同轨”“书同文字”等诸多统一措施;汉武帝尊崇儒术,实行思想大一统等措施促进了中华民族的形成。
(3)历史意义:有利于树立中华民族共同体意识;有利于国家统一;有利于民族团结和逐步实现各民族共同繁荣。
【解析】
【小问1详解】
图1:根据图1信息“咸阳”可知,是秦朝,公元前221年,秦灭六国,建立秦朝,定都咸阳。
图2:根据图2信息“长安,西域都护府”可知,是汉朝,公元前202年,刘邦称帝,建国号为汉,史称西汉,刘邦是为汉高祖,定都长安,西域都护府是汉朝时期在西域(今新疆)设置的管辖机构。
【小问2详解】
特点:根据材料二“从中国历史进程来看,从春秋战国到秦汉统一皇朝的建立,可以看作是中华民族的形成时期。特别是进入到秦汉时期,中华民族不论在密切的程度上还是在活动的地域上都比春秋战国时期有了新的提升和扩大。”可知,秦汉时期是中华民族民族的形成时期。
原因:根据所学可知,秦朝实行“车同轨”“书同文字”等诸多统一措施,汉武帝尊崇儒术,实行思想大一统等措施促进了中华民族的形成。
【小问3详解】
历史意义:根据所学知识可知,秦汉朝的统一有利于树立中华民族共同体意识;有利于国家统一;有利于民族团结和逐步实现各民族共同繁荣。
20. 阅读材料,完成下列要求。
材料一
材料二 北魏洛阳时代出土燕乐俑的墓葬……一改十六国至北魏平城时代以女乐表现燕乐组合的设计,而是按照汉魏传统,以男乐伎为伴奏乐队。其中,乐伎、舞伎皆去鲜卑装而着汉服……在用乐配置上,形成了琵琶、竖箜篌、笙、筝的用乐组合。在该组合中,琵琶、竖箜篌皆为西域入华胡乐组合之核心,笙与筝则为汉晋中原之传统组合……进一步表现出北魏王朝的华夏化进程。
——摘编自周杨《礼乐文化视角下北魏王朝的华夏化》
(1)据材料一并结合所学知识,写出示意图中A、B、C和D处的政权名称。
(2)据材料二、概括北魏王朝墓葬文化进一步华夏化的具体表现。
(3)综合上述材料,归纳这一历史时期的时代特征。
【答案】20. A蜀;B吴;C东晋;D陈
21. 按照汉族传统以男乐伎为伴奏乐队;身着汉服;用乐配置上使用了汉族乐器
22 政权分立与民族交融
【解析】
【小问1详解】
政权名称:根据材料一图片可知,A政权与魏、B政权对立,位于西南方,和结合所学可知,三国时期,蜀国位于西南,A是蜀;B政权和魏、A政权对立,位于东南方,和结合所学可知,三国时期,吴国位于东南,B是吴;根据图片可知C政权与十六国对立,和结合所学可知,西晋灭亡后,皇族司马睿在南方建立东晋,北方进入到十六国,东晋与十六国对立,C是东晋;根据图片可知,D是南朝的最后一个政权,和结合所学可知,南朝的最后一个政权是陈,D是陈。
【小问2详解】
表现:根据材料“一改十六国至北魏平城时代以女乐表现燕乐组合设计,而是按照汉魏传统,以男乐伎为伴奏乐队”可知,按照汉族传统以男乐伎为伴奏乐队;根据题干“乐伎、舞伎皆去鲜卑装而着汉服”可知,身着汉服;根据材料“笙与筝则为汉晋中原之传统组合”可知,用乐配置上使用了汉族乐器。
【小问3详解】
时代特征;根据材料一可知,从西晋灭亡之后,存在多个政权,可知这一时期政权分立;根据材料二“进一步表现出北魏王朝的华夏化进程”和结合所学可知,北魏孝文帝改革,促进了民族交融,这一时期的北方出现了民族大交融的现象,可知这一时期民族交融,综上,三国两晋南北朝时期的时代特征是政权分立与民族交融。民族
国号
匈奴
汉
羯
赵
鲜卑
燕
氐
秦
相关试卷
江苏省连云港市东海县2023-2024学年部编版七年级历史上学期期末考试卷:
这是一份江苏省连云港市东海县2023-2024学年部编版七年级历史上学期期末考试卷,共6页。
江苏省连云港市海宁中学2023-2024学年部编版九年级历史上学期月考试卷(无答案):
这是一份江苏省连云港市海宁中学2023-2024学年部编版九年级历史上学期月考试卷(无答案),共4页。试卷主要包含了选择题,非选择题等内容,欢迎下载使用。
江苏省连云港市海宁中学2023-2024学年部编版九年级历史上学期月考试卷:
这是一份江苏省连云港市海宁中学2023-2024学年部编版九年级历史上学期月考试卷,文件包含海宁中学2023-2024学年第一学期九年级历史月考试卷pdf、海宁中学2023-2024学年第一学期九年级历史月考试卷答题纸pdf等2份试卷配套教学资源,其中试卷共6页, 欢迎下载使用。

