- 2024届山东省菏泽市高三下学期一模历史试题 试卷 0 次下载
- 2024届山东省菏泽市高三下学期一模地理试题 试卷 1 次下载
- 2024届山东省菏泽市高三下学期一模政治试题 试卷 1 次下载
- 2024届山东省菏泽市高三下学期一模物理试题 试卷 4 次下载
- 2024届山东省菏泽市高三下学期一模生物试题 试卷 2 次下载
2024届山东省菏泽市高三下学期一模化学试题
展开化学试题2024.3
注意事项:
1.本试卷分选择题和非选择题两部分.满分100分,考试时间90分钟.
2.答题前,考生务必将姓名、考生号等个人信息填写在答题卡指定位置.
3.考生作答时,请将答案答在答题卡上.选择题每小题选出答案后,用2B铅笔把答题卡上对应题目的答案标号涂黑:非选择题请用直径0.5毫米,黑色墨水签字笔在答题卡上各题的答题区域内作答.超出答题区域书写的答案无效,在试题卷、草稿纸上作答无效.
可能用到的相对原子质量:H 1 He 4 C 12 N 14 O 16 Na 23 Ca 40 Fe 56 Cu 64
一、选择题(共10小题,每小题2分,满分20分.每小题只有一个选项符合题目要求.)
1.化学与人类生活、生产密切相关.下列说法正确的是( )
A.制衣常用原料聚酯纤维属于纤维素
B.电解精炼铜时,粗铜与外接电源的正极相连
C.乙二醇水溶液凝固点很高,可作汽车发动机的抗冻剂
D.表面活性剂能溶解油脂,是因为其分子具有极性较大的亲油基团
2.实验室中下列做法正确的是( )
A.用花生油萃取溴水中的溴
B.汞大量洒落,必须尽可能收集,并深埋处理
C.酸式滴定管用待装液润洗后,从滴定管上口倒出
D.移取熔融氯化钠的坩埚,应用坩埚钳夹持
3.下列关于物质结构和性质的说法正确的是( )
A.第2周期元素中,第一电离能介于之间的有1种
B.酸性:
C.与中心原子的杂化方式相同,均为形结构
D.乙二胺的沸点比三甲胺高的原因是乙二胺存在分子间氢键,三甲胺存在分子内氢键
4.下列仪器可用于对应实验的是( )
A.分液漏斗:分离四氯化碳和水B.坩埚:粗盐提纯
C.酒精灯:酸碱中和滴定D.球形冷凝管:含水酒精与生石灰制备无水乙醇
5.石墨烯(单层石墨)可转化为其他多种新型材料.例如:部分氧化后可转化为氧化石墨烯,局部结构如图;这发生加成反应得到石墨烷.下列有关说法正确的是( )
A.石墨烯属于芳香烃
B.氧化石墨烯的抗氧化能力强于石墨烯
C.石墨烯难溶于水,氧化石墨烯具有一定的亲水性
D.石墨烷具有良好的导电性
6.用下列装置(部分夹持仪器略)进行相关实验,装置正确且能达到实验目的的是( )
A.AB.BC.CD.D
7.化合物Z可由X、Y反应制得.下列有关说法错误的是( )
A.分子中的碳原子可能处于同一平面
B.上述反应的另一种产物为乙醇
C.和三种分子均不存在顺反异构
D.苯环上的二氯代物有13种(不考虑空间异构)
8.已知受热分解为的价和价的混合氧化物(价的能氧化浓盐酸生成).受热分解得到固体和氧气,固体与足量的浓盐酸反应得氯气,若为,则分解所得固体的成分及物质的量之比可能是( )
①②
③④
A.③④B.②③C.①②D.①④
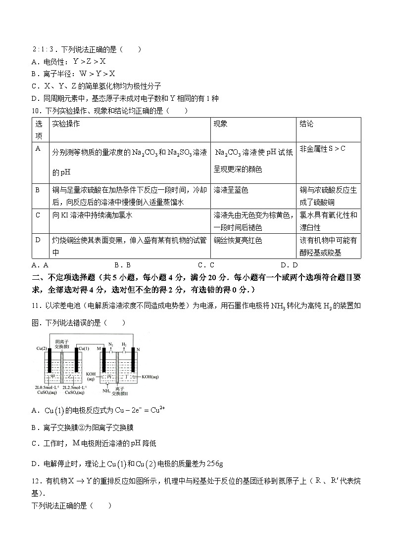
9.某种苂光粉的主要成分为.已知:和为原子序数依次增大的前20号元素,为金属元素,基态原子和能级上的电子数相等,基态原子的未成对电子数之比为.下列说法正确的是( )
A.电负性:
B.离子半径:
C.的简单氢化物均为极性分子
D.同周期元素中,基态原子未成对电子数和相同的有1种
10.下列实验操作、现象和结论均正确的是( )
A.AB.BC.CD.D
二、不定项选择题(共5小题,每小题4分,满分20分.每小题有一个或两个选项符合题目要求,全部选对得4分,选对但不全的得2分,有选错的得0分.)
11.以浓差电池(电解质溶液浓度不同造成电势差)为电源,用石墨作电极将转化为高纯的装置如图.下列说法错误的是( )
A.的电极反应式为
B.离子交换膜②为阳离子交换膜
C.工作时,电极附近溶液的降低
D.电解停止时,理论上和电极的质量差为
12.有机物的重排反应如图所示,机理中与羟基处于反位的基团迁移到氮原子上(、代表烷基).
下列说法正确的是( )
A.中碳原子、氮原子均为杂化
B.由质谱可以确证和存在不同的官能团
C.能与溶液反应
D.发生上述反应的产物是
13.锡碲渣废料(主要成分为,还含有少量铁、砷、铅等元素的氧化物)为原料,制备锡酸钠晶体和碲的工艺流程如下.已知水碎液中溶质主要成分为、;碱性条件下,锡酸钠在水中的溶解度随温度的升高而减小.下列说法正确的是( )
A.“除碲”时,碲的脱除率随温度升高持续增大
B.“除铅”时,主要反应的化学方程式为
C.制备碲的过程中,若每步消耗等物质的量的含碲物质,则转移电子数相等
D.经“溶析结晶”获得产品的操作为蒸发浓缩、冷却结晶、过滤、洗涤和干燥.
14.已知制备丁内酯的反应,一种机理如图所示(“*”表示此微粒吸附在催化剂表面).下列说法错误的是( )
A.反应物的名称为1,二丁醇
B.步骤(a)中和氧原子间形成共价键
C.在上述合成丁内酯过程中起催化作用
D.生成丁内酯的反应为消去反应
15.将或悬浊液置于分压固定的气相中,体系中与关系如图所示.变化对的浓度基本无影响.为的浓度,单位为.已知:.下列说法正确的是( )
A.表示曲线
B.
C.,平衡常数
D.向点溶液中加入,可以到达点
三、非选择题(共5小题,满分60分)
16.(12分)短周期元素可形成许多结构和性质不同的化合物,回答下列问题:
(1)是一种甲基化试剂,能发生水解反应;的水解产物为___________(填化学式).
(2)是共价化合物,可以形成二聚体和多聚体,二聚体中的杂化方式为,二聚体的结构式为___________.
(3)分子的电子对空间构型为三角双锥,排布方式有两种,结构如图.根据价层电子对互斥理论中:“孤电子对一成键电子对”分布在互成的方向上时斥力最大,判断应采用结构___________(填“a”或“b”).
(4)在水溶液中显蓝色,加入过量的氨水后变为深蓝色,原因是生成了___________(填化学式),比较它与的稳定性并说明理由___________.
(5)在超高压下,金属钠和氦可形成化合物.结构中的钠离子按简单立方排布,形成立方体空隙如图,电子对和氦原子交替分布填充在立方体的中心.若将氦原子放在晶胞顶点,则电子对在该晶胞中的所有分数坐标除了、,还有___________;若晶体的密度为,阿伏加德罗常数的值为,晶胞的边长___________(用含的代数式表示).
17.(12分)稀土针铁硼永磁材料广泛应用于新能源汽车、节能环保家电、国防军事等工业领域.工业上以钕铁硼废料[含钕(,质量分数为)、]为主要原料回收高纯度钕的工艺流程如下.
已知:①的稳定价态为价;的活动性较强,与稀硫酸反应产生;硼难溶于稀硫酸.针离子可与过量生成可溶性配合物;②常温下,.回答下列问题:
(1)常温下,“沉钕”过程中调节溶液的为2.3,钕全部以沉淀完全.若溶液中,___________(填“有”或“无”)沉淀生成;酸性太强会使“沉钕”不完全,原因是___________.
(2)“沉淀”过程得到晶体.此过程中,草酸实际用量与理论计算量的比值和沉钕率的关系如图所示,对沉钕率变化趋势进行解释:___________.
(3)“滤液2”的溶质主要为___________(填化学式);“滤液3”中的___________(填化学式)可在上述流程中循环利用.
(4)“一系列操作”包括___________;空气中“煅烧”时生成无毒的气体,反应的化学方程式为___________.
18.(12分)亚硝酸钙可作为混凝土防冻剂和钢筋阻锈剂的主要原料.熔点为,易潮解,易溶于水.实验室中,某兴趣小组根据反应,利用如下装置(部分装置可重复选用)制备无水亚硝酸钻并测定产品的纯度(夹持装置略).
已知:①;
②酸性条件下:能被溶液氧化,;
③是具有氧化性的一元弱酸,是一种难溶于水的白色化合物.
回答下列问题:
(1)上述装置按气流方向连接的顺序为___________(填标号);装置A中发生反应的离子方程式为___________*,装置的作用是___________.
(2)完全还原后,进行操作:(ⅰ)停止滴加稀硝酸,停止通电;(ⅱ)……;(ⅲ)冷却后,将所得产品完全转移到试剂瓶中密封保存;(ⅳ)……操作(ⅱ)为___________.
(3)兴趣小组同学认为制备的可能会混有,下列试剂可以鉴别二者的是___________(填标号).
A.溶液B.淀粉(酸性)溶液C.溶液
设计如下方案测定样品中的纯度(杂质不参与以下反应):称取样品、溶解、定容至;移取溶液于锥形瓶中,加入过量酸化的溶液;以淀粉为指示剂,用标准溶液滴定,发生反应:.平行滴定3次,平均消耗的标准液.
测定过程所需仪器中,使用前必须检查是否漏液的有___________;样品中的质量分数___________;下列情况会导致的质量分数测量值偏大的是___________(填标号).
A.称量后样品发生了潮解
B.定容时俯视刻度线
C.移取溶液后发现滴定管尖嘴管内有气泡
D.滴定管用蒸馏水洗净后未用标准液润洗
19.(12分)一种治疗神经系统疾病的药物中间体(G)的合成路线如下:
路线一:
已知:
回答下列问题:
(1)A结构简式为___________;F中含氧官能团的名称为___________.
(2)反应类型为___________;的化学方程式为___________.
(3)符合下列条件的的同分异构体有___________种(不考虑空间异构)
①能与溴水反应而使其褪色
②能在酸性条件下发生水解.产物之一遇溶液显紫色,且核磁共振氢谱有4组峰,峰面积之比为.
上述同分异构体中,水解产物只有一个手性碳原子的为___________(填结构简式).
(4)为了减少步骤,缩短反应过程,也可由如下路线合成.
路线二:
中有___________种化学环境的氢;结合合成路线一分析“反应条件”应为___________.
20.(12分)丙烯是重要的有机原料之一,可通过多种途径制备.回答下列问题:
Ⅰ.由丙烷直接脱氢法制备:
(1)已知键能:;生成碳碳键放出的能量为,则___________.
(2)在一定温度下,保持总压为,将和的混合气体分别按为和向密闭容器中投料,发生脱氢反应,测得的转化率与时间的关系如图1所示(已知时反应处于平衡状态).
图1
点对应的投料方式为___________,原因是___________.内,曲线___________(填“”“”)对应的平均反应速率最快.点对应的平衡常数___________(以分压表示,分压=总压×物质的量分数,保留一位小数).
Ⅱ.由丙烷氧化脱氢法制备.主要涉及反应:;
(3)在一定条件下,将物质的量之比为的和匀速通入体积可变的反应容器中发生上述反应,使总压强恒定为.在不同温度下反应相同时间,测得丙烷和氧气的转化率与温度倒数的关系如图2所示.
图2
时,容器内两种气体的物质的量之比___________(填“>”“<”或“=”);若对应的点均处于平衡状态,保持其他条件不变,仅将容器更换为恒容的刚性容器,则图示点中,与新的转化率点可能依次是___________(填代号);M点丙烷的分压___________(保留两位有效数字).A
B
C
D
检验溴丙烷消去反应的产物
检验氯化铵受热分解的产物
制取
选项
实验操作
现象
结论
A
分别测等物质的量浓度的和溶液的
溶液使试纸呈现更深的颜色
非金属性
B
铜与足量浓硫酸在加热条件下反应一段时间,冷却后,向反应后的溶液中慢慢倒入适量蒸馏水
溶液呈蓝色
铜与浓硫酸反应生成了硫酸铜
C
向KI溶液中持续滴加氯水
溶液先由无色变为棕黄色,一段时间后褪色
氯水具有氧化性和漂白性
D
灼烧铜丝使其表面变黑,伸入盛有某有机物的试管中
铜丝恢复亮红色
该有机物中可能有醇羟基或羧基
2023届山东省菏泽市高三一模考试化学试题含解析: 这是一份2023届山东省菏泽市高三一模考试化学试题含解析,共30页。试卷主要包含了单选题,多选题,结构与性质,工业流程题,实验题,有机推断题,原理综合题等内容,欢迎下载使用。
山东省菏泽市2023届高三二模化学试题(含解析): 这是一份山东省菏泽市2023届高三二模化学试题(含解析),共25页。试卷主要包含了单选题,多选题,结构与性质,工业流程题,实验题,有机推断题,原理综合题等内容,欢迎下载使用。
2023届山东省菏泽市高三下学期一模考试化学试题 pdf版: 这是一份2023届山东省菏泽市高三下学期一模考试化学试题 pdf版,共10页。

