江西省2023_2024高三政治上学期11月一轮总复习调研测试试题
展开江西省2023_2024高三政治上学期11月一轮总复习调研测试试题: 这是一份江西省2023_2024高三政治上学期11月一轮总复习调研测试试题,共9页。
黑龙江省哈尔滨市2023_2024学年高三政治上学期第二次调研考试试题无答案: 这是一份黑龙江省哈尔滨市2023_2024学年高三政治上学期第二次调研考试试题无答案,共8页。
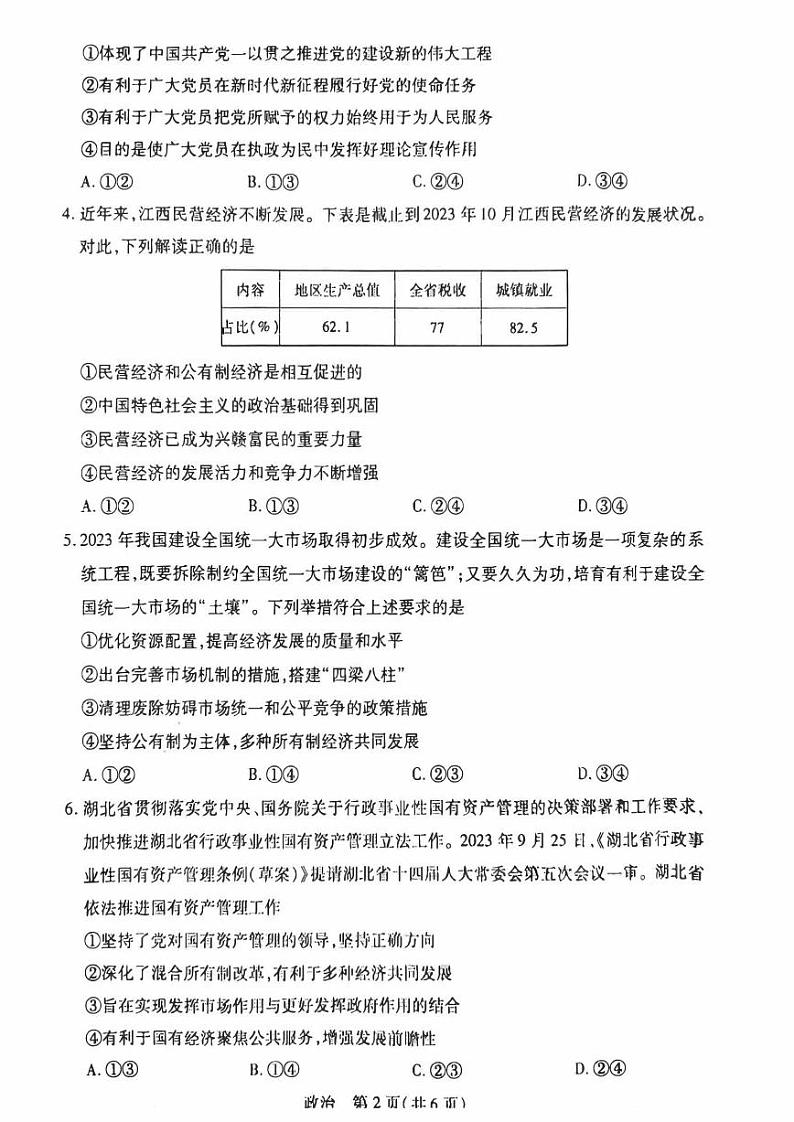
江西省赣州市十八县2023_2024高三政治上学期期中23校联考试题pdf: 这是一份江西省赣州市十八县2023_2024高三政治上学期期中23校联考试题pdf,共6页。

