资料中包含下列文件,点击文件名可预览资料内容
还剩3页未读,
继续阅读
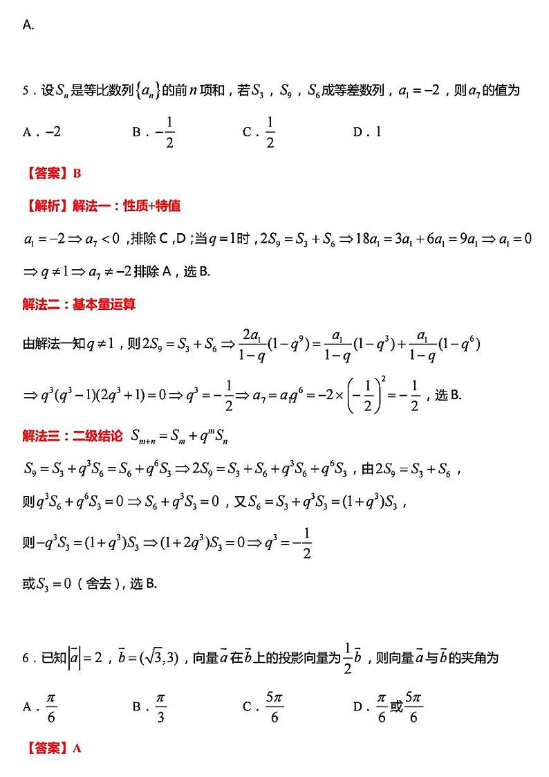
2024届江苏宿迁高三下学期调研测试数学试题及参考答案
展开
这是一份2024届江苏宿迁高三下学期调研测试数学试题及参考答案,文件包含江苏省宿迁市2024年高三年级一模调研测试数学试题pdf、江苏省宿迁市2024年高三年级一模调研测试数答案pdf等2份试卷配套教学资源,其中试卷共26页, 欢迎下载使用。
相关试卷
2024届江苏宿迁高三下学期调研测试数学试题+答案:
这是一份2024届江苏宿迁高三下学期调研测试数学试题+答案,文件包含江苏省宿迁市2024年高三年级一模调研测试数学试题pdf、江苏省宿迁市2024年高三年级一模调研测试数答案pdf等2份试卷配套教学资源,其中试卷共26页, 欢迎下载使用。
2024届江苏宿迁高三下学期调研测试数学试题+答案:
这是一份2024届江苏宿迁高三下学期调研测试数学试题+答案,文件包含江苏省宿迁市2024年高三年级一模调研测试数学试题pdf、江苏省宿迁市2024年高三年级一模调研测试数答案pdf等2份试卷配套教学资源,其中试卷共26页, 欢迎下载使用。
江苏省宿迁市2024届高三下学期调研测试数学试题(含答案):
这是一份江苏省宿迁市2024届高三下学期调研测试数学试题(含答案),共16页。试卷主要包含了考生必须保持答题卡的整洁,人工智能领域让贝叶斯公式等内容,欢迎下载使用。

