- 专题10 遵循逻辑思维规则(A卷·知识通关练)-2023-2024学年高中政治分层试卷AB卷(统编版选择性必修3) 试卷 1 次下载
- 专题11 运用辩证思维方法(A卷·知识通关练)-2023-2024学年高中政治分层试卷AB卷(统编版选择性必修3) 试卷 0 次下载
- 专题10 遵循逻辑思维规则(B卷·能力提升练)-2023-2024学年高中政治分层试卷AB卷(统编版选择性必修3) 试卷 0 次下载
- 专题11 运用辩证思维方法(B卷·能力提升练)-2023-2024学年高中政治分层试卷AB卷(统编版选择性必修3) 试卷 0 次下载
- 专题12 提高思维创新能力 (B卷·能力提升练)-2023-2024学年高中政治分层试卷AB卷(统编版选择性必修3) 试卷 0 次下载
专题12 提高思维创新能力(A卷·知识通关练)-2023-2024学年高中政治分层试卷AB卷(统编版选择性必修3)
展开1.A
【解析】①:树立科学思维,追求对自身优劣势认识的客观性,通过对事物历史与现实材料的分析,找出事物发展的规律,并对事物的发展趋势、发展前景做出合乎逻辑的判断,以实事求是的态度接受实践的严格检验,修正错误,坚持真理,力求选科结果有可预见性和可检验性,①正确。
②:整体选科与学生不是整体与部分的关系,不能在综合考虑整体选科的基础上分析学生自身及课程特点,②错误。
③:适当运用超前思维,通过对未来职业需求等方面的认真调查研究,在多角度、全方位的分析事物的历史和现状的基础上,从事物发展的现实情况出发,认识和把握事物的发展状态,运用合理的推理和想象,判断事物未来发展趋势,对选科做出正确选择,③正确。
④:材料是为高一新生选科提供建议,不是对自身优劣势和不同课程之间因果关系的认识做交换性思考,④错误。
故本题选A。
2.C
【解析】①:中国式现代化不是西方以资本为中心的现代化,犯了“否定定义”的错误;中国式现代化是人类文明新形态的一面旗帜犯了“比喻定义”的错误,①错误。
②:过去国人向往的现代化标志是“楼上楼下,电灯电话”,属于感性具体,现在认识到中国式现代化应该是物质文明和精神文明相协调的现代化,属于思维抽象,体现了我们对中国式现代化的认识经历了从具体到抽象、再从抽象到具体的过程,把握了抽象与具体的对立统一关系,②正确。
③:中国式现代化必须覆盖全国各地及14亿人口。所以,东部地区要实现现代化,中西部地区也要实现现代化。丙正确运用了演绎推理的分解式推理方法,其前提和结论之间有着必然的联系,③正确。
④:中国式现代化既有各国现代化的共同特征,更有基于国情的中国特色,需要我们运用发散思维,从不同的角度、不同的方向寻求多样性的答案,从而为中国实现现代化提供新思路,④错误。
故本题选C。
3.A
【解析】①②:只有当着还没有出现大量的明显的东西的时候,当桅杆顶刚刚露出的时候,就能看出这是要发展成为大量的普遍的东西,并能掌握住它,这才叫领导。这表明我们要用推理和想象来预测事物未来发展趋势,在自发联想的基础上,自觉地加以训练,将有助于提高联想思维的质量,提升创新思维的能力和水平,①②正确。
③:材料没有涉及事物的内部矛盾,③排除。
④:题干中强调的是进行抽象化,而不是形象化,也不是还原事物发展全貌,而是预测事物发展趋势,④排除。
故本题选A。
4.C
【解析】①:物权是权利人依法对特定的物享有直接支配和排他的权利;所有权是权利人对自己的不动产或者动产,依法享有的占有、使用、收益和处分的权利。①是对所有权的定义,故①排除。
②:②是联言推理的分解式,故②入选。
③:国家应采取多种措施有效保障经济主体的财产权,表明可以运用发散思维提供众多新设想,③入选。
④:处理好债权债务关系是市场经济健康发展的必要条件,不是充分条件,④排除。
故本题选C。
5.B
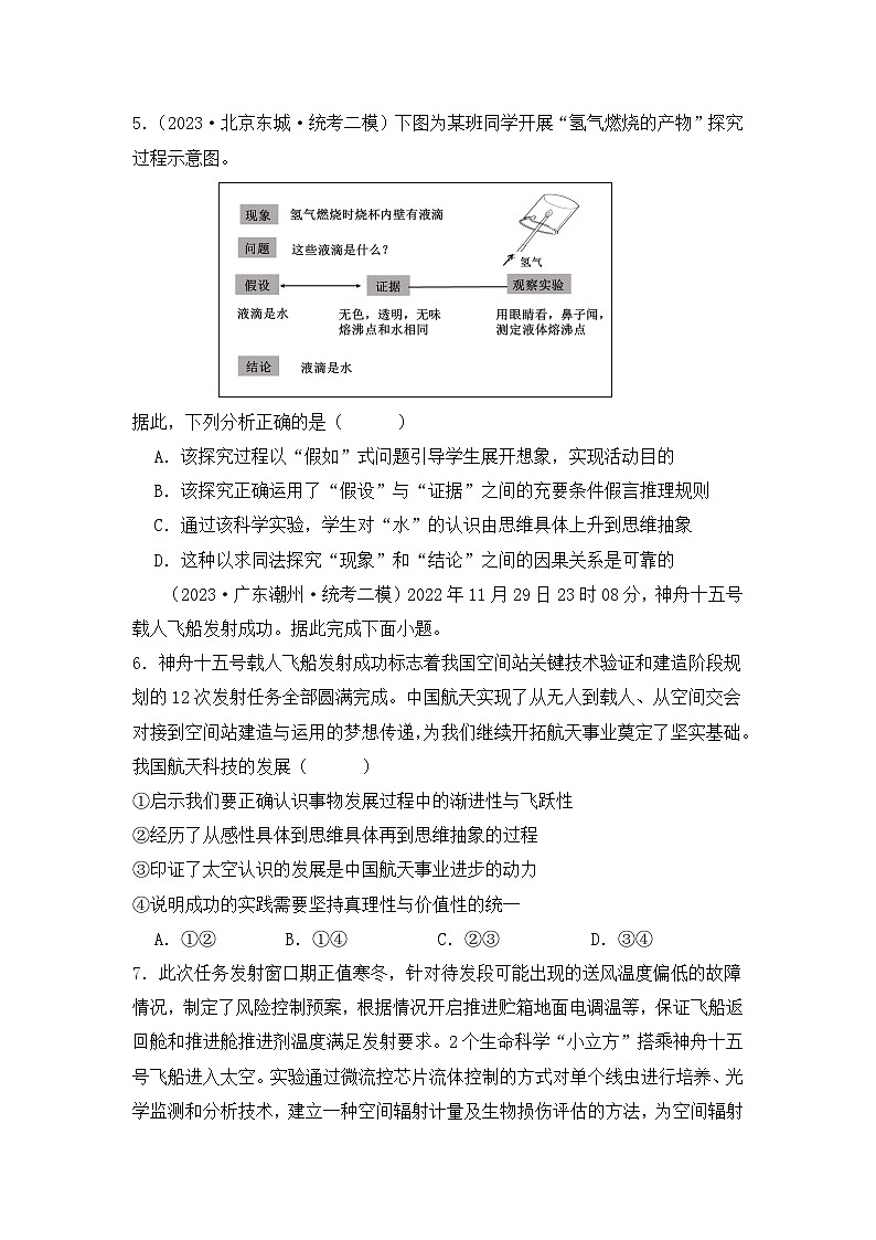
【解析】A:通过提出“假如”式的问题,将与事实相反的情况作为事物发展的一种条件,仿照事物之间的条件关系,推测事物发展的可能前景。该探究过程不是假如式想象,A排除。
B:该探究过程正确运用了“假设”与“证据”之间的充要条件假言推理规则,B正确。
C:应该是从思维抽象到思维具体,C错误。
D:求同法是别的地方都不同,只有一个地方是相同的,所以原因是相同的这个地方。材料中只是假设是水,用证据证明是水,结论是水,没有运用“求同法”,D错误。
故本题选B。
6.B 7.C
【解析】6.①④:中国航天实现了从无人到载人、从空间交会对接到空间站建造与运用的梦想传递,为我们继续开拓航天事业奠定了坚实基础。我国航天科技的发展说明成功的实践需要坚持真理性与价值性的统一,启示我们要正确认识事物发展过程中的渐进性与飞跃性,①④正确。
②:经历了从感性具体到思维抽象再到思维具体的过程,②排除。
③:实践是认识发展的动力,而不是印证了太空认识的发展是中国航天事业进步的动力,③排除。
故本题选B。
7.①:基于实践,而不是基于预判,①排除。
②④:实验通过微流控芯片流体控制的方式对单个线虫进行培养、光学监测和分析技术,建立一种空间辐射计量及生物损伤评估的方法,说明创新思维需要联想,迁移是联想思维的"联结方式",针对待发段可能出现的送风温度偏低的故障情况,制定了风险控制预案,根据情况开启推进贮箱地面电调温等,保证飞船返回舱和推进舱推进剂温度满足发射要求,说明超前思维具有探索性,预测性,运用推理想象认识世界,②④正确。
③:材料未涉及创新思维的思路具有多向性,结果具有独特性,③排除。
故本题选C。
8.B
【解析】A:形象思维具有具象性、情感性、创造性等特点,对甲流特点的介绍不符合形象思维的特点,A错误。
B:甲流进入高发期,感染科主任王宝增介绍做好防护,可以减少发生危重病症的风险。比较了甲流与新冠的不同,恰当运用了矛盾分析法,B正确。
C:避免思维的僵化说法过于绝对化,并且材料未涉及迁移,C排除。
D:类比推理是根据两个对象在某些属性上相同或相似,通过比较而推断出它们在其他属性上也相同的推理过程,它是从特殊推向特殊的推理。王宝增的观点由甲流联想到新冠,最后得出“做好防护,可以减少发生危重病症的风险”的结论,是从特殊到一般的推理,D错误。
故本题选B。
9.C
【解析】A:以化学实验用的试管做蓝本,创造出第一支真空式咖啡壶,这体现了运用迁移的思维方法,迁移是“联结”方式,想象是联想思维的“畅想”方式,A排除。
B:不符合时代变化的事物也会经历辩证否定的过程,且材料未体现被否定,B排除。
C:从第一支真空式咖啡壶到上下对流式虹吸咖啡壶再到研磨式虹吸咖啡壶,体现了辩证思维具有动态性,发明者可以根据条件调整改进工艺,C符合题意。
D:应该是经历从感性具体到思维抽象,再到思维具体的过程,D排除。
故本题选C。
10.D
【解析】①:矛盾律,它通常被表述为A必不非A(A一定不是非A),或A不能既是B又不是B。要求在同一思维过程中,对同一对象不能同时作出两个矛盾的判断,即不能既肯定它,又否定它。“东边日出西边雨,道是无晴却有晴”的大意是就像东方出太阳,西边落雨。你说它不是晴天吧,它又是晴天,这是对客观的自然现象的描写,现实生活中确实存在这种现象。这并没有违背矛盾律,排除①。
②:“宝剑锋”必须要”磨砺“,但”磨砺“不一定能”宝剑锋”。”梅花香“必须要”苦寒“,但”苦寒”不一定能“梅花香”。“宝剑锋从磨砺出,梅花香自苦寒来”,属于充分条件假言推理的肯定前件式,不属于充要条件假言推理,②排除。
③:“不知细叶谁裁出,二月春风似剪刀”的大意是不知道这细叶是由谁的巧手裁出,二月的春风好像一把灵巧的剪刀,这两句诗运用新奇的想象,生动的比喻,把春风比作“剪刀”,还拟人化地用了一个“裁”字,表现了初春柳树的美态,精心刻画出其形、其色、其神,这说明该诗用了联想思维的想象方式,③正确。
④:反向思维又叫逆向思维、求异思维,它是对司空见惯的似乎已成定论的事物或观点反过来思考的一种思维方式。 “两情若在长久时,又岂在朝朝暮暮”的意思是两颗心只要永远相爱不变,又何必一定要每一天厮陪相伴,作者对千百年传颂以久的牛郎织女的爱情故事,别出心裁,反弹琵琶,观点独到,令人耳目一新,这说明该诗是对常规认识的反向思考,④正确。
故本题选D。
11.B
【解析】①:一座寓意“启航”的大桥、勾勒出“舵轮”形象的桥身圆弧拱和V型结构杆件,三个“舵轮”抽象成一艘驶于潮白河上的“轮船”,穿梭于水城共融的环境中,大桥的设计兼具艺术之美与科学实用、符合事物发展的客观实际和规律,这表明大桥的设计体现了艺术与科学、主观与客观的统一,①正确。
②:实践是一种直接现实性活动,可以把人们头脑中观念的存在变为现实的存在,因此通过实践才可以实现设计方案到现实成果的转化,而不是发挥想象,②说法错误。
③:大桥建成后,京冀两地在水上“握手”,助力腾飞,体现了着眼整体,助推京津冀一体化发展形成合力,是用整体性的思维展现了京津冀协同发展的历程,③不符合题意。
④:人们可以根据事物固有的联系,改变事物的状态,调整原有的联系,建立新的联系。人为事物的联系是人们利用自在之物之间的联系建立出来起来的,是人们实践的产物,具有客观性。大桥的设计意图是通过建造一座桥梁,创造新的具体的联系,进一步加强京津冀的联系,推动京津冀协同发展,“创造”强调的是前所未有,第一次“建立”,并不违背联系的客观性,④正确。
故本题选B。
12.C
【解析】A:认识的历程,是从感性具体到思维抽象的飞跃,再由思维抽象到思维具体的飞跃,A排除。
B:超前思维要运用推理和想象的方法。超前思维是依据事物发展的历史和现实状况,对事物未来的发展趋势进行预测。要把握事物发展的因果关系,就需要运用推理的方法。由于事物的未来发展趋势受诸多因素的影响,人们难以由其过去和现在的状况必然地推知其未来,所以需要运用想象等思维方法弥补其前提条件的不足。材料没有涉及超前思维,B排除。
C:汉威发现隔壁冰淇淋的碟子很快用光,于是联想到将煎饼卷成筒给隔壁商贩装冰淇淋。这是运用了联想思维中的迁移,将不同认识对象的性质、作用等进行位置变迁与功能移植,以寻求解决问题的新思路,C正确。
D:对已有的有关事物功能的认识作反向思考是指事物的功能,即有用还是无用,是人们依据自己的需要所作出的评价和取舍。不同的人会有不同的需要。随着时间、地点和条件的变化,人们的需要也会发生变化。转换场合或对象来认识事物功用,其缺点可能变为优点。材料没有涉及逆向思维,D排除。
故本题选C。
13.D
【解析】D:“揭榜挂帅”制度是以需求为牵引,在关键核心技术攻关中发出“英雄帖”,谁有本事谁揭榜,无论出身;“赛马”制度是在科研项目立项时,择优选择多个主体并行攻关,在项目开展过程中采取阶段性考核、竞争性淘汰机制,让真正干得好的主体脱颖而出,选出“千里马”。由此可以看出,“揭榜挂帅”和“赛马”制度优化了人才选拔与评价制度,助力提高科技攻关的质量和效率,D符合题意。
A:“揭榜挂帅”和“赛马”制度主要是通过对人才选拔与评价制度的变革,激励科技攻关,是在对立中把握统一,在统一中把握对立,促进矛盾双方的相互转变,A错误。
B:“揭榜挂帅”和“赛马”制度,不涉及质量互变规律,B与题意不符。
C:“揭榜挂帅”和“赛马”制度并没有突破科技项目立项和管理条件限制,C错误。
故本题选D。
14.B
【解析】①:荷叶能纤尘不染的奥秘被揭示出来:荷叶表面分布着许多尺寸20—40微米的凸起结构,而结构表面又被更微小的纳米尺度的植物蜡晶体所覆盖,这使得灰尘与叶面的接触面积很小,并极易被雨水冲刷带走。这说明荷叶独特的结构与其自清洁功能之间存在因果联系,是引起与被引起的关系,①符合题意。
②:联想思维就是将记忆中对不同事物的认识进行联结与思考的思维活动。意识能够通过联想反映事物之间的联系,但不是创造出新的客观事物,②错误。
③:材料科学家们根据荷叶的自清洁效应,制备出类似荷叶结构的复合表面结构,使其拥有了自清洁功能。这是科学家运用类比的方法,设计制备出具有自清洁功能的新材料,③符合题意。
④:类比推理就是根据两个或两类对象在一些属性上相同或相似,推出它们在其他属性上也相同或相似的推理。荷叶与自清洁材料均具有自洁功能,二者在一些属性上相同或相似,并非本质属性一致,④错误。
故本题选B。
15.A
【解析】①:“太燃了!整体视觉、音响效果非常震撼,特效毫不逊色好莱坞科幻大片!”体现了该影片做到科技与想象有机结合创造出精彩科幻特效,增强了观众的审美体验,①符合题意。
②:内容结构紧凑,环环相扣,共同应对挑战的团结精神着实让人感动,这体现出逻辑与非逻辑思维有机结合预测人类命运,唤醒了观众的担当意识,②符合题意。
③:材料未体现突破现实的局限,③不符合题意。
④:材料未体现正向与逆向思维有机结合,④不符合题意。
故本题选A。
16.B
【解析】①:中国式现代化既有各国现代化的共同特征,更有基于国情的中国特色,这是运用了发散思维方法,为中国实现现代化提供了新思路,①应选。
③:中国要实现的现代化,是人口规模巨大的现代化,是全体人民共同富裕的现代化,是物质文明和精神文明相协调的现代化,是人与自然和谐共生的现代化,是走和平发展道路的现代化,这是将发散和聚合思维相结合,使现代化既具共同特征又具中国特色,③应选。
②④:对中国式现代化的阐述没有体现逆向思维与正向思维的互补,也没有遵循质量互变的规律,②④与题意不符,不选。
故本题选B。
17.C
【解析】①:联想思维就是将记忆中对不同事物的认识进行联结与思考的思维活动,材料没有涉及联想思维,①与题意无关。
②③:解答这道物理题的过程中,实现从图甲到图乙的转变,是为了排除干扰因素,构筑理想化的纯然状态;这一过程还需要全面考虑正方体自身的重力、所受的拉力以及水的浮力等受力情况,需要坚持分析与综合相结合,②③符合题意。
④:超强思维是判断事物未来发展趋势的思维形态,超前思维要运用矛盾分析方法,但材料没有涉及超前思维,④排除。
故本题选C。
18.(1)古廊桥是传统建筑,是传统文化的形式之一,是文化的物质载体,承载、表达和展现着文化的内容。古廊桥与老百姓的生活息息相关,对古廊桥进行保护有利于继承优秀传统文化,传承乡土深处的文化基因。(原卷无答案,此答案仅供参考)
(2)①创新思维的思路具有多向性,廊桥不仅联通了山路,更因其遮风避雨的功能,渐渐成为当地百姓集会、社交、贸易、驿站的场所,深深嵌入生活,成为集体记忆的象征、地理文化的标志、浓浓乡愁的载体。廊桥承载乡愁与过往 。②创新思维的步骤具有跨越性,穿越历史的风雨沧桑,廊桥的魅力依然让人神往。廊桥蕴含的中华文化是中华民族共同的精神标识,涵养着中华民族共同的价值观。传承和弘扬中华优秀传统文化,能够激发民族自信心和自豪感,有助于促进民族团结,维护国家的安全和统一,筑牢中华民族共同体意识。 ③创新思维的结果具有独特性,中国廊桥是桥梁与房屋的珠联璧合,代表了中国人的智慧和营造技艺,也是世界文明宝库的一大奇观。(原卷无答案,此答案仅供参考)
【分析】背景素材:中国廊桥
考点考查:社会历史的主体、文化传承和文化创新、创新思维等有关知识
能力考查:描述和阐释事物、论证和探究问题
核心素养:政治认同、科学精神
【解析】(1)第一步:审设问。明确主体、知识范围、问题限定和作答角度。
本题的设问要求可转换为分析中国廊桥的独特价值,注意作答主体为考生,需要调用社会历史的主体、文化传承和文化创新的有关知识,从意义角度分析作答。
第二步:审材料。提取关键词,链接教材知识。
关键词①:廊桥不仅联通了山路,更因其遮风避雨的功能,渐渐成为当地百姓集会、社交、贸易、驿站的场所,深深嵌入生活,成为集体记忆的象征、地理文化的标志、浓浓乡愁的载体→可联系教材知识文化的物质载体承载、表达和展现着文化的内容。
关键词②:期待更多廊桥得到关注和保护,更多积淀在乡土深处的文化基因得到呵护和传承→可联系教材知识继承优秀传统文化。
第三步:整合信息,组织答案。注意设问角度并将教材知识、材料等有机结合。
(2)本题是开放试题,要求运用创新思维的知识,对“现代社会,廊桥仅承载乡愁与过往”为主题撰写一篇短评。答案不固定,切合主题要求,言之有理即可。参考角度:创新思维的思路具有多向性,步骤具有跨越性,结果具有独特性等。
19.①保护是为了更好地利用,通过对古籍悉心呵护的收藏,才能生生不息的中华文脉,体现了正向思维的特点。②对古籍的使用可能会造成对古籍的破坏,减少古籍的寿命,不利于古籍的保护。而用起来才是最好的保护,是利用逆向思维认识古籍的保护与使用,利用现代数字技术可以在保护古籍的同时更好地满足大众对古籍阅览、检索和学术研究的需要。③保护是为了更好地利用,用起来才是最好的保护。该观点体现了创新思维正逆互补的作用。
【分析】背景素材:让古老的典籍迸发出时代活力
考点考查:创新思维的正逆互补
能力考查:描述和阐释事物、论证和探究问题
核心素养:政治认同、科学精神、公共参与
【解析】第一步:审设问,明确主体、作答范围、问题限定和作答角度。本题要求结合材料,运用创新思维的一种方法,分析“保护是为了更好地利用,用起来才是最好的保护。”的观点是如何体现思维正逆互补的。属于分析类主观题,知识限定明确,考生可根据观点内容调动教材知识加以分析说明。
第二步:审材料,通过标点符号、段落等,提取材料有效信息。
关键词①:保护是为了更好地利用→可联系正向思维的特点。
关键词②:用起来才是最好的保护→可联系逆向思维的作用。
关键词③:保护是为了更好地利用,用起来才是最好的保护→可说明该观点体现了创新思维正逆互补的作用。
第三步:整合信息,组织答案。注意设问限定以及教材相关知识与材料相结合。
20.
①奋斗目标是在综合分析新时代国际国内形势和我国发展条件的基础上,对我国现代化事业的可能趋势所作的战略构想,体现了超前思维的探索性。
②奋斗目标是在头脑中推想的事物发展的未来状况,是“事先得知”的宏伟蓝图,体现了超前思维的预测性。
③超前思维具有不确定性,因而建设现代化强国要提高预测推断的科学性和准确性,立足实践,把握规律,创造有利条件,促使事物向有利于人们预测的方向发展。
【分析】背景素材:全面建成社会主义现代化强国“两步走”战略
考点考查:超前思维的特征的有关知识
能力考查:描述和阐释事物、论证和探究问题
核心素养:政治认同、科学精神
【解析】第一步:审设问。明确主体、知识范围、问题限定和作答角度。
本题的设问要求谈谈对全面建成社会主义现代化强国“两步走”战略的理解,需要调用超前思维的特征的有关知识,知识限定具体明确,可以知识为线索,检索材料有效信息分析作答。
第二步:审材料。提取关键词,链接教材知识。
关键词①:明确了全面建成社会主义现代化强国的时间表、路线图→可联系超前思维具有探索性。
关键词②:展现了中华民族伟大复兴的壮丽前景→可联系超前思维具有预测性。
关键词③:立足实践,把握规律,创造有利条件→可联系超前思维具有不确定性。
第三步:整合信息,组织答案。注意设问限定以及教材知识与材料等相结合。
21.
①坚持发散思维方法。运用头脑风暴法,通过专家咨询论证会、社会听证会、走访调查等方式,集思广益,商讨治理的对策,推进治理问题的解决。
②利用聚合思维方法。聚焦“城市伤疤”治理困境,将讨论意见进行比较、分析、归纳、综合,寻找城市治理最优方案。
③恰当运用逆向思维方法,对已有的有关事物存在状态的认识作转换性思考。通过开展生态复垦使矿坑变公园,顺利推动转型发展的蝶变。
④用超前思维方法调整治理思路,将城市经济发展和生态环境治理相结合,规划该城市宜居宜业的城市风貌。
【分析】背景素材:某城塑造“美丽画卷”
考点考查:创新思维的有关知识
能力考查:描述和阐释事物、论证和探究问题
核心素养:政治认同、科学精神
【解析】第一步:审设问。明确主体、知识范围、问题限定和作答角度。
本题属于体现类主观题,设问要求回答该城在“美丽画卷”塑造中运用的思维方法,需要调用提高创新思维能力的有关知识分析作答。
第二步:审材料。提取关键词,链接教材知识。
关键词①:通过专家咨询论证会、社会听证会、社区走访调查等方式→可联系坚持发散思维方法,头脑风暴法。
关键词②:集思广益,专题商讨治理问题,确定了治理方案→可联系利用聚合思维方法。
关键词③:开展生态复垦,让矿坑变身公园→可联系恰当运用逆向思维方法。
关键词④:将城市经济发展和生态环境治理相结合,因地制宜,在周边建成生态健身广场→可联系运用超前思维方法。
第三步:整合信息,组织答案。注意设问限定以及教材知识与材料等相结合。
专题12 提高思维创新能力 (B卷·能力提升练)-2023-2024学年高中政治分层试卷AB卷(统编版选择性必修3): 这是一份专题12 提高思维创新能力 (B卷·能力提升练)-2023-2024学年高中政治分层试卷AB卷(统编版选择性必修3),文件包含专题12提高思维创新能力B卷·能力提升练原卷版docx、专题12提高思维创新能力B卷·能力提升练解析版docx等2份试卷配套教学资源,其中试卷共20页, 欢迎下载使用。
专题11 运用辩证思维方法(B卷·能力提升练)-2023-2024学年高中政治分层试卷AB卷(统编版选择性必修3): 这是一份专题11 运用辩证思维方法(B卷·能力提升练)-2023-2024学年高中政治分层试卷AB卷(统编版选择性必修3),文件包含专题11运用辩证思维方法B卷·能力提升练原卷版docx、专题11运用辩证思维方法B卷·能力提升练解析版docx等2份试卷配套教学资源,其中试卷共16页, 欢迎下载使用。
专题10 遵循逻辑思维规则(B卷·能力提升练)-2023-2024学年高中政治分层试卷AB卷(统编版选择性必修3): 这是一份专题10 遵循逻辑思维规则(B卷·能力提升练)-2023-2024学年高中政治分层试卷AB卷(统编版选择性必修3),文件包含专题10遵循逻辑思维规则B卷·能力提升练原卷版docx、专题10遵循逻辑思维规则B卷·能力提升练解析版docx等2份试卷配套教学资源,其中试卷共20页, 欢迎下载使用。

