湖南省衡阳市华新实验中学2023-2024学年八年级上学期期末地理试卷
展开一、单选题(2分1个,共50分)
1. 2023年10月18日第三届“一带一路”国际合作论坛在中国北京举行,中国位于地球上的位置是( )
A. 东半球、南半球B. 东半球、北半球C. 西半球、南半球D. 西半球、北半球
【答案】B
【解析】
【详解】东西半球分界线是20°W和160°E组成的经线圈,20°W以东、160°E以西为东半球,20°W以西、160°E以东为西半球;南北半球的划分是以0°纬线即赤道为界,赤道以北为北半球,以南为南半球。我国域辽阔,领土的最北端位于53°N附近,最南端位于4°N附近,最西端位于73°E附近,最东端位于135°E附近,所以我国位于东半球和北半球。B正确,ACD错误。故选B。
2. 台湾著名爱国诗人余光中在《乡愁》中写道:“……而现在,乡愁是一湾浅浅的海峡,我在这头,大陆在那头。”诗中的海峡是指( )
A. 琼州海峡B. 台湾海峡C. 渤海海峡D. 白令海峡
【答案】B
【解析】
【详解】我国爱国诗人余光中先生的《乡愁)诗中写到“…而现在,乡愁是一弯浅浅的海峡,我在这头,大陆在那头.”诗中“海峡”是指台湾海峡,祖国大陆与台湾岛之间隔台湾海峡相望。B正确;琼州海峡位于雷州半岛和海南岛之间,A错误;渤海海峡位于山东半岛和辽东半岛之间,C错误;白令海峡是亚洲与北美洲的分界线,D错误。故选B。
在2023年10月3日在杭州亚运会女子单人10米跳台比赛中,来自广东省的全红婵以438.20分的成绩荣获冠军,被誉为“跳水界的黑马”,完成下面小题
3. 全红婵的家乡是( )
A. ①B. ②C. ③D. ④
4. 上图中,各省区轮廓图代码与其名称、简称、省级行政中心搭配正确的一组是( )
A. ①—云南—云—成都B. ②—广西壮族自治区—粤—福州您看到的资料都源自我们平台,20多万份试卷,家威杏 MXSJ663 每日最新,性比价最高C. ③—湖北—鄂—武汉D. ④—黑龙江省—黑—乌鲁木齐
【答案】3. B 4. C
【解析】
【3题详解】
由材料可知,全红婵来自广东;根据所学知识,①是云南省,②是广东省,③是湖北省,④是黑龙江省。故选B。
【4题详解】
根据所学知识,①是云南省,简称云或滇,省会是昆明,A错误;②是广东省,简称粤,省会是广州,B错误;③是湖北省,简称鄂,省会是武汉,C正确;④是黑龙江省,简称黑,省会是哈尔滨,D错误。故选C。
【点睛】目前,我国有23个省、5个自治区、4个直辖市和2个特别行政区,共计34个省级行政区域,北京是中华人民共和国的首都。
2023年2月28日,国家统计局公布数据显示,2022年我国出生人口956万人,死亡人口1041万人。读我国近十年人口数据统计图,完成下面小题。
5. 近十年我国人口( )
A. 总量持续增长B. 总量波动较大
C. 2022年出现负增长D. 自然增长率逐年下降
6. 我国人口政策多次调整,主要目的是( )
A. 控制人口过快增长B. 杜绝人口负增长现象
C. 调整人口性别差异D. 与资源、环境和社会经济相协调
【答案】5. C 6. D
【解析】
【5题详解】
读图可知,近十年我国人口总量2021年之前保持增长,2022年呈下降趋势,A错误;总量波动较小,增长率波动较大,B错误;2022年人口低于2021年,出现负增长,C正确;自然增长率在2013-2014,2015-2016有增长趋势,D错误。故选C。
【6题详解】
我国人口政策多次调整,目的是使人口的变化同社会和经济发展相适应,D正确;我国现今人口增长速度缓慢,未出现人口过快增长现象;人口政策的调整无法杜绝人口负增长现象;人口政策无法调整人口性别差异,ABC错误。故选D。
【点睛】全面实施一对夫妻可生育三个孩子的计划生育政策简称“全面三孩”政策,该政策是适应当下我国人口增长特点采取的措施,主要目的是缓解人口老龄化、人口性别比失调等现象。“全面三孩”政策促进了我国人口均衡发展,坚持了计划生育的基本国策,完善了人口发展战略。
7. 下列关于我国各民族的叙述,错误的是( )
A. 我国共有56个民族,其中汉族人口最多B. 我国在少数民族聚居地实行民族区域自治制度
C. 我国宪法规定,民族不论大小,一律平等D. 汉族主要分布在东部,西北部、东北部很少有分布
【答案】D
【解析】
【详解】我国共有56个民族,其中汉族人口最多,约占全国人口总数91.5%;其他民族人口总数约占8.5%,统称为少数民族,A不符合题意;我国在少数民族聚居地区实行民族区域自治制度,设置了自治区、自治州、自治县、民族乡等行政区域,依法享有自治权,B不符合题意;我国宪法规定,各民族不论人口多少、社会经济发展程度高低、风俗习惯和宗教信仰如何,都是中华民族的一部分,具有平等的地位,C不符合题意;汉族分布最广,主要集中在东部和中部,D符合题意。故选D。
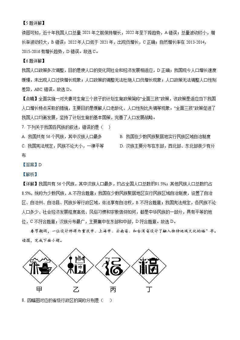
春节期间,一位设计师将为重庆市、上海市、云南省、和台湾省设计了融入独特地域文化的福”字。读图,完成下面小题。
8. 四幅图对应的省级行政区的简称分别是( )
A. 沪、湾、黔、赣B. 川、沪、滇、赣
C. 渝、沪、滇、台D. 渝、沪、黔、湾
9. 对以上四个省级行政区描述正确的是( )
A. 甲——人们“早穿皮袄,午穿纱”B. 乙——当地民居平顶房屋较多
C. 丙——我国少数民族数量最多的省区D. 丁——位于黄河下游的城市,经济发达
【答案】8. C 9. C
【解析】
【8题详解】
读图分析可知,甲图中有山和火锅,代表重庆,简称渝;乙图中有东方明珠塔, 代表上海,简称沪;丙图中有祥云和跳孔雀舞的傣族姑娘,代表云南,简称云或滇;丁图中有台北101大厦和台湾岛轮廓,代表台湾省,简称台,C正确,故选C。
【9题详解】
读图分析可知,甲是重庆市,位于南方地区,温差较小,“早穿皮袄,午穿纱”描述的是新疆气温变化,A错误。乙是上海市,属于亚热带季风气候,降水丰富,屋顶坡度大,B错误。丙是云南省,我国少数民族数量最多的省区,C正确。丁是台湾省,位于我国东南部,隔台湾海峡与福建相望,D错误,故选C。
【点睛】我国共有34个省级行政单位,包括23个省、5个自治区、4个直辖市和香港、澳门两个特别行政区。
纵横交错的山脉就像大地隆起的脊梁,构成我国地形的“骨架”。山脉之间镶嵌着高原、盆地、平原和丘陵。读四幅山脉地形示意图,完成下面小题。
10. 甲、乙、丙和丁中的地形区位于第三级阶梯的是( )
A. 甲B. 乙C. 丙D. 丁
11. 地表形态“支离破碎,沟壑纵横”的黄土高原是( )
A. 甲B. 乙C. 丙D. 丁
【答案】10. B 11. C
【解析】
【10题详解】
由图可知,甲是准噶尔盆地位于我国地势第二阶梯;乙是东北平原,位于我国地势第三阶梯;丙黄土高原,位于我国地势第二阶梯;丁是青藏高原,位于我国地势第一阶梯。B正确,故选B。
【11题详解】
由图可知,甲是准噶尔盆地,草场丰富,畜牧业发达;乙是东北平原,是我国面积最大的平原,黑土广布;丙是黄土高原,由于长期水土流失,地表支离破碎,沟壑纵横;丁是青藏高原,雪山连绵,冰川广布。C正确,故选C。
【点睛】中国地形复杂多样,山脉分布广泛,形成了许多独特的地理单元。例如,青藏高原是世界上海拔最高的高原,而黄土高原则是世界上最大的黄土堆积区。这些山脉和地形单元对于中国的地理环境、气候和生态系统都具有重要的影响。
我国季风气候显著,读“我国的季风区与非季风区示意图”,完成下面小题。
12. 受夏季风影响,我国( )
A. 年降水量分布的总趋势是从东南向西北递减B. 降水季节分配均匀
C. 夏季南北温差加大D. 冬季气温较同纬度地区偏低
13. 以下不属于图中分界线的山脉是( )
A. 大兴安岭B. 太行山C. 巴颜喀拉山D. 贺兰山
【答案】12. A 13. B
【解析】
【12题详解】
受夏季风的影响,我国年降水量分布的总趋势是从东南向西北递减,故A正确。受夏季风的影响,我国降水季节分配不均匀,故B错误。受夏季风的影响,我国夏季南北温差小,故C错误。受冬季风的影响,我国冬季气温较同纬度地区偏低,该现象与夏季风的影响无关,故D错误。故选A。
【13题详解】
我国季风区与非季风区的分界线是大兴安岭、阴山、贺兰山、巴颜喀拉山、冈底斯山一线,太行山不是季风区与非季风区的分界线,排除ACD,故选B。
【点睛】我国水资源的时空分布情况受我国降水的影响,我国降水空间.上来说从东南沿海向西北内陆降水逐渐减少,导致我国水资源东多西少、南多北少;我国水资源时间分配上具有夏秋多,冬春少和年际变化大的特点。我国冬季南北气温差异大,南方温暖,而越往北气温就越低,夏季南北普遍高温。
14. 按我国温度带和干湿区的划分,衡阳属于( )
A. 暖温带、湿润地区B. 亚热带、湿润地区
C. 亚热带、半湿润地区D. 暖温带、半湿润地区
【答案】B
【解析】
【详解】衡阳位于湖南省,属于我国的南方地区,从温度带划分来看,属于亚热带,从干湿地区划分来看,位于湿润地区,故选:B。
15. 我国是世界上季风气候最显著的国家之一,其主要原因是( )
A. 复杂多样的地形影响B. 西高东低的地势影响
C. 纬度位置的影响D. 海陆位置的影响
【答案】D
【解析】
【详解】我国位于世界上面积最大的亚欧大陆东部,东临世界上最大的太平洋,海陆性质的巨大差异,海陆位置的影响使我国是世界上季风气候最显著的国家之一,D正确;地形、地势、纬度位置不是主要原因,ABC错误;故选D。
2022年11月30日,据人民日报报道,黄河内蒙古三湖河口至头道拐河段出现凌汛现象,即日起黄河进入2022至2023年度凌汛期。读黄河流域图,完成下面小题。
16. 图中①②③④河段,最有可能出现凌汛现象的是( )
A. ①B. ②C. ③D. ④
17. 关于黄河水文特征的叙述,正确的是( )
A. 是我国水量最大的河流B. 流经黄土高原,中下游河段含沙量大
C. 下游河段水流湍急,水能资源丰富D. 流经暖温带地区,无结冰期
18. 治理黄河的根本措施是( )
A 源头开垦农田,扩大耕地面积B. 上游建坝拦洪
C. 中游加强水土保持工作D. 下游改道,增加入海口
【答案】16. D 17. B 18. C
【解析】
【16题详解】
根据所学知识,一条河流发生凌汛的条件有两个,一是河流冬季有结冰期;二是河流要有从较低纬度流向较高纬度的河段;我国凌汛多发生在初冬或初春季节,由此可得黄河“凌汛”主要发生在④河段,D正确,ABC错误。故选D。
【17题详解】
根据所学知识,长江是我国水量最大的河流,A错误;黄河中游流经水土流失严重的黄土高原,导致中下游河段含沙量变大,B正确;黄河下游流经华北平原,地势低平,不具备形成水能资源的落差条件,黄河的水能集中在上中游,C错误;黄河位于秦岭—淮河以北,1月平均气温低于0℃,河流冬季会结冰,D错误。故选B。
【18题详解】
黄河区别于其他江河的一个最大特点,就是含沙量大,因此,治黄的关键在于治沙,加强中游黄土高原的水土保持工作,C正确;源头开垦农田,扩大耕地面积,会造成生态环境恶化,A错误;上游气候干旱,很少出现洪涝灾害,B错误;下游形成“地上河”,改道、增加入海口不是治理黄河的根本措施,D错误。故选C。
【点睛】黄河发源于巴颜喀拉山,自西向东注入渤海,黄河上中下游的分界点分别是河口和桃花峪。黄河中游流经黄土高原,由于水土流失严重,河流含沙量大增;黄河下游流经华北平原,河床坡度变缓,水流速度减慢,泥沙大量淤积,河床抬升,于是人们不断被迫加高堤坝,黄河成为举世闻名的“地上河”。
19. 下列关于我国自然资源基本特征的叙述,完整且正确的是( )
A. 自然资源总量样样丰富B. 人均资源量多
C. 人均资源量不足D. 总量丰富,人均不足
【答案】D
【解析】
【详解】自然资源是存在于自然界的能为人类提供福利的物质与能量.我国拥有辽阔的国土,蕴藏着气候资源、水资源、土地资源、生物资源、矿产资源以及海洋资源等多种多样的自然资源。我国的很多自然资源的总量位于世界前列,但是也有缺乏的资源,不是所有的资源样样丰富,A错误;由于我国人口基数大,人均资源大多比较少,B错误;人均资源量不足是我国自然资源的基本特征,虽然正确但不全面,不完整,C错误;我国自然资源总量丰富,人均不足,D正确。故选D。
20. 关于我国土地资源和水资源的分布特点,正确的是( )
A. 南方地少水少B. 北方地少水多C. 南方地多水多D. 北方地多水少
【答案】D
【解析】
【详解】我国耕地、水资源南北分布的差异是北方地区耕地多、水资源少;南方地区耕地少,水资源丰富。ABC错误,D正确。故选:D。
21. 针对我国南方和北方水资源的差异,我国建设了巨大工程是( )
A. 南水北调工程B. 长江三峡工程C. 黄河小浪底工程D. 长江中上游防护林工程
【答案】A
【解析】
【详解】我国的水资源受降水的影响,在空间和时间上存在分布不均的问题,在南方地区雨季长,水资源丰富,北方地区则相对较少,为解决水资源空间分布不足的问题,我国建设了巨大的南水北调工程,故选A。
22. 有关我国海洋资源叙述不正确的是( )
A. 我国海域自北向南跨越北寒带、北温带和热带B. 我国海洋总污染量的80%来自陆地
C. 我国最大的渔场为舟山渔场D. 台湾有布袋盐场
【答案】A
【解析】
【详解】我国领土范围位于热带和温带,不涉及寒带,A选项叙述错误;中国管辖海域广阔,渔业、盐业资源丰富,海水养殖产量占海洋水产品产量的三分之一以上,台湾以布袋盐场最为著名,目前海洋污染问题也日益严重,海洋总污染量的80%来自陆地,我国最大的渔场为舟山渔场,BCD选项叙述正确。本题要求选择说法不正确的一项,A选项符合题意,故选A。
23. 农业生产要因地制宜,下列符合因地制宜原则的是( )
A. 华北平原大量种植水稻B. 珠江三角洲大量种植甜菜
C. 内蒙古高原发展粮食生产D. 海南岛种植椰子
【答案】D
【解析】
【详解】根据所学的知识可知,华北平原位于北方地区,降水较少,热量不足,不应该推广水稻种植;甜菜喜温凉,主要分布在我国中温带地区,在珠江三角洲不能大量种植甜菜;内蒙古高原自然环境脆弱,不应发展粮食生产,应发展畜牧业;海南岛纬度低,热量充足,可大量种植椰子,故答案选D。
24. 我国北方最大的综合性工业基地是( )
A. 辽中南工业基地B. 京津唐工业基地
C. 长江三角洲工业基地D. 珠江三角洲工业基地
【答案】B
【解析】
【详解】长江三角洲工业基地是全国最大的综合性工业基地,故C错误;珠江三角洲工业基地是以轻工业为主的综合性工业基地,故D错误;京津唐工业基地是北方最大的综合性工业基地,故B正确;辽中南工业基地是我国著名的重工业基地,故A错误。故选B。
25. 下列地区不属于国家高新技术产业发展较快的地区是( )
A. 环渤海地区B. 长江三角洲地区C. 青藏地区D. 珠江三角洲地区
【答案】C
【解析】
【详解】高新技术产业是以电子和信息类产业为“龙头”的产业,产品的科技含量很高,产品更新换代快。我国高新技术产业以高新技术开发区的形式分布,大多依附于科技力量雄厚的大城市,呈现出大分散、小集中的特点。从地区布局上看,中国已初步形成了长江三角洲、珠江三角洲、环渤海地区等各具特色的高技术产业带。C符合题意,ABD不符合题意。故选C。
二、综合题(1分1空,共50分)
26. 读中国政区图,完成下列各题。
(1)我国面积最大的省级行政区域是________;我国少数民族种类最多的省级行政区域为________。(均填字母)
(2)2021年11月25日,在我国云南大理发生了里氏4.3级地震,地震发生地云南的简称是________。记者在救灾现场发现了一辆车牌号为“湘L×××××”的救援车,这辆车来自________省。
(3)我国濒临的四个海中,纬度最低的是________。
(4)我国既临渤海,又临黄海的省级行政区域是________和________。
(5)图中中国的人口地理界线M________—N________以东地区人口________ (填“稠密”或“稀疏”)。
【答案】(1) ①. A ②. C
(2) ①. 云##滇 ②. 湖南
(3)南海 (4) ①. 山东 ②. 辽宁
(5) ①. 黑河 ②. 腾冲 ③. 稠密
【解析】
【分析】本题组主要以中国政区图为材料,涉及5道小题,考查我国的省级行政区的分布、简称、海域、人口分布等相关知识。考查学生综合运用课本知识的能力和区域认知的地理素养。
【小问1详解】
A新疆维吾尔自治区位于中国西北边陲,土地面积约166万平方公里,约占中国陆地总面积的1/6,是中国陆地面积最大的省级行政区域单位。我国少数民族种类最多的省级行政区域为C云南省。超过一半的少数民族在云南都有分布。
【小问2详解】
11月25日,在我国云南大理发生了里氏4.3级地震,地震发生地云南的简称是云或滇。记者在救灾现场发现了一辆车牌号为“湘L×××××”的救援车,这辆车来自湖南省,湖南省的简称是“湘”。
【小问3详解】
我国濒临渤海、黄海、东海和南海的四个海中,纬度最低的是南海。
【小问4详解】
我国的山东省和辽宁省,简称分别是鲁和辽,既濒临渤海,又濒临黄海。
【小问5详解】
M黑龙江省黑河--N云南省腾冲一线,是中国的人口地理界线,此线以东人口稠密,面积仅占全国总面积的43%,人口却占全国总人口的94%,此线以西人口稀疏,面积占全国总面积的57%,人口只占总人口的6% 。
27. 读“中国地形图”和“中国地形剖面图”,回答下列问题。
(1)图中①是________山脉,②是________山脉,它们都是第一级阶梯和第二级阶梯分界线。
(2)我国疆域辽阔,风光秀丽,可以在A_________盆地欣赏大漠孤烟的壮丽景观,也可以从B__________平原看到小桥流水人家,还能在C________高原探寻天坑、溶洞、暗河、峰林的迷人之处,更可以在D__________高原直面大自然造就出千沟万壑的奇特地貌。
(3)我国的地势特征:________、________,对我国气候的影响是①________。②________ (任写2点)
【答案】(1) ①. 祁连 ②. 横断
(2) ①. 塔里木 ②. 长江中下游 ③. 云贵 ④. 黄土
(3) ①. 西高东低 ②. 呈阶梯状分布 ③. 有利于海洋上湿润气流深入内陆,形成降水 ④.
地势三级阶梯分布,气候类型多样性显著,山区气候垂直差异显著。
【解析】
【分析】本大题以“中国地形图”和“中国地形剖面图”为材料,共设置三道小题,涉及我国阶梯的分界线、主要的地形区、我国地势的特点及影响等相关内容,考查学生的读图能力,分析运用地理知识的能力。
【小问1详解】
读图可知,①是祁连山脉,②是横断山脉,它们都是第一级阶梯和第二级阶梯的分界线。第一级阶梯地形以高原为主,第二级阶梯地形以高原和盆地为主。
【小问2详解】
读图可知,我国疆域辽阔,风光秀丽,可以在A塔里木盆地欣赏大漠孤烟的壮丽景观,塔里木盆地是我国最大的盆地,内部有我国最大的沙漠塔克拉玛干沙漠;B是长江中下游平原,能看到小桥流水人家的景观,长江中下游平原有“鱼米之乡”“水乡”之称;C为云贵高原,喀斯特地貌广泛发育,能探寻天坑、溶洞、暗河、峰林景观;D为黄土高原地表千沟万壑,支离破碎。
【小问3详解】
我国的地势特征西高东低,呈三级阶梯状分布。我国西高东低的地势,对气候的影响:我国地势西高东低向海洋倾斜,有利于海上的湿润气流向我国内陆推进,为我国广大地区带来了丰沛的降水,有利于农业生产。地势三级阶梯分布,气候类型多样性显著,山区气候垂直差异显著。
28. 结合长江水系示意图,回答下列问题。
(1)长江发源于D______山脉 ,E是______湖,主要支流A是______。
(2)武汉市位于图中______(选填字母),武汉与重庆都是亚热带季风气候,但武汉的一月均温比重庆要______(选填高或低),其最主要的影响因素是______。
(3)图中M是______水利枢纽工程,该地水能资源异常丰富,最主要的原因有:①______;②______。
(4)下列对长江流域开发利用的方式,合理的是______。
A. 上游地区开荒种田B. 中游地区围湖造田
C. 中、下游发展航运D. 下游建大型水电站
【答案】(1) ①. 唐古拉 ②. 洞庭 ③. 汉江
(2) ①. G ②. 低 ③. 地形因素
(3) ①. 三峡 ②. 落差大,江流湍急 ③. 水量丰富
(4)C
【解析】
【分析】本大题以长江水系示意图为材料设置试题,涉及长江的概况以及开发利用等相关内容,考查学生的读图分析能力,培养学生的地理知识素养。
【小问1详解】
长江发源于青藏高原上的D唐古拉山,E是位于湖南省的洞庭湖,主要支流A是长江最大的支流—汉江。
【小问2详解】
读图可知,武汉市位于图中汉江和长江的交汇处G。武汉地处长江中下游平原,冬季受冬季风的影响较大,而重庆地处四川盆地,背部有山脉阻挡,受冬季风的影响较小,因此武汉与重庆虽然都是亚热带季风气候,但武汉的一月均温比重庆要低,这主要是受地形因素的影响。
【小问3详解】
读图可知,图中M是地处我国地势第二、三级阶梯交界处的我国最大水利枢纽工程—三峡水利工程,地处我国地势第二、三级阶梯交界处,河流落差大,水流湍急再加上亚热带季风气候降水丰富,河流水量大,因此水能资源异常丰富。
【小问4详解】
上游地区开荒种田,易造成水土流失,A错误;中游地区围湖造田,会加剧旱涝灾害,B错误;中、下游水流平缓且水量大,宜发展航运,C正确;下游水能资源不丰富,不宜建大型水电站,D错误。故选C。
29. 读“我国气候分布”和“吐鲁番、海口、漠河、五道梁气温和降水量图”,完成下列问题。
(1)北京属于_________气候。气候特征是夏季_________,冬季_________。
(2)A、B这两种气候类型的分界线是_________(山脉)—_________(河流),该界线是我国一月0℃等温线和_________毫米年等降水量线经过的地方。
(3)四地中,冬季最冷的是_________,最热的是海口,导致两地冬季温差大的原因是_________因素。
(4)我国年降水量空间变化规律:自_________向_________逐渐减少。
【答案】(1) ① 温带季风 ②. 高温多雨 ③. 寒冷干燥
(2) ①. 秦岭 ②. 淮河 ③. 800
(3) ①. 漠河 ②. 纬度
(4) ①. 东南 ②. 西北
【解析】
【分析】本题以我国气候分布图和四城市气温曲线、降水量柱状图为材料,设置4道小题,涉及我国气候类型分布、重要的地理分界线及影响气候的因素等相关知识,考查学生的读图能力以及根据所学知识解决问题的能力。
【小问1详解】
北京位于我国北方地区,夏季高温多雨,冬季寒冷干燥,属于温带季风气候
【小问2详解】
由图可知,A是亚热带季风气候,B是温带季风气候,亚热带季风气候和温带季风气候的分界线是秦岭--淮河一线。秦岭--淮河是我国一条重要的地理分界线,与我国1月0℃等温线和800毫米年等降水量大体一致,还是我国湿润区和半湿润区的分界线。
【小问3详解】
冬季,整体来看,受纬度因素影响,自南向北随着纬度的增加气温逐渐降低。据图可知,四地中,冬季最冷的是纬度最高的漠河,1月平均气温低于零下20℃;冬季最热的是纬度最低的海口,1月平均气温在20℃左右,纬度位置的差异是导致两地冬季温差大的主要因素。
【小问4详解】
我国降水空间分布很不均匀,受海陆位置、地形等因素影响,自东南沿海向西北内陆,距海越来越远,降水越来越少。我国降水季节分配也不均匀,受夏季风影响,降水集中在夏秋季节(其中,夏季降水最多),冬春季节降水少。
30. 读中国局部区域简图,分析回答下列问题。
(1)图中乙地区的耕地类型以______为主,主要粮食作物是______,熟制是______。
(2)图中甲地区主要的油料作物为______,粮食作物为______。
(3)图中上海为我国______工业基地(填工业基地名称)的中心城市,该工业区发展工业的优势是______。
A.丰富的煤、铁资源 B.便利的交通运输 C.雨热同期的气候 D.肥沃的土地
(4)从秦皇岛运输400万吨钢材到海口,应选择______运输方式。
(5)铁路线①是______,②是______(填铁路干线的名称)
【答案】(1) ①. 水田 ②. 水稻 ③. 一年两熟或三熟
(2) ①. 花生 ②. 小麦或玉米
(3) ①. 长江三角洲 ②. B
(4)水运或海运 (5) ①. 京广线 ②. 京九线
【解析】
【分析】本题以我国局部区域为材料,设置五个小题,涉及我国的耕地及其农作物的分布、工业的发展、交通运输方式的选择等相关内容,考查学生对相关知识的掌握程度。
【小问1详解】
读图可知,乙位于秦岭—淮河以南的南方地区,耕地以水田为主,主要粮食作物为水稻,地处亚热带,农作物熟制为一年两熟或三熟。
【小问2详解】
读图可知,甲位于秦岭—淮河以北的北方地区,粮食作物以小麦为主,花生为主要的油料作物。
【小问3详解】
读图可知,上海位于长江入海口,为长江三角洲工业基地的中心城市,该濒临海洋,位于长江入海口,交通便利,B正确;矿产资源匮乏,工业受气候与土壤影响小,ACD错误;故选B。
【小问4详解】
读图可知,秦皇岛与海口均濒临海洋,400万吨钢材运量大,适宜走海洋运输。
【小问5详解】
读图可知,铁路线①是起止城市为北京和广州的京广线;铁路线②是起止城市为北京和香港九龙的京九线。
湖南省衡阳市华新实验中学2023-2024学年七年级上学期期末地理试卷: 这是一份湖南省衡阳市华新实验中学2023-2024学年七年级上学期期末地理试卷,共18页。试卷主要包含了选择题,非选择题等内容,欢迎下载使用。
湖南省衡阳市华新实验中学2023-2024学年七年级上学期期末地理试卷(原卷版+解析版): 这是一份湖南省衡阳市华新实验中学2023-2024学年七年级上学期期末地理试卷(原卷版+解析版),文件包含精品解析湖南省衡阳市华新实验中学2023-2024学年七年级上学期期末地理试卷原卷版docx、精品解析湖南省衡阳市华新实验中学2023-2024学年七年级上学期期末地理试卷解析版docx等2份试卷配套教学资源,其中试卷共27页, 欢迎下载使用。
湖南省衡阳市华新实验中学2023-2024学年七年级上学期期末地理试卷: 这是一份湖南省衡阳市华新实验中学2023-2024学年七年级上学期期末地理试卷,共3页。

