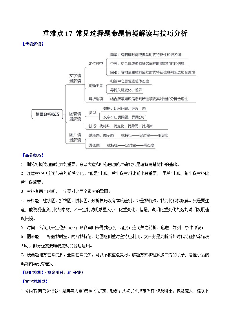
(新高考)高考历史二轮复习专题练习重难点17 常见选择题命题情境解读与技巧分析(含解析)
展开(新高考)高考历史二轮复习专题练习重难点25 新高考情景类和史学类材料题答题技巧(含解析): 这是一份(新高考)高考历史二轮复习专题练习重难点25 新高考情景类和史学类材料题答题技巧(含解析),共33页。
(新高考)高考历史二轮复习专题练习重难点24 开放性论述题解答技巧(含解析): 这是一份(新高考)高考历史二轮复习专题练习重难点24 开放性论述题解答技巧(含解析),共25页。
(新高考)高考历史二轮复习专题练习重难点23 评价类材料题解答技巧(含解析): 这是一份(新高考)高考历史二轮复习专题练习重难点23 评价类材料题解答技巧(含解析),共20页。

