江苏省扬州中学2023-2024学年高三下学期阶段练习生物试题
展开第Ⅰ卷(选择题 共43分)
一、单项选择题:本部分包括14题,每题2分,共计28分。每题只有一个选项最符合题意。
1. 科研人员在多种细胞中发现了一种RNA上连接糖分子的“糖RNA”,之前发现的糖修饰的分子是糖蛋白和糖脂。下列有关糖RNA、糖蛋白、糖脂分子的叙述,正确的是
A.组成元素都含有C、H、O、N、P、S
B.都在细胞核中合成后转移到细胞膜
C. 细胞膜的外表面有糖蛋白,这些糖蛋白也叫做糖被
D.糖蛋白和糖RNA都是以碳链为骨架的生物大分子
2.右图为某些概念间的相互关系,下列概念与a、b、c、d、e依次相对应的一组是
A.个体、系统、器官、组织、细胞
B.脂质、固醇、磷脂、性激素、雄性激素
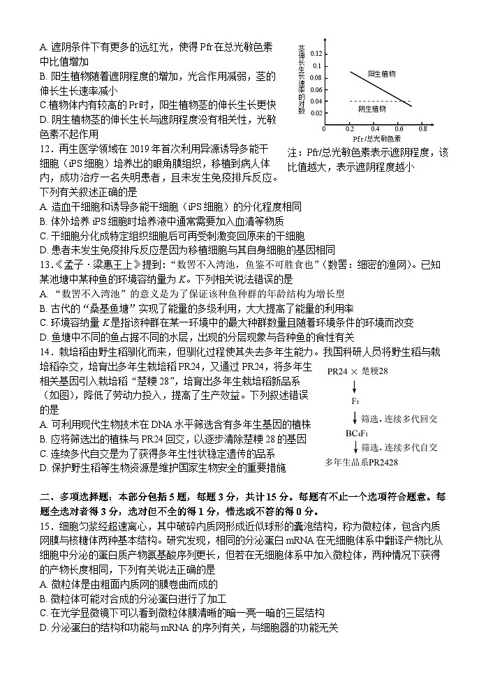
C.细胞核、染色体、核仁、DNA、蛋白质
D.生态系统、种群、无机环境、群落、个体
3. 下列关于酶的实验叙述,正确的是
A. 利用唾液淀粉酶可以除去植物细胞壁
B. 用丙酮能从刀豆种子中提取到纯度较高的脲酶
C. H2O2分解实验中Fe3+、加热与过氧化氢酶降低活化能的效果依次增强
D. 利用pH分别为7、8、9和10的缓冲液探究pH对胃蛋白酶活性的影响
4.棉花愈伤组织的细胞增殖和细胞分化与调控因子Gh1-GhE1有关(如图)。下列相关叙述错误的是
A. Gh1与GhE1相互作用可以调控GhPs的表达
B. 抑制Gh1表达可促进愈伤组织分化成根、芽等器官
C. 愈伤组织再分化成根、芽等器官后,细胞会失去全能性
D. 棉花愈伤细胞的分化是基因选择性表达的结果
5.如图表示人体细胞分裂过程中每条染色体中DNA数量变化,相关叙述正确的是
A. 纵坐标中m、n分别为92和46
B. c以后细胞中的DNA分子总数超过92
C. d处细胞中发生了同源染色体分离
D. 该过程一定发生在体细胞增殖过程中
6.下列关于细胞生理活动的叙述,正确的是
A. 细胞凋亡是受遗传物质控制的正常生理过程,溶酶体在细胞凋亡中起重要作用
B. 细胞的增殖、分化、衰老、凋亡和癌变在生物体生命历程中都具有积极意义
C. 细胞分裂伴随个体生长发育的整个过程,而细胞分化仅发生于胚胎发育阶段
D. 细胞分化使各种细胞的遗传物质有所差异,导致细胞的形态和功能各不相同
7.如图是线粒体内膜上发生的部分生理过程,内膜上的蛋白质Ⅰ~Ⅳ为4个电子传递体。据图分析下列叙述正确的是
A. H+从线粒体基质向膜间隙运输是一种主动运输,需ATP提供能量
B. H+从膜间隙运输到线粒体基质是一种协助扩散,且与放能反应相偶联
C. 图中的NADH也可以替换成NADPH
D. 复合体Ⅰ、Ⅱ、Ⅲ、Ⅳ既电子传递体,也是离子转运蛋白
8.下列关于生物进化与物种形成的叙述,正确的是
A. 马与驴交配所生的骡子属于可育的二倍体
B. 自然选择导致突变产生并使种群的基因频率发生定向改变
C. 同一物种的两个不同种群间的地理隔离不会阻碍这两个种群进行基因交流
D. 捕食者大多捕食年老病弱或年幼的个体,这有利于被捕食者种群的发展
9.有关动物激素和植物激素的异同,错误的是
A. 植物激素和动物激素都是信号分子,都能调节生命活动
B. 植物激素和动物激素都可以在细胞和器官水平发挥作用
C. 植物激素和动物激素都是有机物,都有微量高效的特点
D. 植物激素没有特定的分泌器官,动物激素都有特定的分泌腺
10.有些神经元释放的递质不仅激活突触后膜上的受体,也能通过受体作用于突触前膜。向体外培养的神经元突触小体内注入足量标记的递质(NA),间隔一段时间给予适当刺激,检测递质释放量(如图)。下列叙述错误的是
A. 递质通过突触前膜的受体转运到突触小体中
B. 递质与突触后膜的受体结合实现信息的传递
C. 胞外递质浓度增加抑制了突触前膜释放递质
D. 这种递质释放的自身抑制现象属负反馈调节
11.光敏色素有两种形式:红光吸收型(Pr)和远红光吸收型(Pfr),当植物受到红光的照射时,Pr会转化为Pfr;而当植物接受远红光的照射时,Pfr则会还原为Pr。下图是阳生植物和阴生植物在不同遮阴程度下的茎伸长生长速率,相关叙述正确的是
A. 遮阴条件下有更多的远红光,使得Pfr在总光敏色素中比值增加
B. 阳生植物随着遮阴程度的增加,光合作用减弱,茎的伸长生长速率减小
C.植物体内有较高的Pr时,阳生植物茎的伸长生长更快
D. 阴生植物茎的伸长生长与遮阴程度没有相关性,光敏色素不起作用
注:Pfr/总光敏色素表示遮阴程度,该比值越大,表示遮阴程度越小
12.再生医学领域在2019年首次利用异源诱导多能干细胞(iPS细胞)培养出的眼角膜组织,移植到病人体内,成功治疗一名失明患者,且未发生免疫排斥反应。下列有关叙述正确的是
A. 造血干细胞和诱导多能干细胞(iPS细胞)的分化程度相同
B. 体外培养iPS细胞时培养液中通常需要加入血清等物质
C. 干细胞分化成特定组织细胞后可再受刺激变回原来的干细胞
D. 患者未发生免疫排斥反应是因为移植细胞与其自身细胞的基因相同
13.《孟子·梁惠王上》提到:“数罟不入湾池,鱼鉴不可胜食也”(数罟:细密的渔网)。已知某池塘中某种鱼的环境容纳量为K。下列相关说法错误的是
A. “数罟不入湾池”的意义是为了保证该种鱼种群的年龄结构为增长型
B. 古代的“桑基鱼塘”实现了能量的多级利用,大大提高了能量的利用率
C. 环境容纳量K是指该种群在某一环境中的最大种群数量且随着环境条件的环境而改变
D. 鱼塘中不同的鱼占据不同的水层,出现的分层现象与各种鱼的食性有关
14.栽培稻由野生稻驯化而来,但驯化过程使其失去多年生能力。我国科研人员将野生稻与栽培稻杂交,培育出多年生栽培稻PR24,又通过PR24,将多年生相关基因引入栽培稻“楚粳28”,培育出多年生栽培稻新品系(如图),降低了劳动力投入,提高了生产效益。下列叙述错误的是
A. 可利用现代生物技术在DNA水平筛选含有多年生基因的植株
B. 应将筛选出的植株与PR24回交,以逐步清除楚粳28的基因
C. 连续多代自交是为了获得多年生性状稳定遗传的品系
D. 保护野生稻等生物资源是维护国家生物安全的重要措施
二、多项选择题:本部分包括5题,每题3分,共计15分。每题有不止一个选项符合题意。每题全选对者得3分,选对但不全的得1分,错选或不答的得0分。
15.细胞匀浆经超速离心,其中破碎内质网形成近似球形的囊泡结构,称为微粒体,包含内质网膜与核糖体两种基本结构。研究发现,相同的分泌蛋白mRNA在无细胞体系中翻译产物比从细胞中分泌的蛋白质产物氨基酸序列更长,但若在无细胞体系中加入微粒体,两种情况下获得的产物长度相同,下列有关说法正确的是
A. 微粒体是由粗面内质网的膜卷曲而成的
B. 微粒体可能对合成的分泌蛋白进行了加工
C. 在光学显微镜下可以看到微粒体膜清晰的暗一亮一暗的三层结构
D. 分泌蛋白的结构和功能与mRNA的序列有关,与细胞器的功能无关
16.老年人睡眠欠佳,表现为睡眠时间短,易觉醒。推测这与Hcrt神经元上K+通透性降低,K+外流减少,导致神经元易被激活有关。利用年轻鼠和老年鼠进行相关研究,下列实验结果支持该推测的有
A. 与年轻鼠相比,睡眠阶段老年鼠Hcrt神经元激活次数相对较多
B. 向年轻鼠的Hcrt神经元中加入Na+通道激活剂,神经元兴奋性增加
C. 与年轻鼠相比,静息时老年鼠Hcrt神经元膜内外的电位差减小
D. 向老年鼠的Hcrt神经元中加入K+通道激活剂,易觉醒症状得以改善
17.科研人员构建了可表达J-V5 融合蛋白的重组质粒并进行了检测,其中 V5 编码序列表达一种标签短肽V5。图乙表示重组质粒正确表达后用抗J蛋白抗体和抗 V5 抗体分别检测相应蛋白的结果。下列说法正确的是
A.若用PCR 法确定J基因是否正确连接到质粒中,应选择的引物组合为F1和R1
B.若b链是J基因转录的模板链,则可推知引物F1与图甲中J基因a 链相应部分的序列相同
C.若导入受体细胞的启动子发生甲基化修饰,则可以抑制 DNA 聚合酶对启动子的识别和结合
D.图乙条带 1 表明细胞内表达了 J-V5 融合蛋白,条带 2 所检出的蛋白不是由重组质粒上的J基因表达的
18.周氏啮小蜂可把卵刺入美国白蛾蛹中寄生,是美国白蛾的天敌之一。为防治美国白蛾,某地区科研人员在美国白蛾的不同世代蛹期进行不同天敌的释放。防治结果如下图,下列说法正确的是
2019年美国白蛾不同世代间天敌寄生能力的比较
A. 周氏啮小蜂与多种天敌混合释放,提高了对美国白蛾的寄生率
B. 周氏啮小蜂对白蛾第1代蛹和越冬蛹的寄生效果显著优于第2代蛹
C. 与化学防治相比,生物防治具有见效快、成本低的优势
D. 利用多种天敌进行防治保护了林业资源,体现生物多样性的潜在价值
19. 一种超级细菌带有NDM-1基因,该基因所编码的酶能水解多种抗生素,该基因还可在不同种细菌中转移,加剧多重耐药菌的产生。下列叙述错误的是
A. 超级细菌的NDM-1基因可以转移至其他细菌,使其他细菌获得抗药性
B. 超级细菌分泌抗药性强的抗生素,是造成多重耐药菌产生的主要原因
C. 被超级细菌感染的早期患者无法通过核酸或抗原检测出超级细菌
D. 病人感染超级细菌后,NDM-1基因会转移至体内,使病人具有耐药性
第Ⅱ卷(非选择题 共57分)
三、非选择题:本部分包括5题,共计57分。
20.(12分)下图为某真核细胞内发生的生理过程,3-磷酸甘油酸、甘油酸-1,3二磷酸、甘油醛-3-磷酸、核酮糖-5-磷酸、核酮糖-1,5二磷酸是该过程中依次生成的重要化合物,请据图分析回答下列问题:
(1)该生理过程被称为_________循环,进行的场所为_________。
(2)①过程称作_________,结合CO2的RuBP是图中物质_________的简称。上述过程中,消耗前一阶段提供的能量的过程有_________(填图中序号),脱磷酸化的过程有_________(填图中序号)。
(3)通过对该过程分析发现,固定一分子CO2平均会消耗ATP和NADPH的分子数目分别是_________。甘油酸-1,3二磷酸和核酮糖-5-磷酸分别含有的碳原子数目是_________。
(4)据图分析,能提高葡萄糖合成量的措施有__________(答两条,2分)。若想验证图中各种有机物依次出现的先后顺序,实验设计思路是_________(2分)。
21.(11分)卵巢癌作为妇科生殖系统的三大恶性肿瘤之一,致死率较高,目前临床上常采用紫杉醇相关制剂进行治疗(紫杉醇是一种不溶于水,易溶于氯仿、丙酮等有机溶剂的生物碱),科学家用磷脂和胆固醇构成一种人工脂质体,形成类似于生物膜的双分子层结构的封闭囊泡(如下图),用其作为药物递送的靶向载体,被认为是目前最成熟与最具前景的给药系统。脂质体的表面经细胞穿膜肽 RPV(由10~30个氨基酸残基组成的多肽)修饰后,能够选择性地将其包裹的紫杉醇定向运送到肿瘤细胞,以达到增强疗效的目的,具有毒性低、靶向性强等优点,为卵巢癌的治疗带来了新的希望。
(1)紫杉醇应包裹在脂质体的如图中 (填药物A或药物B)所在的位置,简要解释其原因是: 。
(2)经RPV修饰的脂质体能将药物定向运送到癌细胞,癌细胞的受体识别信号分子后,脂质体与细胞膜融合释放药物,这体现了细胞膜的 功能。
(3)高级别浆液性卵巢癌(HGSOC)是一类死亡率较高的卵巢癌,现有治疗手段仅对部分患者有效,且易产生耐药性。为开发新的治疗方法,科学家们进行了相关研究。
①由于HGSOC患者体内的癌细胞表面 减少,导致其极易在体内扩散,晚期常伴有腹膜转移。抑制晚期转移进展是HGSOC患者预后的主要决定因素。
②IFNe是一种干扰素,具有抗微生物感染作用,在免疫系统组成中属于 。研究人员推测IFNe可能存在抗肿瘤活性,作出此推测可基于下列哪些事实? (填下列字母序号,2分)。
a、IFNe仅在女性输卵管上皮细胞(HGSOC的起源细胞)中表达
b、HGSOC患者的输卵管上皮细胞中IFNe基因的转录水平显著降低
c、在HGSOC患者的输卵管上皮细胞中未检测到其他类型的干扰素
d、绝经后的妇女是卵巢癌的高风险人群,IFNe表达水平很低
e、敲除IFNe基因的小鼠肿瘤数量和转移发生率较高
③为验证上述推测,研究人员利用ID8肿瘤细胞(卵巢癌细胞系),采用下图1方式建立三种不同阶段的小鼠卵巢癌模型并进行实验,结果如下图2所示。
据图1分析,研究人员建立“发展中(未形成)”“已形成”和“晚期具有腹膜转移”的小鼠卵巢癌模型分别为 (填字母)模型。图2结果说明 。
④研究人员制备敲除IFNe受体基因的小鼠X,对X和野生型均注射未敲除IFNe受体基因的ID8肿瘤细胞建立模型,对部分小鼠注射IFNe进行治疗。治疗组的小鼠X肿瘤数量、肿瘤转移率均低于不治疗组的小鼠X,但显著高于治疗组的野生型小鼠。检测发现野生型小鼠接受IFNe治疗后,活化的免疫细胞增加,将其与ID8肿瘤细胞在体外培养,会导致ID8肿瘤细胞裂解。据此推测IFNe抗HGSOC的机制 (2分)。
22.(11分)某家禽等位基因M/m控制黑色素的合成(已知MM与Mm的效应相同),并与等位基因T/t共同控制喙色,与等位基因R/r共同控制羽色。研究者利用纯合品系P1(黑喙黑羽)、P2(黑喙白羽)和P3(黄喙白羽)进行相关杂交实验,并统计F1和F2的部分性状,结果见下表。
请回答下列问题:
(1)由实验1可判断该家禽喙色的遗传遵循 _____________定律,F2的花喙个体中纯合体占比为 。
(2)为探究M/m基因的分子作用机制,研究者对P1和P3的M/m基因位点进行PCR扩增后电泳检测,并对其调控的下游基因表达量进行测定,结果见右图1和图2。由此推测M基因发生了碱基的 而突变为m,导致其调控的下游基因表达量 ,最终使黑色素无法合成。
(3)实验2中F1灰羽个体的基因型为 ,F2中白羽个体的基因型有 种。若F2的黑羽个体间随机交配,所得后代中白羽个体占比为 ,黄喙黑羽个体占比为 。
(4)利用现有的实验材料设计调查方案,判断基因T/t和R/r在染色体上的位置关系(不考虑交叉互换)。
调查方案:对 (填“实验一”或“实验二”或“实验一和实验二”)的F2个体进行调查统计。
结果分析:若F2中 (写出表型和比例,2分),则T/t和R/r位于同一对染色体上;否则,T/t和R/r位于两对染色体上。
23.(11分)科研人员对西湖的富营养化问题进行生态修复,回答以下问题。
(1)湖泊生态系统可以通过自我调节能力使之具有___________的相对稳定,叫做该生态系统的稳定性。
(2)研究员为探究菹草、苦草两种沉水植物抑制浮游藻类的途径在西湖的不同区域进行实验,结果如下:
图1:水样中总氮(TN)、总磷(TP);
图2:水样中叶绿素a含量等指标
图1说明:________________________________________。(至少答出两点,2分)
②据图2可知,沉水植物可以抑制“水华”的爆发,水样中的叶绿素a含量可以反映________________的多少。
③根据图1和图2分析________(“N”或“P”)对浮游藻类的生长影响更大,依据是______________(2分)。
(3)鉴于细菌对水域生态系统的变化具有反应迅速等特点,环境监测部门提取不同处理区水体细菌的16s-rDNA(能体现不同菌属之间的差异)进行PCR,电泳结果如下图3所示:
据图推测,种植菹草和苦草可以较好实现生态修复,种植苦草比种植菹草的修复效果 (填“强”、“弱”或“相同”)。请根据实验结果做出合理的解释 。
(4)扬州的一些河流面临与杭州西湖相似的水体富营养化问题,请结合上述信息和生态修复的协调性原理,对夏季扬州的这些河流生态系统提出至少两条修复措施 。
24. (12分)结核病是由结核杆菌引起的人畜共患病。结核杆菌通常以气溶胶形式传播,气溶胶颗粒被肺泡吞噬细胞吞噬,吞噬细胞破裂导致结核杆菌在机体内进一步传播。羊痒病是由正常细胞的非致病性朊蛋白异构化为痒病朊蛋白所致。为研制既能抗结核病又能抗羊痒病的双抗羊,科学家进行了如下操作。
(1)小鼠SP110基因是目前发现的具有抗结核杆菌感染功能的基因。研究人员为了验证SP110基因的功能,同时也为了验证山羊吞噬细胞特异性启动子MSR可以启动SP110基因在吞噬细胞内的表达,将MRS启动子与小鼠SP110基因形成融合基因,设计了下表所示的三组实验。
取三组实验等量的细胞裂解液,用 法培养,结果如右图1所示。由图可知小鼠SP110基因可用于双 抗羊的研制,依据的实验现象是 。
(2)非致病性朊蛋白是由山羊13号染色体上的PRNP基因的第三外显子控制合成的,PRNP基因的结构如图2。研究人员用新型基因敲除技术对体外培养的山羊成纤维细胞PRNP基因的外显子3序列实施定点敲除。请根据上述信息,设计一个检测敲除是否成功的思路:提取山羊成纤维细胞的DNA,根据 设计引物进行PCR,并用 作用于PCR产物后进行凝胶电泳,若仅获得一条电泳条带,说明定点敲除成功。
(3)用TALEN敲除载体与供体DNA表达载体(图4)共同转化体外培养的幼羊成纤维细胞,可将融合基因定点敲入PRNP基因的外显子3部位,原理如图3。请指出图4中数字1和2的分别代表的结构:1. 、2. 。经用 法检测,山羊成纤维细胞中非致病性朊蛋白基因和SP110基因的表达情况是 (填“两者均增加”或“两者均减少或不表达”或“前者减少、后者增加”或“前者增加、后者减少”)。
(4)欲用上述细胞获得双抗羊,需要用到的技术有 (至少写出两项)。
实验
亲本
F1
F2
1
P1×P3
黑喙
9/16黑喙,3/16花喙(黑黄相间),4/16黄喙
2
P2×P3
灰羽
3/16黑羽,6/16灰羽,7/16白羽
组别
主要操作
培养细胞后,使之破裂
对照组1
空质粒导入山羊肺泡吞噬细胞,接种适量结核杆菌
细胞培养72小时后,加入③ ,使吞噬细胞破裂,释放结核杆菌
对照组2
含有能广泛表达SP110基因的山羊肺泡吞噬细胞,①___
实验组
________________,接种等量的结核杆菌
2023-2024学年江苏省扬州中学高三上学期开学考试生物试题含解析: 这是一份2023-2024学年江苏省扬州中学高三上学期开学考试生物试题含解析,文件包含江苏省扬州中学2023-2024学年高三8月开学考试生物试题Word版含解析docx、江苏省扬州中学2023-2024学年高三8月开学考试生物试题Word版无答案docx等2份试卷配套教学资源,其中试卷共45页, 欢迎下载使用。
2023-2024学年江苏省扬州中学高三上学期开学考试生物试题: 这是一份2023-2024学年江苏省扬州中学高三上学期开学考试生物试题,共14页。
江苏省扬州中学2023-2024学年高三上学期开学检测生物试题: 这是一份江苏省扬州中学2023-2024学年高三上学期开学检测生物试题,共10页。

