139,山西省朔州市应县多校2023-2024学年九年级下学期第一次学业水平检测化学试卷
展开注意事项:
1.共六大题,20小题,满分70分。化学与物理的考试时间共150分钟。
2.可能用到的相对原子质量:H1 C12 O16 Na23 S32 Cl35.5
一、选择题(本大题共10个小题,每小题2分,共20分。在每小题给出的4个选项中,只有1个选项符合题目要求,请选出并在答题卡上将该选项涂黑。)
1. “九曲黄河万里沙,浪淘风簸自天涯”。黄河是中华文明最主要的发源地,是我们的母亲河。为保护我们的母亲河,我们要努力做到
A. 大量开采地下水B. 防止水土流失C. 兴建牧场养殖D. 直接排放工业废水
【答案】B
【解析】
【详解】A、大量开采地下水,会导致地面塌陷,不利于保护黄河的生态环境,错误;
B、防止水土流失,能减少水中的泥沙量,有利于保护环境,维护生态平衡,正确;
C、兴建牧场养殖,会产生大量的污染物,会污染水体、土壤等,不利于保护黄河的生态环境,错误;
D、直接排放工业废水,会污染黄河水,不利于保护黄河的生态环境,错误。
故选B。
2. 春节是我国的传统节日。年夜饭餐桌上摆一道清蒸鲈鱼,寓意“年年有余”。在这道美味佳肴中,鱼肉富含的营养元素主要是
A. 蛋白质B. 维生素C. 糖类D. 油脂
【答案】A
【解析】
【详解】A、动物肌肉、皮肤、毛发等富含蛋白质,鱼肉中富含蛋白质,符合题意;
B、蔬菜、水果富含维生素,不符合题意;
C、植物种子或块茎中富含糖类,不符合题意。
D、油脂包括豆油、菜籽油、花生油等,不符合题意;
故选A。
3. 氯元素形成的化合物种类较多,下列化合物中氯元素的化合价为+5的是
A. B. C. D.
【答案】D
【解析】
【详解】A、氢元素显+1价,设HCl中氯元素的化合价是x,根据在化合物中正负化合价代数和为零,则(+1)+x=0,x=-1价,故不符合题意;
B、Cl2属于单质,在单质中元素的化合价为零,因此在Cl2中氯元素的化合价为0,故不符合题意;
C、钠元素显+1价,氧元素显-2价,设中氯元素的化合价是y,根据在化合物中正负化合价代数和为零,则(+1)+y+(-2)=0,y=+1价,故不符合题意;
D、钠元素显+1价,氧元素显-2价,设KClO3中氯元素的化合价是z,根据在化合物中正负化合价代数和为零,可得:(+1)+z+(-2)×3=0,则z=+5价,故不符合题意。
故选D。
4. 不锈钢手动推剪,曾风靡一时,给人们带来许多美好的回忆。其有上下重叠的俩排带刃的齿儿,使用时上面的一排齿儿左右移动,把头发剪下来。该剪子的制作材料属于
A. 合成材料B. 天然材料C. 金属材料D. 复合材料
【答案】C
【解析】
【详解】金属材料包括纯金属以及它们的合金,不锈钢属于合金,则该剪子的制作材料属于金属材料。
故选C。
5. “万华镜旋之空”绚烂多姿。它是大气中冰晶对光线反射或折射所产生的大气光学现象。“冰晶”是水蒸气冷却后变成的固体小颗粒。这种由水蒸气形成冰晶的过程发生变化的相关说法正确的是
A. 化学变化B. 分子种类改变C. 分子变大D. 分子间间隔变小
【答案】D
【解析】
【详解】由水蒸气形成冰晶的过程是物质的状态发生了变化,是物理变化,分子的大小和种类没有变化,只是分子间间隔发生变化, 分子间间隔变小,故D正确,ABC错误。
故选D。
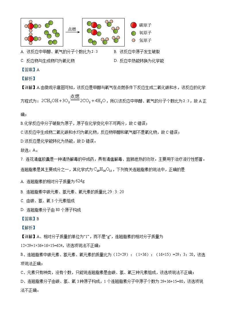
6. 绿色甲醇成汽车、船舶减碳“新宠”。下图为甲醇燃烧的微观示意图,以下有关分析正确的是
A. 该反应中甲醇、氧气的分子个数比为B. 该反应中原子发生破裂
C. 反应物与生成物均为氧化物D. 反应中热能转换为化学能
【答案】A
【解析】
【详解】A.由微观示意图可知,该反应是甲醇与氧气在点燃条件下反应生成二氧化碳和水,该反应的化学方程式为:,所以该反应中甲醇、氧气的分子个数比为,故A正确;
B.化学反应中分子破裂为原子,原子在化学变化中不可再分,故C错误;
C.该反应中生成物二氧化碳和水均为氧化物,反应物甲醇和氧气都不是氧化物,故C错误;
D.该反应是化学能转化为热能,故D错误。
故选:A。
7. 连花清瘟胶囊是一种清热解毒的中成药,具有清瘟解毒、宜肺泄热的功效。主要用于治疗流行性感冒。连翘脂素是其主要成分之一,其化学式为,下列有关连翘脂素的说法中,正确的是
A. 连翘脂素的相对分子质量为
B. 连翘脂素中碳元素、氢元素、氧元素的质量比
C. 由碳、氢、氧3个元素组成
D. 连翘脂素分子由80个原子构成
【答案】B
【解析】
【详解】A、相对分子质量的单位为“1”,而不是“g”,连翘脂素的相对分子质量为12×29+1×36+16×15=624,该选项说法不正确;
B、连翘脂素中碳元素、氢元素、氧元素的质量比为(12×29):(1×36):(16×15)=29:3:20,该选项说法正确;
C、元素只有种类,没有个数,只能说连翘脂素是由碳、氢、氧三种元素组成,该选项说法不正确;
D、连翘脂素分子由碳、氢、氧3种原子构成,1个连翘脂素分子中原子个数为29+36+15=80,该选项说法不正确。
故选B。
8. 化学实验是我们应用化学知识、拓展化学思维和培养化学素养的重要途径。分析以下实验能达到预期效果和目的的是
A. AB. BC. CD. D
【答案】C
【解析】
【详解】A、碳酸钠与稀盐酸反应生成二氧化碳气体,反应后二氧化碳气体逸出,不能用于验证质量守恒定律,故选项不能达到预期效果或目的;
B、实验室制取氢气,长颈漏斗的末端没有伸入液面以下,会导致生成的氢气从长颈漏斗中逸出;氢气的密度比空气的小,不能用向上排空气法收集,故选项不能达到预期效果或目的;
C、净水时先过滤大颗粒杂质,再过滤小颗粒杂质,接着除色素和异味,所以最上层应为小卵石,接着是石英砂,然后是活性炭,最后是蓬松棉,故选项能达到预期效果或目的;
D、铁、铜均不能与硫酸锌溶液反应,说明了活动性锌>铁,锌>铜,但无法确定铁和铜的活动性强弱,故选项不能达到预期效果或目的。
故选C。
9. 物质的分离、鉴别、除杂是重要的实验技能。下列实验方案正确的是
A. AB. BC. CD. D
【答案】C
【解析】
【详解】A.浓硫酸不能吸收一氧化碳,不能除去一氧化碳,除去二氧化碳气体中混有的一氧化碳,可将混合气体通过灼热的氧化铜,一氧化碳与氧化铜反应生成铜和二氧化碳,可除去一氧化碳,符合除杂原则,故A错误;
B.鉴别软水和硬水可用肥皂水,煮沸可降低水的硬度,故B错误;
C.硝酸铵溶于水,溶液温度降低,氢氧化钠溶于水,溶液温度升高,取样,分别加水溶解,用手触摸容器外壁可鉴别硝酸铵和氢氧化钠,故C正确;
D.鉴别真假丝绸,应取样,先灼烧,再闻气味,有烧焦羽毛气味的是真丝绸,否则为假丝绸,故D错误。
故选:C。
10. 兴趣小组的同学们配制氢氧化钠溶液制作叶脉书签。时,他们称取氢氧化钠固体,在其中加入水,充分溶解,配好溶液后,将准备好的植物叶片浸泡,清洗叶片,晾干叶片,涂上透明胶,完成制作。下列有关说法正确的是
A. (Ⅱ)中温度计的示数逐渐下降B. (Ⅲ)中玻璃棒可以增大氢氧化钠的溶解度
C. (Ⅳ)中氢氧化钠溶液为不饱和溶液D. (Ⅳ)中氢氧化钠溶液的溶质质量分数为52.2%
【答案】D
【解析】
【详解】A、氢氧化钠溶于水放热,温度计示数会逐渐上升,说法错误;
B、搅拌只能加快氢氧化钠的溶解速率,不能增大氢氧化钠的溶解度,说法错误;
C、20℃时氢氧化钠溶解度为109g,加入120g不能全部溶解,所得溶液为饱和溶液,说法错误;
D、20℃时,氢氧化钠的溶解度为109g,则该温度下,氢氧化钠饱和溶液的溶质质量分数为:≈52.2%,说法正确。
故选:D。
二、工程、技术应用题(本大题共5个小题。化学方程式每空2分,其余每空1分,共16分。)
【化学与工程】
11. 科技创新,引领未来。科技是人类进步的引擎,它以独特的魅力和无限的可能性改变了我们的生活。在这个充满创新和探索的时代,让我们一同踏上一段令人惊叹的科技之旅。下面是我国科技领域中引起世界关注的4个典型事例。请运用所学化学知识,分析图文信息,解答下列相关问题。
(1)搭载着神舟十七号载人飞船的长征二号运载火箭在酒泉卫星发射中心点火发射。为增加发射动力和发射过程的有效性,燃料选用偏二甲肼(C2H8N2)和四氧化二氮(N2O4),反应原理为,其中X的化学式为___________,上述物质中属于氧化物的是___________。
(2)中国空间站天和核心舱配置了光电转换效率最高的三结砷化镓太阳能电池。太阳能电池工作时,能量的转换形式是___________,镓的原子结构示意图为 ,其中___________。
(3)地铁的运行在一定程度上减少了汽车尾气的排放。铝合金车门是近年来新兴的一种地铁列车车门材料。相比钢制车门,铝合金车门具有___________(填一种)优点。常温下,铝和氧气发生反应的化学方程式为___________,该反应的基本反应类型属于___________。
(4)国产自研芯片,意味着我国科技企业具备了自主研发和生产高品质芯片的能力,进一步推动了我国科技产业的全面发展。芯片原材料主要是单晶硅,高纯的单晶硅是重要的半导体材料。从微观角度分析,单晶硅由___________构成。用单晶硅作半导体材料,利用了单晶硅的___________性。
【答案】(1) ①. CO2 ②. N2O4、H2O、CO2
(2) ①. 太阳能转化为电能 ②. 3
(3) ①. 密度小##耐腐蚀等 ②. 4Al+3O2=2Al2O3 ③. 化合反应
(4) ①. 原子 ②. 导电
【解析】
【小问1详解】
由化学方程式可知,反应前出现了2个碳原子、8个氢原子、6个氮原子和8个氧原子,反应后出现了8个氢原子、6个氮原子和4个氧原子,由质量守恒定律可知,反应后缺少2个碳原子和4个氧原子存在于2X中,则X的化学式为CO2,故填CO2;
由化学方程式可知,反应中的N2O4、H2O、CO2都由氧元素与另一种元素组成,符合氧化物的特点,属于氧化物,故填N2O4、H2O、CO2。
【小问2详解】
太阳能电池工作时,能量的转换形式是太阳能转化为电能,故填太阳能转化为电能;
原子中的质子数等于核外的电子数,由图可知,镓原子的质子数为31,则n=31−2−8−18=3,故填3。
【小问3详解】
相比钢制车门,铝合金车门具有密度小或耐腐蚀等特点,故填密度小或耐腐蚀等;
常温下,铝和氧气发生反应生成氧化铝,故反应的化学方程式写为:4Al+3O2=2Al2O3;
由化学方程式可知,该反应是两种物质生成一种新物质的反应,符合化合反应的特点,属于化合反应,故填化合反应。
【小问4详解】
从微观角度分析,单晶硅由原子构成,故填原子;
用单晶硅作半导体材料,利用了单晶硅的导电性,故填导电。
【化学与技术】
12. 乙醇(C2H6O)能替代传统的化石燃料,减少对环境的污染,具有高能效和应用广泛的特点。农业有机废料中含有大量的纤维素等化合物,被认为是制乙醇的潜在原料之一,用农业有机废料生产乙醇的主要流程如图示。请分析流程,回答有关问题:
(1)常见的农业有机废料是___________(写一种)。
(2)经检测某自来水为硬水,即该自来水中含有大量的___________(离子符号)。
(3)水解反应发生的最适宜为4.5,水解池材质应具备___________(写一种)的性质。
(4)水解池中水解液温度需要控制在,目的是___________。
(5)写出燃料乙醇完全燃烧的化学方程式:___________。
【答案】(1)植物秸秆
(2)Ca2+、Mg2+ (3)显酸性
(4)纤维素酶最适温度是50~60℃
(5)
【解析】
【小问1详解】
农业有机废料中含有大量的纤维素等化合物,植物秸秆中含有大量的纤维素;
【小问2详解】
硬水是指含有较多可溶性钙镁化合物的水,故该自来水中含有大量的镁离子、钙离子,故填:Ca2+、Mg2+;
【小问3详解】
水解反应发生的最适宜 pH 为4.5,小于7,显酸性,水解池材质应显酸性;
【小问4详解】
水解池中水解液温度需要控制在 50~60℃ ,是因为纤维素酶的最适温度是50~60℃,温度过高或者过低会破坏纤维素酶的活性;
【小问5详解】
乙醇完全燃烧生成二氧化碳和水,反应的化学方程式为:。
三、科普阅读题(本大题共1个小题。化学方程式每空2分,其余每空1分,共7分。)
13. 大豆是历史悠久的经济作物之一,豆制品种类广泛,其中豆腐在我国已有几千年的历史,适量食用有益于身体健康。豆腐中含有丰富的营养成分(以每计):热量81.00千卡,蛋白质,碳水化合物,油脂,纤维素等。
豆腐的制作工艺:原料→泡豆→磨浆→过滤→煮浆→点浆→蹲脑→划脑→装模→压制→成型。煮浆器内在煮沸的过程中,可将有毒豆浆转换为无毒豆浆。点浆时,为加快凝固速度,盐卤需要慢慢地加到混合器中。
点浆是制作豆腐的关键工序。点浆时常用到的凝固剂有盐类、酸类和酶类等,而在实际生产中主要有石膏(主要成分为硫酸钙)或盐卤(主要成分为氯化钠和氟化钾等)、葡萄糖酸内脂(化学式为,简称)。下表为不同添加量/(mg/mL)、料液比下的三种豆腐感官评分结果。
表1
表2
餐桌上“花开富贵”是一道吃出咸辣味、品出世间美味的豆腐制品。具有强筋骨,防贫血等功效。但过量食用会出现腹胀、腹泻等症状。
阅读分析,解决问题:
(1)豆腐中富含人类需要营养物质最多的是___________。
(2)根据表1、表2可知:盐卤豆腐在___________条件下,感官最佳。
(3)煮浆器内在煮沸的过程中,可将有毒豆浆转换为无毒豆浆。发生的主要变化是___________(选填“物理变化”或“化学变化”)。
(4)点浆时,为加快凝固速度,除了将盐卤慢慢地加入混合器中外,还可以采用___________操作。向盐卤中滴加溶液,发生反应的化学方程式为___________。
(5)由“花开富贵”的食用功效可知,这种食物中含有的微量元素是___________。
【答案】(1)蛋白质 (2)添加量为48mg/mL
(3)化学变化 (4) ①. 搅拌 ②.
(5)Fe##铁
【解析】
【小问1详解】
豆腐中含有丰富的营养成分(以每 100g 计):热量81.00千卡,蛋白质 8.10g ,碳水化合物 4.20g ,油脂 3.70g ,纤维素 0.40g 等,则豆腐中富含人类需要的营养物质最多的是蛋白质,故填:蛋白质。
【小问2详解】
根据表1、表2可知:盐卤豆腐在添加量为48mg/mL条件下,感官评分最高,感官最佳,故填:添加量为48mg/mL。
【小问3详解】
煮浆器内在煮沸的过程中,可将有毒豆浆转化为无毒豆浆,会杀死一部分细菌,有新物质生成,发生的主要变化是化学变化,故填:化学变化。
【小问4详解】
当把盐卤慢慢加入混合器时,搅拌可以增大盐卤和蛋白质的接触面积,加快凝固速度,故①填:搅拌。
向盐卤中滴加 AgNO3 溶液,氯化钠与硝酸银反应生成氯化银和硝酸钠,反应的化学方程式为:,故②填:。
【小问5详解】
铁元素是能防贫血的微量元素,故填:Fe或铁。
四、物质性质及应用题(本大题共1个小题。化学方程式每空2分,其余每空1分,共6分。)
14. 以典型物质为核心,进行问题的设置与整合,是我们全面认识物质性质及应用的有效途径。小明同学在小组合作学习过程中,对碳酸钠的相关问题,以结构图的形式进行了如下梳理。联系实际,解决问题:
(1)实验室不用碳酸钠和稀盐酸制取二氧化碳气体,理由是___________。
(2)除去氯化钠溶液中氯化钙,发生反应的化学方程式为___________。
(3)工业上碳酸钠的用途有___________(写一条)。
(4)向碳酸钠溶液中滴加无色酚酞溶液的现象为___________。
(5)碳酸钠溶液和稀盐酸反应的微观实质是___________。
【答案】(1)反应速率较快,不利于收集二氧化碳
(2)
(3)制玻璃(合理即可) (4)溶液变红色
(5)##碳酸根和氢离子结合为水和二氧化碳
【解析】
【小问1详解】
碳酸钠和盐酸反应速率较快,不利于收集二氧化碳,则实验室不用碳酸钠和稀盐酸制取二氧化碳气体。
【小问2详解】
氯化钙能和碳酸钠反应生成氯化钠和碳酸钙沉淀,则用碳酸钠除去氯化钠溶液中的氯化钙,反应的化学方程式为:。
【小问3详解】
在工业上,氢氧化钠可用于制玻璃、造纸、纺织等。
【小问4详解】
碳酸钠溶液显碱性,能使酚酞溶液变红色。
【小问5详解】
碳酸钠和盐酸反应生成氯化钠、水和二氧化碳,反应前后钠离子和氯离子不变,则微观实质为碳酸根和氢离子结合为水和二氧化碳。
五、定量分析题(本大题共1个小题。(1)4分,(2)每空1分,共6分。)
15. 加入氢氧化钠可以增强水的导电性。电解水时,向水中加入的氢氧化钠溶液,接通直流电源,收集到氢气后停止实验。
(1)请计算得到氢气时所消耗的水的质量。
(2)的氢氧化钠溶液中溶质的质量为___________,电解实验结束后剩余溶液中氢氧化钠的质量分数为___________。
【答案】(1)解:设得到4g氢气时消耗的水的质量为x
答:得到4g氢气时消耗的水的质量为36g。
(2) ①. 3.6g ②. 1.8%
【解析】
【小问1详解】
见答案;
【小问2详解】
由题意可得,36g 10%的氢氧化钠溶液中溶质的质量为,电解实验结束后剩余溶液的质量为200g+36g-36g=200g,则剩余溶液中氢氧化钠的质量分数为。
六、实验探究题(本大题共2个小题。化学方程式每空2分,其余每空1分,共15分。)
【实验设计】
16. 同学们完成了如图所示实验后,对相关问题进行思考和讨论。请结合图文信息完成下列任务:
(1)实验方法:
①组装甲装置,检查气密性,加入药品,加热制备氧气,并收集。
②乙装置为洗气瓶,内盛少量浓硫酸,通入氧气进行干燥。
③点燃系在螺旋状细铁丝底端火柴,待火柴燃烧殆尽时,慢慢伸入集气瓶中。
(2)实验原理:实验甲中反应的化学方程式为___________。
(3)实验现象:
①当观察到甲装置中___________的现象时,说明集气瓶已收集满。
②丙中的实验现象为___________。
(4)实验结论:丙装置中细铁丝剧烈燃烧,说明氧气具有的性质是___________。
(5)实验后,接下来必须要做的事情是整理实验台,完善实验报告,离开实验室。
问题与交流:查阅资料知道,浓硫酸具有强腐蚀性。为保证实验乙的成功,你认为需要注意的是___________(写一条)。
【答案】 ①. ②. 集气瓶口有大量气泡冒出 ③. 剧烈燃烧,火星四射,放出大量的热,生成黑色固体 ④. 助燃性 ⑤. 气体要从长导管a端进,短导管b端出(合理即可)
【解析】
【详解】实验原理:该装置为固体加热型制取氧气的装置,且在试管口放一团棉花,所以是用加热高锰酸钾的方法制取氧气的,高锰酸钾受热分解生成锰酸钾、二氧化锰和氧气,反应的化学方程式为。
实验现象:①甲装置中收集方法为排水集气法,当集气瓶口有大量气泡冒出时,证明已集满。
②丙是铁丝在氧气中燃烧的实验,铁和氧气在点燃条件下反应生成四氧化三铁,实验现象为剧烈燃烧,火星四射,放出大量的热,生成黑色固体。
实验结论:该实验说明铁丝能够在氧气中燃烧,氧气具有助燃性。
问题与交流:浓硫酸有吸水性可以用来干燥气体制取干燥的氧气。气体通入到浓硫酸中,才能起到干燥作用。注意气体要从长导管a端进,短导管b端出。
【科学探究】
17. 食品安全是重大的民生问题,近年来越发成为人们关注的焦点。食品腐败是生活中常见的现象,为延长食品的保鲜期,科研人员研发了各种保鲜技术。某校实践小组同学们在老师的组织下,带着极大的兴趣探究食品保鲜的原理,并开展了一系列项目化学习的探究。
任务一:调查各种食品的保鲜方式
食品腐败调查表
【教师补充】真空食品包装(鸭脖)、充气食品包装(薯片)、干燥剂(海苔片)、双吸剂(月饼)。
【交流分享】
(1)充气食品包装内填充的气体是氮气,使用氮气的原因是___________。
任务二:探究双吸剂的成分
【查阅资料】
(2)还原铁粉又称双吸剂,其保鲜原理是利用了铁生锈的原理,铁生锈实质是铁与空气中的___________等物质发生化学反应的结果。为加快反应速率通常加入氯化钠等物质。
【提出问题】化学兴趣小组同学将一袋双吸剂粉末倒出,观察到有黑色、红色、白色固体。该粉末中黑色、红色、白色固体分别是什么?
【作出猜想】该粉末中黑色、红色、白色固体分别是铁粉、氧化铁、氯化钠。
【进行实验】
(3)完成下列表格
【反思评价】
(4)小明认为步骤②的实验结论不成立,原因是___________。
(5)请写出步骤①中发生反应的化学方程式:___________。
【成果分享】
(6)通过小组合作,同学们知道了各种食品的保鲜方式,也了解了双吸剂的成分、保鲜原理及在生活中的应用,树立了食品安全意识。请写出任意一条食品安全知识:___________。
【答案】17. 氮气的化学性质稳定 18. 氧气、水蒸气
19. ①. 该粉末中含有铁粉、氧化铁 ②. 有白色沉淀生成
20. 步骤①中加入了过量的稀盐酸,盐酸与硝酸银反应也能生成氯化银沉淀
21. 、
22. 不能食用腐败变质的食物、不要食用过期食物等
【解析】
【小问1详解】
氮气的化学性质稳定,可作食品的保护气;
【小问2详解】
铁生锈实质是铁与空气中的氧气、水蒸气等物质发生化学反应的结果;
【小问3详解】
①铁粉是黑色的,加入稀盐酸,铁和盐酸反应生成氯化亚铁和氢气;氧化铁是红棕色固体,氧化铁能与盐酸反应生成氯化铁和水,氯化铁溶液是黄色的;可得出粉末中含有铁粉和氧化铁;
②结论是该粉末中含有氯化钠,氯化钠和硝酸银反应生成氯化银沉淀和硝酸钠,故实验现象为:有白色沉淀生成;
【小问4详解】
步骤①中加入了过量的稀盐酸,稀盐酸和硝酸银反应也会生成氯化银沉淀,故步骤②的实验不能得出粉末中含有氯化钠;
【小问5详解】
铁和盐酸反应生成氯化亚铁和氢气,氧化铁能与盐酸反应生成氯化铁和水,化学方程式为:、;
【小问6详解】
注意不能食用腐败变质的食物、不要食用过期食物等。
A.验证质量守恒定律
B.实验室制取氢气
C.泥水的净化
D.验证铁、铜的金属活动性强弱
选项
实验目的
实验方案
A
除去二氧化碳气体中混有的一氧化碳
将混合气体通入澄清石灰水,再通过浓硫酸
B
鉴别软水和硬水
煮沸
C
鉴别硝酸铵和氢氧化钠
取样,分别加水溶解,用手触摸容器外壁
D
鉴别真假丝绸
闻气味
温度/℃
0
20
40
60
氢氧化钠的溶解度/g
42
109
129
174
添加量/(mg/mL)
44
48
52
56
盐卤豆腐
85
88
75
70
石膏豆腐
83
88
75
72
豆腐
80
86
83
75
料液比
盐卤豆腐
70
80
86
83
石膏豆腐
70
74
85
80
豆腐
74
87
82
81
生活中你见过的食品腐败现象
面包腐败、肉类腐败、果汁腐败等
食用“腐败食品”的危害
___________
常见食品的保鲜方式
真空食品包装、充氮气食品包装、包装袋放入双吸剂(月饼)
实验操作
实验现象
实验结论
①取少量双吸剂粉末于烧杯中,加入过量的稀盐酸
固体减少,有气泡产生,溶液变为黄色
___________
②取步骤①上层清液少许于试管中,滴入少量硝酸银溶液
___________
该粉末中有氯化钠
山西省朔州市应县多校2023-2024学年九年级下学期第一次学业水平检测化学试卷: 这是一份山西省朔州市应县多校2023-2024学年九年级下学期第一次学业水平检测化学试卷,共6页。
08,山西省忻州市多校联考2023-2024学年九年级上学期期末学业水平质量监测化学试题: 这是一份08,山西省忻州市多校联考2023-2024学年九年级上学期期末学业水平质量监测化学试题,共4页。
06,山西省忻州市多校联考2023-2024学年九年级上学期期末学业水平质量监测化学试题: 这是一份06,山西省忻州市多校联考2023-2024学年九年级上学期期末学业水平质量监测化学试题,共4页。

