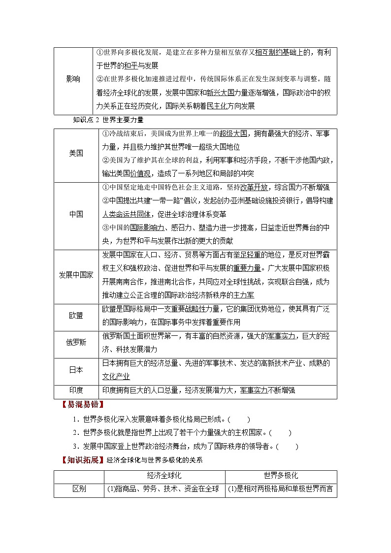
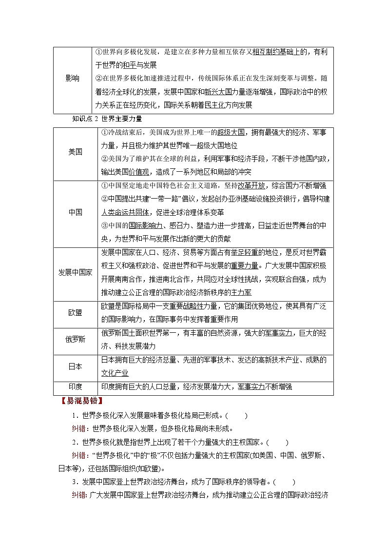
最新高考政治一轮复习【讲通练透】 第03课 多极化趋势(讲通)
展开最新高考政治一轮复习【讲通练透】 第03课 领会科学思维(讲通): 这是一份最新高考政治一轮复习【讲通练透】 第03课 领会科学思维(讲通),文件包含第03课领会科学思维讲通教师版docx、第03课领会科学思维讲通学生版docx等2份试卷配套教学资源,其中试卷共20页, 欢迎下载使用。
最新高考政治一轮复习【讲通练透】 第08课 把握辩证分合(讲通): 这是一份最新高考政治一轮复习【讲通练透】 第08课 把握辩证分合(讲通),文件包含第08课把握辩证分合讲通教师版docx、第08课把握辩证分合讲通学生版docx等2份试卷配套教学资源,其中试卷共32页, 欢迎下载使用。
最新高考政治一轮复习【讲通练透】 第05课 中国的外交(讲通): 这是一份最新高考政治一轮复习【讲通练透】 第05课 中国的外交(讲通),文件包含第05课中国的外交讲通教师版docx、第05课中国的外交讲通学生版docx等2份试卷配套教学资源,其中试卷共29页, 欢迎下载使用。

