最新高考地理一轮复习【讲通练透】 第26讲 服务业区位因素及其变化(讲通)
展开1、重书本抓主干。从最原始的概念入手,把这些概念都弄清,千万不要混淆一些概念,根底知识,这点来说就是地理成功的一半掌握了,这些根底东西一定要掌握非常好,才能灵敏运用。
2、重原理抓过程。我们必须从根底知识抓起,扎扎实实,一步一个脚印地过地理原理关。如:气温与气压的关系;海陆热力差异形成的季风与季风气候;生态平衡的条件等。
3、勤归纳会比较。要勤于考虑,注重平时的积累,将知识整理归纳形成主干,构建自己的思维导图。用联络的方法来表达头脑中的概念、思想和理论,把隐性的知识显性化、可视化。
4、多读图勤考虑。地理学习的灵魂是地图的阅读和使用,地图是学习地理必不可少的工具,没有地图就没有地理学,地图是我们获得地理知识的重要工具,地理学习不可以分开地图。
5、重标准有条理。答题标准、有条理是文科综合的得分重要法宝,因此学生在平时就要注重培养标准做题的才能,以进步得分率。
第26讲 服务业区位因素及其变化
考点一 服务业区位因素
知识点1 服务业概况(基础)
(1)服务业概念:指不直接从事物质生产的所有经济活动,为社会生产和生活服务的产业。
服务业是顺应经济社会需求而逐渐发展起来的,不仅是拉动经济增长的重要力量,而且在建立健全社会服务方面发挥着越来越重要的作用。
服务业生产和销售服务类产品。
(2)服务类产品的特点:
①非物质性
②不可储存性
③生产和消费同时性
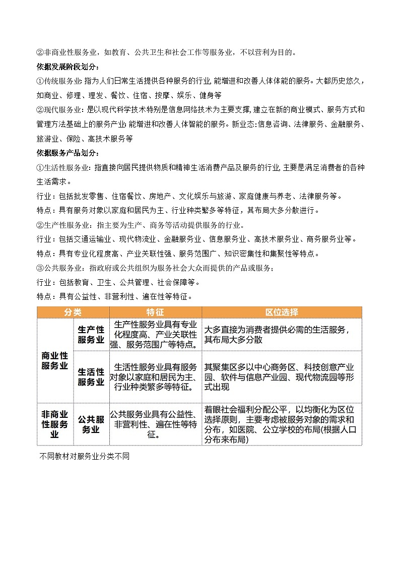
(3)服务业分类:
按经营目的划分:
①商业性服务业,如零售、餐饮、住宿、金融、娱乐等,主要以营利为目的。
②非商业性服务业,如教育、公共卫生和社会工作等服务业,不以营利为目的。
依据发展阶段划分:
①传统服务业:指为人们日常生活提供各种服务的行业,能增进和改善人体体能的服务。大都历史悠久,如商业、修理、理发、餐饮、住宿、按摩、娱乐、健身等
②现代服务业:是以现代科学技术特别是信息网络技术为主要支撑,建立在新的商业模式、服务方式和管理方法基础上的服务产业;能增进和改善人体智能的服务。新业态:信息咨询、法律服务、金融服务、旅游业、保险、高技术服务等
依据服务产品划分:
①生活性服务业:指直接向居民提供物质和精神生活消费产品及服务的行业,主要是满足消费者的各种生活需求。
行业:包括批发零售、住宿餐饮、房地产、文化娱乐与旅游、家庭健康与养老、法律服务等。
特点:具有服务对象以家庭和居民为主、行业种类繁多等特征,其布局大多分散进行。
②生产性服务业:指主要为生产、商务等活动提供服务的行业。
行业:包括交通运输业、现代物流业、金融服务业、信息服务业、高技术服务业、商务服务业等。
特点:具有专业化程度高、产业关联性强、服务范围广、知识密集性和集聚性等特点。
③公共服务业:指政府或公共组织为服务社会大众而提供的产品或服务;
行业:包括教育、卫生、公共管理、社会保障等。
特点:具有公益性、非营利性、遍在性等特征。
不同教材对服务业分类不同
人教版的商业性服务业可以看作是其他三个版的生产性服务业(金融)与生活性服务业(零售、餐饮、住宿、娱乐等)的整合。
(4)服务业意义
意义:服务业的发展,使服务类产品增多,从而能容纳大量的劳动力就业,也有助于提高人民的物质文化生活水平,并在国民经济各个部门之间起到连接和协调作用。
地位:服务业是国民经济的重要组成部分,其发展水平是衡量现代社会经济发达程度的重要标志。
最近淄博烧烤火上了全国,它不仅有专门的烧烤专列、公交专线和免费街区摆渡车,还有专门的烧烤地图、烧烤志愿者。各种服务面面俱到。另外在淄博吃烧烤还得配上“灵魂三件套”—小饼、香葱、蘸料。下图为烧烤类食材供应链示意图,据此完成下列小题。
1.下列属于烧烤行业特点的是( )
A.非营利性B.公益性
C.生产与消费同时性D.附加值高
2.淄博烧烤行业带来的影响有( )
①提供更多的就业岗位②带动相关产业发展③产生资源短缺问题④产生环境污染问题
A.①②③B.①②④C.①③④D.②③④
3.为实现淄博烧烤行业的长期发展,下列说法正确的是( )
A.支持烧烤行业为主导产业B.做好配套行业的监督工作
C.在远郊区建大型烧烤夜市D.提高店铺和小摊位的租金
【答案】1.C 2.B 3.B
【解析】1.根据所学知识,烧烤行业属于服务业,服务业的特点是非实物性、不可储存性、生产与消费同时性等,C正确;服务业具有营利性,排除AB;不同类型服务业附加值不同,排除D。故选C。
2.结合材料信息可知,烧烤行业会提供就业岗位,带动烧烤相关产业发展,产生一定的环境污染,但是相关资源目前不存在短缺情况,①②④正确,排除③。故选B。
3.根据所学知识,全市之力发展烧烤行业,使烧烤行业成为主导产业,会导致产业结构单一,不利于经济发展,A错误;远郊区交通不便,人流量较小,不利于长期发展,C错误;提高租金会增加行业成本,不利于长期发展,D错误;做好相关配套行业监督,保证各方面比如蔬菜和肉类的质量监督,有利于烧烤行业长期发展,B正确。故选B。
【点睛】服务业区位因素包括市场需求、劳动力、人才和科技创新、交通运输条件、信息化水平、地价和企业竞争能力、生态环境、政策等方面。其中,市场、交通等人文因素是影响服务业区位选择的主要因素。
知识点2 影响服务业的区位因素(重点)
服务业是生产服务产品的部门,高度集中于城市,与农业、工业相比受自然条件的影响较小。但自然因素是服务业布局和发展的前提,为服务业提供必要的资源和空间场所。
①商业性服务业的区位选择受自然因素的影响较小,大部分服务业主要受市场、交通运输、劳动力、政策法规、集聚、历史文化等人文因素的影响。
②非商业性的公共服务业着眼社会福利分配公平,以均衡化为区位选择原则,主要考虑被服务对象的需求与分布。
例如,公立学校、医院的布局主要是根据人口分布来确定的。
(一)服务业的区位因素:
自然因素
自然因素是服务业布局和发展的前提,为服务业提供必要的资源和空间场所。自然条件的差异,影响服务业的数量和布局。
例如,地形影响人口分布以及商业网点布局。一般来说,山区人口密度小,商业网点规模小,数量少而分散;平原地区人口密度大,商业网点规模大,数量多而集中。
(2)市场因素
市场对服务业区位的影响很大。市场需求越大,服务产品越多,服务企业的发展潜力就越大。
市场容量的大小与该地区人口规模和结构、消费水平和习惯以及对外开放程度等密切相关。
大型购物中心和商场规模大、等级高、付租能力强,一般布局在城市中心区和主要商业街沿线。
售卖日常生活用品的小商铺,虽商品种类少但顾客消费频率高,少量顾客即可维持其经营,因此市场范围小,店铺数量多且分散,主要布局在居民社区附近。
(3)交通因素
交通运输的发展使服务业布局更灵活,并促进了服务业的空间集聚。
交通通达度高的城镇,人流量大,有利于餐饮、休闲娱乐等消费性服务业和零售业的集聚。交通便利的地区,客流量大,可以扩大消费市场,也便于商品物流的集散
很多商业网点以交通最优为原则
不同类型的服务业对交通运输条件的要求存在差异
①生产性服务业:如物流业,要靠近高速公路、港口、机场等布局,主要考虑是方便货物运输,主要考虑到方便就业者通勤,易于联系制造企业;
②生活性服务业:如零售业、餐饮业,一般位于十字路口或街道两旁,主要考虑到客户可以方便到达。
③交易管理型服务业需要方便决捷的面对面交流,多布局在市中心外围或交通枢纽;
④后台支撑型服务业对交通条件的要求较低,一般布置在低成本的近郊区或能源丰富且低廉的地区。
(4)劳动力因素
不同类型的服务业对劳动力数量、工资水平及劳动力素质要求不一样。
高技术服务业和科技服务业等服务业,对劳动力素质要求较高,从业者需要具备专业知识和技术等。在进行区位选择时,要考虑高素质劳动力的供给,因此选址常在高等学校、科研院所附近。
(5)集聚因素
商业综合体内服务业集聚在一起有什么好处?
①不同商家可以共享基础设施,降低交易成本;
②便捷地获取信息和技术,彼此带动,扩大知名度和影响力;
③可以减少消费者的交通费用,最大限度地吸引消费者,提高经济效益。
服务业集聚在一起有什么不利?
商家间竞争压力加大,可能出现用地紧张,出现污染问题。
(6)政策因素
政府的财政支持、税收和土地优惠等政策,对服务业有明显的吸引作用;合理的政府监督和健全的法律制度,有利于服务业健康发展。
(二)生产性服务业的区位因素
金融服务业:是指经营金融商品的特殊行业,主要包括银行、证券、信托、保险等行业。银行是办理存款、贷款、汇兑、储蓄等业务的金融机构。证券交易所是买卖股票、公司债券、公债等有价证券的市场。信托是一种特殊的财产管理制度和法律行为。保险公司是销售保险合约、提供风险保障的公司。
金融中心:
能够为众多金融机构提供品种繁多的金融交易和中介服务,并成为全球性、国家性或区域性资金集散地和金融结算地的城市或区域。
区位优势:优越的经济、政治、地理条件,以及先进的交通、通信等基础设施。
全球金融中心:主要有纽约、伦敦、东京、香港、上海、新加坡等大城市。
科技、信息、商务等生产性服务业选择大城市的原因:地理位置优越;拥有雄厚的经济基础;先进的交通通信等基础设施;灵活创新的制度与环境;发达的科技水平与研发能力;高素质的专业人才;广阔的市场需求等区位优势。
上海金融服务业区位因素分析
①市场需求:上海地处长江三角洲地区,经济发达,金融服务市场需求大。
②交通条件:上海公交、地铁、隧道等交通配套设施齐全,陆家嘴金融贸易区对外交通(铁路、公路、航空、水运)便利。
③政府政策:上海金融服务业的发展主要是在国家政策的支持和推动下开展的。
④人才供给:上海是中国高等教育最发达的地区之一,高校云集,人才储备多。
其他生产性服务业:科技、信息、商务等生产性服务业也往往选择大城市,这些地方地理位置优越,拥有雄厚的经济基础、先进的交通通信等基础设施、灵活创新的制度与环境、发达的科技水平与研发能力、高素质的专业人才、广阔的市场需求等区位优势。随着信息化与生产性服务业的深度融合,生产性服务业更多地集聚在大城市。
物流业区位因素分析
案例:分析河北省三河市规划建设“中国燕郊物流城”的优势条件。
①河北三河市35km,距首都机场仅25km,距离天津市120km,地理位置优越,交通便利。
②处于京津唐地区,人口稠密,市场广阔;
③北京、天津有众多高等院校和科研机构,可以提供技术支持,技术先进;
④河北政府政策支持;
⑤燕郊相对于北京和天津,土地面积广,地价较低等。
(三)生活性服务业的区位因素
零售业布局的区位因素
(1)自然因素
早期零售业发展受自然因素影响明显。其中地形、气候明显影响零售业的布局和需求,具体分析如下:
①地形对零售业的影响
②气候对零售业的影响
各地气候差异及季节变化,影响居民商品消费需求。例如,北方冬季寒冷,对御寒保暖商品的需求量大。
(2)社会经济因素
在社会经济因素中,市场、交通运输等对零售业布局影响较大。影响商业网点发展的主要因素为消费人群的多少,而消费人群的多少取决于交通条件的优劣。一般来说,交通便利的地方,能吸引大量的消费人群,利于商业网点的形成和发展。
思考:有哪些新的因素会影响零售业的区位选择?
①伴随着经济快速发展,人民生活水平提高,人均汽车拥有量快速增长,同时也造成了交通日益拥堵与停车位大量缺乏的局面。停车位的数量对于零售业布局的影响日益显现。
②电子商务的出现
首先使生产者与消费者均摆脱了空间位置的束缚,交易双方的地理位置概念被弱化;
其次,压缩了交易的时空成本。因此,零售业区位格局也发生了变化,零售商可能更趋向于往地租更低、仓储运输更方便的地区聚集。
(四)影响服务范围的因素
题型01 影响服务业的区位因素
随着我国电商销售的发展,跨区域商品流通量不断增加。在快递运输过程中,各快递企业往往把运往一个城市的快递合并配送,形成配送专线。下图为我国合并配送专线最多的10个城市。完成下面小题。
1.各快递企业把客户快递件合并配送,主要好处是( )
A.加快周转速度B.加强企业合作C.降低运输费用D.方便客户查询
2.图中城市中快递合并配送的城市中,浙江省金华市配送专线最多,主要是金华市( )
A.经济发达,人口稠密,商品运输需求量大B.产品众多,流通量大,为重要商品集散地
C.工业发达,人口众多,工业产品生产量大D.市场广阔,信息发达,商品配送效率较高
【答案】1.C 2.B
【解析】1.目前各快递企业往往入住一个物流园,相互协作,把同一目的地的快递物品统一配送,即不同快递企业的快递物品按照目的地分类,然后合并运输,主要是提高物流效率,降低运输费用,C正确。这样的配送方式主要是运输成本的考虑,不是为了加快周转速度或加强企业合作,也不是为了方便客户查询,ABD错。故选C。
2.相对于图中其他城市,金华市的经济、工业、人口、市场等等远不如上海、郑州、杭州等城市,ACD错误;配送专线多,说明金华是一个物流中转中心,商品的丰富(永康五金、义乌小商品等)是重要因素,B正确。故选B。
【点睛】服务业的区位选择主要受社会经济因素的影响,包括市场(人口规模、人均消费水平、消费偏好)、劳动力(数量、工资、素质)、历史文化、政策法规、基础设施等。
3.(2021·全国乙卷)阅读图文材料,完成下列要求。
上海是人口众多、经济发达、对外联系紧密的现代化大都市。截至2021年1月,上海以拥有6913家咖啡馆居全球城市首位,咖啡馆已成为人们休闲、会友和商务交流的重要场所。其中,某品牌连锁咖啡馆以839家独占鳌头,且多分布在商业繁华地段、高级写字楼和高级住宅区附近。2020年3月,该品牌母公司宣布在昆山市建设包括咖啡烘焙和智能化仓储物流在内的咖啡创新产业园,计划于2022年落成。下图示意该品牌连锁咖啡馆在上海的分布及昆山市的位置。
(1)推测支撑咖啡馆蓬勃发展的上海的产业和企业类型。
(2)据图描述该品牌咖啡馆在上海的空间分布特征。
【答案】(1)第三产业(服务业);高科技(民营、小微等)企业和外资企业等。
(2)中心城区多且密集;外围地区少,局部小集中。
【解析】(1)客户去咖啡馆消费,支撑了咖啡馆蓬勃发展,客户消费水平高,主要从事第三产业(服务业),故支撑其发展的产业类型为第三产业(服务业)。客户消费水平高,推测其收入高,主要来自金融、信息技术等高科技企业和外资企业等。
(2)由图可知,整体上,该品牌咖啡馆在上海空间分布不均,中心城区多且密集,郊区密度较小;外围地区少,机场、港口附近相对集中,局部存在小范围集中。
考点二 服务业区位因素的变化
知识点1 服务业的发展变化(基础)
现代社会,服务业的发展日新月异。
一方面,一些新兴的服务行业,如软件服务、现代金融、健康养老、科技咨询、文化创意设计等不断涌现;另一方面,传统的服务业结合现代技术不断改造和提升、融合与分化。
随着物联网、云计算、大数据、移动互联网、人工智能等新一代信息技术的升级,互联网加速向各行业渗透,与各行业线上线下相结合的创新服务业不断涌现,出现了一些新的服务模式。
这些新兴的服务业与人们生活息息相关,主要依赖网络设备和现代通信技术,因此网络信息技术是影响其区位选择的主要因素。
创新服务业不断涌现,如远程医疗、无人机快递、网络订餐等。
现代服务业是以现代科学技术特别是信息网络技术为主要支撑,建立在新的商业模式、服务方式和管理方法基础上的服务产业。现代服务业既包括随着技术发展而产生的信息咨询、法律服务等新业态,也包括应用现代技术对商业贸易、餐饮住宿、交通运输等传统服务业的改造和提升。
与传统服务业相比,现代服务业具有高技术含量、高品质服务、高附加值,以及辐射功能强、资源耗费少、环境污染小等特点。现代服务业的发展水平已成为衡量地区或城市现代化水平和综合竞争力的重要标志。
知识点2 服务业区位因素的变化(重点)
现代社会服务业的区位选择具有更大的灵活性和选择余地
更多地考虑通信、网络、科学技术、劳动力素质,以及政策法规、个人情感等因素
各类型服务业的一般区位特征
(1)为个人和家庭提供日常服务的服务业,区位选择主要考虑到靠近消费者,一般档次的主要趋向居住区分布,高档服务业趋向购物中心分布。
(2)以企业为服务对象,提供运营活动产生的服务性需求的服务活动,其区位特征是接近服务对象,高度集中于大城市。
(3)具有办公机构性质职能的服务业,具有趋向中心区布局的特征。
题型02 服务业区位因素的变化
批发企业具有组织商品流通、集散、传递市场供需信息等功能,其空间变迁与城市发展息息相关。兰州市批发业早期呈现“寄生状”扩张的特征。由于城市工业经济单一粗放,批发企业逐渐出现规模不经济现象(生产规模扩大而导致单位产品成本提高的现象),后来在政策引导下,兰州市批发企业逐步向城市郊区外迁,并呈现圈层式跳跃的特征。图为1990年和2020年兰州市批发企业集聚区分布示意图。完成下面小题。
1.早期批发企业一般“寄生”在( )
A.老城区商圈B.传统住宅区
C.新式住宅区D.高速路沿线
2.批发企业出现规模不经济现象是由于( )
A.市场需求减少B.商品价格降低
C.治污成本上涨D.管理成本升高
3.批发企业外迁呈现圈层式跳跃特征的原因是( )
①交通干道呈环状分布②批发企业集聚分布③地价由市中心向外逐层下降④商业用地分散
A.①②B.①④C.②③D.③④
【答案】1.A 2.D 3.C
【解析】1.批发企业主要服务于零售业,市场需求来自零售企业,商圈零售企业较集中,因此选择集中在商圈而非住宅区或高速公路沿线,A正确,排除BCD。故选A。
2.规模不经济指生产规模扩大而导致单位产品成本提高的现象。批发企业规模越大,综合管理成本越高,故D选项正确;规模不经济与企业生产规模有关,与市场、商品价格无关,AB错误;批发企业规模越大,污染物可以集中处理,治污成本应该下降,C错误。故选D。
3.批发企业外迁至交通枢纽和郊区大型批发市场以寻求最佳区位和集聚效益,因此呈现跳跃外迁特征,②正确;离市中心越远,土地价格越低,存在级差地租效应,批发企业外迁追求较低的土地成本,因此呈圈层式外迁特征,③正确;交通干线不仅仅只有环状分布,也有放射状分布等,且地租呈现圈层式递减与距市中心远近相关,①错误;商业用地集聚具有优势,故集中分布,④错误。故②③正确,故选C。
【点睛】集聚也是影响商业性服务业区位选择的重要因素。通过集聚,一方面不同商家可以共享基础设施,降低交易成本,便捷地获取信息和技术,彼此带动,扩大知名度和影响力;另一方面也可以减少消费者的交通费用,最大限度地吸引消费者,提高经济效益。
(2021·湖北卷)党的十八大以来,革命老区井冈山贯彻新发展理念,加强通信网络建设,推动经济高质量发展。随着网络全覆盖,农民通过开网店,直播卖货,足不出户就可将农林土特产品迅速销往全国各地。下图示意井冈山地理概况。据此完成下题。
4.井冈山农林土特产品丰富,其形成的主要自然条件是( )
①地形复杂多样 ②气候温暖湿润
③生物物种丰富 ④水域面积广大
A.①②③ B.①②④
C.①③④ D.②③④
5.直播卖货让井冈山的农林土特产品不愁卖了,这主要得益于( )
A.产业产能提升 B.产品工艺革新
C.基础设施改善 D.生产成本降低
6.井冈山大力发展“互联网+电商”,可进一步( )
①促进人口集聚 ②助力产品销售
③夯实产业根基 ④实现增产增收
A.①②③ B.①②④
C.①③④ D.②③④
【答案】4.A 5.C 6.D
【解析】第4题,依据图中信息,井冈山位于江西省西南部地区,由一系列东北-西南走向的高峻山岭组成,地形复杂多样;井冈山属于亚热带季风气候,气候温暖湿润,四季分明,雨量充沛,形成了最有代表性的山地亚热带常绿阔叶林区,优越的自然条件, 使得井冈山区的生物资源极为丰富,也形成了品种丰富农林资源,①②③正确。由于地形起伏大,河流水系发育程度高,排水条件好,湖沼较少,水域面积不大,④错误。
第5题,由题干信息可知,由于加强通信网络建设,井冈山也实现了网络全覆盖,农民通过开网店,直播卖货,促进了井冈山的农林土特产品的销售,扩大农林土特产品的市场范围;市场范围的扩大,产品的销量增加促进了产业产能提升,即产业产能提升是土特产品销量增加,市场范围的扩大的结果;农林土特产品直播卖货的销售方式与产品工艺革新、生产成本高低无关。
第6题,井冈山大力发展“互联网+电商”,可以吸引外出务工的年轻人回乡创业,但不能促进人口集聚,①错误;大力发展“互联网+电商”,可以扩大井冈山的农林土特产品的销售范围,助力产品销售;促进井冈山地区农林特色产业的发展,夯实产业根基,推动经济高质量发展,实现增产增收。
01 养老服务业
法国养老服务类型多、规模大,居家养老、社区养老及机构养老是其主要的三种养老模式。为应对日趋严重的老龄化现象,法国率先推出了新型养老服务模式——养老服务券。下图示意法国养老服务券的流通模式。据此完成下面小题。
1.法国养老服务类型多、规模大的主要原因是( )
A.养老服务市场成熟B.科学技术水平发达
C.资本市场体系完善D.政府相关政策支持
2.法国推行养老服务券模式的最主要目的是( )
A.激发员工工作热情B.扩大养老服务范围
C.降低养老服务成本D.提高企业经济利润
【答案】1.A 2.B
【解析】1.根据材料分析可知,正是由于法国具备成熟的养老服务市场,才逐渐衍生出了多种养老服务模式。养老服务市场成熟,各种养老服务部门经营规范,管理效率高,故其规模一般较大,A正确;养老服务属服务业,不需要很高的技术水平,B错误;资本市场经济发达可发展的服务业方向众多,并不一定要选择发展养老服务,C错误;法国政府相关政策支持,不是主要原因,D错误。故选A。
2.养老服务券主要的作用体现在养老方面,与员工的积极性无关,A错误;通过降低养老券的价格和发行方式,尽量使得每个人都可以享受到养老服务,图中提示其至可以惠及员工家庭,扩大养老服务范围,B正确;养老服务是公司提供的,但养老服务的成本不会下降,C错误;企业需要承担一部分养老券的差价,利润难以提高,D错误。故选B。
【点睛】法国的养老服务业属于营利性服务业,影响其发展的因素:市场、交通运输、劳动力、技术因素、国家政策、集聚、历史文化。
知识点拨:2021年3月11日,国务院总理李克强在新闻记者会上表示,中国的老龄人口已经有两亿六千万,养老产业也可以说是一个巨大的朝阳产业,它带来了多样化的需求。然而我国的养老产业起步较晚、发展缓慢。一直以来,养老机构普遍存在着管理不当、专业人员短缺的问题。
养老服务业的区位条件,从市场(老龄化程度;因家庭结构和居住方式改变,社会养老需求大)、消费能力、科技水平、医药研发能力、配套设施是否完善、政策支持等方面进行分析。
02 大数据中心
阅读材料,回答以下问题。
计算机数据中心由规模庞大的服务器和通信设备组成,占地面积大、耗电量大,机房服务器运行会产生大量废热。河北张北县地处内蒙古高原与华北平原的过渡带——坝上草原,平均海拔1500—2100米,距离北京250公里,夏季气候凉爽,常年平均风速6米/秒,被列为国家三大百万级风电基地之一。阿里张北数据中心位于河北省张家口市张北县,属于国家级工程“东数西算”中的京津冀枢纽,规模为30万台服务器,2016年9月开始为两百万中小企业提供云计算、大数据和人工智能服务。张北数据中心采取模块化建设方法,在建筑施工的同时提前工厂预制,由中国多地制造完成后运往张北,随后在现场进行组装,工期缩短到原来的1/3。图为张北县位置图。
与北京相比,分析数据中心选址在张北县的原因。
【答案】位于坝上草原,空气清新、尘埃较少(北京空气混浊,多雾霾);海拔较高,夏季凉爽,冬季寒冷,降低服务器的运行温度,有利于散热,同时降低能耗(北京夏季气温高);靠近风力发电基地,提供丰富清洁的风能(北京人口稠密,经济活动频繁,对能源需求量大);远离大都市,人口稀少,土地价格低;符合京津冀产业转移的国家政策;当地政府的政策支持。
【详解】数据中心已经成为世界经济发展的新引擎,选址在张北县而非北京的原因,可以从自然环境、政策、能源、土地等方面回答。自然环境上,位于坝上草原,空气清新、尘埃较少;海拔较高,夏季凉爽,冬季寒冷,降低服务器的运行温度,有利于散热,同时降低能耗。能源供应上,靠近风力发电基地,提供丰富清洁的风能。土地成本上,远离大都市,人口稀少,土地价格低。政策方面,符合京津冀产业转移的国家政策同时还有当地政府的政策支持。
知识点拨:
可以将“数据中心”解释为“多功能的建筑物,能容纳多个服务器以及通信设备。这些设备被放置在一起是因为它们具有相同的对环境的要求以及物理安全上的需求,并且这样放置便于维护”,而“并不仅仅是一些服务器的集合”。从中可以看出数据中心是一个包含了各种线路、设备、装置的复杂系统设施。具有耗电量大,释放热量多,对环境的要求高等特点。
数据中心选址是一家企业的关键决策之一,涉及到企业的发展战略和目标。
数据中心制冷是保障设备安全稳定运行的重要环节,针对数据中心热源进行冷却是最有效的冷却手段。自然制冷按冷凝器冷凝方式分为风冷和水冷,无论哪种制冷方式,其目标都是用最小的能耗实现安全散热。另外, 数据中心机房的设计与温湿度环境要求是很严格的,例如污染物(远离腐蚀气体、易燃易爆物;污染物进入机房后会对计算机设备和人员健康造成危害),温度、湿度(温度和湿度必须被严格控制,以提供可连续运行的温度和湿度范围),噪声,照度,无线电干扰场强,磁场干扰场强等等。
大数据中心的区位因素
①自然条件及安全性:如选址地点的气候因素(数据中心备选址地点的气候是否有免费的外部空气冷却——优势气候资源);环境危害因素(数据中心对于其所在地环境影响的程度);自然灾害的概率和频率(洪水、龙卷风、地震等)。
②电力供应:能源供应是数据中心设施经营成本的主要成分之一。如供电稳定性——电力供应情况及是否有多个成熟的电网等;成本因素——各种电力成本的高低;替代能源——是否有诸如太阳能、风能等可再生的能源。
③通讯基础设施:如光纤主干线路距数据中心的距离等。
④交通运输:各种交通运输方式的可达性,工作人员和相关设备供应商也需要便捷的交通到达数据中心所在地。
⑤市场及成本:如市场范围、人力资源、生活成本、政府税率,建筑成本等。
(2023·新课标卷)20世纪80年代初,河北省馆陶县农民开始规模化养殖蛋鸡。1998年,馆陶县在临近国道交会处建立禽蛋交易市场。目前,该市场已成为全国最大的禽蛋交易市场。2023年,该市场迁址重建项目启动,将引入专业化运营管理模式,植入智能物流、集中仓储、供应链金融等新元素。据此完成下面小题。
1. 1998年禽蛋交易市场选址考虑的主要因素是( )
A. 土地价格 B. 产业基础 C. 交通条件D. 人口规模
2. 禽蛋交易市场的繁荣与壮大,直接带动的产业有( )
①房地产业 ②养殖与饲料业 ③仓储与物流业 ④文化与旅游业
A ①②B. ②③C. ③④D. ①④
3. 新禽蛋交易市场植入新元素的主要目的是( )
①提升物流效率 ②提高交易价格 ③增加就业机会 ④扩大交易范围
A. ①②B. ②③C. ③④D. ①④
【答案】1. C 2. B 3. D
【解析】
1.1998年,馆陶县在临近国道交会处建立禽蛋交易市场,由此可知,1998年禽蛋交易市场选址考虑的主要因素是交通条件,C正确;土地价格、产业基础、人口规模都可能会影响禽蛋交易市场的选址,但不是该地区1998年禽蛋交易市场选址考虑的主要因素,ABD错误。故答案选C。
2.禽蛋交易市场的繁荣与壮大,会带动养殖业与饲料业的规模,②正确;新的禽蛋交易市场引入专业化运营管理模式,植入智能物流、集中仓储、供应链金融等新元素,由此也可以推动仓储与物流业,③正确;禽蛋交易市场的繁荣与壮大对房地产、文化与旅游业影响较小,也不是直接带动的产业,①④错误。故B正确ACD错误。故答案选B。
3.禽蛋交易市场植入专业化运营管理模式,植入智能物流、集中仓储、供应链金融等新元素,专业化运营管理模式、智能物流、集中仓储、供应链金融,可以提升物流效率,进一步可以扩大交易范围,①④正确;植入新元素可以提升物流效率,降低交易价格,②错误;植入智能物流,减少了劳动力的使用,③错误。故D正确ABC错误。故答案选D。
【点睛】金凤市场建于1998年,是一座以禽蛋交易为主,集蔬菜、水果、饲料、兽药等批发储运为一体的大型农副产品交易市场,也是全国最大的禽蛋交易市场。市场建有900余间营业门店、占地1.5万平方米的交易大棚及仓储设施,经过20多年发展,年交易额连续多年超百亿元。然而,随着市场规模不断发展,设施陈旧、空间不足、功能不完善等瓶颈日益显现。为推动禽蛋产业集群提质增效,馆陶县通过精准招商,引入全国农产品流通龙头企业——中农联控股有限公司,将按照“打造精品、适度超前、适应需求”理念,实施新金凤市场建设。
(2021·湖南卷)夜市指夜间摊贩沿街经营的场所,是城市夜间经济的重要组成部分。河南省开封市夜市历史悠久,数量众多,已经成为城市的特色名片。夜市经营时间主要考虑对周边交通及居民等的影响。下图示意开封市河大东门、东苑和鼓楼夜市摊畈的日常作息时间。据此完成下题。
4.调查发现,开封夜市摊贩一般具有“短距离流动”的特征,主要考虑( )
A.个人喜怒 B.人流量多少
C.照顾家庭 D.经营便利
5.大量摊贩经营活动集聚于夜市,可以( )
①扩大服务范围 ②降低摊位租金
③便于集中管理 ④减少经营竞争
A.①② B.①③
C.②④ D.③④
6.从夜市摊贩日常作息时间可以推测( )
A.河大东门夜市靠近主干道
B.东苑夜市距离居民点近
C.鼓楼夜市位于城市中心
D.三个夜市均管理严格规范
【答案】4.D 5.B 6.C
【解析】第4题,夜市摊贩经营装备和商品往往较多,运输工具相对简单,因此为了经营便利性,一般具有“短距离流动”的特征;“短距离流动”与人流量多少、个人喜怒无关;“短距离流动”也可以通过减少来回的时间而方便照顾家庭,但不是主要考虑因素。
第5题,大量摊贩经营活动集聚于夜市,可以扩大经营的规模,提高夜市的知名度,从而扩大服务范围,①正确;集聚的摊贩越多,占地越紧张,有可能会升高摊位租金,②错误;大量摊贩经营活动集聚于夜市,可以方便相关管理部门进行管理,③正确;更多摊贩集中,增加竞争,④错误。
第6题,河大东门夜市经营时间比较早,河大东门夜市不可能靠近主干道,靠近主干道对交通造成影响;东苑夜市经营时间比较晚,如果是靠近居民区,会对居民生活造成影响;鼓楼夜市经营时间从18时开始,24时结束,说明夜市经营能避开交通高峰,又不影响居民生活,管理严格,因此其位置应是城市中心区域;从图的经营作息时间可以看出,鼓楼经营时间比较有序,而另外两个夜市经营时间无严格控制。
(2021·山东卷)20世纪90年代以来,长三角地区F村农民的主要收入来源经历了数次转变(下表),近年来,该村每年都会吸引来自杭州、上海等地的老年人在此休闲居住,短则1个月,长达5个月。旺季时,该村外来老年人与本村村民的人数比例超过6:1,吸引周边村庄500余人就业。F村已成为远近闻名的休闲养老型村落。据此完成下面18-19题。
7.F村产业向观光旅游型农家乐转变的主导因素是( )
A.政策B.交通C.市场D.生态环境
8.休闲养老型村落的形成,可以( )
A.提高城镇化水平 B.解决都市养老难题
C.降低乡村生活成本 D.促进乡村文化繁荣
【答案】7.C 8.D
【解析】7.根据材料该村原来的收入来源由农业向观光旅游业进而转向休闲养老旅游服务,其主要原因是随着经济发展水平的提高,老年人口增多,休闲养老旅游服务的需求增加,所以市场因素为该村产业转变的主导因素,C正确;材料中并未提到政策因素,故A错误;该村位于长江三角洲地区,交通便利,所以交通条件对其产业转变的影响小,故B错误;该地能够发展休闲养老农家乐,与周边大城市相比其生态环境相对良好,但生态环境并非产业转变的主导因素,故D错误,所以该题选C。
8.根据材料该村提供休闲养老旅游服务,虽然能够吸引周围就业,但该区域仍为村庄,没有变为城镇,故A错误;根据材料该村提供的是休闲养老旅游服务,为城市老年人提供短期休闲旅游场所,并不能解决都市养老难题,故B错误;上海、杭州等大城市的老年人进入该村,需要提供更好的基础设施等相关服务,提升乡村的生活成本,同时为了吸引老年人的休闲旅游,该村应完善基础设施,同时提升相关文化服务设施,外来老年人也能促进文化的交流,所以能够促进乡村文化繁荣,故C错误,D正确。故选D。
9.(2023·山东卷)阅读图文资料,完成下列要求。
M乡位于我国西南山区,其集镇区由上下两片区组成(图左)。上片区主要为居住区,居民多从事农业活动;下片区为乡政府所在地,居民主要从事联系松散的非农业活动,图右示意下片区居民主要收入来源。历史上的茶马古道从下片区内的河流一级阶地经过。
(1)M乡集镇区对全乡经济增长的带动能力较弱,分析其原因。
(2)有人建议将现有汽修厂升级为公路驿站。从服务业发展的角度、对升级的方向进行概括,并提出相应的具体措施。
【答案】(1)该乡地处山区,地形崎岖,交通不便;非农业活动联系松散;采砂、采石等活动附加值低,对经济发展的带动作用小。
(2)升级方向:服务群众出行、宣传公路文化、展示地方特色。具体措施:完善停车、休憩、餐饮、购物、加油加气(充电)等基础设施的建设;加强公路文化建设,通过挂图、宣传栏、液晶显示屏等弘扬先进的社会主义文化;展示地方特色文化、特产,加大宣传,提高区域知名度。
【解析】(1)该乡地处位于我国西南山区,地形崎岖,交通不便,制约了集镇区的辐射范围;非农业活动主要有采石、采砂、商贸、汽修、外出务工等,各种活动联系松散;采砂、采石等采掘业没有进一步延长产业链进行深化,附加值低,对经济发展的带动作用小。
(2)公路驿站实际上就是简化版的高速公路服务区。近年来,各地交通公路部门利用养护道班、工区、治超站等场所,有的利用路边一些空闲场地,建起了一批具备停车、如厕等功能的服务设施,有的还具备加油、充电、购物等功能。公路驿站属于服务业,从其发展角度考虑,升级方向为服务群众出行、宣传公路文化、展示地方特色。具体措施:完善停车、休憩、餐饮、购物、加油加气(充电)等基础设施的建设;加强公路文化建设,通过挂图、宣传栏、液晶显示屏等弘扬先进的社会主义文化;展示地方特色文化、特产,加大宣传,提高区域知名度。
10.(2022·全国甲卷)阅读图文材料,完成下列要求。
瑞土矿产资源贫乏,经济发达。年降水量1000毫米以上,河湖众多。工业、金融业、旅游业为经济的三大支柱,工业以低原料消耗的机械制造、精细化工、医药、钟表等为主,技术先进。有完整的金融法律和监管体系,提供广泛、专业、高度国际化的金融服务。在能源消费构成中,水电占30%以上。下图示意瑞士的地形。
指出瑞士发展金融业的自身优势因素。
【答案】①金融服务体系健全,高素质专业人才丰富;②地处欧洲中部,经济发达,地理位置优越,区域协同、信息交流优势明显;③瑞士国内河湖众多,风景优美,空气清新,发展金融业环境较好;④作为中立国,政局稳定。
【解析】根据材料“有完整的金融法律和监管体系,提供广泛、专业、高度国际化的金融服务”,结合产业区位因素,概括提炼即可。前半句对应区位因素为“政策(制度)”,后半句强调的区位因素为“人力资源”。
考点分布
教学目标
核心素养
命题趋势
服务业
2023新课标卷,1-3题,9分
2023湖北卷,4-6题,9分
2023广东卷,7题,3分
2023山东卷,17(2)(3),10分
2022广东卷,13-14题,6分
2022海南卷,17题,10分
2022辽宁卷,1-2题,6分
2022浙江6月,13题,2分
2022江苏卷,21(1)题,8分
2021山东卷,1-2题,6分
2021河北卷,3-4题,6分
2021全国乙卷,36题,22分
区域认知:结合区域图文材料,认识地区服务业的分布特点。
综合思维:结合图文材料,分析影响服务业的主要区位因素及其对服务业区位选择的影响。
地理实践力:结合所见所闻,讨论分析服务业生产区位因素的发展变化。
人地协调观:形成正确的产业发展观。
产业区位选择,始终是高考命题的热点,命题往往以真实的产业活动或经济现象为背景,然而“服务业区位因素及其变化”是“新课标”新增内容,故可以借鉴的高考题不多。命题趋势则主要是从商业网点布局、物联网、电子商务、共享单车、远程医疗等为情景,以区位因素、可能带来的影响等为切入点,考查学生综合思维与获取信息和解读信息的能力。
区位因素
主要影响
市场
市场对商业性服务业区位的影响很大。市场需求越大,服务产品越多,商业性服务业的发展潜力就越大。人口规模是市场因素中最重要的因素。①小型服务业:营利所需的顾客较少,一般分散在居住区。②大型、高档服务业:人们光顾的频次少,营利所需的顾客较多,需要选择在服务范围较广的城区中心
交通
交通运输的发展使服务业布局更灵活,促进了服务业的空间集聚。交通通达度高的城镇,人流量大,有利于餐饮、休闲、娱乐等消费性服务业的集聚。很多商业网点以交通最优为原则,大型商场多分布在市区十字路口或主要干道旁边
劳动力
不同类型的商业性服务业对劳动力数量、工资水平以及劳动力素质要求不一样。劳动密集型服务业需要的劳动力数量较多,劳动力成本占总成本比例较高;技术密集型服务业需要专业化人才,对劳动力的素质要求较高
技术
对服务业区位的影响在不断增强。如计算机服务和软件等行业,技术水平是其核心竞争力,往往布局在靠近科研机构和高等院校等科研创新能力强的地方。餐饮、娱乐、文化旅游等专业化的管理技术融合,布局更加广泛,服务更为完善
政策
政府的财政支持税收和土地优惠等政策,对服务业有明显吸引作用;合理的政府监管和健全的法律制度,有利于服务业健康发展。如为了缓解目前城市中各居住小区停车困难的现象,政府规定新建住宅小区必须配套相应规模的停车场
集聚
集聚可共享基础设施,降低交易成本,获取信息和技术,扩大知名度和影响力;可以减少消费者的交通费用,最大限度地吸引消费者,提高经济效益
影响因素
具体表现
网络信息技术
随着物联网、云计算、大数据、移动互联网、人工智能等新一代信息技术的升级,互联网加速向各行业渗透,出现了一些新的服务模式;
网络信息技术的发展使得地理的空间限制逐渐消失,人们日常购物、交易,甚至金融贸易都能在虚拟的空间进行
文化因素
很多城市利用废弃的工业厂房,引进各类创意产业,改造成为文化创意设计园区
科学技术
在现代物流业,已经广泛使用机器人替代人工分拣,分拣机器人配有测距感应系统,通过电脑后台控制,分拣准确率高、速度快
时间
F村农民的主要收入来源
1990年以前
木材、木柴、木炭等
1991~1997年
茶叶、笋干、山核桃等
1998~2009年
观光旅游型农家乐
2010年至今
休闲养老旅游服务
最新高考地理一轮复习【讲通练透】 第23讲 城镇化(讲通): 这是一份最新高考地理一轮复习【讲通练透】 第23讲 城镇化(讲通),文件包含第23讲城镇化讲义原卷版docx、第23讲城镇化讲义解析版docx等2份试卷配套教学资源,其中试卷共82页, 欢迎下载使用。
最新高考地理一轮复习【讲通练透】 第21讲 人口迁移(讲通): 这是一份最新高考地理一轮复习【讲通练透】 第21讲 人口迁移(讲通),文件包含第21讲人口迁移讲义原卷版docx、第21讲人口迁移讲义解析版docx等2份试卷配套教学资源,其中试卷共74页, 欢迎下载使用。
最新高考地理一轮复习【讲通练透】 第16讲 植被和土壤(讲通): 这是一份最新高考地理一轮复习【讲通练透】 第16讲 植被和土壤(讲通),文件包含第16讲植被和土壤讲义原卷版docx、第16讲植被和土壤讲义解析版docx等2份试卷配套教学资源,其中试卷共70页, 欢迎下载使用。

