最新高考化学一轮复习【讲通练透】 第07讲 氧化还原反应(练透)
展开考纲和考试说明是备考的指南针,认真研究考纲和考试说明,可增强日常复习的针对性和方向性,避免盲目备考,按方抓药,弄清楚高考检测什么,检测的价值取向,高考的命题依据。
2.精练高考真题,明确方向
经过对近几年高考题的横、纵向分析,可以得出以下三点:一是主干知识考查“集中化”,二是基础知识新视角,推陈出新,三是能力考查“综合化”。
3.摸清问题所在,对症下药
要提高后期的备考质量,还要真正了解学生存在的问题,只有如此,复习备考才能更加科学有效。所以,必须加大信息反馈,深入总结学情,明确备考方向,对症开方下药,才能使学生的知识结构更加符合高考立体网络化要求,才能实现基础→能力→分数的转化。
4.切实回归基础,提高能力
复习训练的步骤包括强化基础,突破难点,规范作答,总结方法,通过这样的总结,学生印象深刻,应用更加灵活。
第07讲 氧化还原反应
(模拟精练+真题演练)
1.(2023·山东淄博·校联考二模)用处理酸性废水中的,发生的反应如下:
反应Ⅰ:(未配平)
反应Ⅱ:(未配平)
下列说法错误的是
A.反应Ⅰ中还原剂与还原产物的物质的量之比为1∶3
B.处理等物质的量时,消耗的物质的量更多
C.处理等物质的量时,反应Ⅱ中消耗更多
D.用FeS除去废水中的同时,还有利于吸附悬浮杂质
【答案】B
【分析】反应Ⅰ按照升降守恒FeS为还原剂化合价升高9,而为氧化剂化合价 降低6,最小公倍数为18,FeS系数配2,系数配3,所以配平方程式为
2FeS+3+26H+=2Fe3++2+6Cr3++13H2O。同理配平反应Ⅱ,Cu2S作为还原剂化合价升高10,而为氧化剂化合价降低6,最小公倍数为30,定3Cu2S和5,配平得3Cu2S+5+46H+=6Cu2++3+10Cr3++23H2O。
【解析】A.还原剂与还原产物(Cr3+)的物质的量之比为2:6=1:3,A项正确;B.反应Ⅰ处理1ml需要消耗FeS为ml。反应Ⅱ处理1ml需要消耗Cu2S。所以消耗的Cu2S更多,B项错误;C.反应Ⅰ处理1ml需要消耗H+为ml。反应Ⅱ处理1ml需要消耗H+为。所以反应Ⅱ消耗更多H+,C项正确;D.反应中产生的Fe3+易水解为Fe(OH)3胶体,胶体能吸附悬浮杂质,D项正确;故选B。
2.(2023·浙江·校联考三模)关于反应,下列说法正确的是
A.既是氧化剂又是还原剂B.是氧化产物
C.氧化剂与还原剂物质的量之比为2:3D.生成1ml ,转移4ml电子
【答案】C
【分析】反应中,F元素化合价始终为-1价,KMnO4转化为K2MnF6,Mn元素化合价从+7降低到+4价,所以KMnO4做氧化剂,而H2O2中O元素化合价从-1价升高到0价,作还原剂。
【解析】A.依据上述分析可知,KMnO4为氧化剂,是还原剂,A错误;B.是Mn元素得电子化合价降低得到的还原产物,B错误;C.结合化学方程式可知,氧化剂KMnO4与还原剂物质的量之比为2:3,C正确;D.过氧化氢中O元素为-1价,所以生成1ml ,转移2ml电子,D错误;故选C。
3.(2023·四川攀枝花·统考三模)恨据下列实验操作和现象得出的结论中,正确的是
【答案】A
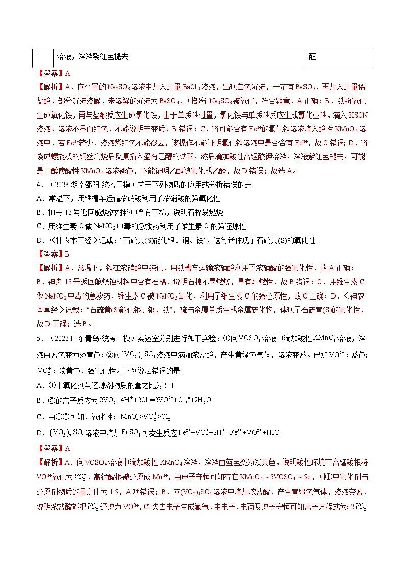
【解析】A.向久置的Na2SO3溶液中加入足量BaCl2溶液,出现白色沉淀,一定有BaSO3,再加入足量稀盐酸,部分沉淀溶解,未溶解的沉淀为BaSO4,则部分Na2SO3被氧化,符合题意,A正确;B.铁粉氧化生成氧化铁,再与盐酸反应生成氯化铁,由于单质铁过量,氯化铁与单质铁反应生成氯化亚铁,滴入KSCN溶液,溶液不显血红色,不能说明未变质,B错误;C.将可能含有Fe2+的氯化铁溶液滴入酸性KMnO4溶液中,若Fe2+较少,溶液紫红色不能褪去,该操作不能证明氯化铁溶液中是否含有Fe2+,故C错误;D.将绕成螺旋状的铜丝灼烧后反复插入盛有乙醇的试管,然后滴加酸性高锰酸钾溶液,溶液紫红色褪去,可能是乙醇使酸性KMnO4溶液褪色,不能证明乙醇被氧化成乙醛,故D错误;故选A。
4.(2023·湖南邵阳·统考三模)关于下列物质的应用或分析错误的是
A.常温下,用铁槽车运输浓硝酸利用了浓硝酸的强氧化性
B.神舟13号返回舱烧蚀材料中含有石棉,说明石棉易燃烧
C.用维生素C做NaNO2中毒的急救药利用了维生素C的强还原性
D.《神农本草经》记载:“石硫黄(S)能化银、铜、铁”,这句话体现了石硫黄(S)的氧化性
【答案】B
【解析】A.常温下,铁在浓硝酸中钝化,用铁槽车运输浓硝酸利用了浓硝酸的强氧化性,故A正确;B.神舟13号返回舱烧蚀材料中含有石棉,说明石棉不易燃烧,具有阻燃性,故B错误;C.用维生素C做NaNO2中毒的急救药,维生素C被NaNO2氧化,利用了维生素C的强还原性,故C正确;D.《神农本草经》记载:“石硫黄(S)能化银、铜、铁”,硫与金属单质生成金属硫化物,体现了石硫黄(S)的氧化性,故D正确;选B。
5.(2023·山东青岛·统考二模)实验室分别进行如下实验:①向溶液中滴加酸性溶液,溶液由蓝色变为淡黄色;②向溶液中滴加浓盐酸,产生黄绿色气体,溶液变蓝。已知;蓝色;:淡黄色、强氧化性。下列说法错误的是
A.①中氧化剂与还原剂物质的量之比为
B.②的离子反应为
C.由①②可知,氧化性:
D.溶液中滴加可发生反应
【答案】A
【解析】A.向VOSO4溶液中滴加酸性KMnO4溶液,溶液由蓝色变为淡黄色,说明酸性环境下高锰酸根将VO2+氧化为,高锰酸根被还原成Mn2+,由电子守恒可知存在KMnO4 ~ 5VOSO4 ~ 5e-,则①中氧化剂与还原剂物质的量之比为1:5,A项错误;B.向(VO2)2SO4溶液中滴加浓盐酸,产生黄绿色气体,溶液变蓝,说明浓盐酸能把还原为VO2+,Cl-失去电子生成氯气,由电子、电荷及原子守恒可知离子方程式为:2+4H++2Cl-= 2VO2++Cl2↑+2H2O,B项正确;C.氧化剂的氧化性大于氧化产物的氧化性,则由①可知,氧化性: MnO>, 由②可知,氧化性:> Cl2,所以氧化性MnO2>>Cl2,C项正确;D.具有较强的氧化性,(VO2)2SO4溶液中滴加FeSO4会发生氧化还原反应,则被还原为VO2+,Fe2+被氧化为Fe3+,D项正确;故答案选A。
6.(2023·山东临沂·统考二模)中华传统文化蕴含着丰富的化学知识,下述之物见其还原性者为
A.硇水():“剪银塊投之,则旋而为水”
B.曾青():“曾青涂铁,铁赤如铜”
C.青矾():“新出窑未见风者,正如琉璃,烧之赤色”
D.草木灰():“薪柴之灰,令人以灰淋汁,取碱浣衣”
【答案】C
【解析】A.银和硝酸反应生成硝酸银,银溶解,体现硝酸的氧化性,A不符合;B.“曾青涂铁,铁赤如铜”属于铁置换出铜的反应,体现铜离子的氧化性,B不符合;C.“新出窑未见风者,正如琉璃,烧之赤色”,说明亚铁离子被氧化为铁离子,体现硫酸亚铁的还原性,C符合;D.碳酸钠溶于水,碳酸根离子水解,溶液显碱性,与氧化还原反应没有关系,D不符合;答案选C。
7.(2023·山东滨州·统考二模)氧化还原电对的标准电极电势()可用来比较相应氧化剂的氧化性强弱,相关数据(酸性条件)如下。
下列分析错误的是
A.氧化性:
B.向溶液滴加溶液,反应的离子方程式为
C.向淀粉KI溶液中滴加溶液,溶液变蓝色
D.向含有KSCN的溶液中滴加少量氯水,溶液变红色
【答案】B
【解析】A.标准电极电势越大,对应氧化剂的氧化性越强,氧化性:;故A正确;B.的氧化性低于,所以不能通过氧化得到;所以不会发生反应,故B错误;C.的氧化性高于,向淀粉KI溶液中滴加溶液,得到,溶液变蓝色;故C正确;D.氧化性大小为,所以氯水氧化,溶液变红,故D正确;故答案选B。
8.(2023·江西·统考二模)胆矾是中学实验室常见的物质,在生产、生活中有广泛应用。如游泳池用硫酸铜杀菌消毒等。某小组对胆矾的性质进行探究,设计实验及现象如下:
①在CuSO4溶液中加入过量KI溶液,产生沉淀和棕色溶液,过滤得到白色沉淀和棕色溶液,在棕色溶液中加入淀粉溶液,溶液变蓝色;②在氮气保护下加热CaSO4·5H2O晶体,固体先变白色,后变黑色;将气体依次通过含足量盐酸的BaCl2溶液、品红溶液、含KSCN的FeCl2溶液,依次观察到的现象是产生白色沉淀、品红褪色、溶液变红色。
下列叙述错误的是
A.实验①中,滴加淀粉溶液的目的是检验I2
B.实验①中,氧化剂、还原剂的物质的量之比为1∶1
C.实验②中,溶液中盐酸可以抑制SO2与水反应
D.实验②中,可用Ba(NO3)2溶液替代BaCl2溶液
【答案】D
【解析】A.淀粉溶液遇碘单质变蓝,实验①中,滴加淀粉溶液的目的是检验I2,故A正确;B.实验①中,在CuSO4溶液中加入过量KI溶液生成I2和CuI白色沉淀,配平化学方程式为:2CuSO4+4KI═2K2SO4+2CuI↓+I2,I元素有一半化合价上升作还原剂,Cu元素化合价下降作氧化剂,氧化剂、还原剂的物质的量之比为1∶1,故B正确;C.SO2与水反应方程式为SO2+H2OH2SO3HSO+H+,加入盐酸,氢离子浓度增大,平衡逆向移动,可以抑制SO2与水反应,故C正确;D.Ba(NO3)2溶液中含有,在酸性环境中具有强氧化性,会和SO2反应,干扰后续实验,故D错误;故选D。
9.(2023·浙江·校联考一模)关于反应:,下列说法不正确的是
A.中Fe在反应中得到电子
B.既不是氧化剂也不是还原剂
C.消耗0.2ml,转移2.8ml电子
D.氧化产物和还原产物物质的量之比8∶15
【答案】D
【解析】A.反应中,Fe元素的化合价由Fe2(SO4)3中的+3价降至FeSO4中的+2价,Fe2(SO4)3中Fe元素化合价降低,在反应中得到电子,被还原,A项正确;B.反应前后,H2O中H、O元素的化合价都没有变化,H2O既不是氧化剂也不是还原剂,B项正确;C.反应中,S元素的化合价由FeS2中的-1价升至中的+6价,1mlFeS2参与反应转移14ml电子,则消耗0.2mlFeS2转移电子物质的量为0.2ml×14=2.8ml,C项正确;D.反应中,Fe元素的化合价由Fe2(SO4)3中的+3价降至FeSO4中的+2价,Fe2(SO4)3是氧化剂,FeSO4是还原产物,1mlFe2(SO4)3参与反应得到2ml电子生成2mlFeSO4,S元素的化合价由FeS2中的-1价升至中的+6价,FeS2是还原剂,是氧化产物,1mlFeS2参与反应失去14ml电子生成2ml,根据得失电子守恒,氧化产物与还原产物物质的量之比为1∶7,D项错误;答案选D。
10.(2023·北京昌平·统考二模)表述I和II均正确但不具有因果关系的是
【答案】A
【解析】A.因为熟石灰显碱性,可用熟石灰处理酸性废水, A错误;B.因为氧化性:,可与反应产生,发生反应:,B正确;C.因为石油裂解可得到乙烯等不饱和烃,所以石油裂解气能与溴发生加成反应,使溴的溶液褪色,C正确;D.因为饱和醋酸钠溶液中加入少量醋酸钠固体可以促进醋酸钠晶体析出,所以过饱和醋酸钠溶液会产生结晶现象,D正确;
故选A。
11.(2023·浙江·统考模拟预测)关于反应2NaNH2+N2O=NaN3+NaOH+NH3,下列说法正确的是
A.NaN3溶液通入CO2可以得到HN3(酸性与醋酸相当)
B.氧化剂和还原剂的物质的量之比为2:1
C.NaN3既是还原产物又是氧化产物
D.生成1mlNaN3,共转移4ml电子
【答案】C
【解析】A.由HN3的酸性与醋酸相当可知,NaN3溶液通入二氧化碳不可能生成HN3,否则违背强酸制弱酸的原理,故A错误;B.由方程式可知,氨基钠中氮元素化合价升高被氧化,一氧化二氮中氮元素化合价降低被还原,则氧化剂一氧化二氮和还原剂氨基钠的物质的量之比为1:2,故B错误;C.由方程式可知,氨基钠中氮元素化合价升高被氧化,一氧化二氮中氮元素化合价降低被还原,则NaN3既是还原产物又是氧化产物,故C正确;D.由方程式可知,氨基钠中氮元素化合价升高被氧化,一氧化二氮中氮元素化合价降低被还原,则反应生成1mlNaN3,共转移电子的物质的量为1ml××2=ml,故D错误;故选C。
12.(2023·湖南长沙·长郡中学校考一模)有研究称金粉溶于过氧化氢浓盐酸也可以安全环保地制备氯金酸,其化学方程式为,下列有关说法错误的是
A.有强氧化性,其中与4个氯离子形成4个σ键
B.该反应中,的作用是与配合,使其更易被氧化
C.当反应中溶解时,有过氧化氢发生还原反应
D.该反应的氧化产物和还原产物的物质的量之比为
【答案】C
【解析】A.根据氯金酸的化学式可知,氯金酸中含有正三价的金元素,具有强氧化性,中3+与4个氯离子形成4个键,A正确;B.3+与氯离子以配位键的形式结合,降低了的电极电势,使其更容易被氧化,正确;C.该反应中有失去电子,可以将过氧化氢还原生成水,另外过氧化氢发生歧化反应,生成水,,因此当反应中溶解时,有过氧化氢发生还原反应,C错误;D.氧化产物是和,还原产物为水,该反应的氧化产物和还原产物之比为,D正确;故答案选C。
13.(2023·江苏·模拟预测)我国学者分别使用和作催化剂对燃煤烟气脱硝脱硫进行了研究。
(1)催化剂制备。在60〜100℃条件下,向足量NaOH溶液中通入一段时间,再加入适量新制溶液,充分反应后得到混合物X;向混合物X中加入溶液,充分反应后经磁铁吸附、洗涤、真空干燥,制得催化剂。
①通入的目的是___________。
②混合物X与反应生成和,该反应的化学方程式为___________。
(2)催化剂性能研究。如图-1所示,当其他条件一定时,分别在无催化剂、作催化剂、作催化剂的条件下,测定浓度对模拟烟气(含一定比例的NO、、、)中NO和脱除率的影响,NO脱除率与浓度的关系如图-2所示。
已知·OH能将NO、氧化。·OH产生机理如下。
反应I:(慢反应)
反应II:(快反应)
①与作催化剂相比,相同条件下作催化剂时NO脱除率更高,其原因是___________。
②NO部分被氧化成。被NaOH溶液吸收生成两种含氧酸钠盐,该反应的离子方程式为___________。
③实验表明•OH氧化的速率比氧化NO速率慢。但在无催化剂、作催化剂、作催化剂的条件下,测得脱除率几乎均为100%的原因是___________。
【答案】(1)①排出装置中的空气 ②12Fe(OH)2+=4++10H2O+NaOH
(2)①中含有Fe2+,由已知可知反应更快
②2NO2+2OH-=NO+NO+H2O ③二氧化硫在水中的溶解度较大,且可以和氢氧化钠反应生成亚硫酸钠和水,从而被完全脱除
【解析】(1)①向足量NaOH溶液中通入一段时间,排出装置中的空气,防止空气将亚铁离子氧化;②氢氧化钠溶液和硫酸亚铁溶液反应生成氢氧化亚铁沉淀和硫酸钠溶液,故制备的反应为12Fe(OH)2+=4++10H2O+NaOH;
(2)①中含有Fe2+,由已知可知反应更快,故相同条件下作催化剂时NO脱除率更高;②被NaOH溶液吸收生成两种含氧酸钠盐,该反应的离子方程式为2NO2+2OH-=NO+NO+H2O;③二氧化硫在水中的溶解度较大,且可以和氢氧化钠反应生成亚硫酸钠和水,从而被完全脱除。
14.(2023·上海徐汇·统考二模)金属钠及其化合物在人类生产、生活中起着重要作用。
(1)Na的轨道表示式为_______。
(2)NaCl的熔点为800.8℃。工业上,采用电解熔融的NaCl和混合盐,制备金属Na,电解的化学方程式为:,加入的目的是_______。
(3)采用空气和Na为原料可直接制备。空气与熔融的金属Na反应前需依次通过的试剂为_______、_______(填序号)。
a.浓硫酸 b.饱和食盐水 c.NaOH溶液 d.溶液
(4)的电子式为_______。
在25℃和101kPa时,Na与反应生成放出510.9kJ的热量,写出该反应的热化学方程式:_______。
(5)向酸性溶液中加入粉末,观察到溶液褪色,发生如下反应。
配平上述离子方程式_______。
该反应说明具有_______(选填“氧化性”“还原性”或“漂白性”)。
(6)在密闭容器中,将和bml固体混合物加热至250℃,充分反应后,若剩余固体为和NaOH、排出气体为和时,的取值范围为_______。
【答案】(1)
(2)作助熔剂,降低NaCl的熔点,节省能耗
(3)c a
(4)
(5) 还原性
(6)
【解析】(1)Na为11号元素,基态Na原子的电子排布式为1s22s22p63s1,则其轨道表示式为 ,故答案为: ;(2)NaCl熔点为800.8℃,工业上采用电解熔融NaCl制备金属Na,加入CaCl2时,580℃时NaCl即熔融,所以加入CaCl2能降低NaCl的熔点,即CaCl2作助溶剂,降低NaCl的熔点,节省能耗,故答案为:作助熔剂,降低NaCl的熔点,节省能耗;(3)采用空气和Na为原料可直接制备Na2O2,空气中CO2、水蒸气都能与金属Na反应,所以在反应前需要将空气中的CO2、水蒸气除去,CO2属于酸性氧化物,能和碱液反应,浓硫酸具有吸水性,所以空气与熔融的金属Na反应前需依次通过NaOH溶液、浓硫酸,故答案为:c;a;(4)由钠离子和过氧根离子构成,过氧根离子中存在O-O键,则的电子式为;在25℃和101kPa时,Na与反应生成放出510.9kJ的热量,则反应的热化学方程式为,故答案为:;;(5)根据得失电子守恒和质量守恒配平方程式为,该反应中,为还原剂,说明具有还原性,故答案为:;还原性;(6)残余的固体为Na2CO3和NaOH,生成的气体为O2和H2O,则有总反应式为, 2a-b>0,则a:b,b-a>0,则a:b<1,则a:b的取值范围为,故答案为:。
15.(2023·上海宝山·统考二模)我们知道,电解质在溶液中的反应实质是离子之间的反应。通常,离子反应有两种情况,一种是没有电子转移的,是离子互换反应;另一种是有电子转移的,属于氧化还原反应。
在溶液中发生的离子互换反应一般总是向离子浓度减小的方向进行。取4mL1ml·L-1醋酸溶液在试管中,逐滴滴入1mL1ml·L-1碳酸钠溶液。
(1)写出该反应的离子方程式______________。
随着碳酸钠溶液的滴加,溶液的pH___________(填“增大”、“减小”或“不变”)。
(2)这一离子互换反应是否向离子浓度减小方向进行?请应用平衡移动原理进行说明___________。
(3)当碳酸钠溶液全部滴加完后,测得该溶液显酸性,比较该溶液中除H2O以外的微粒浓度大小(不考虑CO2的溶解)_____________________。
氧化还原反应中实际上包含氧化和还原两个过程。下面是一个还原过程的反应式:NO+4H++3e-=NO+2H2O。KMnO4、Na2CO3、Cu2O、Fe2(SO4)3四种物质中的一种物质能使上述还原过程发生。
(4)写出并配平该氧化还原反应的离子方程式,用单线桥法标出电子转移方向和数目。_________。
【答案】(1)2CH3COOH+CO 2CH3COO-+CO2↑+H2O 增大
(2)是,醋酸是弱电解质,在溶液中存在CH3COOHCH3COO-+H+,当加入碳酸钠后,因为CO跟H+结合成HCO,HCO又跟H+结合成弱电解质H2CO3(H2CO3分解成CO2和H2O)。由于H+浓度减小,使CH3COOH电离平衡向右移动,直到反应完成。所以符合上述规律。
不是。醋酸是弱电解质,在溶液中存在CH3COOHCH3COO-+H+,当加入碳酸钠后,因为CO跟H+结合成HCO,HCO又跟H+结合成弱电解质H2CO3(H2CO3分解成CO2和H2O)。由于H+浓度减小,使CH3COOH电离平衡向右移动,直到反应完成。但是总的离子浓度是增大的,所以不符合上述规律。
(3)c(CH3COO-)> c(Na+)> c(CH3COOH)> c(H+)> c(OH-)
(4)
【解析】(1)取4mL1ml·L-1醋酸溶液在试管中,逐滴滴入1mL1ml·L-1碳酸钠溶液,反应生成醋酸钠、二氧化碳和水,离子方程式为:2CH3COOH+CO 2CH3COO-+CO2↑+H2O;随着碳酸钠溶液的滴加,CO浓度增大,平衡正向移动,CH3COOH的浓度降低,溶液酸性减弱,溶液的pH增大。
(2)是,醋酸是弱电解质,在溶液中存在CH3COOHCH3COO-+H+,当加入碳酸钠后,因为CO跟H+结合成HCO,HCO又跟H+结合成弱电解质H2CO3(H2CO3分解成CO2和H2O)。由于H+浓度减小,使CH3COOH电离平衡向右移动,直到反应完成。所以符合上述规律。
不是。醋酸是弱电解质,在溶液中存在CH3COOHCH3COO-+H+,当加入碳酸钠后,因为CO跟H+结合成HCO,HCO又跟H+结合成弱电解质H2CO3(H2CO3分解成CO2和H2O)。由于H+浓度减小,使CH3COOH电离平衡向右移动,直到反应完成。但是总的离子浓度是增大的,所以不符合上述规律。
(3)取4mL1ml·L-1醋酸溶液在试管中,逐滴滴入1mL1ml·L-1碳酸钠溶液,当碳酸钠溶液全部滴加完后,得到等浓度的CH3COOH和CH3COONa混合溶液,测得该溶液显酸性,则c(H+)>c(OH-),说明CH3COOH的电离程度大于CH3COO-的水解程度,c(CH3COO-)> c(Na+)> c(CH3COOH),综上所述,该溶液中除H2O以外的微粒浓度大小为:c(CH3COO-)> c(Na+)> c(CH3COOH)> c(H+)> c(OH-)。
(4)还原过程的反应式:NO+4H++3e-=NO+2H2O,要使反应发生需要加入还原剂,KMnO4、Na2CO3、Cu2O、Fe2(SO4)3四种物质中只有Cu2O具有还原性,根据得失电子守恒和氧化还原反应的规律配平该氧化还原反应的离子方程式,用单线桥法标出电子转移方向和数目为:。
1.(2022·山东·高考真题)古医典富载化学知识,下述之物见其氧化性者为
A.金(Au):“虽被火亦未熟"
B.石灰(CaO):“以水沃之,即热蒸而解”
C.石硫黄(S):“能化……银、铜、铁,奇物”
D.石钟乳():“色黄,以苦酒(醋)洗刷则白”
【答案】C
【解析】A.金“虽被火亦未熟”是指金单质在空气中被火灼烧也不反应,反应金的化学性质很稳定,与其氧化性无关,A不合题意;B.石灰(CaO):“以水沃之,即热蒸而解”是指CaO+H2O=Ca(OH)2,反应放热,产生大量的水汽,而CaO由块状变为粉末状,未发生氧化还原反应,与其氧化性无关,B不合题意;C.石硫黄即S:“能化……银、铜、铁,奇物”是指2Ag+SAg2S、Fe+SFeS、2Cu+SCu2S,反应中S作氧化剂,与其氧化性有关,C符合题意;D.石钟乳(CaCO3):“色黄,以苦酒(醋)洗刷则白”是指CaCO3+2CH3COOH=(CH3COO)2Ca+H2O+CO2↑,未发生氧化还原反应,与其氧化性无关,D不合题意;故答案为:C。
2.(2022·山东·高考真题)实验室制备过程为:①高温下在熔融强碱性介质中用氧化制备;②水溶后冷却,调溶液至弱碱性,歧化生成和;③减压过滤,将滤液蒸发浓缩、冷却结晶,再减压过滤得。下列说法正确的是
A.①中用瓷坩埚作反应器
B.①中用作强碱性介质
C.②中只体现氧化性
D.转化为的理论转化率约为66.7%
【答案】D
【分析】由题中信息可知,高温下在熔融强碱性介质中用KClO3氧化 MnO2制备K2MnO4,然后水溶后冷却调溶液pH至弱碱性使K2MnO4歧化生成KMnO4和MnO2,Mn元素的化合价由+6变为+7和+4。
【解析】A.①中高温下在熔融强碱性介质中用KClO3氧化 MnO2制备K2MnO4,由于瓷坩埚易被强碱腐蚀,故不能用瓷坩埚作反应器,A说法不正确;B.制备KMnO4时为为防止引入杂质离子,①中用KOH作强碱性介质,不能用,B说法不正确;C.②中K2MnO4歧化生成KMnO4和MnO2,故其既体现氧化性又体现还原性,C说法不正确;D.根据化合价的变化分析,K2MnO4歧化生成KMnO4和MnO2的物质的量之比为2:1,根据Mn元素守恒可知,MnO2中的Mn元素只有转化为KMnO4,因此,MnO2转化为KMnO4的理论转化率约为66.7%,D说法正确;综上所述,本题选D。
3.(2023·辽宁·统考高考真题)一定条件下,酸性溶液与发生反应,(Ⅱ)起催化作用,过程中不同价态含粒子的浓度随时间变化如下图所示。下列说法正确的是
A.(Ⅲ)不能氧化
B.随着反应物浓度的减小,反应速率逐渐减小
C.该条件下,(Ⅱ)和(Ⅶ)不能大量共存
D.总反应为:
【答案】C
【分析】开始一段时间(大约13min前)随着时间的推移Mn(Ⅶ)浓度减小直至为0,Mn(Ⅲ)浓度增大直至达到最大值,结合图像,此时间段主要生成Mn(Ⅲ),同时先生成少量Mn(Ⅳ)后Mn(Ⅳ)被消耗;后来(大约13min后)随着时间的推移Mn(Ⅲ)浓度减少,Mn(Ⅱ)的浓度增大。
【解析】A.由图像可知,随着时间的推移Mn(Ⅲ)的浓度先增大后减小,说明开始反应生成Mn(Ⅲ),后Mn(Ⅲ)被消耗生成Mn(Ⅱ),Mn(Ⅲ)能氧化H2C2O4,A项错误;B.随着反应物浓度的减小,到大约13min时开始生成Mn(Ⅱ),Mn(Ⅱ)对反应起催化作用,13min后反应速率会增大,B项错误;C.由图像可知,Mn(Ⅶ)的浓度为0后才开始生成Mn(Ⅱ),该条件下Mn(Ⅱ)和Mn(Ⅶ)不能大量共存,C项正确;D.H2C2O4为弱酸,在离子方程式中应以化学式保留,总反应为2+5H2C2O4+6H+=2Mn2++10CO2↑+8H2O,D项错误;答案选C。
4.(2022·浙江·统考高考真题)关于反应,下列说法正确的是
A.发生还原反应
B.既是氧化剂又是还原剂
C.氧化产物与还原产物的物质的量之比为2∶1
D.发生反应,转移电子
【答案】B
【分析】Na2S2O3+H2SO4=Na2SO4+S ↓+SO2↑ +H2O,该反应的本质是硫代硫酸根离子在酸性条件下发生歧化反应生成硫和二氧化硫,化合价发生变化的只有S元素一种,硫酸的作用是提供酸性环境。
【解析】A.H2SO4转化为硫酸钠和水,其中所含元素的化合价均未发生变化,故其没有发生还原反应,A说法不正确;B.Na2S2O3中的S的化合价为+2,其发生歧化反应生成S(0价)和SO2(+4价),故其既是氧化剂又是还原剂,B说法正确;C.该反应的氧化产物是SO2,还原产物为S,氧化产物与还原产物的物质的量之比为1:1,C说法不正确;D.根据其中S元素的化合价变化情况可知,1ml Na2S2O3发生反应,要转移2 ml电子,D说法不正确。综上所述,本题选B。
5.(2022·湖南·高考真题)科学家发现某些生物酶体系可以促进和的转移(如a、b和c),能将海洋中的转化为进入大气层,反应过程如图所示。
下列说法正确的是
A.过程Ⅰ中发生氧化反应
B.a和b中转移的数目相等
C.过程Ⅱ中参与反应的
D.过程Ⅰ→Ⅲ的总反应为
【答案】D
【解析】A.由图示可知,过程I中NO转化为NO,氮元素化合价由+3价降低到+2价,NO作氧化剂,被还原,发生还原反应,A错误;B.由图示可知,过程I为NO在酶1的作用下转化为NO和H2O,依据得失电子守恒、电荷守恒和原子守恒可知,反应的离子方程式为:NO+2H++e-NO+H2O,生成1mlNO,a过程转移1mle-,过程II为NO和NH在酶2的作用下发生氧化还原反应生成H2O和N2H4,依据得失电子守恒、电荷守恒和原子守恒可知,反应的离子方程式为:NO+NH+3e-+2H+H2O+N2H4,消耗1mlNO,b过程转移3ml e-,转移电子数目不相等,B错误;C.由图示可知,过程II发生反应的参与反应的离子方程式为:NO+NH+3e-+2H+H2O+N2H4,n(NO):n(NH)=1:1,C错误;D.由图示可知,过程I的离子方程式为NO+2H++e-NO+H2O,过程II的离子方程式为NO+NH+3e-+2H+H2O+N2H4,过程III的离子方程式为N2H4N2↑+4H++4e-,则过程Ⅰ→Ⅲ的总反应为NO+ NH= N2↑+2H2O,D正确;答案选D。
6.(2022·湖南·高考真题)为探究的性质,进行了如下实验(和溶液浓度均为)。
依据上述实验现象,结论不合理的是
A.实验①说明加热促进水解反应
B.实验②说明既发生了水解反应,又发生了还原反应
C.实验③说明发生了水解反应,但没有发生还原反应
D.整个实验说明对的水解反应无影响,但对还原反应有影响
【答案】D
【分析】铁离子水解显酸性,亚硫酸根离子水解显碱性,两者之间存在相互促进的水解反应,同时铁离子具有氧化性,亚硫酸根离子具有还原性,两者还会发生氧化还原反应,在同一反应体系中,铁离子的水解反应与还原反应共存并相互竞争,结合实验分析如下:实验①为对照实验,说明铁离子在水溶液中显棕黄色,存在水解反应Fe3++3H2O Fe(OH)3+3H+,煮沸,促进水解平衡正向移动,得到红褐色的氢氧化铁胶体;实验②说明少量亚硫酸根离子加入铁离子后,两者发生水解反应得到红褐色的氢氧化铁胶体;根据铁氰化钾检测结果可知,同时发生氧化还原反应,使铁离子被还原为亚铁离子,而出现特征蓝色沉淀;实验③通过反滴操作,根据现象描述可知,溶液仍存在铁离子的水解反应,但由于铁离子少量,没检测出亚铁离子的存在,说明铁离子的水解反应速率快,铁离子的还原反应未来得及发生。
【解析】A.铁离子的水解反应为吸热反应,加热煮沸可促进水解平衡正向移动,使水解程度加深,生成较多的氢氧化铁,从而使溶液显红褐色,故A正确;B.在5mLFeCl3溶液中滴加2滴同浓度的Na2SO3溶液,根据现象和分析可知,Fe3+既发生了水解反应,生成红褐色的氢氧化铁,又被亚硫酸根离子还原,得到亚铁离子,加入铁氰化钾溶液后,出现特征蓝色沉淀,故B正确;C.实验③中在5mL Na2SO3溶液中滴加2滴同浓度少量FeCl3溶液,根据现象和分析可知,仍发生铁离子的水解反应,但未来得及发生铁离子的还原反应,即水解反应比氧化还原反应速率快,故C正确;D.结合三组实验,说明铁离子与亚硫酸根离子混合时,铁离子的水解反应占主导作用,比氧化还原反应的速率快,因证据不足,不能说明亚硫酸离子对铁离子的水解作用无影响,事实上,亚硫酸根离子水解显碱性,可促进铁离子的水解反应,故D错误。综上所述,答案为D。
7.(2022·全国·统考高考真题)由实验操作和现象,可得出相应正确结论的是
【答案】C
【解析】A.向NaBr溶液中滴加过量氯水,溴离子被氧化为溴单质,但氯水过量,再加入淀粉KI溶液,过量的氯水可以将碘离子氧化为碘单质,无法证明溴单质的氧化性强于碘单质,A错误;B.向蔗糖溶液中滴加稀硫酸,水浴加热后,应加入氢氧化钠溶液使体系呈碱性,若不加氢氧化钠,未反应的稀硫酸会和新制氢氧化铜反应,则不会产生砖红色沉淀,不能说明蔗糖没有发生水解,B错误;C.石蜡油加强热,产生的气体能使溴的四氯化碳溶液褪色,说明气体中含有不饱和烃,与溴发生加成反应使溴的四氯化碳溶液褪色,C正确;D.聚氯乙烯加强热产生能使湿润蓝色湿润试纸变红的气体,说明产生了氯化氢,不能说明氯乙烯加聚是可逆反应,可逆反应是指在同一条件下,既能向正反应方向进行,同时又能向逆反应的方向进行的反应,而氯乙烯加聚和聚氯乙烯加强热分解条件不同,D错误;答案选C。
8.(2022·浙江·统考高考真题)关于反应4CO2+SiH44CO+2H2O+SiO2,下列说法正确的是
A.CO是氧化产物B.SiH4发生还原反应
C.氧化剂与还原剂的物质的量之比为1∶4D.生成1mlSiO2时,转移8ml电子
【答案】D
【解析】A.根据反应方程式,碳元素的化合价由+4价降为+2价,故CO为还原产物,A错误;B.硅元素化合价由-4价升为+4价,故SiH4发生氧化反应,B错误;C.反应中氧化剂为二氧化碳,还原剂为SiH4,,则氧化剂与还原剂的物质的量之比为4:1,C错误;D.根据反应方程式可知,Si元素的化合价由-4价升高至+4价,因此生成1mlSiO2时,转移8ml电子,D正确;答案选D。
9.(2023·浙江·高考真题)关于反应,下列说法正确的是
A.生成,转移电子B.是还原产物
C.既是氧化剂又是还原剂D.若设计成原电池,为负极产物
【答案】A
【解析】A.由方程式可知,反应生成1ml一氧化二氮,转移4ml电子,故A正确;B.由方程式可知,反应中氮元素的化合价升高被氧化,NH2OH是反应的还原剂,故B错误;C.由方程式可知,反应中氮元素的化合价升高被氧化,NH2OH是反应的还原剂,铁元素的化合价降低被还原,铁离子是反应的氧化剂,故C错误;D.由方程式可知,反应中铁元素的化合价降低被还原,铁离子是反应的氧化剂,若设计成原电池,铁离子在正极得到电子发生还原反应生成亚铁离子,亚铁离子为正极产物,故D错误;故选A。
10.(2023·湖南·统考高考真题)油画创作通常需要用到多种无机颜料。研究发现,在不同的空气湿度和光照条件下,颜料雌黄褪色的主要原因是发生了以下两种化学反应:
下列说法正确的是
A.和的空间结构都是正四面体形
B.反应Ⅰ和Ⅱ中,元素和S都被氧化
C.反应Ⅰ和Ⅱ中,参加反应的:Ⅰ<Ⅱ
D.反应Ⅰ和Ⅱ中,氧化转移的电子数之比为3∶7
【答案】D
【解析】A.的中心原子S形成的4个σ键的键长不一样,故其空间结构不是正四面体形,A错误;B.中As的化合价为+3价,反应Ⅰ产物中As的化合价为+3价,故该过程中As没有被氧化,B错误;C.根据题给信息可知,反应I的方程式为:,反应Ⅱ的方程式为:,则反应Ⅰ和Ⅱ中,参加反应的:Ⅰ>Ⅱ,C错误;D.中As为+3价,S为-2价,在经过反应Ⅰ后,As的化合价没有变,S变为+2价,则1ml失电子3×4ml=12ml;在经过反应Ⅱ后,As变为+5价,S变为+6价,则1ml失电子2×2ml+3×8ml=28ml,则反应Ⅰ和Ⅱ中,氧化转移的电子数之比为3∶7,D正确;故选D。选项
实验操作和现象
结论
A
向久置的Na2SO3溶液中加入足量BaCl2溶液,出现白色沉淀,再加入足量稀盐酸,部分沉淀溶解
部分Na2SO3被氧化
B
取少量可能被氧化的还原铁粉,加稀盐酸溶解,滴入KSCN溶液,溶液不显红色
还原铁粉未被氧化
C
将可能含有Fe2+的氯化铁溶液滴入酸性KMnO4溶液中,溶液紫红色褪去
氯化铁溶液中含有Fe2+
D
将绕成螺旋状的铜丝灼烧后反复插入盛有乙醇的试管,然后滴加酸性高锰酸钾溶液,溶液紫红色褪去
乙醇被氧化成了乙醛
氧化还原电对(氧化剂/还原剂)
电极反应式
/V
0.77
0.54
1.36
1.07
1.84
选项
表述I
表述II
A
用熟石灰处理酸性废水
熟石灰中含有
B
可与反应产生
氧化性:
C
石油裂解气能使溴的溶液褪色
石油裂解可得到乙烯等不饱和烃
D
过饱和醋酸钠溶液会产生结晶现象
饱和醋酸钠溶液中加入少量醋酸钠固体可以促进醋酸钠晶体析出
实验
操作与现象
①
在水中滴加2滴溶液,呈棕黄色;煮沸,溶液变红褐色。
②
在溶液中滴加2滴溶液,变红褐色;再滴加溶液,产生蓝色沉淀。
③
在溶液中滴加2滴溶液,变红褐色;将上述混合液分成两份,一份滴加溶液,无蓝色沉淀生成;另一份煮沸,产生红褐色沉淀。
实验操作
现象
结论
A
向NaBr溶液中滴加过量氯水,再加入淀粉KI溶液
先变橙色,后变蓝色
氧化性:
B
向蔗糖溶液中滴加稀硫酸,水浴加热,加入新制的悬浊液
无砖红色沉淀
蔗糖未发生水解
C
石蜡油加强热,将产生的气体通入的溶液
溶液红棕色变无色
气体中含有不饱和烃
D
加热试管中的聚氯乙烯薄膜碎片
试管口润湿的蓝色石蕊试纸变红
氯乙烯加聚是可逆反应
最新高考化学一轮复习【讲通练透】 第07讲 氧化还原反应(讲通): 这是一份最新高考化学一轮复习【讲通练透】 第07讲 氧化还原反应(讲通),文件包含第07讲氧化还原反应讲通教师版docx、第07讲氧化还原反应讲通学生版docx等2份试卷配套教学资源,其中试卷共47页, 欢迎下载使用。
最新高考化学一轮复习【讲通练透】 第06讲 离子共存、离子的检验与推断(练透): 这是一份最新高考化学一轮复习【讲通练透】 第06讲 离子共存、离子的检验与推断(练透),文件包含第06讲离子共存离子的检验与推断练透教师版docx、第06讲离子共存离子的检验与推断练透学生版docx等2份试卷配套教学资源,其中试卷共21页, 欢迎下载使用。
最新高考化学一轮复习【讲通练透】 第05讲 离子反应 离子方程式(练透): 这是一份最新高考化学一轮复习【讲通练透】 第05讲 离子反应 离子方程式(练透),文件包含第05讲离子反应离子方程式练透教师版docx、第05讲离子反应离子方程式练透学生版docx等2份试卷配套教学资源,其中试卷共22页, 欢迎下载使用。

