08 世界地理之国际篇-备战中考地理考试易错题练习
展开
这是一份08 世界地理之国际篇-备战中考地理考试易错题练习,共31页。试卷主要包含了发展中国家与发达国家,重要的国际组织,发展中面临的挑战,雄安新区建设,八月飞离北京等内容,欢迎下载使用。
本考点内容是将发展与合作与中国在世界中的内容合到一起进行讲练。两部分内容具有互通性。常见命题点如下:借助最新时政新闻,考察国际合作,体会地域发展差异;借助图片或者热点时事材料考查我国在发展过程中面临的问题及解决措施。发展与合作部分的内容更侧重于世界上所有国家间的经济合作和发展差异;中国在世界中的内容更侧重于中国本土的经济发展与国际责任担当。本考点以基础知识为主,一般难度不大。在备考中要关注时政热点,关注国家最新的发展动向、了解国家最新的外交政策,并能通过现象看本质,正视发展差异,说明加强合作的重要性。
易错考点1 地域发展差异
易错考点梳理:
一、发展中国家与发达国家
1. 地域发展差异:国家之间、国家内部、地区内部,发展水平都存在着不同程度的差异,其主要表现在经济发展水平、生活水平、医疗水平、教育水平等方面。
2. 发达国家与发展中国家发展产生差异的原因
发达国家→掌握高新技术,购买廉价原材料→制造技术含量高的工业品→销往世界各地,获取高额利润→经济发展水平高
发展中国家→历史上受侵略剥削大量资源被掠夺→经济基础差,产品种类单一→技术落后, 资金不足→生产效率低,社会经济相对落后→经济发展水平低
根据发展水平的差异,大体可以把世界上的国家分为发达国家和发展中国家。
南北关系
(1)南北对话:指发展中国家和发达国家之间关于经济、政治等方面问题的商谈。
(2)南南合作:指发展中国家之间的互助合作。
国际经济合作
合作的原因
(1)人口、资源、环境、发展等问题已成为全球性问题,需要人类携手共同应对。
(2)全球资源和能源的分布不平衡,各国的资金、技术、市场条件也不一样,每个国家在发展经济中都具有一定的优势条件,也存在着一些不足。
(3)很多国家的经济发展与其他国家息息相关。
合作的重要性:有利于生产资料在全球范围的合理配置、资本和产品的全球性流动,促进欠发达地区的经济发展。
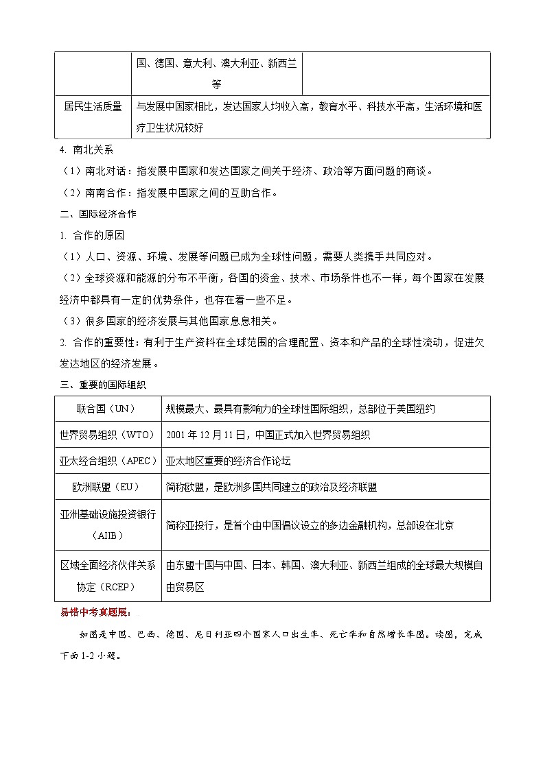
三、重要的国际组织
易错中考真题展:
如图是中国、巴西、德国、尼日利亚四个国家人口出生率、死亡率和自然增长率图。读图,完成下面1-2小题。
1.如图中出生率、死亡率最低的国家分别是( )
A.巴西、中国B.德国、尼日利亚
C.德国、巴西D.尼日利亚、德国
2.下列关于四个国家的叙述,正确的是( )
A.一个发达国家,三个发展中国家B.居民都以黄色人种为主
C.主要语言都是英语D.都是地处亚洲的国家
海底电缆是大陆间的通信线路,受环境影响小。读“大西洋海底电缆分布示意图”,完成下面3-4小题。
3.大西洋海底电缆主要分布的纬度范围是( )
A.0°~30°SB.30°S~60°S
C.30°N~60°ND.60°N~90°N
4.①区域海底电缆比②区域分布更密集,主要因为①区域( )
A.海底地形平坦B.海上风浪更小
C.两岸经济发达D.两岸经济落后
下表示意2020年不同国家的人类发展指数(人类发展指数最高为1,指数越高,表示发展水平越高),据此,完成下面5-6小题。
上述国家发展水平最高的是( )
A.美国B.挪威C.巴西D.日本
6.巴西和日本两国的经济合作被称为( )
A.“北北合作”B.“南南合作”C.“南北对话”D.区域经济一体化
加纳位于非洲西部沿海,矿产和森林资源丰富,经济以农业为主,工业基础薄弱。图示意加纳主要进出口产品。据此完成下面7-8小题。
7.加纳与发达国家之间的政治、经济商谈,一般被称为( )
A.东西对话B.东西合作C.南北对话D.南南合作
8.加纳经济发展水平低的主要原因有( )
A.资源匮乏B.劳动力短缺C.海运不便D.过分依赖初级产品生产
9.下列做法,不利于加纳经济持续发展的是( )
A.加强基础设施建设B.加强国际合作
C.努力发展民族工业D.加大矿产开采与出口
百事饮料国际集团(美国)现已在我国建立了几十家合资企业。图为某同学整理的“发达国家发展中国家之间的联系”。读图完成下面10-12小题。
10.八十年初,百事可乐在中国建厂并迅速发展,当时中国的优势是( )
A.科技发达B.管理先进C.资金雄厚D.劳动力丰富
11.中国与美国的合作中( )
A.中国提供科学技术B.美国提供生产资源
C.实现了互利共赢D.中国是最大受益者
12.百事可乐的成功发展案例说明了( )
A.“南南合作”的重要性B.“南北对话”的复杂性
C.“地球村”要求加强国际合作D.我国是世界经济最发达的国家
中国一非洲经贸博览会是落实中非合论坛的重要举措,是中国同非洲各国经贸合作和交流对话的重要平台。读非洲地形分布图,回答下面13-14小题。
13.关非洲位置和地形的说法,正确的是( )
①东临大西洋,西临印度洋②大部分位于热带③地势西北高,东南低④地形以高原为主
A.①③B.①④C.②③D.②④
14.中国同非洲各国之间的互助合作,称为( )
A.“南北对话”B.“南南合作”C.南南对话D.南北合作
15.【人类命运共同体】
受新冠疫情、气候变化等因素影响,近年来全球粮食短缺现象尤为凸显。读世界水稻小麦主产区分布图,回答问题。
(1)水稻喜温喜湿,生长过程中需要充足的水分和热量,同时需投入大量劳动力精耕细作。读图,世界水稻主产区最集中分布的大洲是____________。从气候和劳动力方面,简述东南亚水稻种植的有利条件____________。
(2)读图,非洲和北美洲中,因粮食短缺导致营养不良人数较多的大洲是____________。
(3)全球各地区经济发展不平衡是发生粮食短缺现象的重要原因,粮食短缺现象集中分布在____________(“发展中国家”或“发达因家”)。
16.阅读材料和“金砖国家”分布示意图,回答问题。
材料一:当今世界,加强国际经济合作尤其重要。一方面,全球资源和能源的分布是不平衡的,各国的资金、技术、市场条件也不一样,每个国家在发展经济中都具有一定的优势条件,也存在着一些不足。目前,人口、资源、环境、发展等问题已成为全球性问题,需要人类携手共同应对。
材料二:随着综合实力的不断增强,我国的国际地位不断提高,已经成为有全球影响力的大国。我国坚定和平、发展、合作、共赢的信念,积极参与国际事务,做负责任的大国。我国政府提出的“和谐世界”理念,得到了国际社会的广泛响应。和谐世界的新理念深深植根于中国传统文化精髓——“和合”思想之上,是中华民族独创的精神财富。
材料三:图示阴影区域为“金砖国家(BRICS)”。“金砖国家”是新兴经济体的代表,五国秉持开放包容、合作共赢的精神,在经济、政治、人文等领域开展合作,在全球气候变化等重大国际和地区问题上沟通协调,致力于建设公平公正的美好世界。金砖国家的发展带来世界经济增长点多元化,进而推动国际关系民主化。
(1)由材料一可知,人口、资源、环境、______等问题已成为全球性问题。
(2)由材料二可知,在中国传统文化精髓——“和合”思想之上,我国政府提出“______”理念,是中华民族独创的精神财富。
(3)由材料三可知,“金砖国家”中,______是世界上面积最大的国家;目前,国内生产总值超越日本,成为世界第二大经济体的国家是______。中国与巴西两国之间的互助合作称为“______”。
(4)“金砖国家”成员国印度服务外包产业发展迅速,被形象地称为“______”;南非所在大洲矿产资源丰富,金刚石、______的储量和产量均居世界首位。
(5)从海陆位置方面描述,图中所示“金砖国家”的共同特点是______。
易错考点2 中国在世界中
易错考点梳理:
一、举世瞩目的发展成就
1.最大的发展中国家:我国是世界最大的发展中国家。作为一个地域辽阔、人口众多的大国,她的发展对世界的发展具有重大意义
2.改革开放:我国在广东的深圳、珠海、汕头和福建的厦门设立经济特区。此后,开放地区不断扩大,逐渐形成了全方位的开放格局。
3.世界第二大经济体:进入21世纪,我国经济持续高速增长,我国成为世界第一大货物出口国。目前,我国国内生产总值超越日本,成为世界第二大经济体。
二、发展中面临的挑战
1.人地关系不够和谐
(1)具体表现:我国人口、资源、环境的矛盾越来越突出,可持续发展的压力越来越大,面临着资源特别是能源紧缺、环境污染、生态环境恶化等方面的突出问题。
(2)解决措施:协调人地关系,建设生态文明,走可持续发展的道路,是应对这些挑战的正确选择。
2.区域发展不平衡
(1)具体表现:由于我国地理位置、自然环境、经济基础等的差异,区域发展很不平衡。主要表现为东、中、西部发展极不平衡,沿海与内地以及城乡之间经济发展差距较大。
(2)解决措施:我国正大力实施西部大开发、振兴东北地区等老工业基地、促进中部地区崛起、推动城乡发展一体化等重大战略决策。
3.海洋权益面临严峻挑战
(1)具体表现:我国不仅是陆上大国,而且是海洋大国。在海域划界和若干岛屿归属上与有关国家存在争议,我国的海洋权益面临严峻挑战。
(2)解决措施:我国政府一贯表示,应当遵循《联合国海洋法公约》和其他国际法,在尊重历史事实的基础上,公平合理解决这些争议问题,以保卫我国的海洋国土,维护我国海洋合法权益。
三、做负责任的大国
1.我国用占世界不到10%的耕地养活了占世界20%的人口。
2.我国坚定和平、发展、合作、共赢的信念,积极参与国际事务。
3.我国政府提出的“和谐世界”理念,得到了国际社会的广泛响应。
四、雄安新区建设
国家选择雄安作为新区的优势条件:据图可知,从地理位置上讲,雄安临近北京、天津,呈三角形布局,且雄安人口密度低,开发程度低,资源环境承载能力较强,因此作为新区,发展的潜力较大。
雄安新区建设的积极意义:减轻北京的环境污染,改善城市环境;缓解北京的交通拥堵、住房紧张问题;加强雄安地区交通等基础设施的建设,促进的城市发展;利于雄安新区产业升级,优化产业结构,促进经济、生态的发展等。
易错中考真题展:
三江源地区是我国国家级自然保护区。读三江源地区略图,完成下面1-2小题。
1.三江源中的“三江”指长江、黄河和( )
A.怒江B.雅鲁藏布江C.松花江D.澜沧江
2.建立三江源自然保护区的意义主要是( )
A.改造湿地环境,扩大耕地面积B.增加牲畜放养量,提高牧民生活水平
C.保护生态环境,保护生物多样性D.开发旅游资源,增加当地财政收入
“巅峰使命2022”珠峰极高海拔地区综合科学考察活动中,中国科研人员于5月4日在珠穆朗玛山上成功建立了世界上最高的、海拔超过8800米的自动气象观测站,同时在该地区采集冰川冰样和雪样等带回研究。据此完成下面3-5小题。
3.架设自动气象站当天以晴天为主,与之相符合的天气符号是( )
A.B.C.D.
4.科研人员在架设自动气象观测站时,面临的主要困难有( )
①严寒②泥石流③缺氧④大风
A.①②③B.①②④C.①③④D.②③④
5.从土地资源的利用类型来看,该气象站周边多( )
A.草地B.沙漠戈壁C.永久积雪和冰川D.林地
2021年,中国海上风电装机规模跃居世界第一。2021年12月,全球首个抗台风漂浮式海上风电平台在广东阳江成功并网发电。图为我国东部活海地区简图及海上风电平台景观图。读图,完成下面6-7小题。
6.广东阳江濒临( )
A.渤海B.黄海C.东海D.南海
7.我国东部沿海地区海上风能开发的有利条件是( )
①海岸线漫长②工业集中,市场广阔③农业基础好④技术先进,资金雄厚
A.①②③B.①②④C.①③④D.②③④
“碳中和”意思是二氧化碳的排放量等于二氧化碳的吸收量。中国力争在2060年前实现碳中和。据此完成下面8-9小题。
8.下列日常生活方式中,不符合“简约适度、绿色低碳”的是( )
A.使用一次性餐具,多用纸巾B.多乘公共交通工具出行,少开私家车
C.随手关灯,节约用电D.节约纸张,双面使用
9.我国重视二氧化碳的排放,采取有力的政策和措施努力实现碳中和,主要是为了( )
A.减少全球贫困人口B.提高全球煤炭产量
C.推动全球防疫合作D.应对全球气候变化
10.青藏高原独特的高原风光,日趋便捷的交通,使拉萨成为了新兴避暑旅游城市。小明计划今年暑假到拉萨去旅行,同学们给他提了很多建议:①高原地区光照强,需准备防晒物品②海拔高,气温低,需带防寒衣物③高原地区人烟稀少,生活垃圾可随手丢弃④要入乡随俗,尊重当地的风俗习惯。其中合理的是( )
A.①②③B.①②④C.①③④D.②③④
青藏地区人口分布地战差异显著。“祁吉线”(下图)两侧地域面积大致相同,但是东南部与西北部人口比例达到93:7。近几年,东南部人口微降,西北部人口微增。据此完成下列11-12题。
11.“祁吉线”东南部人口、城市相对较多的原因是( )
A.水热条件较好,河谷农业发达B.靠近四川盆地,人口迁人量大
C.水能资源丰富,电力工业发达D.地形相对平坦,交通建设难度小
12.为实现可持续发展,青藏地区应( )
A.发展绿洲农业B.大量放牧牦牛C.发展特色旅游D.大力发展工业
13.读西北地区和青藏地区略图,回答下列问题。
(1)青藏地区大部分属于__________气候,由于这里冻土广布,种植业主要分布在海拔较低的湟水谷地和①________谷地。
(2)西北地区气候干旱,新疆吐鲁番等地修建了适应当地环境的地下水引水工程___________,为绿洲农业的发展提供了稳定的灌溉水源。
(3)“网络直播带货”正成为农民脱贫致富的重要手段之一,如果你为西北、青藏地区直播带货,你会选择的特色农产品是___________(写出一种即可)。
(4)土地荒漠化是西北、青藏地区的生态环境问题之一,如何治理两地区的土地荒漠化,请你提出一点建议:_________。
14.我国国土辽阔,区域差异大。读东北地区和青藏地区图,回答下列问题。
(1)东北三省由于纬度较________(填“高”或“低”),又紧邻冬季风的源地,气候冷湿。青藏地区由于海拔较________(填“高”或“低”),形成了独特的高寒气候。
(2)人们常用“白山黑水”来形容东北三省,“白山”指的是________,“黑水”指的是________。东北三省的山河大势可以概括为________(填字母)。
A.山河相间,纵列分布 B.三山夹两盆
C.中部高,四周低 D.山环水绕,沃野千里
(3)东北地区有我国面积最大的平原________平原。这里有一种非常珍贵的土壤资源,被称为“耕地中的大熊猫”,指的是________(填字母)。
A.黑土地 B.黄土地 C.红土地 D.紫色土
(4)辽宁省位于东北地区南部,行政中心是________市。
(5)青藏地区是我国的河谷农业区,主要农作物有________、小麦、豌豆等。青藏地区特有的畜种是________,被称为“高原之舟”。
(6)从西宁到拉萨的______铁路,是世界上海拔最高的铁路,它的建成改写了西藏自治区没有铁路的历史。
(7)图中甲、乙两区域都是我国重要的湿地,其中_______是被誉为“中华水塔”的三江源地区,这里是长江、________和澜沧江的发源地。为了遏制三江源地区生态环境的持续恶化,请提出一条合理的建议:________。
专题通关测试:
选择题:在每小题给出的四个选项中,只有一项是符合题目要求的。
2021年7月2日(当地时间),在日内瓦召开的联合国贸发会议上韩国被正式认定为“发达国家”。据此完成下面1-2小题。
1.发达国家与发展中国家的划分依据是( )
A.教育水平高低B.人口多少
C.经济发展水平高低D.军事力量强弱
2.关于发达国家与发展中国家,下列说法正确的是( )
A.发达国家都分布在北半球B.中国是发达国家
C.发展中国家只分布在南半球D.发展中国家之间的互助合作成为“南南合作”
3月11日,世界卫生组织(WHO)总干事谭德塞在日内瓦总部的新闻发布会上称,WHO经过评估后认为新冠肺炎可被认定为“大流行病”。截至北京时间5月29日12时,除中国外,184国家和地区累计确诊新冠肺炎病例580万例,其中确诊病例最多的前3位国家分别是美国170万例,俄罗斯36万例,英国26万例。结合所学知识,完成下面3-5小题。
3.主导全球抗击新冠病毒疫情的国际组织是( )
A.联合国B.世界贸易组织C.亚太经合组织D.世界卫生组织
4.面对全球疫情进入“大流行”,中国政府已经宣布向82个国家和国际组织提供援助,这是中国对危难关头曾向我们伸来援手的国家的回报,更展现了构建人类命运共同体的中国担当,对此理解错误的是( )
A.中国是发达国家,物资丰富B.中国是负责任的大国
C.应对新冠疫情需要加强国际合作D.中国的抗疫经验相对丰富
5.2月29日,中国红十字会志愿专家团队到达伊朗首都德黑兰,伊卫生部官员感谢中方的援助,愿同中方加强交流合作,借鉴中方抗疫经验。中伊两国的交流合作被称为( )
A.南北对话B.南北合作C.南南合作D.南南对话
2021年7月2日,在第68届贸易和发展理事会上,195个成员国一致通过,将韩国从原来的“发展中国家集团”升至“发达国家集团”。韩国成为联合国贸易和发展理事会自1964年成立以来首个国际地位变更的国家。读下图,完成下面6-7小题。
6.图中代表发达国家的数码是( )
A.①③B.②④C.②③D.①④
7.下列关于发达国家和发展中国家之间的经济联系,叙述正确的是( )
A.发达国家的经济发展可以独立,不需要与发展中国家合作
B.只有发达国家是经济全球化的受益者
C.发展中国家的经济发展完全依赖于发达国家的支持
D.无论是发达国家还是发展中国家都需要进行积极的交往与合作
雨燕是飞翔速度最快的鸟,北京雨燕每年三,四月来到北京,七、八月飞离北京。读“北京雨燕迁徙示意图”,完成下面8-9小题。
8.图中甲地气候特征描述正确的是( )
A.冬季温和少雨,夏季高温多雨B.冬季寒冷干燥,夏季高温多雨
C.全年高温,分旱、雨两季D.冬季温和少雨,夏季炎热干燥
9.据图判断下列说法正确的是( )
A.雨燕飞越了太平洋B.雨燕飞越了亚、非、北美三大洲
C.雨燕飞越的国家均为发展中国家D.由丙到丁所经过地区的居民主要为白种人
2016年9月4—5日,20国集团领导人第十一次峰会在杭州举办,根据课本中的知识完成10-11小题。
10.峰会期间中国和美国之间关于经济、政治等方面的商谈,在国际上通常被称为( )
A.南南合作B.南北对话C.和平共处D.南南对话
11.读某品牌汽车说明书,我们能感觉到当今世界( )
A.国际竞争日益激烈B.和平、发展是当今世界的主题
C.经济联系促进国际合作D.金融危机促进经济走向分裂
马里亚纳海沟深达11034米,号称“世界第四极”2020年11月10日中国研发的万米载人潜水器“奋斗者号”在马里亚纳海沟成功坐底,坐底深度10909米,刷新中国载人深潜的新纪录。下图为探索过马里亚纳海沟的国家分布示意图。读图,完成下面12-13小题。
12.马里亚纳海沟位于( )
A.北冰洋B.大西洋C.印度洋D.太平洋
13.探索过马里亚纳海沟的国家( )
①主要位于北温带②均为北半球的国家③均位于亚欧大陆上④均为东半球的国家
A.①②B.①③C.②③D.③④
14.关于图中描述正确的是( )
A.所有陆地都连接在一起B.北半球陆地面积比海洋面积大
C.南极洲的面积最大D.海陆分布仍然在不断变化
据俄罗斯媒体报道:2019年俄罗斯首次在国家统一考试中进行汉语科目的考试,下图为俄罗斯略图。读图,完成下面15-16小题。
15.汉语被纳入俄罗斯国家统一考试,可能的原因是( )
①中俄关系日益密切②俄罗斯和中国是陆上相邻
③中国在国际上的地位越来越高④中俄经济合作越来越多
A.①②③B.②③④C.①②④D.①③④
16.关于俄罗斯交通运输的叙述,正确的是( )
A.河流可以全年通航B.欧洲部分的铁路运输以莫斯科为中心呈放射状
C.因海岸线漫长,海运最发达D.乌拉尔山脉以东地区铁路线更密集
17.中国经济发展迅速,要想全方位走向世界,谋求更大发展,中国应选择( )
A.走可持续发展的道路,协调人地关系B.闭关锁国,防止外国学到我们的技术
C.只与经济发达的国家进行合作、对话D.国内不同区域的经济差异要进一步拉大
我国国家公园的设立旨在保护生态系统的完整性,推进自然资源的科学保护和合理利用以及开展环境教育。下图为目前我国启动的10个国家公园体质试点分布图。读图回答下面18-19小题。
18.图中( )
A.北方地区四季分明,最适宜建立国家公园
B.南方地区的国家公园数量多,集中在沿海地带
C.三江源国家公园位于“世界屋脊”青藏高原
D.大熊猫国家公园所在地区气候干旱,年较差大
19.国家公园设立的目的是( )
①保护自然生态系统的完整性 ②推进自然资源的合理利用
③保护我国的非物质文化遗产 ④作为开展环境教育的基地
A.①②③B.①②④C.①③④D.②③④
2022年2月4日,第24届冬奥会开幕式在北京盛大举行。开幕式倒计时以二十四节气作为设计灵感,彰显了我国优秀的传统文化。下图为二十四节气示意图。读图,完成下面20-23小题。
20.开幕式当天正值立春()
A.此时太阳直射赤道B.此时北京春暖花开
C.此后太阳直射点向南移D.此后北京白昼继续变长
21.二十四节气()
①通过观察地球自转得出②通过观察地球公转得出③可反映四季的天气状况④可以指导农业生产活动
A.①②B.①③C.②③D.②④
22.开幕式上运用了人工智能、5G、AR等技术,呈现了“空灵而浪漫”的效果。这得益于()
A.高新技术产业的发展B.劳动力资源充足
C.航空航天工业的发展D.齐全的工业部门
23.绿色办奥是北京冬奥会的理念之一,下列符合绿色办奥理念的是()
①冬奥场馆全部使用“绿色”电力②机器人烹饪中餐、西餐
③场馆对制冷余热进行回收再利用④奥运主火炬采用“微火”
A.①②③B.①②④C.①③④D.②③④
24.近年来,我国多地发生严重的雾霾天气,给人们生活、生产带来极大的危害,改善环境的呼声日益高涨。下列行为中,能降低或缓解雾霾天气的是( )
①增加城市绿地②注意节能减排,倡导低碳经济
③大力推广家庭小汽车的使用④大力倡导步行或乘公交车上下班
⑤农民燃烧秸秆肥田
A.①②③B.①②④C.②③⑤D.①④⑤
2021年,我国脱贫攻坚战取得了全面胜利。读我国脱贫攻坚主战场示意图,完成下面25-26小题。
25.过去,制约这些地区经济发展的因素有( )
①产业单一②人口稠密③地形崎岖④资源匮乏
A.①②B.③④C.①③D.②④
26.下列脱贫攻坚措施合理的是( )
①政策、资金扶持②加强基础设施建设③生产经营多元化④大力发展耕作业
A.①②③B.①②④C.①③④D.②③④
二、综合题:按照每个小题的要求,完成作答。
27.要想了解世界,学好地理很重要……你学好了吗?读下列“世界地图”,完成下列问题。
(1)图中字母代表北美洲的是______,代表跨经度最多大洲的是_______;代表印度洋的数字是_________。
(2)E洲的④区域是___________(填地形区),此区域地形平坦,但人口稀少,其原因是气候___________。
(3)B___________洲的居民主要以___________人种为主,信仰___________教。
(4)G20峰会于2022年11月15-16日,在火山最多的国家印度尼西亚举行,此次,中、美元首会晤取得一定程度的成果。中、美两国间的经贸磋商可称为_________。划分发达国家与发展中国家的依据是_______。
28.读图文资料,回答下面小题。
资料一:2022年11月18-19日,亚太经济合作组织(APEC)第二十九次领导人非正式会议在泰国首都曼谷举行。今年的会议主题是“开放、联通、平衡”。本次会议旨在当前世界经济低迷的背景下,各成员国应继续加强合作,促进自由贸易和互联互通,实现区域经济可持续复苏。资料二:图1“世界人口和工农业总产值比较图”和图2“发达国家与发展中国家分布图”
(1)全世界共有____多个国家和30多个地区。其中面积最大的国家是____,人口最多的国家是____。
(2)从图1中可得出,A代表____(发达/发展中)国家,B代表____(发达/发展中)国家。发达国家主要分布在____半球,发展中国家主要在____半球及北半球的____部。
(3)从图2中分析下列哪两个国家之间的合作体现的是南南合作( )
A.②③B.①③C.②④D.③④
(4)说出今年亚太经济合作组织会议的主题及世界上其他的两个区域组织。
(5)要缩小与发达国家之间的差距,发展中国家应采取哪些措施?
29.阅读图文材料,完成下列问题。
材料一:素有“世界屋脊”之称的青藏高原,大美无言,高峻肃穆的雪山,幽深浩瀚的湖泊孕育了条条大河。高原上海拔高、气温变化大,对热量和营养的需求高,糟把、酥油茶、牛羊肉是当地人们餐桌上不可或缺的食物。
材料二:塔里木盆地是我国最大的内陆盆地,该盆地中蕴藏着丰富的石油、天然气资源,通过西气东输工程将天然气输送到我国东部地区,促进了我国东西部地区的发展。下图1示意塔里木盆地简图
材料三:图2示意我国部分区域略图
(1)图2中甲所在区域有我国四大牧区之一的____牧区,被称为“高原之舟”的特有畜种是____;青藏地区有丰富的清洁能源,请任举一例____;
(2)酥油茶具有滋补身体、提神解渴等功效,某公司想要进一步拓展酥油茶的销售市场,提高产品销量,请你为该公司献计献策。
(3)图2中革命圣地延安的传统民居是____;A河流的名称是____,该河最终注入(丙)____海。
(4)图2中乙所在高原显著的地表特征是( )
A.雪山连绵,冰川广布B.地形崎岖,石林广布
C.千沟万壑,支离破碎D.地形平坦,一望无际
(5)从北京乘坐火车到包头,跨越我国地势第三阶梯和第____阶梯,这条铁路干线是____线;华北平原的耕地类型是____,属于____(干湿区)区。
(6)图2中南水北调中线、东线工程缓解了华北地区用水紧张的状况,试分析该地区水资源短缺的原因。
(7)图1中塔里木盆地所在区域最显著的自然环境特征是____;塔里木河为____(填“内流河”或“外流河”),其水源主要来自山地降水和____,人们在水源较充足的地方发展农业,形成了____农业区。
(8)西气东输工程的运输方式是____,请结合材及所学知识,简要分析西东输工程对输出地的有利影响____。
30.读图文材料,回答下列问题。
世界环境与发展委员会在《我们共同的未来》报告中,对可持续发展作出了明确的定义.可持续发展是这样的发展,它既满足当代人的需求,又不损害后代人满足其需求的能力。可持续发展的内涵图如图所示。习近平总书记在十九大报告中提出,必须坚持节约优先、保护优先、自然恢复为主的方针,形成节约资源和保护环境的空间格局、产业结构、生产方式、生活方式,还自然以宁静、和谐、美丽。
(1)据图文材料分析,可持续发展的内涵包括:________、________。
(2)人们在使用可再生资源和非可再生资源时,正确的做法分别是____________;____________。
(3)随着人口的增长和经济的快速发展,为保障资源的供给,我国应采取哪些措施?请你为此出谋划策。①____________;②____________。(任写两点即可)
(4)从保护森林资源和垃圾分类两方面,谈谈青少年在可持续发展道路中应该怎么做。①____________;
②________________________。
参考答案
易错考点1 地域发展差异
1.C 读图可知,出生率最低的国家是德国,死亡率最低的国家是巴西。C正确;故选C。
2.A德国、中国、巴西和尼日利亚中,德国属发达国家,其余三个是发展中国家,A正确;德国、巴西居民以白色人种为主,中国居民以黄色人种为主,尼日利亚居民以黑色人种为主,B错误;德国主要语言是德语,中国主要语言是汉语,巴西主要语言是葡萄牙语,尼日利亚主要是英语,C错误;德国地处欧洲,中国地处亚洲,巴西地处南美洲,尼日利亚地处非洲,D错误;故选A。
3.C 由图可知,大西洋海底电缆主要分布在①区域,其纬度范围是30°N~60°N的中纬度地区。结合所给答案A、B、D错误,C正确。故选C。
4.C结合所学知识,大西洋中部有大洋中脊,海底地形复杂,A错误;在世界的大洋中,冬季的北大西洋北部是大风浪频率最高的海区,B错误。①区域西侧为美国和加拿大,东侧为欧洲西部,这两个区域是世界上发达国家集中的区域,经济发达,信息交流需求大,C正确,D错误。故选C。
5.B 人类发展指数越高,发展水平也越高。阅读表格中数据可知,挪威人类发展指数为0.957,在四国中最高,所以发展水平最高。B正确,ACD错误。故选B。
6.C日本属于发达国家,巴西属于发展中国家,所以说日本和巴西之间的经济合作称为“南北对话”。C正确,ABD错误。故选C。
7.C 发达国家大部分位于北半球,发展中国家主要分布在南半球和北半球的南部,因此,国际上一般把发展中国家与发达国家之间的政治、经济商谈称为“南北对话”,将发展中国家之间的互助合作被称为“南南合作”。加纳属于发展中国家,所以加纳与发达国家之间的政治、经济商谈,一般被称为南北对话,C正确,ABD错误。故选C。
8.D 据图可知,加纳以出口可可、黄金、木材等初级产品为主,科技含量低,产品价格低,所以加纳经济发展水平低,D正确;加纳资源丰富,濒临海洋,交通便利,劳动力资源丰富,ABC错误。故选D。
9.D要改变加纳经济落后,人民贫困的状况,一方面应加强国际团结与合作,通过提高本国人口素质,或从发达国家引进人才和技术,积极发展民族工业,生产工业制成品,改变出口初级产品的状况;另一方面应加强基础设施建设,并积极发展粮食生产,解决粮食短缺问题,ABC选项有利于加纳经济持续发展。矿产资源属于非可再生资源,开采一点少一点,且直接出口价格低,不利于加纳经济持续发展,D选项符合题意,故选D。
10.D 由图可知,在八十年代初,百事可乐在中国建厂并迅速发展,当时我国的优势是劳动力丰富,而百事可乐所在的美国科技发达、管理先进、资金雄厚,D对,ABC错。故选D。
11.C 我国属于发展中国家,美国属于发达国家,我国与美国的合作中,我国提供生产资源,美国提供科学技术,两国实现了互利共赢,美国获利比我国多,C对,ABD错。故选C。
12.C百事可乐的成功发展案例说明了“南北对话”的重要性,“地球村” 要求加强国际合作。我国属于发展中国家。故ABD错误、C正确,根据题意。故选C。
13.D 由图可知,非洲东临印度洋,西临大西洋;大部分位于南北回归线之间,大部分位于热带,被称为“热带大陆”;地势东南高,西北低;地形以高原为主,被称为“高原大陆”。故②④正确,①③错误。故D正确。故排除ABC,故选D。
14.B中国和非洲都是发展中国家,发展中国家与发展中国家之间的互助合作是“南南合作”,故B正确;发展中国家与发达国家之间的合作被称为“南北对话”,故A错误;没有南南对话和南北合作的概念,故CD错误。故选B。
15.(1)亚洲 热带季风气候(雨热同期)和热带雨林气候(高温多雨);人口稠密,劳动力充足。
(2)非洲(3)发展中国家
【解析】(1)由图可知,世界水稻主产区最集中分布的大洲是亚洲;从气候方面看,东南亚以热带雨林气候和热带季风气候为主,水热条件优越、适合水稻生长;人口稠密、粮食需求量大,水稻的产量高,同时为水稻生产提供大量劳动力。
(2)由图可以看出,非洲和北美洲两大洲中,因粮食短缺导致营养不良的人数较多的是非洲,该大洲气候干旱、人口增长快,粮食生产条件差,粮食产量不足;而北美洲经济发达,粮食产量高,不仅满足本地需求,还大量出口。
(3)全球经济发展不平衡是发生粮食短缺现象的重要原因,粮食短缺现象集中分布在发展中国家,这些国家农业生产技术落后,产量低,人口增长又快,粮食供应严重不足。
16.(1)发展(2)和谐世界(3)俄罗斯 中国 南南合作(4)世界办公室 黄金(5)均海陆兼备或均为临海国等
【解析】(1)读材料一可知,目前,人口、资源、环境、发展等问题已成为全球性问题,需要人类携手共同应对。
(2)读材料二可知,我国政府提出的“和谐世界”理念,得到了国际社会的广泛响应。和谐世界的新理念深深植根于中国传统文化精髓——“和合”思想之上,是中华民族独创的精神财富。
(3)读材料三可知,金砖五国有俄罗斯、中国、印度、巴西和南非,在金砖五国中,俄罗斯是世界上面积最大的国家,中国的国内生产总值超越日本,成为世界第二大经济体。中国和巴西都属于发展中国家,所以中国和巴西的合作称为“南南合作”。
(4)在“金砖国家”成员国印度服务外包产业发展迅速,尤其是软件外包产业发展迅速,占世界市场的三分之二,被形象地称为“世界办公室”;南非所在大洲非洲矿产资源丰富,金刚石、黄金的储量和产量均居世界首位,非洲被称为“自然资源的大仓库”。
(5)读图可知,金砖五国在海陆位置方面都属于海陆兼备的国家,中国、印度和俄罗斯位于亚欧大陆,俄罗斯临太平洋和北冰洋,中国临太平洋,印度临印度洋;巴西是美南美洲面积最大的国家,临大西洋,南非位于非洲,临印度洋和大西洋。
易错考点2 中国在世界中
1.D 三江源自然保护区位于青藏地区青海省境内,是我国最大的自然保护区,三江源自然保护区中的“三江”指澜沧江、长江、黄河。故选D。
2.C建立三江源自然保护区的意义主要是保护和改善脆弱的生态环境,保护珍稀濒危动物,而不是增加牲畜放养量,提高牧民生活水平,也不是开发旅游资源,增加当地财政收入,更不是为了扩大耕地面积。故选C。
3.A 架设自动气象站当天以晴天为主,故A正确;B为大雪;C为雾天;D为冰雹。故选A。
4.C 珠穆朗玛山海拔高,气温低,高寒缺氧,因此科研人员在架设自动气象观测站时,面临的主要困难有严寒、缺氧、大风,故①③④正确,泥石流是指在山区或者其他沟谷深壑,地形险峻的地区,因为暴雨、暴雪或其他自然灾害引发的山体滑坡并携带有大量泥沙以及石块的特殊洪流,故排除②。故选C
5.C自动气象观测站海拔超过8800米,气温低,因此从土地资源的利用类型来看,该气象站周边多永久积雪和冰川,C正确。故选C。
6.D 由图可知,广东阳江濒临的海洋是位于台湾海峡以南的南海,是我国四大海域中面积最广、全部位于热带的海域,故ABC错误、D正确,故选D。
7.B我国东部沿海地区海上风能开发的有利条件是:海岸线漫长,工业集中,市场广阔,技术先进,资金雄厚。与农业基础好无关,故①②④正确,故选B。
8.A 作为中学生,在我们的学习和生活中,要配合和努力践行国家的“碳达峰”和“碳中和”目标,可以做到:上下学绿色出行,尽量步行或乘坐公共交通,少坐私家车,多骑行共享单车等;养成随手关灯,节约用电的良好习惯;节约纸张,双面打印,单面的废纸打印,旧作业本当演草纸,节约纸张等;减少或不使用一次性餐具,少用纸巾,积极参与植树造林活动等。A不符合,BCD符合,根据题意,故选A。
9.D工业发展导致二氧化碳排放增多,全球气候变暖加剧。我国重视二氧化碳排放,采取有力的政策和措施努力实现碳中和,主要是为了应对全球气候变化,D正确。实现碳中和跟减少全球贫困人口、推动全球防疫合作无关,AC错误。有利于减少全球煤炭产量,B错误。故选D。
10.B
【解析】关于去拉萨旅行的说法,①高原地区光照强,需准备防晒物品;②海拔高,气温低,昼夜温差大、需带防寒衣物;④要入乡随俗,当地少数民族以藏族为主,忌讳较多,要尊重当地的风俗习惯。③高原地区人烟稀少,但生活垃圾不能随手丢弃,要保护这块净土,故①②④正确,故选B。
11.A 青藏高原气候高寒,只有河谷地带由于地势较低,气温较高,无霜期长,降水条件较好,土壤比较肥沃,因而适宜耕作,成为农业发达地带,被称为河谷农业,所以人口城市较多,A正确。四川盆地自然条件优越,是人口迁入区,B错误。青藏地区自然环境脆弱,工业不发达,C错误。青藏地区地势崎岖,交通建设难度大,D错误。故选A。
12.C青藏地区气候高寒,雪山连绵,被称为世界屋脊,自然环境优美,再加上藏族特色的文化习俗,使当地的特色旅游业非常发达。发展特色旅游业经济效益高,绿色环保,C正确。绿洲农业是西北的,A错误。大量放牧会导致草场退化,B错误。大力发展工业会导致环境污染,D错误。故选C。
13.(1)高原山地 雅鲁藏布江(2)坎儿井(3)青藏地区的特色农产品有牦牛肉、青稞酒、糌粑、冬虫夏草、毛毯等;西北地区的特色农产品有长绒棉、哈密瓜、葡萄干、枸杞、巴旦木、无花果、毛衣等。(4)调节土地利用结构,退耕还林还草;牲畜数量与草场承载力相适应(如推广轮牧);采取综合措施,多途径解决农牧区能源问题(如太阳能等);合理利用水资源,改善灌溉技术(滴灌等),推广节水技术;控制人口数量,提高人口素质,实行生态移民政策。
【解析】(1)青藏高原平均海拔4000米以上,地势高,气温低,大部分地区属于高原山地气候。青藏高原属高寒地区,这里气温较低,但在一些海拔较低的河谷地带,如南部的雅鲁藏布江谷地、东部的湟水谷地,发展农业的条件较好。这里日照时间长,有利于作物的光合作用,昼夜温差大,利于作物养分的积累。
(2)我国新疆的吐鲁番地区气候炎热,干旱少雨,当地人修建了坎儿井。坎儿井是开发利用地下水的一种很古老式的引水工程,适用于山麓、冲积扇缘地带,主要是用于截取地下潜水来进行农田灌溉和居民用水。这样可以减少输水过程中的蒸发和渗漏,为绿洲农业的发展提供了稳定的灌溉水源。
(3)青藏地区的特色农产品有牦牛肉、青稞酒、糌粑、冬虫夏草、毛毯等;西北地区的特色农产品有长绒棉、哈密瓜、葡萄干、枸杞、巴旦木、无花果、毛衣等。
(4)土地荒漠化是西北、青藏地区的生态环境问题之一,治理荒漠化的措施有:调节土地利用结构,退耕还林还草;牲畜数量与草场承载力相适应(如推广轮牧);采取综合措施,多途径解决农牧区能源问题(如太阳能等);合理利用水资源,改善灌溉技术(滴灌等),推广节水技术;控制人口数量,提高人口素质,实行生态移民政策。
14.(1)高 高(2)长白山脉 黑龙江 D(3)东北 A(4)沈阳(5)青稞 耗牛(6)青藏
(7)乙 黄河 退耕还草、退耕还林、禁采砂金、禁止狩猎、休牧育草、实施天然林、天然草场保护工程等,符合题意即可。
【解析】(1)东北三省由于纬度较高,又紧邻冬季风的源地,气候冷湿,热量不足,冬季是我国气温最低的地方。青藏地区由于海拔较高,平均海拔超过4000米,有“世界屋脊”之称,形成了独特的高寒气候。
(2)人们常用“白山黑水”来形容东北三省,“白山”指的是长白山脉,“黑水”指的是黑龙江。东北地区的西部是大兴安岭、东北部是小兴安岭、东南部是长白山脉,中部是我国最大的平原东北平原,黑龙江、乌苏里江、鸭绿江等河流在外围环绕,所以东北地区的山河大势是山环水绕,沃野千里,D正确。山河相间,纵列分布是中南半岛的地形特征;三山夹两盆是新疆的地形特征;中部高,四周低是亚洲等的地形特征,ABC错误。故选D。
(3)东北地区有我国面积最大的平原东北平原,面积37万平方公里。这里有一种非常珍贵的土壤资源,被称为“耕地中的大熊猫”,指的是黑土地,东北黑土广布,沃野千里,A正确。黄土地主要分布在黄土高原和华北平原,红土地分布在我国南方地区,紫色土分布在四川盆地,BCD错误,故选A。
(4)辽宁省位于东北地区南部,行政中心是沈阳市,位于辽中南工业基地。
(5)青藏地区海拔高,气候寒冷,不适合发展种植业,主要发展畜牧业,在河谷地区,热量较充足,是我国的河谷农业区,主要农作物有青稞、小麦、豌豆等。青藏地区特有的畜种是牦牛,被称为“高原之舟”。
(6)从西宁到拉萨的青藏铁路,是世界上海拔最高的铁路,有“天路”之称,它的建成改写了西藏自治区没有铁路的历史,促进了青藏地区的经济发展。
(7)图中甲是三江平原、乙是三江源地区,两区域都是我国重要的湿地,其中乙是被誉为“中华水塔”的三江源地区,这里是长江、黄河和澜沧江的发源地,长江总水量的25%、黄河总水量的49%、澜沧江总水量的15%均来源于这里。为了遏制三江源地区生态环境的持续恶化,合理的建议有:加大资金扶持力度,加大退耕还草,制定法律法规,全面禁猎、禁采砂金、休牧育草,实施天然林和天然牧场保护工程等措施。
专题通关测试:
1.C 根据经济发展水平的高低,世界上的国家可划分为发达国家和发展中国家,发达国家大多分布在北美洲、欧洲和大洋洲,发展中国家以亚洲、非洲和拉丁美洲为主;C正确;故选C。
2.D发达国家大多分布在北半球,都分布在北半球不正确,A错误;中国是发展中国家,B错误;发展中国家主要分布在南半球和北半球南部,C错误;国际上通常以“南”、“北”,代指发展中国家和发达国家,发展中国家之间的互助合作成为“南南合作”,D正确;故选D。
3.D 主导全球抗击新冠病毒疫情的国际组织是世界卫生组织,指导全球的抗击新冠病毒疫情的合作、交流,D正确。故选D。
4.A面对全球疫情进入“大流行”,中国政府已经宣布向82个国家和国际组织提供援助,这是中国对危难关头曾向我们伸来援手的国家的回报,更展现了构建人类命运共同体的中国担当,体现了中国是负责任的大国;应对新冠疫情需要加强国际合作;中国的抗疫经验相对丰富等;中国是发展中国家,不是发达国家,A符合题意,BCD不符合题意。故选A。
5.C发展中国家之间的交流、合作称为“南南合作”;发达国家与发展中国家的对话、交流称为“南北对话”。中国和伊朗同为发展中国家,两国之间的交流、合作称为“南南合作”,C正确。故选C。
6.C 发达国家数量少,人口少,经济发展水平高,创造的国内生产总值高,而发展中国家则相反,由图可知,图中②所示人口更少,③所示国内生产总值更高,符合发达国家的国情,①和④是发展中国家的国情,故选C。
7.D无论是发达国家还是发展中国家,都需要彼此间积极的交流与合作,A错误、D正确;发达国家和发展中国家都是经济全球化的受益者,B错误;发展中国家的经济发展不能完全依赖于发达国家的支持,要努力发展民族经济,C错误。故选D。
8.B 由图可知,甲地为北京,位于我国北方地区,属于温带季风气候,冬季寒冷干燥,夏季高温多雨,B正确;冬季温和少雨,夏季高温多雨是亚热带季风气候的特征;全年高温,分旱、雨两季是热带季风气候的特征;冬季温和多雨,夏季炎热干燥是地中海气候的特征,ACD错误;故选B。
9.C由图可知,雨燕迁徙路线没有飞越太平洋,A错误;雨燕迁徙路线飞越了亚、非两大洲,B错误;雨燕迁徙路线飞越的国家均为发展中国家,C正确;丙、丁均位于撒哈拉以南的非洲,居民主要为黑种人,D错误;故选C。
10.B 结合所学知识可知,发达国家与发展中国家之间关于经济、政治等方面的商谈,在国际上通常称为南北对话,而发展中国家之间关于经济、政治等方面的商谈称为南南合作,美国是发达国家,中国是最大发展中国家,两国之间合作称为南北对话。故选B项。
11.C读图可知,随着知识经济和信息时代的来临,各国各地区的经济联系越来越紧密,资源、技术、人才、信息等逐渐成为全球共享的财富,各国各地区经济相互渗透、相互影响,日益向经济全球化的方向发展,彼此之间经济联系密切,促进国际合作,此图与国际竞争日益激烈、和平、发展是当今世界的主题、金融危机促进经济走向分裂无关。综上所述,ABD错误,C正确。故选C项。
12.D 由图可知,马里亚纳海沟位于太平洋西北部,是全球地表最深处,是继南、北两极和珠穆朗玛峰后的世界第四极,是由太平洋板块俯冲到亚欧大陆板块形成的。故选D。
13.A 读图可知,探索过马里亚纳海沟的国家有英国、俄罗斯,日本、中国和美国,读图可知,五国都在赤道以北、都是北半球的国家,都主要位于北温带,故①②正确。只有俄罗斯和中国在亚欧大陆。故③不正确。美国位于西半球,故④不正确。故答案为A。
14.D由图可知,地球上的陆地有的相连,有的被海峡、大洋隔开,A错误。北半球的陆地面积比海洋面积小,B错误。世界上面积最大的洲是亚洲,C错误。世界海陆分布仍然在不断变化过程中,D正确。故选D。
15.D 汉语被纳入俄罗斯国家统一考试,说明中俄关系日益密切,互通往来频繁,需要语言上的交流更频繁,①正确;说明中国在国际上的地位越来越高,语言流通越来越广泛,③正确;有利于推动中俄两国文化的进一步交流与合作,中俄经济合作越来越多,④正确;①③④正确,D正确;两国陆上相邻的地理位置不是其主要影响因素,排除②,排除ABC;故选D。
16.B俄罗斯纬度较高,气温较低,大多数河流结冰期长,不能全年通航,排除A;俄罗斯欧洲部分铁路运输以莫斯科为中心呈放射状,B正确;俄罗斯沿海地区纬度高,低温低,结冰期长,海运,不发达,排除C;俄罗斯乌拉尔山脉以西为东欧平原,铁路线密集,排除D;故选B。
17.A我国大规模的现代化建设促进了经济的快速增长,但对生态环境造成了不同程度的破坏。根据中国的国情,21世纪是环保的世纪,是生态的世纪,是可持续发展的世纪,因此以上四个答案中只有A是正确的,故本题选A。
18.C 北方地区四季分明与国家公园的建立并无直接关系;据图可知,南方地区的国家公园数量多,但并没有集中在沿海地带;据图可知,三江源国家公园位于地势最高的青藏地区;据图可知,大熊猫国家公园位于南方地区,气候湿润。ABD错误,C正确。故选C。
19.B根据材料“我国国家公园的设立旨在保护自然生态系统的完整性,推进自然资源的科学保护和合理利用,还可以开展环境教育”可知,国家公园的设立并非为了保护我国的非物质文化遗产,①②④正确,③错误。故选B。
20.D 开幕式当天为2月4日,正值立春,此时太阳直射南半球,A错误。此时北京为冬季,气候寒冷,还未到春暖花开的时节,B错误。冬至过后,太阳直射点开始向北移动,因此此后太阳直射点继续向北移,C错误。随着太阳直射点向北移动,此后北京白昼继续变长,D正确。故选D。
21.D 二十四节气与太阳直射点位置有关,是通过观察地球公转得出,①错误,②正确。天气是短时间内的大气状况,二十四节气并不能可反映四季的天气状况,③错误。二十四节气体现了气候的变化,可以指导农业生产活动,④正确。②④正确,D正确,ABC错误。故选D。
22.A 开幕式上运用了人工智能、5G、AR等技术,呈现了“空灵而浪漫”的效果。这些都属于高科技,得益于高新技术产业的发展,A正确。这些高科技与劳动力资源充足、航空航天工业的发展、齐全的工业部门关系不大,BCD错误。故选A。
23.C冬奥场馆全部使用“绿色”电力,可以减少二氧化碳的排放,符合绿色办奥理念,①正确;机器人烹饪中餐、西餐,由于工作人员很少,食品安全系数非常高,也为疫情防控加了一道防火墙,但是与绿色办奥理念关系不大,②错误;场馆对制冷余热进行回收再利用,提高了能源利用率,减少了二氧化碳的排放,符合绿色办奥理念,③正确;④奥运主火炬采用“微火”,减少二氧化碳的排放,符合绿色办奥理念,④正确。 ①③④正确,C正确,ABD错误。故选C。
24.B近50年来,人类在生产、生活过程中排放的二氧化碳等温室气体急剧增加,使全球气温升高,旱涝等灾害频繁.排放出的氯氟化合物破坏高空的臭氧层,导致地面太阳紫外线辐射增强,进而危及人类的健康.增加城市绿地,大力倡导步行或乘坐公交车上下班,注意节能减排,倡导低碳经济,降低或缓解雾霾天气发生.而大力推广家庭小汽车的使用、农民燃烧秸秆肥田,会增加二氧化碳的排放,破坏环境,增加雾霾天气发生,故选B。
25.C 制约这些地区经济发展的因素是:①产业单一和③地形崎岖,这些地区地形崎岖导致交通闭塞,严重制约了经济发展,同时由于与外界交通不便,导致工业等产业发展受限,大部分地区主要以农业为主,产业结构单一,收入来源较少,成为了贫困地区,故①③正确。这些地区往往人口较少,大部分青壮年都外出务工,故②错误。高原山区往往资源较为丰富,故错误。C正确,ABD错误,故选C。
26.A政策、资金扶持可以为当地经济发展提供资金保障和政策支持,①正确。加强基础设施建设如交通、通讯等基础设施建设,可以加强当地与外部的经济联系,促进经济发展,②正确。生产经营多样化如可以在山区发展特色旅游等,促进收入来源多样化,③正确。大力发展耕作业并不能更好促进当地脱贫,反而会加剧单一的产业结构,④错误,①②③正确、故选A。
27.(1)D F ①(2)亚马孙平原 湿热(全年高温多雨)(3)欧洲 白色 基督教(4)南北对话 经济发展水平的高低
【解析】(1)根据地图分析,代表北美洲的字母为D,代表跨经度最多大洲的是F南极洲,代表印度洋的数字是①。
(2)依据位置,E为南美洲区域④为亚马孙平原,此区域地形平坦,但人口稀少,原因是当地气候湿热。
(3)B欧洲的居民以白色人种为主,信仰基督教。
(4)根据经济发展水平差异的划分,中国是世界上最大的发展中国家,美国是世界最大的发达国家,两国间的对话称为“南北对话”;根据经济发展水平的差异,将世界上的国家划分为两类,分别是发达国家和发展中国家。
28.(1)200 俄罗斯 中国(2)发展中 发达 北 南 南(3)C(4)“开放、联通、平衡”;欧洲联盟、东南亚国家联盟。(5)振兴民族工业;加强“南南合作”和“南北对话”;对外开放,引进资金技术。
【解析】(1)全世界共有200多个国家和30多个地区。其中面积最大的国家是俄罗斯,人口最多的国家是中国。
(2)根据经济发展水平通常把国家分为发达国家和发展中国家。发展中国家人口占世界总人口的80%,但国内生产总值仅占世界的22%;发达国家人口占世界总人口的20%,但国内生产总值却占世界的78%。从图1中可得出,A代表发展中国家,B代表发达国家。结合图例、读图可知:发达国家主要分布在北半球,发展中国家主要在南半球及北半球的南部。
(3)图中①是俄罗斯,②是中国,③是美国,④是巴西。美国为发达国家,与其他三国的合作为“南北对话”,俄罗斯、中国和巴西之间的合作是“南南合作”。故选C。
(4)2022年亚太经济合作组织会议的主题是“开放、联通、平衡”。世界上其他的区域组织有欧洲联盟、东南亚国家联盟、阿拉伯国家联盟、非洲联盟等。
(5)世界各国的经济发展水平存在明显差异,依据经济发展水平的高低,可把世界各国划分为发达国家和发展中国家。目前,发展中国家要想逐步缩小与发达国家的经济差距,应采取的措施的有:(1)抓住全球经济发展机遇,加强对外开放,引进资金和先进技术,改进生产方式,开发新产品,振兴民族工业;(2)加强与发达国家的合作与交流,即加强“南北对话”;(3)发展中国家间加强交流与合作,共同维护发展中国家的利益,即加强“南南合作”。
29.(1)青海 牦牛 太阳能、风能、地热能、水能(2)加大科技投入,提高酥油茶的品质;丰富产品口味;加大宣传力度,提高产品知名度,提升品牌效应;健全物流体系;通过电商平台,拓展销售渠道等(3)窑洞 黄河 渤(4)C(5)二 京包 旱地 半湿润(6)降水季节分配不均;工农业用水量大;人口密集,城市众多,生活需水量大;水资源污染浪费严重;水资源利用率低等。(7)干旱 内流河 冰雪融水(冰川和积雪融水) 灌溉##绿洲(8)管道运输 将资源优势转化为经济优势,促进当地经济发展;完善基础设施建设;带动相关产业的发展;增加财政收入;增加就业机会;提高居民生活水平等。
【解析】(1)读图2可知,甲是我国青藏地区的青海省,这里自然特征是高寒,有我国四大牧区青海牧区,代表畜种是牦牛,青藏地区空气稀薄,日照强烈,太阳能资源丰富,其次风能、地热能等清洁能源较丰富。
(2)青藏地区人口稀少,市场小,交通不变,科技不发达,所以应该加大科技投入,提高酥油茶的品质;丰富产品口味;提升品牌效应;健全物流体系;加大宣传力度,提高产品知名度,通过电商平台,拓展销售渠道等。
(3)读图可知,延安位于黄土高原上,这里的传统民居是窑洞,A河是我国第二长河黄河,该河最终注入渤海。
(4)读图可知,图中乙所在位置是黄土高原,这里土质疏松、植被破坏严重,降水集中多暴雨,是我国水土流失最严重的地区,地形特征是千沟万壑、支离破碎。故选C。
(5)北京位于第三级阶梯上,包头在内蒙古高原上,位于第二级阶梯上,所以从北京乘坐火车到包头,跨越我国地势第三阶梯和第二阶梯,这条铁路干线是京包线;华北平原的降水量在400-800毫米之间,耕地类型是旱地,属于半湿润区。
(6)华北地区位于我国北地区,这里人口稠密,耕地面积广,年降水少,且季节分配不均;工农业用水量大;城市众多,生活需水量大;水资源污染浪费严重;水资源利用率低等,所以是我国缺水最严重的地区。
(7)塔里木盆地位于我国西北内陆地区,距海遥远,再加上重重山岭的阻挡,降水稀少,沙漠广布,所以自然特征是干旱,塔里木河为内流河,其水源主要来自山地降水和冰雪融水,人们在水源较充足的地方发展农业,形成了绿洲农业。
(8)西气东输工程是把塔里木盆地的石油和天然气通过管道输送到我国东部地区,运输方式是管道运输,西气东输将西部地区的资源优势转化为经济优势,促进当地经济发展;完善基础设施建设;带动当地相关产业的发展;增加就业机会;增加财政收入提高居民生活水平等。
30.(1)既满足当代人的需求 又不损害后代人满足其需求的能力(2)不浪费资源 不破坏资源(3)开发新能源、新材料,提高资源的利用率 培养节约资源的意识(4)不使用一次性筷子 不乱扔垃圾
【解析】(1)据图文材料可得,可持续发展是这样的发展,它既满足当代人的需求、又不损害后代人满足其需求的能力,是经济持续、社会持续、生态持续的发展。
(2)据所学知识可知,人们在使用可再生资源时应有计划、有限制的进行开发;在使用非可再生资源时,应尽可能综合利用,注意节约,避免浪费和破坏。
(3)据所学知识可知,随着人口的增长和经济的快速发展,为保障资源的供给,我国应开发新材料、新能源,提高能源利用率,培养节约资源能源意识。
(4)青少年作为国家的未来和希望,在可持续发展道路中应该做到不使用一次性筷子,植树造林;不乱扔垃圾,做到垃圾分类等。
发达国家
发展中国家
集中地区
欧洲西部、北美洲、大洋洲
非洲、南美洲、亚洲
主要分布半球
北半球的北部(发达国家为“北”)
南半球和北半球的南部(发展中国家为“南”)
代表国家
美国、加拿大、日本、韩国、英国、法国、德国、意大利、澳大利亚、新西兰等
中国、俄罗斯、巴西、印度等
居民生活质量
与发展中国家相比,发达国家人均收入高,教育水平、科技水平高,生活环境和医疗卫生状况较好
联合国(UN)
规模最大、最具有影响力的全球性国际组织,总部位于美国纽约
世界贸易组织(WTO)
2001年12月11日,中国正式加入世界贸易组织
亚太经合组织(APEC)
亚太地区重要的经济合作论坛
欧洲联盟(EU)
简称欧盟,是欧洲多国共同建立的政治及经济联盟
亚洲基础设施投资银行(AIIB)
简称亚投行,是首个由中国倡议设立的多边金融机构,总部设在北京
区域全面经济伙伴关系协定(RCEP)
由东盟十国与中国、日本、韩国、澳大利亚、新西兰组成的全球最大规模自由贸易区
国家
美国
挪威
巴西
日本
人类发展指数
0.926
0.957
0.765
0.919
相关试卷
这是一份09 世界地理之大洲篇-备战中考地理考试易错题练习,共46页。试卷主要包含了地理位置,人口,解答题等内容,欢迎下载使用。
这是一份10 世界地理之国家篇-备战中考地理考试易错题练习,共43页。试卷主要包含了日本,印度,俄罗斯,巴西的经济发展等内容,欢迎下载使用。
这是一份11 世界地理之地区篇-备战中考地理考试易错题练习,共42页。试卷主要包含了东南亚的自然地理,东南亚的人文地理等内容,欢迎下载使用。

