浙江省新高考教研联盟2023-2024学年高三上学期12月历史试题(Word版附解析)
展开
这是一份浙江省新高考教研联盟2023-2024学年高三上学期12月历史试题(Word版附解析),文件包含浙江省新高考教研联盟2024届高三上学期12月历史试题原卷版docx、浙江省新高考教研联盟2024届高三上学期12月历史试题Word版含解析docx等2份试卷配套教学资源,其中试卷共21页, 欢迎下载使用。
考生须知:
1.本试题卷分选择题和非选择题两部分,共6页,满分100分,考试时间90分钟。
2.考生答题前,须将自己的姓名、准考证号用黑色字迹的签字笔或钢笔填写在答题纸上。
3.选择题的答案必须使用2B铅笔将答题纸上对应题目的答案标号涂黑,如要改动,须将原填涂处用橡皮擦擦净。
4.非选择题的答案必须使用黑色字迹的签字笔或钢笔写在答题纸上相应区域内,答案写在本试卷上无效。
一、选择题Ⅰ(本大题共15小题,每小题2分,共30分。每小题列出的四个备选项中只有一个是符合题目要求的,不选、多选、错选均不得分)
1. 《尚书》云:“封,元恶大憨,别惟不孝不友。”其意思是,最大的罪恶是不孝敬父母、不恭敬兄长。对于上述“罪行”,“由文王作罚,刑兹无赦”。材料反映的是中华文化崇尚( )
A. 民本思想B. 严刑治国C. 家族伦理D. 道法自然
2. 秦简《封诊式》中,将里、伍连称者共二十四处;秦简《傅律》中还记载了里的负责人里典和伍的负责人伍老。下列各项中对“伍”解读正确的是( )
①是最基层的行政机构②其中的民众互相监督③是编排户口的一种办法④是社会救济的专门机构
A. ①④B. ②③C. ②④D. ③④
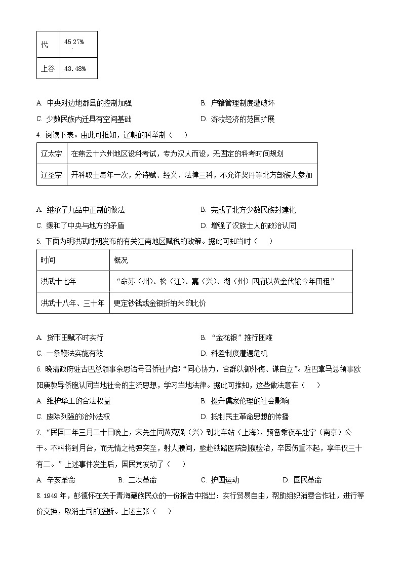
3. 如表为东汉永和五年(公元140年),西河、朔方、五原等长城沿线八郡的人口数分别较西汉元始二年(公元2年)的比例。该现象说明当时( )
A. 中央对边地郡县的控制加强B. 户籍管理制度遭破坏
C. 少数民族内迁具有空间基础D. 游牧经济的范围扩展
4. 阅读下表。由此可推知,辽朝的科举制( )
A. 继承了九品中正制的做法B. 完成了北方少数民族封建化
C. 缓和了中央与地方的矛盾D. 增强了汉族士人的政治认同
5. 下面为明洪武时期发布的有关江南地区赋税的政策。据此可知当时( )
A. 货币田赋不时实行B. “金花银”推行困难
C. 一条鞭法实施有效D. 科差制度遭遇危机
6. 晚清政府驻古巴总领事余思诒号召侨社内部“同心协力,合群以御外侮、谋自立”。驻巴拿马总领事欧阳庚教导侨胞认同当地社会的主流思想,学习当地法律。据此可推知,这些做法意在( )
A. 维护华工的合法权益B. 提升儒家伦理的社会影响
C. 废除列强的治外法权D. 抵制民主革命思想的传播
7. “民国二年三月二十日晚上,宋先生同黄克强(兴)到北车站(上海),预备乘夜车赴宁(南京)公干。不料将到月台,而无情之枪弹突至,射人腰间,亟赴铁路医院剖腹验治,卒因伤重不起,享年仅三十有二。”上述事件发生后,国民党发动了( )
A. 辛亥革命B. 二次革命C. 护国运动D. 国民革命
8. 1949年,彭德怀在关于青海藏族民众的一份报告中指出:实行贸易自由,帮助组织消费合作社,进行等价交换,取消土司的垄断。上述主张( )
A. 注重发展少数民族地区的经济B. 强调坚持新民主主义路线
C. 指明了农业社会主义改造方向D. 为民族自治提供理论指导
9. 如图是20世纪60年代的宣传画,对此解读正确的是( )
A. 社会主义改造推动医疗进步B. 农村居民基本医疗保险制度建立
C. 国家重视农村医疗卫生工作D. “福利国家”建设深受农民欢迎
10. 近年来,我国政府积极构建中国梦、“一带一路”和人类命运共同体等外交话语核心概念,并推动其对外传播。这些做法表明中国积极( )
A. 推行多边外交政策B. 提升我国国际影响力
C. 构建国际交往新路D. 突破西方的冷战封锁
11. 在古希腊,拥有土地的小农是城邦公民群体的主要构成者,绝大多数城邦都采用矩形地块作为规划土地的标准……土地进行平等划分,这样既保证公民享有自己的份地,也严格限制公民拥有超过定额的土地,从而确保公民土地的基本均等。这反映了古希腊( )
A. 盛行均贫富的思想B. 信奉公民平等意识
C. 反对贵族兼并土地D. 奉行城邦至上原则
12. 波斯帝国将行省划分为若干子行省,子行省总督一般由王室任命。总督配一名副手监督政府事务,并定期向波斯君主汇报。由此可见,波斯子行省的设置意在( )
A. 巩固封建体制B. 实行分权制衡C. 加强中央集权D. 提高行政效率
13. 从1526年起,西班牙政府规定在美洲殖民地的奴隶除通过向主人支付钱款以获得自由之外,还可以通过男奴隶与印第安女人或者女奴隶与西班牙男主人生育子女的方式确保后代获得自由。该规定( )
A. 强化了白人政治特权B. 推动了美洲的族群融合
C. 旨在消灭印第安文化D. 遏制了奴隶贸易的发展
14. 无论大陆法系国家的法律还是英美法系国家的法律,都属于资产阶级法律,它们都是建立在资本主义生产资料私有制基础上的。两大法系法律的基本特征也是一致的,具体表现为( )
①坚持权力制衡 ②注重保护个人的权利
③坚持程序公正 ④司法遵循基督教教义
A. ①③B. ①②③C. ②④D. ②③④
15. 阅读1980年苏联工业总产值(1965年为100)变化情况表。由此可推知,这一时期苏联( )
A. 区域经济发展的差距拉大B. 产业结构得到一定的改善
C. 重视民族边疆地区的开发D. 斯大林模式受到猛烈冲击
二、选择题Ⅱ(本大题共6小题,每小题3分,共18分。每小题列出的四个备选项中只有一个是符合题目要求的,不选、多选、错选均不得分)
16. 史学家在讨论南宋初年的一次和议时说:“如果在敌强我弱,或弱强相当的形势下,为争取喘息时间,与敌人作些妥协,以为后图,亦未尝不可……(和议)给南宋带来的严重后果当然不难想象,但是它使大规模的战争得以停息,为南宋政权的休养生息、积蓄力量、报仇复国赢得了时间。”对这次和议解读错误的是( )
A. 是南宋与金的和议B. 发生在宋徽宗在位时期
C. 南宋每年缴纳“岁贡”D. 以东起淮水、西至大散关一线为界
17. 1938年7月,蒋介石认长江大决战不可避免。8月,他说:“吾人深信汉口必不致失陷也。日军之困难,与日俱增,吾人将使其一败涂地。”此“决战”( )
A. 标志着中国全面抗战由此开始B. 是正面战场取得的最大胜利
C. 是抗战以来规模最大的一次战役D. 粉碎日军“三个月亡华”的狂妄企图
18. 罗马共和国晚期至帝国初期,城市快速扩大、人口急剧增加,这带来了严重的城市公共卫生问题。为解决这一问题,古罗马设立了专门的卫生官员,建立了完善的水道和众多的公共浴场并有相应的立法,此外,还就工厂排污、殡葬卫生等进行立法。这表明( )
A. 罗马法在实践中不断丰富B. 罗马官员责任意识强
C. 地方的权力逐渐超过中央D. 罗马法体系最终形成
19. 关于图中“1937年波兰边界”“1945年波兰边界”及其变化,下列各项的解释,正确的是( )
A. 1937年,德国入侵,波兰失去西部领土
B. 1945年,波兰战胜德国,占领东普鲁士
C. 波兰苏联支持下建国,扩大领土面积
D. 波兰边界变化折射出大国间的战略博弈
20. 2019年,国际图联发布了《国际图联开展数字化联合项目指南》,倡导通过“数字统一”,整合图书馆、档案馆、博物馆等各类机构的不同类型资源,实现数字化联合,解决濒危文化遗产原始载体流散各地的严峻问题。由此可知,在文化遗产保护中,国际图联强调( )
A. 重视民间力量的作用B. 发挥现代科技的作用
C. 提高民众的保护意识D. 维护文化遗产真实性
21. 第一次世界大战是人类进入20世纪后发生第一件大事,它既是世界历史发展的结果,是资本主义发展到帝国主义阶段世界各种经济政治矛盾极端尖锐的产物,又深刻影响世界历史的发展进程,引起世界经济和政治的巨大变动。同时,一战发生在十月革命前,结束于十月革命后,它与十月革命有着不可分割的内在联系,这场战争几乎涉及世界所有国家,因为它与战后东西方爆发的世界革命高潮有着直接的连接。由此可见,研究世界近现代史上的重大事件( )
A. 应从全球角度辩证分析其影响B. 应考察历史纵向与横向的发展
C. 首先须梳理事件发展的全过程D. 探讨生产力与生产关系的演变
三、非选择题(本大题共3小题,共52分)
22. 阅读材料,回答问题。
材料一 发辫拖在人们身后,如绳索,如锁链,束缚身躯,桎梏自由,竟长达二百六十余年。从太平天国发出“人皆蓄发”的号召,再到清末“剪辫”风潮乍起,人们的斗争从未停止。直到辛亥革命军起,辫子才陆续革掉。“发辫之所由来,由于满洲之入中原”,“发辫之消除,亦与满洲而俱尽”。
——摘编自严昌洪《辛亥革命与移风易俗》
材料二 1922年10月,当时不少刚刚发展起来的民族工业纷纷倒闭。荣家企业基本上采取原有手工作坊的管理方式,企业在成本、产量、质量等方面都远赶不上外资纱厂。荣氏兄弟决心“力劝各厂整理革新”。他们任用一部分受过高等、中等专业技术教育,懂得管理的新人,并扩大他们的权力;根据科学管理的需要新建一批诸如“保全部”“考工部”“试验室”等新的管理部门。至于原来的工头,则调离岗位,逐步减少其权力,给予津贴自然淘汰。
——摘编自吴雪萱《荣家企业管理的改革》
(1)根据材料一并结合所学,指出“发辫拖在人们身后”的时代背景,说明清末剪发辫逐渐成为风潮的原因。
(2)根据材料二,概括20世纪20年代荣氏兄弟改革企业管理的举措,并结合所学,分析这些举措推出的历史背景。
23. 中世纪以来西欧的基层治理经历多次变化。阅读材料,回答问题。
材料一 在中世纪西欧,城市产生于封建主的领地和堡垒、封建庄园、教会领地和修道院的包围之中。城市是在束缚人身自由的封建体系包围下的一个自由、自治的世界。也就是说,城市与它所处的社会环境是分离的。这一分离具有非常重要的历史意义。中世纪的城市因此有很大的发展空间和自由。市民阶级积极参与政治,在法国,形成了“三级会议”。随着城市的发展,市民所需要的世俗文化、世俗教育渐渐产生。
——摘编自杨婉嘉等《罗马帝国与中世纪西欧的自治城市比较研究》
材料二 1888年,英国颁布的《地方政府法》规定,郡议会、郡自治市议会和伦敦郡议会为地方权力机关,由选民直接选举产生。郡自治市与郡的地位相同,不受郡议会管辖,由选民直接选举产生的郡自治市议会管理市内事务。还建立了一个伦敦郡,使伦敦地区单独成为一个郡,由选民直接选举产生的伦敦郡议会管理伦敦事务。郡议会、郡自治市议会和伦敦郡议会成为英国地方政府的第一层级。
——摘编自孙宏伟等《论英国地方自治体制的发展与变革》
材料三 西方国家发展进入到20世纪,特别是20世纪80年代以后,经济社会发展慢慢趋于成熟,经济资源积累也已经到了一定程度,社区建设的重点和目标也在逐步改变。西方国家在促进社区发展管理上,主要采取政府负责规划指导和资金扶持,社区组织负责具体实施的运作方式。美国各级政府主要通过向非政府组织购买服务为居民提供社会化服务,用不着自行兴办和直接管理社会福利、教育、医疗卫生等各种机构。
——摘编自何增科《社会管理与社会体制》
(1)根据材料一并结合所学,指出中世纪城市与它所处的社会环境分离的实质,并简析其作用。
(2)根据材料二并结合所学,分析英国《地方政府法》颁布的历史背景,指出当时英国地方政府设置的特点。
(3)根据材料三并结合所学,概述20世纪80年代以来西方国家基层治理发展的趋势。。
24. 城市化的发展是社会文明进步的重要标志。阅读材料,回答问题。
材料 回顾新中国成立几十年来,我国城市化的发展道路是不平坦的,以1978年为界可以分为两个时期,1949年至1978年是计划经济体制下的城市化发展时期,1979年至今是市场经济取向下的城市化发展时期。第一个时期又以1958年为界分为两个阶段。1949年至1958年,是农村人口向城市迁移及工业化的发展时期,也是城市化进程稳步推进的时期。1958年到1978年是我国城市化停滞、倒退时期。1978年改革开放至今为我国城市化快速发展阶段。从1979年到1998年,城市人口由1.84亿增加到3.79亿。同时,城市基础设施建设成效显著,城市布局渐趋合理,城市化开始逐渐走上健康的发展道路。
——摘编自李军等《新中国城市化发展历程探析》
阅读材料,围绕“新中国的城市化”自拟题目,结合中国现代史知识,写一篇短文。(要求:表述成文,叙述完整;立论正确,史论结合;逻辑严密,条理清晰)
郡名
人口占比
西河
4.13%
朔方
5.74%
五原
9.92%
云中
15.25%
定襄
8.32%
雁门
84.85%
代
4527%
上谷
43.48%
辽太宗
在燕云十六州地区设科考试,专为汉人而设,无固定的科考时间规划
辽圣宗
开科取士每年一次,分诗赋、经义、法律三科,不允许契丹等北方部族人参加
时间
概况
洪武十七年
“命苏(州)、松(江)、嘉(兴)、湖(州)四府以黄金代输今年田租”
洪武十八年、三十年
更定钞钱或金银折纳米比价
苏联
整体
俄罗斯
高加索地区
立陶宛
(波罗的海沿海)
中亚
格鲁吉亚
阿塞拜疆
吉尔吉斯斯坦
塔吉克斯坦
168
158
195
204
225
253
265
相关试卷
这是一份浙江省研修教研体2023-2024学年高三上学期12月第一次联考历史试题(Word版附解析),共15页。试卷主要包含了选择题Ⅰ,选择题Ⅱ,非选择题等内容,欢迎下载使用。
这是一份浙江省县域教研联盟2024届高三上学期模拟考试历史试题(Word版附解析),共14页。试卷主要包含了单选题,材料分析题,论述题等内容,欢迎下载使用。
这是一份浙江省四校联盟2023-2024学年高三上学期12月联考历史试题(Word版附解析),共19页。试卷主要包含了考试结束后,只需上交答题卷, 有学者认为等内容,欢迎下载使用。

