2024届高考物理二轮专题: 匀变速直线运动的研究参考答案
展开一、选择题
1.如图,在平直路面上进行汽车刹车性能测试。当汽车速度为v0时开始刹车,先后经过路面和冰面(结冰路面),最终停在冰面上。刹车过程中,汽车在路面与在冰面所受阻力之比为7:1,位移之比为8:7。则汽车进入冰面瞬间的速度为( )
A.12v0B.13v0C.18v0D.19v0
【答案】B
2. 汽车在平直的公路上行驶,发现险情紧急刹车,汽车立即做匀减速直线运动直到停车,已知汽车刹车时第1秒内的位移为24m,倒数第2秒内的位移为6m,则下列计算正确的是( )
A.汽车第1秒末的速度为23m/sB.汽车加速度大小为3m/s2
C.汽车的减速时间为6.5sD.汽车刹车总位移为78m
【答案】C
3.一个物体由静止开始沿直线运动,其加速度随时间的倒数的变化规律如图所示,则下列判断正确的是( )
A.物体在t0之前做加速度增大的加速运动
B.在t0时刻,物体的速度大小为a0t0
C.物体在0~t0内的速度增加量12a0t0
D.t0时刻之后,物体做减速运动
【答案】B
4.如图所示,粗糙水平面BC两侧分别紧靠着传送带AB与CD,两传送带均为逆时针匀速转动,与水平面夹角均为30°。右侧传送带CD速度为v1=10m/s,与物块间的动摩擦因数为μ1=233。左侧传送带AB速度为v2=1m/s,与物块间的动摩擦因数为μ2=35。一个小物块以初速度v0=20m/s从右侧传送带最低C点冲卡传送带,粗糙水平面BC长度L=5m,与物块间的动摩擦因数μ=0.75。设最大静摩擦力约等于滑动摩擦力,不计水平面BC与传动带连接处的动能损失,两侧传送带均足够长。小物块最终将静止于粗糙水平面BC的某一点P(图中末画出),则BP之间的距离为( )(g取10m/s2)
A.715mB.715mC.53mD.512m
【答案】A
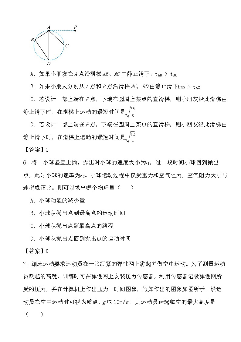
5.滑滑梯是小朋友们爱玩的游戏现有直滑梯AB、AC、AD和BD,A、B、C、D在竖直平面内的同一圆周上,且A为圆周的最高点,D为圆周的最低点,如图所示,已知圆周半径为R。在圆周所在的竖直平面内有一位置P,距离A点为3R,且与A等高。各滑梯的摩擦均不计,已知重力加速度为g,则( )
A.如果小朋友在A点沿滑梯AB、AC由静止滑下,tAB>tAC
B.如果小朋友分别从A点和B点沿滑梯AC,BD由静止滑下tBD>tAC
C.若设计一部上端在P点,下端在圆周上某点的直滑梯,则小朋友沿此滑梯由静止滑下时,在滑梯上运动的最短时间是3Rg
D.若设计一部上端在P点,下端在圆周上某点的直滑梯,则小朋友沿此滑梯由静止滑下时,在滑梯上运动的最短时间是4Rg
【答案】C
6.将一小球竖直上抛,抛出时小球的速度大小为v1,过一段时间小球回到抛出点,此时小球的速率为v2。小球运动过程中仅受重力和空气阻力,空气阻力大小与速率成正比。则可以求出哪个物理量( )
A.小球动能的减少量
B.小球从抛出点到最高点的运动时间
C.小球从抛出点到最高点的路程
D.小球从抛出点回到抛出点的运动时间
【答案】D
7.蹦床运动要求运动员在一张绷紧的弹性网上蹦起并做空中运动。为了测量运动员跃起的高度,训练时可在弹性网上安装压力传感器,利用传感器记录弹性网所受的压力,并在计算机上作出压力﹣时间图象,假如作出的图象如图所示。设运动员在空中运动时可视为质点,g取10m/s2,则运动员跃起腾空的最大高度是( )
A.4.05mB.5.00mC.7.20mD.14.45m
【答案】C
8.动车组进站时做匀减速直线运动直至减速到零,停靠一段时间后,动车组做匀加速直线运动,用位移随速度变化的关系图像进行描述,其中正确的是( )
A.B.
C.D.
【答案】C
9.如图所示为小明在竖直方向上练习蹦床运动的情景。若忽略空气阻力,用x、v、a、E、t分别表示小明离开蹦床在空中运动的位移、速度、加速度、机械能和时间,下列图像正确的是( )
A.B.
C.D.
【答案】B
10.足球比赛中,足球以v0=4m/s从球员身边直线滚过,在运动方向上离边界还有7.5m,该球员立即由静止开始同向直线追赶,球员和足球的速度时间图像如图所示,则( )
A.球员的加速度小于足球的加速度
B.0∼1s内,球员的平均速度大于足球的平均速度
C.1s时,球员刚好追上足球
D.若球员不追赶足球,足球会滚出边界
【答案】D
11.如图甲所示为丽江古城古老的住宅楼和万古楼,万古楼的“飞檐”屋顶是中国传统建筑的重要表现之一、现把住宅楼和万古楼的屋顶分别看成平直轨道ABC及弯曲轨道ADC,如图乙所示。一颗松果(可看成质点)从A点由静止开始分别沿两轨道滑下到C点,不计阻力,下列速率v−t图像可能正确的是( )
A.B.
C.D.
【答案】C
12.如图所示为新兵练习投弹时的情景,若前后两次投弹的位置相同,两次的落点相同,第二次手榴弹被投出时初速度与水平方向的夹角比第一次大,不计空气阻力,所用手榴弹相同,忽略抛出点离地面的高度,则下列判断正确的是( )
A.两次抛出的初速度大小肯定不等
B.两次手榴弹可能经过空中同一点
C.第二次手榴弹在空中运动的时间长
D.第二次手榴弹在空中运动过程中重力做功多
【答案】C
13.“福建舰”是中国完全自主设计建造的首艘电磁弹射型航空母舰,采用平直通长飞行甲板。假设某战斗机在跑道上加速时加速度大小为10m/s2,弹射系统向战斗机提供初速度大小为30m/s,当战斗机速度达到60m/s时能离开航空母舰起飞,战斗机在跑道上运动可视为匀加速直线运动。下列说法正确的是( )
A.航空母舰静止,战斗机需在甲板上滑行6s起飞
B.航空母舰静止,战斗机需在甲板上滑行135m起飞
C.若航空母舰沿战斗机起飞方向航行,战斗机需相对甲板滑行135m起飞
D.战斗机在航空母舰上加速运动过程,航空母舰可以看成质点
【答案】B
14.如图所示,一同学在擦黑板的过程中,对质量为m的黑板擦施加一个与竖直黑板面成θ角斜向上的力F,使黑板擦以速度v竖直向上做匀速直线运动。重力加速度大小为g,不计空气阻力,则( )
A.黑板擦与黑板之间的动摩擦因数为mgFsinθ
B.黑板对黑板擦的作用力大小为(mg)2+(Fsinθ)2
C.若突然松开手,松手瞬间黑板擦的加速度大小为Fcsθm
D.若突然松开手,松手后黑板擦能上升的最大高度为v22g
【答案】D
15.消防员日常技能训练中,消防员从四楼窗户沿绳竖直下降到地面过程的v−t图像如图所示。消防员在0∼4s与4s∼5s时段内的( )
A.位移大小之比为1:4B.平均速度大小之比为1:4
C.速度变化量大小之比为1:4D.加速度大小之比为1:4
【答案】D
二、多项选择题
16.如图所示,间距为0.5m的足够长平行光滑金属导轨固定在水平面内,导轨左端接有电容C=0.02F的电容器,整个空间存在着垂直于导轨平面向下的匀强磁场,磁感应强度B=2T,质量m=0.06kg的金属棒垂直放置在导轨上,金属棒和导轨的电阻不计,给金属棒一个向右的大小为8m/s的初速度,当金属棒的加速度变为零时,立即给金属棒一个水平向左的大小为0.2N的恒力,则( )
A.当金属棒加速度为零时,速度也恰好为零
B.当金属棒加速度为零时,电容器两端的带电量为0.12C
C.给金属棒施加一个水平向左的恒力后,金属棒向右运动的过程是匀减速直线运动
D.给金属棒施加一个水平向左的恒力后,金属棒向右运动的最大距离为7.2m
【答案】B,C,D
17.在水平面上做匀减速直线运动的质点通过O、A、B三点的过程中,其位移随时间变化规律x−t图像如图所示。则质点( )
A.从O点运动到B点过程的平均速度为2st2
B.通过A点时的速度为2st2
C.加速度为s(t2−2t1)t1t2(t1−t2)
D.从A点运动到B点,速度的变化量为2s(2t1−t2)t1t2
【答案】A,D
18.如图为某运动员完成蹦床运动时,利用传感器测得蹦床弹力随时间的变化图。假设运动员仅在竖直方向运动,且不计空气阻力,g取10m/s2。依据图像判断下列说法正确的是( )
A.在6.5s至8.5s的时间内运动员的速度为零
B.运动员的最大加速度大小40m/s2
C.运动员离开蹦床上升的最大高度为5m
D.在8.5s至9.5s的时间内运动员对蹦床的弹力平均值为1500N
【答案】C,D
19.一烟花弹在上升到离地高度h时减速为零,此时烟花弹炸裂为A、B两部分(可视为质点),质量分别为mA、mB,A竖直向上运动,B竖直向下运动,A继续上升的最大高度为ℎ3,从爆炸后瞬间开始计时,A、B在空中运动的时间分别为tA和tB。不计空气阻力,已知A、B落地时速度大小相等,重力加速度为g,下列计算正确的是( )
A.tA=3tBB.tA=2tBC.mA=mBD.mA=2mB
【答案】A,C
20.小琳从蹦床上方1.0m的高处自由下落,竖直反弹离开蹦床后上升了1.2m。不计空气阻力,比较小琳自由下落与离开蹦床后上升的两个过程,则( )
A.下落过程的时间更长B.上升过程的时间更长
C.两个过程的加速度一样大D.上升过程的加速度更大
【答案】B,C
21.2022年10月9日搭载天基太阳天文台“夸父一号”的长征二号丁运载火箭成功发射。下图为火箭发射后,第6秒末的照片,现用毫米刻度尺对照片进行测量,刻度尺的0刻度线与刚发射时火箭底部对齐。假设火箭发射后6秒内沿竖直方向做匀加速直线运动,且质量不变。已知火箭高为40.6米,起飞质量为250吨,重力加速度g取9.8m/s2。则下列估算正确的是()
A.火箭竖直升空的加速度大小为2.2m/s2
B.火箭竖直升空的加速度大小为4.2m/s2
C.火箭升空所受到的平均推力大小为3.5×107N
D.火箭升空所受到的平均推力大小为3.0×106N
【答案】A,D
22.质量为m的小球以初速度v0竖直向上抛出,经过时间t后落回到抛出点位置。已知小球所受阻力大小与小球的速率成正比(f=kv,k为常数),重力加速度为g,下列说法正确的是( )
A.小球落回到抛出点时速度大小为gt−v0
B.小球上升时间小于t2
C.小球上升过程克服阻力做功小于下降过程克服阻力做功
D.全过程小球克服阻力做功mgtv0−12mg2t2
【答案】A,B,D
23.2021年5月15日7时18分,我国首个火星探测器“天问一号”成功着陆火星乌托邦平原南部预选着陆区,我国首次火星探测任务着陆火星取得成功,迈出了中国自主开展行星探测的第一步。若一物体从火星表面竖直向上抛出(不计一切阻力)时的x-t图像如图所示,取竖直向上为正方向,下列说法正确的是( )
A.该物体上升的时间为10s
B.该物体8s时的速度为12m/s
C.该物体落地时的速度大小为20m/s
D.火星表面的重力加速度大小为1.6m/s2
【答案】B,C
三、非选择题
24.匀变速直线运动的分类:加速度与速度 时,做匀加速直线运动;加速度与速度 时,做匀减速直线运动。
【答案】同向;反向
25.一斜面固定于水平地面。某同学第一次将滑块从斜面顶端静止释放,滑块下滑到底端;第二次使滑块以某一初速度从斜面底端沿斜面上冲,滑块恰好能到达斜面顶端。滑块两次运动的频闪照片如图a、图b所示,频闪的时间间隔相同。滑块第一次运动的频闪照片是 (选填“图a”或“图b”),滑块沿斜面下滑与沿斜面上冲时加速度大小之比为 。
【答案】图a;16∶25
26.将一质量为m的小球靠近墙面竖直向上抛出,图甲是向上运动的频闪照片,图乙是下降时的频闪照片,O是运动的最高点,甲、乙两次的闪光频率相同,运动过程中空气阻力大小恒定。小球上升和下降过程的加速度之比为 ;图乙中小球从O点运动到图中最低点过程中,减少的机械能与减少的重力势能之比为 。
【答案】3:1;1:2
27.一个人在离地面25m高处,以20m/s的初速度竖直向上抛出一个物体,则2s末时物体的瞬时速度为 m/s,从抛出到落地物体一共经历了 s(g取10m/s2)。
【答案】0;5
28.某物体以30m/s的初速度竖直上抛,不计空气阻力,g取10m/s2。从抛出到落回起点过程中的平均速度大小为 m/s;物体在第1秒内和第4秒内速度改变量 (选填“大小相等、方向相同”、“大小相等、方向不同”、“大小不等、方向相同”或“大小不等、方向不同”)。
【答案】0;大小相等、方向相同
29.如图所示,倾角θ=37°的足够长斜面静止在水平地面上,质量m=0.1kg的物块A与质量M=0.3kg的物块B用细线绕过光滑定滑轮连接,物块A与定滑轮间的细线与斜面平行,用手(图中未画出)托着物块B,使其与定滑轮间的细线竖直。将物块B由静止释放,当物块A沿斜面向上运动L=0.4m的距离时(物块B未落地),细线断开,已知物块A与斜面间的动摩擦因数μ=0.5,斜面始终保持静止,取重力加速度大小g=10m/s2,sin37°=0.6,cs37°=0.8,细线断开时,物块A的速度大小为 m/s,物块A沿斜面向上运动的时间为 s。
【答案】2;0.6
30.悬崖速降是选择崖面平坦,高度适合的崖壁,用专业的登山绳作保护,由崖壁主体缘绳下滑,从崖顶下降到崖底的一种运动,如图所示,某次速降可视为竖直方向的直线运动,速降者先从静止开始做匀加速运动至2m/s,接着匀速运动了20s,之后做匀减速运动,到达地面时速度恰好减为零,总共历时40s,若速降者及装备的总质量为75kg,运动方向始终竖直向下,取重力加速度大小g=10m/s2,则速降者下降的起点距地面的高度为 m,在整个下降过程中,速降者及装备所受重力的最大功率为 W。
【答案】60;1500
31.如图所示,小物块放在足够长的木板AB上,以大小为的初速度从木板的A端向B端运动,若木板与水平面之间的夹角不同,物块沿木板向上运动的最大距离也不同。已物块与木板之间的动摩擦因数为μ,若物块沿木板运动到最高点后又返回到木板的A端,且沿木板向下运动的时间是向上运动时间的3倍,求:木板与水平面之间的夹角的正切值。
【答案】解:木板与水平面之间的夹角θ时上行mgsinθ+μmgcsθ=ma1
下行mgsinθ−μmgcsθ=ma2
由x=12at2可知上行t1=2xa1=2xg(sinθ+μcsθ)
下行t2=2xa2=2xg(sinθ−μcsθ)
由t2=3t1
得tanθ=1.25μ
32.如图所示,水平传送带以v=4m/s的速度沿顺时针方向转动。质量m=1.5kg的物块静止放上传送带的左端,同时给物块施加与水平方向成θ=37°角的恒力F作用,其大小F=5N,物块与传送带间的滑动摩擦因数μ=0.5。经过t=0.6s后,由于机器故障,传送带立即停止转动,最终物块没有滑落传送带,重力加速度g=10m/s2,sin37°=0.6,sin53°=0.8。求:传送带长度的最小值。
【答案】解:物块开始时做加速运动,根据牛顿第二定律可得Fcs37∘+μ(mg−Fsin37∘)=ma1
代入数据,解得a1=10m/s2
由于水平传送带以v=4m/s的速度沿顺时针方向转动,则物块与传送带达到共速需要的时间为t1=va1=0.4s
这段时间内,物块的位移为s1=12a1t12=0.8m
物块达到共速后,在传送带停止运动之前,物块做匀速运动,匀速的位移为s2=vt2=4×0.2m=0.8m
当传送带停止运动后,物块做匀减速直线运动,根据牛顿第二定律可得Fcs37∘−μ(mg−Fsin37∘)=ma2
代入数据,解得a2=−2m/s2
则物块减速为零需要的时间为t3=0−va2=2s
减速这段时间内物块的位移为s3=v2t3=4m
故传送带长度的最小值为L=s1+s2+s3=5.6m
33.ETC是高速公路上不停车电子收费系统的简称。下图为ETC通道的示意图,通道的长度为自识别区起点至自动栏杆的水平距离。某汽车以18km/h的速度匀速驶入识别区,ETC天线识别车载电子标签用时0.3s,识别完成后发出滴的一声,司机发现自动栏杆没有拾起,于是紧急刹车。已知司机的反应时间为0.5s,该ETC通道的长度为29m,要使汽车不撞杆,则刹车时汽车加速度至少为多大?
【答案】解:汽车匀速行驶的速度v0=18km/ℎ=5m/s,设汽车做减速运动时的加速度大小为a时,汽车刚好不撞杆,则在识别车载电子标签和司机反应时间内,汽车行驶的距离为x1=v0(t1+t2)
在刹车过程中,汽车行驶的距离x2=v022a
为了不撞杆,需满足x1+x2≤L
把t1=0.3s,t2=0.5s,L=29m,代入上式,解得a≥0.5m/s2
则要使汽车不撞杆,刹车时汽车加速度至少0.5m/s2。
34.质量M=3kg的滑板A置于粗糙的水平地面上,A与地面的动摩擦因数µ1=0.3,其上表面右侧光滑段长度L1=2m,左侧粗糙段长度为L2,质量m=2kg、可视为质点的滑块B静止在滑板上的右端,滑块与粗糙段的动摩擦因数µ2=0.15,取g=10m/s2,现用F=18N的水平恒力拉动A向右运动,当A、B分离时,B对地的速度vB=1m/s,求L2的值。
【答案】解:在F的作用下,A做匀加速运动,B静止不动,当A运动位移为L1时B进入粗糙段,设此时A的速度为vA,则对A由动能定理FL1−μ1(M+m)gL1=12MvA2
B进入粗糙段后,设A加速度为aA,B加速度为aB,对A由牛顿第二定律F−μ1(M+m)g−μ2mg=MaA
对B由牛顿第二定律μ2mg=maB
解得vA=2m/s,aA=0
即A以vA=2m/s的速度做匀速直线运动直至A、B分离,设分离时B的速度为vB,B在粗糙段滑行的时间为t,则对AsA=vAt
对BvB=aBt
sB=12aBt2
二者位移关系为sA−sB=L2
联立解得L2=1m
35.据报道,中国航母的电磁弹射技术已经领先世界。若某次做模拟直线弹射实验时,从某时刻(t=0)开始的一段时间内,利用传感器每隔0.5s测量一次模型机的位置,坐标为x,结果如下表所示。
(1)由表格中的数据可知,该模型机做 (填“匀加速”、“匀速”或“匀减速”)直线运动。
(2)在0.5s〜1.5s内,该模型机的平均速度大小v= m/s(结果保留两位有效数字)。
(3)这段时间内该模型机的加速度大小a= m/s2(结果保留两位有效数字)。
【答案】(1)匀加速
(2)40
(3)40
36.小明发现,在夜景照片中,车灯常常会划出一道道美丽的弧线,受此启发,他决定利用发光小球自由下落时在照片上留下的光弧,来测量当地重力加速度。设计实验步骤如下:
①在黑暗的房间里,如图甲所示将相机正对竖直的刻度尺放置,调节相机快门为100(即曝光时间Δt为1100s);
②将发光小球从刻度尺零刻度处由静止释放,待小球下落至与相机近似等高位置时按下相机快门,得如图乙所示的照片,读出亮线上边沿到释放点的距离H,亮线的长度d(曝光时间Δt内小球的位移);
③用Δt内的平均速度近似等于小球下落高度H+d2时的瞬时速度,进而计算出重力加速度g;
④重复步骤②③,读出数据如下表所示,计算g的平均值,测得当地重力加速度。
(1)根据上表数据,小球在第三张图中曝光时间Δt内的平均速度大小v= m/s(结果保留两位有效数字)。
(2)根据步骤③计算当地重力加速度的表达式为g= (用Δt,H,d表示)。
(3)本实验测得的重力加速度 (填“大于”、“等于”或“小于”)真实值。
(4)为减小实验误差,可以采取下列哪些措施_______。
A.选用密度大,体积小的发光小球
B.选用密度小,体积大的发光小球
C.将相机快门调整为125
D.将相机快门调整为60
【答案】(1)3.2
(2)d2(2H+d)Δt2
(3)小于
(4)A;C
37.位移传感器经常用在力学实验中,并且可以很好地与计算机结合,快速解决普通方法难于测量的问题。为了测量木块与木板间动摩擦因数μ,某小组设计了如图甲所示的实验装置,让木块从倾斜木板上一点A由静止释放,位移传感器可以测出木块到传感器的距离。连接计算机,描绘出木块相对传感器的位移x随时间t变化规律,如图乙所示。已知当地的重力加速度g。
(1)由图乙可求得t=0.22s时木块的速度v= m/s,木块加速度a= m/s2(计算结果均保留两位有效数字)。
(2)为了测量动摩擦因数μ,还需要测量的一个物理量可以是 。
【答案】(1)0.88;4.0
(2)木板的倾角θ
38.为了探究受到空气阻力时,物体运动速度随时间的变化规律,某同学在水平桌面上组装了如图甲所示的实验装置。实验时,可在小车上安装一轻薄板,以增大空气对小车运动的阻力。实验中所用的小车质量为M。
(1)未装薄板时,往砝码盘中加入一小砝码,接通打点计时器的电源后,再释放小车,在纸带上打出一系列的点,纸带如图乙所示。A、B、C、D、E是选取的五个计数点,其中相邻计数点之间的时间间隔均为T,各计数点到第一个计数点A的距离分别为d1、d2、d3、d4,已知未装薄板时,小车所受空气阻力可忽略,则小车加速度a= (用题中给定的字母表示)。
(2)在(1)的装置基础上,给小车加装上薄板后,利用纸带求出小车不同时刻的速度,作出小车的v-t图像(如图丙所示),通过图像分析,可知随着运动速度的增加,小车所受的空气阻力 (选填“增大”、“减小”或“不变”)。
(3)v-t图像中,若曲线在t0时刻的切线斜率为k。计算物体受到的空气阻力时,若该同学仍然把砝码和砝码盘的总重力当作小车所受到的拉力,则t0时刻,他求得的空气阻力f= (用题中给定的字母表示)。
【答案】(1)d4−2d24T2
(2)增大
(3)M(d4−2d24T2−k)
39.某同学要研究一辆电动遥控玩具车启动过程的加速度。实验时,该同学通过遥控器控制按钮启动玩具车,玩具车拖动纸带运动,打点计时器在纸带上打出一系列的点迹,打点计时器打点频率是50Hz。经多次实验,该同学选出了一条点迹清晰的纸带,在纸带上选取7个点作为计数点(相邻两计数点之间还有4个点),并测量出了相邻两计数点之间的距离,如图所示。
(1)由图中数据可以判别电动遥控玩具车做匀变速直线运动,请说明理由 ;
(2)利用图中纸带的数据计算打点计时器打下计数点3时玩具车的速度为v3= m/s;(结果保留3位有效数字)
(3)由图可以计算出玩具车启动阶段运动的加速度为a= m/s2。(结果保留2位有效数字)
【答案】(1)连续相等时间内位移差几乎相等
(2)1.10
(3)1.9
40.实验小组利用如图甲所示的装置研究网球在空竖直下落时,空气对它的作用力。图乙为某次实验打出的一条纸带,其中0、1、2……6为选定的计数点,相邻两计数点间还有1个点没有画出,已知打点计时器的打点周期为T,测得1、3两点间的距离为x1,4、6两点间的距离为x2,网球的质量为m当地的重力加速度为g。
(1)在打第5个计数点时网球的速度v= ;
(2)从打第2计数点到打第5计数点,空气对网球的冲量大小I= ;
(3)实验得到的空气对网球的冲量I随时间变化的关系图线如图丙所示,若0~t0时间内空气对网球的平均作用力为F1,t0时刻的作用力为F2,则F1和F2的关系为F1 F2(选填>、<、=)。
【答案】(1)x24T
(2)6mgT+m(x1−x2)4T
(3)<
41.某幼儿园欲建一个如图甲所示滑梯,根据空地大小和安全需要,对制作滑梯的板材与儿童裤料之间的动摩擦因数有一定要求。某物理兴趣小组用如图乙所示的实验装置测量板材与儿童裤料间的动摩擦因数。先取一种板材水平固定在桌面上,用儿童裤料包裹的物块受重物的牵引在板材上由静止开始运动,细绳始终与桌面平行,当重物落地后,物块再运动一段距离后停在板材上。打点计时器打出的纸带记录了物块的运动情况。
(1)选取重物落地后的一段纸带如图丙所示,1、2、3、4是选取的4个计数点,相邻两个计数点之间还有四个点未画出。图上注明了对各计数点间的测量结果,其中有一个数据在记录时有误,有误的数据是 段。(填“x1”“x2”或“x3”)。
已知打点计时器电源的频率为50Hz。利用纸带测得的数据可求出该物块在减速运动过程中的加速度大小a= m/s2.
(2)若重力加速度大小取10m/s2,板材与儿童裤料间的动摩擦因数μ= 。(所有计算结果均保留2位有效数字)
【答案】(1)x2;4.9
(2)0.49
42. 中国国家跳水队是中国体育届的王牌之师,自1984年首次参加洛杉矶奥运会以来,已为中国体育代表团累计贡献了40枚奥运金牌,在各项奥运项目中高居榜首,被誉为跳水“梦之队”,在第32届东京奥运会中,他们也取得了7金5银的骄人战绩。有位同学对跳水中的物理问题很感兴趣,打算利用频闪照相技术详细研究跳水的过程。在下面的问题中,空气阻力均可忽略,重力加速度取g=10ms2。
(1)该同学在研究某运动员高台跳水过程的频闪照片时,观察到该运动员从离水面10m高的平台向上跃起,到达最高点后近似竖直下落直至入水。该同学将照片放大进行观察,发现照片中的最后一个影像恰好为入水前一瞬间,由于运动员的运动,这一影像上下错开的距离约为1.44mm。已知相机单次曝光时间为0.01s,实际高为10m的跳台在照片中高10cm,试估算运动员的重心在最高点时相较入水前一刻的高度。
(2)运动员入水时往往是头部朝下,身体竖直且呈绷直状态,从运动员指尖触碰到水面到脚尖刚好完全进入水里的入水过程中,可以将人体简化为一竖直方向的均匀实心圆柱,并且只考虑人的重力和水的浮力对人的作用(即忽略水的阻力)。请通过推导证明运动员在入水过程中的运动性质是简谐运动,可以认为水的密度略大于人的密度。(注意:在解题过程中需要用到,但题目没有给出的物理量,需要在解题时做必要说明)
(3)除了跳台跳水外,跳板跳水是另一种常见的跳水方式。某同学通过上网查阅资料,了解到了跳水板的相关信息如下表所示:
他考虑到跳板跳水在起跳过程中借助了跳板的弹性,可能更容易获得较高的腾空高度,因此利用频闪照相记录了某位运动员在3米跳板比赛中的全过程,如图所示。
a、在进行分析时,该同学把运动员看作一个质点,将跳板简化为一个竖直放置的轻弹簧,弹力大小F与形变量x之间的关系为F=kx(已知相应的弹性势能为Ep=12kx2),其中k为常量。质量为m=45kg的运动员静止站在跳板末端时,末端相比跳板在自由状态时下降了x0=0.15m,之后,运动员通过自身做功将跳板末端压到最大形变量为x1=0.6m后起跳,忽略该过程中的机械能损失,请计算该运动员的最大理论腾空高度H(即离开板面后重心上升的高度)和该过程需要做的功W。
b、请你评价该同学在(a)中的建模过程是否合理。如果认为合理,请通过计算比较在同等做功情况下跳台跳水和跳板跳水的最大腾空高度;如果认为不合理,请指出其存在的问题,并针对“估算最大腾空高度”的建模过程给出较为合理的分析思路。
【答案】(1)解:入水前一帧照片对应的位移Y2=y2y1Y1=0.144cm10cm×10m=0.144m
运动员入水速度为v=Y2t=
最高点的高度ℎ=v22g=10.37m
(2)解:设人体建模成的圆柱体密度为ρ0,横截面积为S,高度为L,水的密度为ρ,记圆柱体进入水下的高度为l,则F合=G−F浮=ρ0SLg−ρlSg
当其所受合力为零时,记入水高度为l0:ρ0SLg=ρSl0g
得l0=ρ0ρL
设任意位置相对于l0位置的位移是x(向下为正),则F合=ρ0SLg−ρ(l0+x)Sg=−ρSxg
说明所受合力与位移成正比,方向相反,故其运动性质为简谐运动
(3)解:a.在运动员静止时mg=kx0
得k=3000N/m
从跳板压到最大形变量到运动员到达最高点mg(x1+H)=12kx12
得H=0.6m
从静止时到最高点W=mg(x0+H)−12kx02=303.75J
b.不合理。根据题目信息,跳水板的质量约80kg,相比运动员质量45kg不可忽略,在建模时当作轻弹簧不合理。
先求出人板分离的位置点,再分析最低点到人板分离的过程,跳板弹性势能转化为人和跳板的动能、重力势能,算出人在分离点的速度,之后人以该速度为初速度的竖直上抛运动。
43.物流公司通过滑轨把货物直接装运到卡车中。如图所示,倾斜滑轨与水平面成24°角,长度l1=4m,水平滑轨长度可调,两滑轨间平滑连接。若货物从倾斜滑轨顶端由静止开始下滑,其与滑轨间的动摩擦因数均为μ=29,货物可视为质点(取cs24°=0.9,sin24°=0.4,重力加速度g=10m/s2)。
(1)求货物在倾斜滑轨上滑行时加速度a1的大小;
(2)求货物在倾斜滑轨末端时速度v的大小;
(3)若货物滑离水平滑轨末端时的速度不超过2m/s,求水平滑轨的最短长度l2。
【答案】(1)解:根据牛顿第二定律可得mgsin24°−μmgcs24°=ma1
代入数据解得a1=2m/s2
(2)解:根据运动学公式2a1l1=v2
解得v=4m/s
(3)解:根据牛顿第二定律μmg=ma2
根据运动学公式−2a2l2=vmax2−v2
代入数据联立解得l2=2.7m
44.如图。玩具“火箭”由上下A、B两部分和一个劲度系数较大的轻弹簧构成,A的质量为0.2kg,B的质量为0.4kg,弹簧夹在中间,与两者不固连。开始时让A、B压紧弹簧并锁定为一个整体,为使A上升得更高,让“火箭”在距地面0.8m高处自由释放,“火箭”着地瞬间以原速率反弹,同时解除锁定,当弹簧恢复原长时,B 恰好停在地面上,不计空气阻力和“火箭”的体积以及弹簧解锁恢复原长的时间,重力加速度取10m/s2。求
(1)“火箭”着地时的速度大小;
(2)A上升的最大高度;
(3)弹簧被锁定时的弹性势能。
【答案】(1)解:“火箭”在距地面0.8m高处自由释放,做自由落体运动 v2=2gℎ
解得 v=4m/s
(2)解:“火箭”着地瞬间以原速率反弹,同时解除锁定,弹簧恢复原长过程,B 恰好停在地面上,动量守恒,取向上为正方向 (mA+mB)v=mAv′
解得 v′=12m/s
A做竖直上抛运动,可逆向看成自由落体运动 v′2=2gℎ′
解得 ℎ′=7.2m
(3)解:根据功能关系有 Ep=12mAv′2−12(mA+mB)v2=9.6J
45.如图所示,竖直平面内有水平光滑直轨道AB,轨道左侧有一竖直光滑半圆轨道CDE,其半径R=0.2m,最低点E与水平传送带平滑连接。现一质量为m=10g、可视为质点的滑块压缩弹簧(滑块与弹簧不相连),静止释放后滑块沿轨道ABCDE运动,BC之间有小缝可供滑块通过,然后滑上传送带,最后落在水平地面P点。滑块与传送带之间的动摩擦因数μ=0.4,传送带的EF长度L=0.6m,传送带轮子的半径r=0.1m,传送带以v=4m/s的速度顺时针匀速转动,传送带下表面离地面高度ℎ=0.6m。某次释放滑块时弹簧的弹性势能Ep=0.02J,取g=10m/s2。求:
(1)滑块运动到E点时对轨道的压力大小;
(2)落地点P离开传送带右端的水平距离Δx;
(3)若要使滑块的落地点在同一位置,弹性势能的取值范围是多少?
【答案】(1)解:根据机械能守恒 Ep+mg×2R=12mvE2
滑块运动到E点时,设轨道对滑块的支持力N,根据牛顿第二定律 N−mg=mvE2R
代入数据联立得 vE=23m/s ,N=0.7N
根据牛顿第三定律,滑块对轨道的压力大小N1=0.7N
(2)解:滑块在传送带上加速度大小 a=μg=4m/s2
根据 v2−vE2=2as
解得,滑块加速度到速度 v=4m/s 时位移s=0.5m
所以滑块运动到F点速度 vF=v=4m/s
此后做平抛运动,根据 ℎ+2r=12gt2
解得t=0.4s
落地点P离开传送带右端的水平距离 Δx=vFt=1.6m
(3)解:若要使滑块的落地点在同一位置,则滑块运动到F点速度 vF=v=4m/s
当在传送带上加速运动时,有
v2−vE'2=2aL
Ep1+mg×2R=12mvE'2
解得 Ep1=0.016J
当在传送带上减速运动时,有
vE'2−v2=2aL
Ep1+mg×2R=12mvE'2
解得 Ep1≤0.064J
所以弹性势能的取值范围是 0.016J≤Ep≤0.064J
46.小端同学在研究竖直向上抛出的物体运动时,分别有几种不同的模型。已知该同学抛出小球的质量m=0.1kg,初速度v0=10m/s,且方向竖直向上,重力加速度为g=10m/s2。
(1)若不计空气阻力,则小球从抛出直至回到抛出点经过多长时间?
(2)若空气阻力大小恒为0.2N,则小球上升到最高点时,离抛出点的高度为多少?
(3)若空气阻力大小与速度大小满足F=kv的关系,其中k为定值。若已知小球落回抛出点前速度恒定且大小为5m/s,则关系式中的k值为多少?
【答案】(1)解:若不计空气阻力,小球做竖直上抛运动 t1=v0g=4s
从抛出直至回到抛出点的时间 t2=2t3
解得 t2=8s
(2)解:设上升过程中的加速度为a,根据牛顿第二定律有 mg+f=ma
又空气阻力大小 f=0.2N 解得 a=12m/s2
小球向上做匀减速直线运动,根据速度—位移公式有 v02=2aℎ
解得 ℎ=256m
(3)解:小球落回抛出点前速度恒定,说明所受合力为0: k=mgv=0.2kg/s
47.工人使用一块长L=4m的木板从平台上卸货,木板一端搭在平台上(与平台等高),另一端固定在地面,形成倾角θ=37°的斜面。工人甲从木板底部推动质量M=3kg的小车,使小车以v0=12m/s的速度冲上木板。当小车在木板上运动一段时间t后,工人乙站在平台上,以v1=2.4m/s的速度水平抛出货物,货物速度方向与木板平行时恰好落入到达斜面顶端的小车,两者速度立刻变为零。已知小车与木板间的动摩擦因数μ=0.5,g取10m/s2,sin37°=0.6,cs37°=0.8,小车和货物均可视为质点,求:
(1)货物抛出点距平台边缘的水平距离x;
(2)货物的质量m;
(3)时间t。
【答案】(1)解:由于货物落入小车时速度方向沿着斜面方向,故vy=v1tan37∘=2.4×34m/s=1.8m/s
设货物从抛出到落入小车的时间为t1,则t1=vyg=1.810s=0.18s
货物抛出点距平台边缘的水平距离x=v1t1=2.4×0.18m=0.432m
(2)解:货物落入小车时的速度v2=v1cs37∘=
以沿斜面向下为正方向,小车沿斜面向上运动,则有a1=Mgsin37∘+μMgcs37∘M=10m/s2
设小车到达斜面顶端的速度为vt,根据运动学公式可得vt2−v02=−2a1L
解得vt=8m/s
货物和小车碰撞瞬间沿斜面方向动量守恒Mvt−mv2=0
解得m=8kg
(3)解:设小车从斜面底端到达斜面顶端时间为t2,则t2=v0−vta1=12−810s=0.4s
则t=t2−t1=0.4s−0.18s=0.22s
48.一个人用与水平方向成θ=37°的斜向右下方的推力F推一个质量为30kg的箱子匀速前进如图(a)所示,箱子与水平地面之间的动摩擦因数为μ=0.5,(g取10m/s2,sin37°=0.6,cs37°=0.8)
(1)求推力F的大小;
(2)若该箱子原来静止,不改变F的大小,只把力的方向变为与水平方向成θ=37°斜向右上方拉这个箱子,如图(b)所示,箱子在拉力F作用下运动1s后,撤去拉力F,求箱子运动的总位移的大小;
(3)求第2问中摩擦力所做的功。
【答案】(1)解:由箱子做匀速直线运动,由平衡条件可得Fcsθ=μ(mg+Fsinθ)
求得F=300N
(2)解:当箱子所受拉力变成斜向右上方时,由牛顿第二定律有Fcsθ−μ(mg−Fsinθ)=ma1
求得a1=6m/s2
由运动学公式有x1=12a1t12,v=a1t1
求得x1=3m,v=6m/s
撤去外力F后箱子做匀减速直线运动,由牛顿第二定律有−μmg=ma2
减速过程中箱子位移的大小为x2=0−v22a2
求得a2=−5m/s2,x2=3.6m
所以箱子的总位移大小为x总=x1+x2=6.6m
方向:水平向右
(3)解:箱子在全过程中由动能定理有W总=0,Fcsθx1+Wf=0
求得Wf=−720Jt/s
0
0.5
1
1.5
2
x/m
0
5.1
20.2
45.1
80.2
第一张图
第二张图
第三张图
d/cm
2.50
2.80
3.20
H/cm
31.3
39.50
51.70
名称
材质
规格型号
跳水板
航空级铝合金(6070-T6)
重量77.87kg
尺寸5cm×51cm×488cm
2024届高考物理二轮专题:匀变速直线运动的研究(文字版+解析): 这是一份2024届高考物理二轮专题:匀变速直线运动的研究(文字版+解析),文件包含2024届高考物理二轮专题匀变速直线运动的研究参考答案docx、2024届高考物理二轮专题匀变速直线运动的研究docx等2份试卷配套教学资源,其中试卷共58页, 欢迎下载使用。
2024届高考物理二轮专题: 匀变速直线运动的研究: 这是一份2024届高考物理二轮专题: 匀变速直线运动的研究,共25页。试卷主要包含了选择题,多项选择题,非选择题等内容,欢迎下载使用。
专题二 《匀变速直线运动的研究》信息优化卷(基础A)-备战高考物理一轮复习单元信息优化AB卷: 这是一份专题二 《匀变速直线运动的研究》信息优化卷(基础A)-备战高考物理一轮复习单元信息优化AB卷,文件包含专题二《匀变速直线运动的研究》信息优化卷基础A原卷版docx、专题二《匀变速直线运动的研究》信息优化卷基础A解析版docx等2份试卷配套教学资源,其中试卷共23页, 欢迎下载使用。

