所属成套资源:2024版新教材高中物理新人教版必修第三册课时分层作业(32份)
2024版新教材高中物理第十三章电磁感应与电磁波初步核心素养综合评价试题新人教版必修第三册
展开
这是一份2024版新教材高中物理第十三章电磁感应与电磁波初步核心素养综合评价试题新人教版必修第三册,共9页。
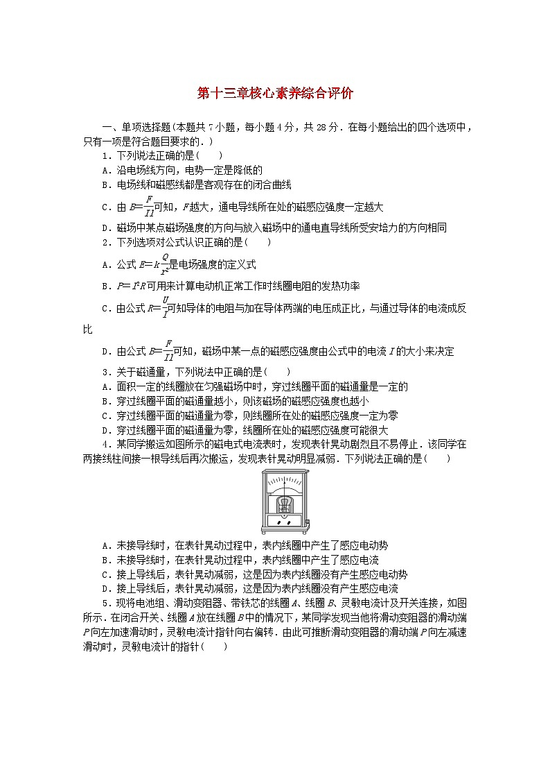
第十三章核心素养综合评价一、单项选择题(本题共7小题,每小题4分,共28分.在每小题给出的四个选项中,只有一项是符合题目要求的.)1.下列说法正确的是( )A.沿电场线方向,电势一定是降低的B.电场线和磁感线都是客观存在的闭合曲线C.由B=eq \f(F,Il)可知,F越大,通电导线所在处的磁感应强度一定越大D.磁场中某点磁场强度的方向与放入磁场中的通电直导线所受安培力的方向相同2.下列选项对公式认识正确的是( )A.公式E=keq \f(Q,r2)是电场强度的定义式B.P=I2R可用来计算电动机正常工作时线圈电阻的发热功率C.由公式R=eq \f(U,I)可知导体的电阻与加在导体两端的电压成正比,与通过导体的电流成反比D.由公式B=eq \f(F,Il)可知,磁场中某一点的磁感应强度由公式中的电流I的大小来决定3.关于磁通量,下列说法中正确的是( )A.面积一定的线圈放在匀强磁场中时,穿过线圈平面的磁通量是一定的B.穿过线圈平面的磁通量越小,则该磁场的磁感应强度也越小C.穿过线圈平面的磁通量为零,则线圈所在处的磁感应强度一定为零D.穿过线圈平面的磁通量为零,线圈所在处的磁感应强度可能很大4.某同学搬运如图所示的磁电式电流表时,发现表针晃动剧烈且不易停止.该同学在两接线柱间接一根导线后再次搬运,发现表针晃动明显减弱.下列说法正确的是( )A.未接导线时,在表针晃动过程中,表内线圈中产生了感应电动势B.未接导线时,在表针晃动过程中,表内线圈中产生了感应电流C.接上导线后,表针晃动减弱,这是因为表内线圈没有产生感应电动势D.接上导线后,表针晃动减弱,这是因为表内线圈没有产生感应电流5.现将电池组、滑动变阻器、带铁芯的线圈A、线圈B、灵敏电流计及开关连接,如图所示.在闭合开关、线圈A放在线圈B中的情况下,某同学发现当他将滑动变阻器的滑动端P向左加速滑动时,灵敏电流计指针向右偏转.由此可推断滑动变阻器的滑动端P向左减速滑动时,灵敏电流计的指针( )A.向左偏转B.静止在中央C.向右偏转D.偏转情况由两线圈的绕线方向决定6.[2023·河南新乡高二期末]如图所示,匀强磁场方向垂直于纸面向外,磁感应强度为B0,无限长直导线MN垂直于磁场方向处在该磁场中.a、b两点位于纸面内且连线与直导线垂直,b点到直导线距离是a点到直导线距离的2倍.已知无限长通电直导线产生的磁场中某点的磁感应强度大小与电流大小成正比,与到直导线的距离成反比.当直导线中通有方向M→N的电流I时,a点磁感应强度大小是eq \f(5,4)B0,则此时b点的磁感应强度大小是( )A.eq \f(17,8)B0B.eq \f(9,8)B0C.eq \f(7,8)B0D.eq \f(1,8)B07.[2023·湖北随州高二期中]如图所示,在矩形空间abcd内有水平方向的匀强磁场,矩形的ab边和cd边水平,两边相距为l,高为h(h

