专题01 字音字形(第03期)-学易金卷:2023年中考语文真题分项汇编(全国通用)
展开1.(2023·青海·统考中考真题)请将本次活动的主题“墨香青海”四个字正确、规范、工整地书写到下面的田字格内。
2.(2023·辽宁锦州·统考中考真题)选出下列词语中加点字的字音、字形完全正确的一项( )
A.簇新(chù) 劳碌(lù) 贸然(mà) 大相径廷(tíng)
B.取缔(dì) 鲁顿(dùn) 畸形(qí) 相辅相成(chéng)
C.希冀(jì) 兴味(xīng) 练达(liàn) 以身作责(zé)
D.元勋(xūn) 静穆(mù) 确凿(zá) 纵横决荡(jué)
3.(2023·四川眉山·统考中考真题)下列词语中,加点字的读音全部正确的一项是( )
A.畸形(qí) 憎恶(zēng) 簇新(cù) 惟妙惟肖(xiā)
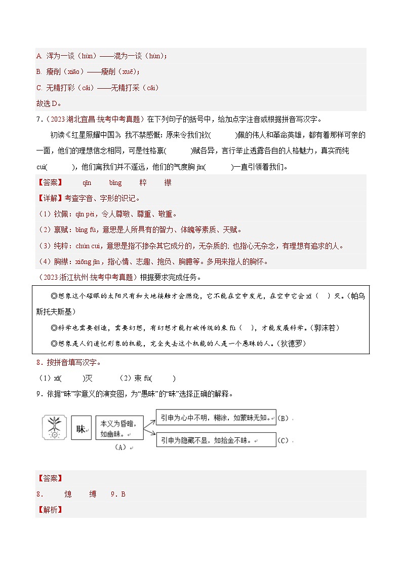
B.校对(xià) 颓唐(tuí) 契合(qiè) 沥尽心血(lì)
C.哺乳(bǔ) 凝望(níng) 嘶哑(sī) 随声附和(hè)
D.荒僻(pì) 粗糙(chā) 称职(chèng) 前仆后继(pū)
4.(2023·湖北黄冈·统考中考真题)下列加点字注音全部正确的一项是( )
A.黄晕(yūn) 殷红(yān) 翘首(qiá) 戛然而止(gá)
B.篡改(cuàn) 龟裂(jūn) 妖娆(rá) 锱铁必较(zī)
C.轻觑(qù) 诘难(jí) 蝉蜕(duì) 怏怏不乐(yàng)
D.叵测(pǒu) 簌簌(sù) 褶皱(zé) 诺诺连声(nuò)
5.(2023·黑龙江牡丹江·统考中考真题)下列词语中加点字注音、字形全部正确的一项是( )
A.嘹亮(liá) 遒劲(jìng) 凝望(yí) 诚慌诚恐(huáng)
B.田垄(lóng) 轩昂(xuān) 娉婷(pīng) 轻歌慢舞(màn)
C.思慕(mù) 蜷伏(quán) 锵然(qiāng) 画龙点睛(jīng)
D.宽宥(yòu) 迸溅(bìng) 渲染(xuàn) 千均之力(jūn)
6.(2023·山东威海·统考中考真题)下列加点字字音、字形正确的一项是( )
A.稀薄(bó) 絮叨(xù) 斡旋(wò) 浑为一谈(hùn)
B.冗杂(rǒng) 瘦削(xiā) 墨守(mò) 无动于衷(zhōng)
C.调羹(gēng) 荒僻(pì) 秘诀(mì) 无精打彩(cǎi)
D.虹霓(ní) 仲裁(cái) 鲜腴(yú) 全神贯注(guàn)
7.(2023·湖北宜昌·统考中考真题)在下列句子的括号中,给加点字注音或根据拼音写汉字。
初读《红星照耀中国》,我不禁感慨:原来令我们钦( )佩的伟人和革命英雄,都有着那样可亲的一面,他们的理想信念相同,可是性格禀( )赋各异,言行举止透露各自的人格魅力,真实而纯cuì( ),他们离我们并不遥远,他们的气度胸jīn( )一直引领着我们。
(2023·浙江杭州·统考中考真题)根据要求完成任务。
8.按拼音填写汉字。
(1)xī( )灭 (2)束fù( )
9.依据“昧”字意义的演变图,为“愚昧”的“昧”选择正确的解释。
10.(2023·江苏宿迁·中考真题)班级举行“热爱与潜能”主题班会,以下是你的演讲片段。
当我们真正热爱这个世界时,才真正活在这个世界上。如果说每个人都拥有一座名为“潜( )能”的金矿,那么“热爱”便是打开金矿的那把钥匙。热爱给你动力,为你fù( )能,吸引着你不断去探寻、 甲 生命的种种可能性。同样,它也会给你勇气,使你坚定,让你对所有的困难都能无畏无惧,甘之如饴。无论处于何种境地,热爱永远是我们可以依赖也必须依赖的精神力量。找到你所热爱的事, 乙 时间里的每一刻,__________________。
(1)给加点的字注音,根据拼音写汉字。
潜 能 fù 能
(2)在文段甲、乙两处横线上依次填入词语,恰当的一项是( )
A.探究 享用B.开掘 享受
C.开掘 享用D.探究 享受
(3)请在末尾横线处加上一句话,使表达更加完整。
(2023·山东济南·统考中考真题)阅读下面文段,完成下面小题。
伟大的革命精神给予我们心灵丰富的滋养:南湖的红船开辟了民族的新航道,长征路上的雪山草地锻造了民族的坚韧不拔,延安窑洞里的灯火点(rán)了民族胜利的希望,两弹一星的光芒辉映了民族的奋发图强……伟大的革命精神激荡人心,(cuī)人奋进。新时代青年身处历史洪流,应有以民族复兴为己任的志气,做中华民族脊梁的骨气,常补精神之钙,时时掸去思想之尘,以赤诚之心立报国之志,甘做一颗永不懈(dài)、永不生锈的(luó)丝钉,创造无愧于时代的崭新业绩。
11.文段中加点字的读音不正确的一项是( )
A.韧rènB.骨gǔC.掸dǎnD.绩jī
12.文段拼音处依次应填写的汉字书写全部正确的一项是( )
A.燃 摧 怠 摞
B.燃 催 怠 螺
C.然 摧 殆 螺
D.然 催 殆 摞
13.(2023·甘肃兰州·统考中考真题)阅读下面文字,完成下面小题。
我国古代关于彩虹的最早的文字记载( )就在甲骨文里:有出虹自北,饮于河这句话说的是有一道彩虹出现在北边的天空中,一直_______到黄河里喝水。
甲骨文 小景 横书
古人看见时隐时现的虹桥,于是浮想联piān( ),把它看作有灵性的龙蛇类的神物,能够低头喝河水。有人把它描述成两边各有一个头的神兽。“虹”字最原始的写法就是对这种神兽形象的描绘。后来,人们才把它改成了更容易读写的形声字,用“工”旁表音,用“虫”旁表意。
早期古文字里与天象、岁时有关的字身上有很多故事,这些字的形体特征和文化内涵向我们展现了古人对宇宙的观察和认识。我们不仅能从中_______到古人的智慧,更能感受到古人探索自然奥秘的恒心,以及_______与大自然和谐相处之道的不懈努力
(1)给加点字注音,根据拼音写汉字。
文字记载( ) 浮想联piān( )
(2)依次填入语段横线上的词语,恰当的一项是( )
A.延续 领会 寻求B.延续 领略 寻找
C.延伸 领会 寻找D.延伸 领略 寻求
(3)语段中画线句子的主干是?
14.(2023·江苏徐州·统考中考真题)根据语境作答。
第三届“彭城英才荟”组委会发出了《给海内外“徐州人”的一封信》,学校广播站选取了其中一段文字在校园内播放,小语同学边听边记录:
走遍五洲,难忘徐州。这里__________,刘邦高歌“大风起兮云飞扬”,刘裕“气吞万里如虎”,季子挂剑酬心,陶谦三让徐州,崇文尚武、崇德向善的文化基因刻进骨子里,sù( )造着你的性格。这里__________,九里形胜,黄河如带,南秀北雄的山水之间,总有一串属于你的足迹,沿时间之河sù( )流而上,打捞着你的记忆。这里__________,少年玩伴的口袋里,玻璃球正叮当作响,炊烟升起的地方,妈妈正喊你回家吃饭,儿时的画面(A______)成浓浓乡愁,撩拨着你的心弦。这里平生有缘,每一段流经此地的生命历程,都拥有一个同样的名字——“徐州人”,山河万里之外,乡情像一根无形的丝线,共振着你的脉搏,连接着游子的指尖。问君何时归故里,相思无尽盼重逢,家乡(B______)的变化,定能慰藉你的牵挂。
(1)小语感到有两个同音字容易写错,就用拼音代替了,请帮他写出正确的汉字。
sù( )造 sù( )流而上
(2)小语在A、B处各留下一处空白,请帮他选出合适的词语。
A.凝固 凝结 B.翻天覆地 日新月异
(3)小语记录横线处三个短语时顺序混乱,请帮他选出顺序正确的一项( )
①巷陌有情 ③文脉有承 ②山川有忆
A.①②③B.③①②C.③②①D.②③①
(4)小语不小心把画线句记录成了病句,请帮他修改过来。
(5)海内外的许多“徐州人”看到这封信后,纷纷在网上留言。小语觉得有一句话不得体,请帮他选出来( )
A.难忘桑梓情,回报故土恩。B.感谢组委会邀请,我一定光临!
C.重回彭城热土,重燃赤子之情。D.衷心祝愿:徐州的明天会更好!
15.(2023·青海·统考中考真题)下面是本次书法比赛的开场白选段,请按要求完成任务。
中国书法艺术源远流长,______大精深。楷书横平竖直、笔力遒劲;隶书蚕头燕尾、一波三折;行书刚健秀美,飘逸端庄。
(1)填人文中横线处汉字书写正确的一项( )
A.搏B.博
(2)加点字“劲”在文中读音正确的一项是( )
A.jìngB.jìn
(2023·内蒙古包头·统考中考真题)阅读下面的文字,完成下面小题。
地处赣皖交界的瑶里古建筑群蕴含了丰富而深厚的文化意味,带有浓郁的徽派风格:白墙灰瓦马头墙,绿水青山碧蓝天,建筑之美与自然之景相互映衬。观之心旷神怡。
瑶里的木雕让人印象格外深刻。瑶里山林繁茂,盛产木材。瑶里人将徽派木雕艺术演绎出新的高度。最具代表性的是一幢名为“狮冈胜览”的徽派合院式民居——院内的梁柱、窗楣……无不镶有精美繁复的木雕,题材多取自古代名著、神话传说等,多层镂空,画面立体分明,场景人物惟妙惟肖。彷徨其间,宛如置身于一座木雕艺术馆,又仿佛坐在戏台下,眼前似乎就在上演一个个耳熟能详的故事。
瑶里古建筑的布局也别出心栽。下游的房子比邻幢上游的房子靠里,让出小块土地,一是为了弘扬谦让文化,房子往里让三分,凡事也都要让三分;二是为了表达美好寓意,希望从这里走出去的人,“路”会越走越宽。
16.文中加点字注音有误的一项是( )
A.郁(yù)B.幢(zhuàng)
C.镶(xiāng)D.镂(lóu)
17.文中画横线的词语书写有误的一项是( )
A.蕴含B.演绎
C.惟妙惟肖D.别出心栽
18.文中画波浪线的词语使用有误的一项是( )
A.映衬B.心旷神怡
C.彷徨D.耳熟能详
◎想象这个耀眼的太阳只有和大地接触才会燃烧,它不能在空中发光,在空中它会xī( )灭。(帕乌斯托夫斯基)
◎科学也需要创造,需要幻想,有幻想才能打破传统的束fù( ),才能发展科学。(郭沫若)
◎想象是人们追忆形象的机能,完全失去这个机能的人是一个愚昧的人。(狄德罗)
专题01 字音字形-2023年中考语文真题分项汇编(全国通用) (原卷版+解析版): 这是一份专题01 字音字形-2023年中考语文真题分项汇编(全国通用) (原卷版+解析版),文件包含专题01字音字形-2023年中考语文真题分项汇编全国通用原卷版docx、专题01字音字形-2023年中考语文真题分项汇编全国通用解析版docx等2份试卷配套教学资源,其中试卷共17页, 欢迎下载使用。
01 字音字形- 学易金卷:2023年中考语文一模试题分项汇编(全国通用): 这是一份01 字音字形- 学易金卷:2023年中考语文一模试题分项汇编(全国通用),共12页。试卷主要包含了阅读短文,完成题目,阅读下面语段,回答问题等内容,欢迎下载使用。
专题01 字音字形-三年(2019-2021)中考真题语文分项汇编(全国通用): 这是一份专题01 字音字形-三年(2019-2021)中考真题语文分项汇编(全国通用),文件包含专题01字音字形-三年2019-2021中考真题语文分项汇编全国通用解析版docx、专题01字音字形-三年2019-2021中考真题语文分项汇编全国通用原卷版docx等2份试卷配套教学资源,其中试卷共53页, 欢迎下载使用。

