自贡市第二十八中学校2023-2024学年八年级上学期期中考试道德与法治试卷(含答案)
展开一、单选题
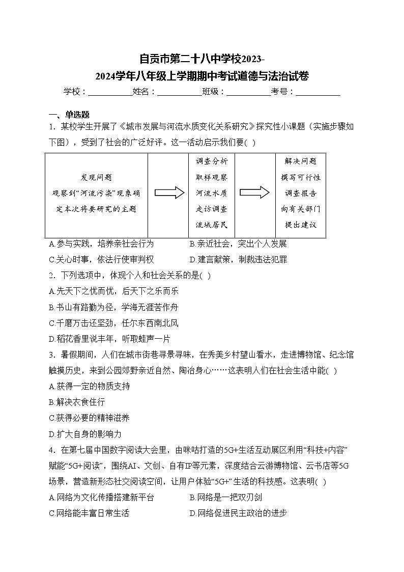
1.某校学生开展了《城市发展与河流水质变化关系研究》探究性小课题(实施步骤如下图),受到了社会的广泛好评。这一活动启示我们要( )
A.参与实践,培养亲社会行为B.亲近社会,突出个人发展
C.关心时事,依法行使审判权D.建言献策,制裁违法犯罪
2.下列选项中,体现个人和社会关系的是( )
A.先天下之忧而忧,后天下之乐而乐
B.书山有路勤为径,学海无涯苦作舟
C.千磨万击还坚劲,任尔东西南北风
D.稻花香里说丰年,听取蛙声一片
3.暑假期间,人们在城市街巷寻景寻味,在秀美乡村望山看水,走进博物馆、纪念馆触摸历史,来到公园郊野亲近自然、陶冶身心……这表明人们在社会生活中能( )
A.获得一定的物质支持
B.解决衣食住行
C.获得必要的精神滋养
D.扩大自身的影响力
4.在第七届中国数字阅读大会里,由咪咕打造的5G+生活互动展区利用“科技+内容”赋能“5G+阅读”,围绕AI、文创、自有IP等元素,深度结合云游博物馆、云书店等5G场景,营造新形态社交阅读空间,让用户体验“5G+”生活的科技感。这表明( )
A.网络为文化传播搭建新平台B.网络是一把双刃剑
C.网络能丰富日常生活D.网络促进民主政治的进步
5.12月2日,网上流传这样一段视频:贵州铜仁一卖核桃的大叔不慎将核桃洒落一地,此时一群放学回家的学生默默帮大叔将核桃全部捡起。该条视频收获网友数十万点赞与评论。上述同学们的做法,在培养亲社会行为方面给我们的启示有( )
①亲社会行为有利于获得他人和社会的接纳和认可
②亲社会行为有利于塑造健康人格
③社会生活中,我们要热心帮助他人,想他人所想,急他人所急
④亲社会行为在人际交往和社会实践中养成
A.①②B.①③C.①④D.③④
6.北京市一零一中学通过社团、选修课推进活动开展,学生代表多次参加市政协全会全程观摩,他们的不少建言受到委员们的关注,由委员们提交到大会并成为正式提案。由此可见,置身于广阔的社会之中,我们会( )
A.与越来越多的人打交道,走向成功B.更加关注社会治理,并献计献策
C.学到更多的知识,不需要再上学D.懂得更多的生存技能
7.在“双减”政策引导下,假期生活中小学生摆脱了繁重的作业,不用“背书包在补习班转场”,很多人选择在运动场快乐奔跑,在图书馆里享受自由阅读,在乡间田野体味劳动乐趣。这样的假期生活( )
①有利于学生融入社会,健康成长
②有利于学生体验社会生活的绚丽多彩
③有利于学生放飞自我,自由发展
④可以快速提高学生的学习成绩
A.①②B.②④C.①③D.③④
8.当经济发展向“互联网+”时代迈进时,“+”后面就少不了法治。如果说,互联网技术与平台提供了“风口”,那么,必须让法治成为“翅膀”,为经济发展助力。让法治为经济发展助力,是因为( )
A.网络生活也离不开法律B.法治是发展市场经济的基本保障
C.规则都是靠国家强制力保证实施的D.有了规则就能保障社会的安定有序
9.一位著名的戒除青少年网瘾专家说,电脑是一种工具,是给我们用的,而不是玩的,学会用的人是聪明的人,只会玩的人则是愚蠢的。这告诫我们( )
A.不要用电脑进行任何娱乐活动B.网络交往具有虚拟性,我们要拒绝网络
C.除工作需要尽量避免使用电脑D.积极利用网络获取新知识、完善自我
10.感动中国人物评选、中国网事评选等栏目,用一件件善举汇聚感动力量,用朴素与坚守传递温暖大爱,谱写出一曲曲不平凡的“平民英雄”赞歌。开展这些评选活动( )
①传播了网络正能量
②让网络空间高扬主旋律
③有利于培育积极健康、向上向善的网络文化
④有利于消除网络负能量
A.①②③B.①③④C.②③④D.①②④
11.“要立规明矩,把纪律规矩立起来、严起来,使各项纪律规矩真正成为‘带电的高压线’,防止出现‘破窗效应’(破窗效应认为环境中的不良现象如果被放任,就会诱使人们效仿,甚至变本加厉)。”下列句子中,你认为与防止“破窗效应”主旨相符的是( )
①千里之堤,溃于蚁穴
②欲知平直,则必准绳;欲知方圆,则必规矩
③前车之覆,后车之鉴
④勿以恶小而为之,勿以善小而不为
A.①②③B.③④C.①④D.①②③④
12.交通运输部网站公布修订后的《铁路旅客运输规程》(以下简称《客规》)于2023年1月1日起施行。针对广大旅客关注的儿童票问题,新《客规》打破了以往“以身高论票价”的规定,实行车票实名制,年满6周岁且未满14周岁的儿童应当购买儿童优惠票;年满14周岁的儿童,应当购买全价票……这反映了( )
①随意改变规则是对规则的不尊重和不敬畏
②未成年人没有能力为新规则的形成建言献策,不能参与规则的改进和完善
③规则的改进,更加符合人民利益和社会发展的要求
④一些原有的规则不能完全适应实际生活的变化,需要加以调整和完善
A.①②B.①④C.②③D.③④
13.自律,是指在没有外在监督的情况下,也能严守规则。下列行为不符合自律要求的是( )
A.小林在父母都出差时仍独立按时、认真完成各项作业
B.小王看见周边没人,将用过的口罩摘下丢进了绿化带
C.小刘看到街上地面有个空饮料瓶,顺手捡起扔进了附近的垃圾箱
D.小李在没有老师和同学监督的情况下,认真把包干区地面拖干净了
14.在《克雷洛夫寓言》中,有一个马和骑师的故事,讲的是一名骑师驯了一匹好马,他认为给这样的马加上缰绳是多余的。于是有一天,他骑马出去时,就把马的缰绳解掉了。没有了束缚,马在原野上欢快地飞跑起来,越跑越大胆,结果把骑师从马背上摔了下来,弄得鼻青脸肿。而失去控制的马仍然往前直冲,什么方向也辨不出来,最后冲下了悬崖,粉身碎骨。这则寓言告诉我们( )
A.自由应该不受任何限制B.要规则就会失去自由
C.自由和规则是对立的两个方面D.不加任何约束的自由是危险的
15.在各地开展的“创建文明城市”活动中,不乏中学生的身影。他们清洁社区卫生,劝导文明通行,发放“创文”手册……中学生参与此项活动( )
①是热心公益、服务社会的表现
②是提高科学文化素质的重要途径
③表明了社会角色不同,责任完全相同
④有利于营造“我为人人,人人为我”的社会氛围
A.①③B.②③C.①④D.②④
16.张军国庆节随爸爸一起出去旅游,这是他在日记中记下的话:今天很不高兴,我亲眼看见走在我前面的游客将吃完的零食袋子扔在了走廊上。我说了一句:“请带走你的垃圾。”他竟然回了一句:“多管闲事。”该游客的行为( )
①是不自尊的表现,也是不尊重他人的表现
②说明他缺少社会公德意识,不遵守社会秩序
③是不文明行为,也是违法行为
④虽不符合道德要求,但扔垃圾是他的权利和自由
A.①②B.①③C.②④D.②③
17.在社会实践活动中,小威收集了如下素材,给这些素材拟定一个标题,以下最适合的是( )
素材一:一位市民在楼上对路口执勤的交警致谢:“警察同志,辛苦了!”交警同志转身、挥手、敬礼,一气呵成。
素材二:一位大叔每次做核酸检测时,都给路边的外地车司机送去热乎的饭菜。
素材三:志愿者们纷纷写下“军令秋”,各司其职,守护我们的城市。
A.崇尚法治、尊法守法B.共享机遇、大有作为
C.遵守规则、维护秩序D.崇德向善、见贤思齐
18.2023年4月,中宣部、国家发改委向社会发布了2022年10位“诚信之星”,他们坚定守护诚信理念,模范践行社会主义核心价值观,以实际行动展现了以诚立身、诚信为本的精神风貌。向“诚信之星”学习,我们青少年应该( )
①树立诚信意识
②运用诚信智慧
③珍惜个人的诚信记录
④任何时候都不能说谎
A.①②③B.①②④C.①③④D.②③④
19.2022年春晚,开心麻花团队带来的小品《还不还》聚焦了近年来社会中广受关注的“赖账”行为。近年来国家及其他地方相继对“老赖”实施“坐不了高铁、飞机,贷不到款,卖房不成功等,甚至被判刑”等惩戒措施,这些做法( )
①严重地侵犯“老赖”的人身自由权
②有利于督促“老赖”去履行义务
③倡导社会公德,提升公民文明素养
④表明不讲诚信必然受到法律制裁
A.①②B.②③C.①④D.③④
20.2022年4月26日,《中国居民膳食指南(2022)》在北京发布,明确提倡公筷分餐、杜绝浪费,市民对此举看法不一。下列关于公筷分餐的看法不正确的是( )
A.能够从根源上阻断各种疾病的传播B.彰显文明,既尊重他人也尊重自己
C.能够减少对食品的浪费,文明餐饮D.能够改变用餐习惯,树立文明新风
二、材料分析题
21.【走进生活】综合八年级《道德与法治》(上册)教材第一单元有关内容,完成下列问题。
材料:21世纪是万物互联的时代,随着科技的发展,各类手机APP、网游的研发,在丰富人们日常生活的同时,也带来了一些问题。
五花八门的网络游戏对青少年的冲击是巨大的。正在读初二的小明最近使用手机上网、刷视频、打游戏的时间过长,作业质量严重下滑,眼镜度数直线上升。观察到这一变化的妈妈与小明交流谈心,一起梳理网络生活中存在的问题。
(1)概括出材料表格中妈妈和小明的谈话要点。
(2)请你为青少年合理利用网络提出两点建议。
22.【社会生活讲道德】综合八年级《道德与法治》(上册)教材第二单元有关内容,完成下列问题。
材料一:
(1)上表中的言警句告诉我们生活中要养成哪些优秀道德品质?请填入表中。
材料二:爱上一座城,始于颜值,重在品质。如今,在自贡生活的每一个人都真切感受到了这座城市“从里到外”的变化:环境更整洁了,空气更清新了,生活更便利了……这是成功创建全国文明城市和国家卫生城市给千年盐都带来的美丽蝶变。
(2)一座城,一条心,一股劲,城市建设没有旁观者,只有参与者。作为城市小主人,如何在人际交往中树立自己良好的文明市民形象?
23.【遵守规则】综合八年级《道德与法治》(上册)教材第二单元有关内容,完成下列问题。
材料一:在学校生活中,作为中学生,既要遵守《中学生守则》和《中学生日常行为规范》,也要时常检查自己的行为,反思自己的言行是否妨碍了他人。
结合所学知识回答:
(1)社会规则对维护社会秩序的作用?
材料二:八年级学生小明在上学途中发现某路段经常拥堵,遇到下雨时情况更是堵得水泄不通。通过仔细观察发现导致拥堵原因有:一是道路两旁私家车经常乱停乱放,无视禁止乱停乱放标志;二是很多行人无视交通规则,不走人行通道,马路中间随意乱窜;三是很多小商贩占用人行道摆摊。
(2)小明想就“公民自觉遵守规则”话题向大家发出倡议,你认为小明的倡议应该有哪些要点?
参考答案
1.答案:A
解析:
2.答案:A
解析:结合课本所学知识,体现个人和社会关系的是先天下之忧而忧,后天下之乐而乐,A符合题意;B排除,体现的是学习的方法;C排除,体现的是自强;D排除,体现的是对农村生活的热爱。故选:A。
3.答案:C
解析:根据题干描述可知,人们在社会生活中能获得必要的精神滋养,C符合题意;ABD排除,题干材料内容没有体现这些,不符合题意。故选:C。
4.答案:A
解析:题干中指出第七届中国数字阅读大会里,由咪咕打造的5G+生活互动展区利用“科技+内容”赋能“5G+阅读”,围绕AI、文创、自有IP等元素,深度结合云游博物馆、云书店等5G场景,营造新形态社交阅读空间,让用户体验“5G+”生活的科技感。这表明网络为文化传播搭建新平台,故A正确;BCD不符合题意。故选:A。
5.答案:D
解析:题干表述了一群学生帮大叔捡核桃的事,这在培养亲社会行为方面启示我们,亲社会行为在人际交往和社会实践中养成;在社会生活中,我们要热心帮助他人,想他人所想,急他人所急,故③④符合题意;①②表述的内容是养成亲社会行为的意义,而不是题干材料给我们在培养亲社会行为方面的启示,故不符合题意。故选:D。
6.答案:B
解析:社会生活丰富多彩,我们在广阔的社会之中,会与越来越多的人打交道,我们生活在社区里,社会责任感逐渐增强,将更加关注社区的治理,对社会生活的感受越来越丰富、认识越来越深刻,会更加关注社会治理,并献计献策,会更加关心国家发展,并为之自豪,B符合题意;A错误,我们会走向成功的表述过于绝对;C错误,上学是我们义务,我们必须上学,学习系统的学科知识;题干中体现不出“懂得更多的生存技能”,D不符合题意。故选:B。
7.答案:A
解析:个人与社会息息相关。题干中很多人选择在运动场快乐奔跑,在图书馆里享受自由阅读,在乡间田野体味劳动乐趣等生活,有利于学生融入社会,健康成长;有利于学生体验社会生活的绚丽多彩,故①②符合题意;题干中的假期生活不会放飞自我,故③说法错误;题干中的假期生活与快速提高学生的学习成绩无关,故④说法错误。故选:A。
8.答案:B
解析:互联网技术与平台提供了“风口”,那么,必须让法治成为“翅膀”,为经济发展助力,体现了法治是发展市场经济的基本保障,法治有利于经济社会的健康发展,B正确。A不符合题意。C错误,法律是靠国家强制力保证实施的。D说法绝对。答案选B。
9.答案:D
解析:电脑是一种工具,是给我们用的,而不是玩的,学会用的人是聪明的人,只会玩的人则是愚蠢的。这告诫我们积极利用网络获取新知识、促进沟通、完善自我,学会“信息节食”,D正确;ABC错误,没有看到网络的积极影响,不符合实际。故选:D。
10.答案:A
解析:感动中国人物评选、中国网事评选等栏目,开展此类评选活动是在积极传播了网络正能量的行为,让网络空间高扬主旋律,有利于培育积极健康、向上向善的网络文化,①②③正确;④错误,“消除”说法太绝对。故选:A。
11.答案:C
解析:
12.答案:D
解析:结合题干材料内容,交通运输部修订《铁路旅客运输规程》的行为反映了规则的改进,更加符合人民利益和社会发展的要求,一些原有的规则不能完全适应实际生活的变化,需要加以调整和完善,所以3④符合题意;①错误,这不是在随意改变规则;②错误,未成年人有能力为新规则的形成建言献策,也有权利参与规则的改进和完善。故选:D。
13.答案:B
解析:依据教材知识,不符合自律要求的是小王看见周边没人,将用过的口罩摘下丢进了绿化带,B符合题意;ACD排除,这三项都是自律的表现,不符合题意。故选:B。
14.答案:D
解析:本题考查规则与自由的关系。这则寓言故事告诉我们,社会规则是人们享有自由的保障,不加任何约束的自由是危险的,D符合题意;自由和规则不可分,社会规则划定了自由的边界,自由不是随心所欲,它受到道德、纪律、法律等社会规则的约束,A、C错误;社会规则是人们享有自由的保障,B错误。
15.答案:C
解析:在开展“创建文明城市”活动中,中学生参与此项活动是热心公益、服务社会的表现,是关心社会的表现,属于亲社会行为;有利于养成良好的行为习惯,塑造健康人格,有利于营造“我为人人,人人为我”的社会氛围,①④符合题意;②错误,中学生参与此项活动是提高思想道德素质的主要途径;③错误,社会角色不同,责任不同。故选:C。
16.答案:A
解析:题干中该游客是不自尊,不尊重他人的表现;说明他缺少公德意识,不遵守社会秩序,也是不文明行为,①②符合题意。③错误,扔零食袋子是不文明行为,不是违法行为。④错误,不能乱丢扔垃圾。故选:A。
17.答案:D
解析:
18.答案:A
解析:依据题干的表述,向“诚信之星”学习,我们青少年应该树立诚信意识;运用诚信智慧;珍惜个人的诚信记录,①②③正确,符合题意;④错误,“任何时候”说法太绝对。故选:A。
19.答案:B
解析:近年来国家及其他地方相继对“老赖”实施“坐不了高铁、飞机,贷不到款,卖房不成功等,甚至被判刑”等惩戒措施;结合所学知识可知,这些做法有利于督促“老赖”去履行义务;倡导社会公德,提升公民文明素养;②③符合题意;①错误,这些做法并没有侵犯“老赖”的人身自由权;④错误,说法太绝对。故选:B。
20.答案:A
解析:结合题干材料内容,公筷分餐能够改变用餐习惯,树立文明新风,能够减少对食品的浪费,文明餐饮,彰显文明,既尊重他人也尊重自己,所以BCD说法正确,但不符合题意;A说法错误,符合题意,“从根源上阻断疾病传播”说法夸大了公筷分餐的作用,说法太绝对。故选:A。
21.答案:(1)①网络出现了一些虚假的、不良的信息,造成恶劣影响;②沉迷于网络,影响学习、工作和生活。
(2)①要提高媒介素养,积极利用互联网获取新知、促进沟通、完善自我。②要学会“信息节食”,不可沉溺于网络。③要学会辨析网络信息,自觉抵制不良信息。
解析:(1)第一步:审设问,明确主体、作答范围及作答角度。本题的设问主体为公民,需要运用网络的负面影响的有关知识,从分析类习题的角度进行作答。
第二步:审材料,提取关键词,链接教材知识。关键词①:宜泄情绪、实施网络诈骗、误导大众的信息也层出不穷→网络出现了一些虚假的、不良的信息,
造成恶劣影响。关键词②:控制不了上网时间,注意力越来越难集中了→沉迷于网络,影响学习、工作和生活。
第三步:整合信息,组织答案。
(2)本题考查理性参与网络生活,可以结合教材知识作答。
22.答案:(1)文明有礼;诚实守信。
(2)①以礼待人。②尊重他人。③诚实守信。
解析:(1)本题考查了概括出材料表格中妈妈和小明的谈话要点。从网络出现了一些虚假的、不良的信息、沉迷于网络的危害等方面解答。
(2)本题考查了为青少年合理利用网络提出两点建议。从提高媒介素养、学会“信息节食”、学会辨析网络信息、恪守道德、遵守法律、利用网络传播正能量等方面解答。
23.答案:(1)①社会规则明确社会秩序的内容;②社会规则保障社会秩序的实现。
(2)①遵守社会规则,需要他律和自律;②遵守社会规则,需要我们发自内心的敬畏规则,将规则作为自己行动的准绳。无论何时何地,我们都应该将规则内化于心,外化于行。
解析:(1)本题考查社会规则对维护社会秩序的作用。解答时,联系教材知识点,可从社会规则明确社会秩序的内容、社会规则保障社会秩序的实现等方面作答。
(2)本题考查公民如何自觉遵守规则。解答时,联系教材知识点,可从需要他律和自律、需要我们发自内心的敬畏规则等方面作答。
发现问题
观察到“河流污染”现象确定本次将要研究的主题
调查分析
取样观察河流水质
走访调查流域居民
解决问题
撰写可行性调查报告
向有关部门提出建议
网络生活
谈话要点
APP注册时需要录入本人的各种信息、大数据会自动向你推送你感兴趣的内容。
举例:个人隐私容易被侵犯。
信息变丰富的同时,宣泄情绪、实施网络诈骗、误导大众的信息也层出不穷
①
控制不了上网时间,注意力越来越难集中了,学习成绩下降了,和亲人好友疏远了
②
名言警句
优秀道德品质
人无礼不立,事无礼不成,国无礼不宁。
——荀子
“人而无信,不知其可也。”
——孔子
四川省自贡市第二十八中学2022-2023学年八年级上学期期末道德与法治试题(无答案): 这是一份四川省自贡市第二十八中学2022-2023学年八年级上学期期末道德与法治试题(无答案),共6页。试卷主要包含了孟子说过,网络是把双刃剑,2021年6月1日,刑法修正案等内容,欢迎下载使用。
石家庄市第四十八中学+2023-2024学年八年级上学期期中考试道德与法治试卷: 这是一份石家庄市第四十八中学+2023-2024学年八年级上学期期中考试道德与法治试卷,共9页。
四川省自贡市第二十二中学校 2023-2024学年八年级上学期期中考试道德与法治试题: 这是一份四川省自贡市第二十二中学校 2023-2024学年八年级上学期期中考试道德与法治试题,共3页。

