黄金卷04 -【赢在高考·黄金8卷】备战2024年高考历史模拟卷(广东专用)
展开一、选择题:本题共8小题,每小题5分,共40分,在每小题给出的四个选项中,只有一项是符合要求的。
二、非选择题:本题共4小题,共52分。
17.(14分) (1)隋唐一脉相承于少数民族政权;隋唐时期政权统一,社会稳定;经济繁荣,得到周边少数民族的仰慕;统治者开明的少数民族政策;儒家思想和华夏礼仪文明的影响。(4分)
(2)变化:由反满到主张五族共和。(2分)
意义:促进了中国多民族的认同和团结;推动了中国民主共和的进程和发展;增强了中国抵御外来侵略的能力和信心;激发了各民族的创造力和活力,推动社会的发展和进步,有利于提高国家的文化素质,实现民族复兴。(4分)
(3)原因:中华民族民族传统的影响;国际帝国主义的压迫;抗日战争的影响;中国的民族的现实情况。(任意两点得2分)
基本内涵:中华民族是中国各民族的共同称谓;统一国家之下各民族有自治权;中华民族的整体性。(2分)
18.(14分) (1)特征:形成角度:殖民征服;殖民扩张;武力征服;不公平。(4分)
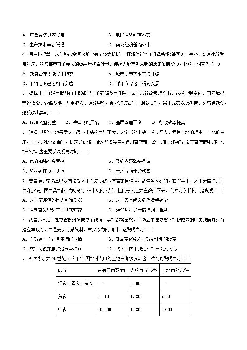
内涵角度:国际政治、经济综合体系(或政治、经济体系互相交织)
国家地位角度:英国主导;欧洲中心。
帝国主义体系内部角度:瓜分与重新瓜分世界的斗争——两次世界大战;资本主义世界经济危机;自由主义与法西斯主义矛盾;英、美对世界霸权的争夺等。
帝国主义体系之外的角度:如一战后,民族独立解放斗争;中国新民主主义革命;苏俄(联)社会主义;世界反法西斯战争等。(任意两点得4分)
(2)必要性角度:世界多极化、经济全球化深入发展,社会信息化、文化多样化持续推进,新一轮科技革命和产业革命正在孕育成长,各国相互联系、相互依存,全球命运与共、休戚相关。人类也正处在一个挑战层出不穷、风险日益增多的时代。世界经济增长乏力,金融危机阴云不散,发展鸿沟日益突出,兵戎相见时有发生,冷战思维和强权政治阴魂不散,恐怖主义、难民危机、重大传染性疾病、气候变化等非传统安全威胁持续蔓延。(任意三点得6分)
19.(12分)示例:
观点:中华文明的绵延传承有其必然的原因。(2分)
在地理条件上,中华文明所处的区域东临大海,北面是荒漠戈壁,西面是青藏高原,南面是横断山脉,虽不利于中华文明对外交往,但客观上也增加了外来势力扩张的困难。近代以前,除了北方的游牧文明,其他强势文明都未能强势扩张到中华文明所处区域。在政治上,秦统一六国后,建立了一套完整的中央集权体制。由于这一制度的成熟稳定、效果明显。不仅汉朝廷延续了这一制度,历朝历代包括元朝和清朝也加以继承。在经济上,春秋战国时期铁犁牛耕的出现,推动了男耕女织的自然经济成为中国古代的主要经营方式。唐代曲辕犁的出现,表明精耕细作的古代农业已经达到了成熟阶段。农业生产技术的发达为中华文明的延续和发展提供了坚实的物质基础。在思想文化上,春秋战国百家争鸣,奠定了中国传统文化的思想基础。秦朝统一文字,汉代独尊儒术,中华文明逐渐形成了共同的思想文化。宋代儒家学者在吸收佛道理论的基础上建立起了系统完善的理学体系,重建了人们的信仰。在民族关系上,一方面汉族主导的中原王朝高度重视少数民族的治理,另一方面少数民族建立的王朝积极向中原王朝学习,各民族一起共同创造了辉煌灿烂的中华文明。(任答四点)
总之,中华文明具有的特定的历史条件,使其无惧于外来文明的冲击,始终绵延传承。(10分)
(“示例”仅供参考,不作为评卷的唯一标准)
20.(12分)示例:
有学者认为,公元1000年标志着全球化的开始。这是贸易路线在世界各地形成的时刻,货物、技术和人们得以离开家园,去到新的地方。随之而来的变化是如此深刻,以至于普通百姓也受到了影响。这种观点有一定合理性,但夸大了此时期世界贸易的影响。
宋朝时期,海外贸易发达,中国与东南亚、南亚、西亚和东非地区建立了广泛的联系,广州、泉州、明州等沿海口岸,成为丝绸之路重要的交易枢纽。公元1000年左右的丝绸之路为中国与西方之间的物质、技术和文化交流提供了便利,推动了全球之间的联系,如非洲象牙、斯里兰卡珍珠项链、爪哇木器等在泉州地区较为常见,对于普通百姓也受到了影响。材料观点有一定合理性。
宋朝时期的世界贸易连接了东南亚、南亚、西亚和东非,但中欧之间没有建立直接商贸联系,美洲此时没有进入全球贸易体系,商贸路线并没有在世界各地形成,所以学者观点夸大了此时期世界贸易的影响。1
2
3
4
5
6
7
8
9
10
D
A
B
D
C
C
D
B
A
A
11
12
13
14
15
16
B
A
D
A
D
C
黄金卷08 -【赢在高考·黄金8卷】备战2024年高考历史模拟卷(广东专用): 这是一份黄金卷08 -【赢在高考·黄金8卷】备战2024年高考历史模拟卷(广东专用),文件包含黄金卷08广东专用原卷版docx、黄金卷08广东专用全解全析docx、黄金卷08广东专用参考答案docx等3份试卷配套教学资源,其中试卷共27页, 欢迎下载使用。
黄金卷07 -【赢在高考·黄金8卷】备战2024年高考历史模拟卷(广东专用): 这是一份黄金卷07 -【赢在高考·黄金8卷】备战2024年高考历史模拟卷(广东专用),文件包含黄金卷07广东专用原卷版docx、黄金卷07广东专用全解全析docx、黄金卷07广东专用参考答案docx等3份试卷配套教学资源,其中试卷共24页, 欢迎下载使用。
黄金卷06 -【赢在高考·黄金8卷】备战2024年高考历史模拟卷(广东专用): 这是一份黄金卷06 -【赢在高考·黄金8卷】备战2024年高考历史模拟卷(广东专用),文件包含黄金卷06广东专用原卷版docx、黄金卷06广东专用全解全析docx、黄金卷06广东专用参考答案docx等3份试卷配套教学资源,其中试卷共24页, 欢迎下载使用。

