2023-2024学年江苏省镇江市镇江中学高一下学期3月检测化学试题
展开选择题(共39分)
单项选择题:本题包括13小题,每小题3分,共计39分。每小题只有一个选项符合题意。
1. 我国计划在2030年实现“碳达峰”,体现了对解决全球环境问题的大国担当。下列说法正确的是
A. 利用火力发电,减少CO2的排放
B. 燃煤中加入CaO减少CO2气体排放
C. 采取节能低碳生活方式,禁止使用化石燃料
D. 用CO2合成聚碳酸酯可降解塑料,实现CO2的资源化利用
【答案】D
【解析】
【分析】
【详解】A.利用火力发电,会增加煤炭燃烧,不利于减少CO2的排放,故A错误;
B.CaO和CO2高温下几乎不反应,因此燃煤中加入CaO不能减少CO2气体排放,故B错误;
C.采取节能低碳生活方式,不能禁止使用化石燃料,只能尽量使用新能源代替化石燃料,故C错误;
D.用CO2合成聚碳酸酯可降解塑料,实现CO2的资源化利用,有利于减少CO2的排放,故D正确。
综上所述,答案为D。
2. 钛有“二十一世纪的金属”、“生物金属”、“现代金属”的美称。镁与熔融的四氯化钛反应可制取钛:。下列说法正确的是
A. 中子数为14的镁原子:B. 结构示意图:
C. 的电子式:D. 钛与人体骨骼相近,具有良好的生物相容性,能制造股骨头和各种关节
【答案】D
【解析】
【详解】A.中子数为14的镁原子质量数为26,该核素表示为,故A错误;
B.核外有18个电子,结构示意图 ,故B错误;
C.是离子化合物,电子式为,故C错误;
D.钛有“生物金属”的美称,钛与人体骨骼相近,具有良好的生物相容性,能制造股骨头和各种关节,故D正确;
选D。
3. 氮是生命的基础,氮及其化合物在生产生活中具有广泛应用。工业上用氨的催化氧化生产硝酸,其热化学方程式为,和反应放出大量的热,在火箭燃料中使用。下列氮及其化合物的性质与用途具有对应关系的是
A. 不溶于水,可用作保护气
B. 极易溶于水,可用作制冷剂
C. 具有强氧化性,可作火箭燃料推进剂
D. 易挥发,可用来制备硝酸盐
【答案】C
【解析】
【详解】A.常做保护气,与其无毒无害,且性质稳定有关,与溶解性无关,因此故A错误;
B.常做制冷剂,是因为其易液化,余溶解性无关,故B错误;
C.具有强氧化性,能与发生氧化还原反应,反应放出大量热,因此可作火箭推进剂,故C正确;
D.可用硝酸制备硝酸盐,是因为硝酸是典型的强酸,可与碱或盐等物质反应生成硝酸盐,与其挥发性无关,故D错误;
故选:C。
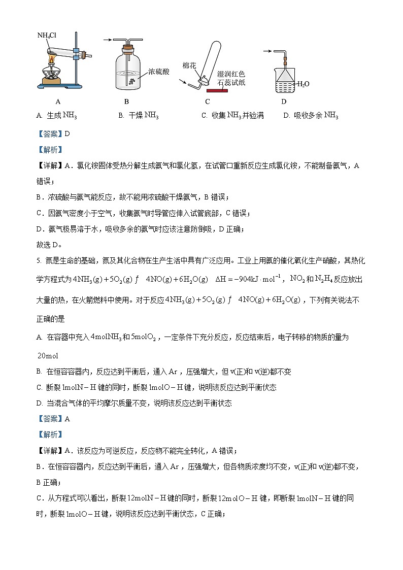
4. 氮是生命的基础,氮及其化合物在生产生活中具有广泛应用。工业上用氨的催化氧化生产硝酸,其热化学方程式为,和反应放出大量的热,在火箭燃料中使用。实验室采用下列装置制取氨气,正确的是
A. 生成B. 干燥C. 收集并验满D. 吸收多余
【答案】D
【解析】
【详解】A.氯化铵固体受热分解生成氨气和氯化氢,在试管口重新反应生成氯化铵,不能制备氨气,A错误;
B.浓硫酸与氨气能反应,故不能用浓硫酸干燥氨气,B错误;
C.因氨气密度小于空气,收集氨气时导管应伸入试管底部,C错误;
D.氨气极易溶于水,吸收多余的氨气时应该注意防倒吸,D正确;
故选D。
5. 氮是生命的基础,氮及其化合物在生产生活中具有广泛应用。工业上用氨的催化氧化生产硝酸,其热化学方程式为,和反应放出大量的热,在火箭燃料中使用。对于反应,下列有关说法不正确的是
A. 在容器中充入和,一定条件下充分反应,反应结束后,电子转移的物质的量为
B. 在恒容容器内,反应达到平衡后,通入,压强增大,但v(正)和v(逆)都不变
C. 断裂键的同时,断裂键,说明该反应达到平衡伏态
D. 当混合气体的平均摩尔质量不变,说明该反应达到平衡状态
【答案】A
【解析】
【详解】A.该反应为可逆反应,反应物不能完全转化,A错误;
B.在恒容容器内,反应达到平衡后,通入,压强增大,但各物质浓度均不变,v(正)和v(逆)都不变,B正确;
C.从方程式可以看出,断裂键的同时,断裂键,即断裂键的同时,断裂键,说明该反应达到平衡伏态,C正确;
D.该反应前后气体分子数增加,气体总质量不变,恒容条件下当混合气体的平均摩尔质量不变,说明该反应达到平衡状态,D正确;
故选A。
6. 铁元素是重要的金属元素,含有铁元素的物质,在人类的生产生活中有着重要的应用。是炼铁工业中的主反应.硫铁矿烧渣中含有大量,工业上常用于制取绿矾。铁元素的常见价态有、价,实验室可用赤血盐溶液检验,黄血盐溶液检验。下列关于铁及其化合物的性质与用途,不具有对应关系的是
A. 具有还原性,可用作食品抗氧化剂
B. 属于碱性氧化物,可用作粉刷墙壁的红色涂料
C. 溶液中具有较强的氧化性,可制作印刷电路板
D. 胶体具有吸附性,可用作自来水的净水剂
【答案】B
【解析】
【详解】A.具有还原性,能与氧气反应,可用作食品抗氧化剂,性质和用途相对应,A不符合题意;
B.呈红棕色,可用作粉刷墙壁的红色涂料,选项中性质和用途不相对应,B符合题意;
C.溶液中具有较强的氧化性,能与铜反应,故可制作印刷电路板,性质和用途相对应,C不符合题意;
D.胶体具有吸附性,能吸附悬浮性杂质,可用作自来水的净水剂,性质和用途相对应,D不符合题意;
故选B。
7. 铁元素是重要的金属元素,含有铁元素的物质,在人类的生产生活中有着重要的应用。是炼铁工业中的主反应.硫铁矿烧渣中含有大量,工业上常用于制取绿矾.铁元素的常见价态有、价,实验室可用赤血盐溶液检验,黄血盐溶液检验。在指定条件下,下列选项所示的物质间转化能实现的是
A. B.
C. D.
【答案】AB
【解析】
【详解】A.铁和水蒸气在高温条件下反应生成四氧化三铁和氢气,故选A;
B.氯化铁和氨水反应生成氢氧化铁沉淀和氯化铵,故选B;
C.2Fe3++Cu=2Fe2++Cu2+,铜不能置换出铁,故不选C;
D.氧化铁和硫酸反应生成硫酸铁和水,故不选D;
选AB。
8. 铁元素是重要的金属元素,含有铁元素的物质,在人类的生产生活中有着重要的应用。是炼铁工业中的主反应。硫铁矿烧渣中含有大量,工业上常用于制取绿矾。铁元素的常见价态有、价,实验室可用赤血盐溶液检验,黄血盐溶液检验。由硫铁矿烧渣(主要含)制取绿巩的流程如下:
下列有关说法不正确的是
A. 第一次“过滤”所得滤渣的主要成分是
B. “反应”时发生的主要反应为
C. “检验”时可用溶液检验上一步“反应”是否进行完全
D. “调”的主要目的是将未被还原的转化为沉淀除杂
【答案】D
【解析】
【分析】硫铁矿烧渣酸溶后,二氧化硅不反应,过滤得到的滤渣为二氧化硅,滤液中的金属离子为Al3+和Fe3+,加入过量铁粉的目的是将铁离子完全转化为亚铁离子,检验过程用黄血盐溶液检验,无现象则完全反应,NaOH溶液调节pH值是将转化为沉淀,过滤后滤渣为沉淀,经过一系列操作得到绿矾。
【详解】A.根据分析,第一次“过滤”所得滤渣的主要成分是,A正确;
B.“反应”时,加入过量铁粉的目的是将铁离子完全转化为亚铁离子,发生的主要反应为,B正确;
C.根据分析,“检验”时可用溶液检验上一步“反应”是否进行完全,C正确;
D.“调”的主要目的是将转化为沉淀除杂,D错误;
故选D。
9. 一定温度下,向容积为2 L的密闭容器中通入两种气体发生化学反应,反应中各物质的物质的量变化如图所示,对该反应的推断合理的是
A. 该反应的化学方程式为3B+4D⇌6A+2C
B. 反应进行到1 s时,v(A)=v(C)
C. 反应从开始到6 s的时间内,B的平均反应速率为0.05 ml·L-1·s-1
D. 反应进行到6 s时,各物质的反应速率相等
【答案】C
【解析】
【分析】
【详解】A.从图象分析,达到平衡时B、C物质质量分别较少0.6ml、0.8ml,A、D物质增加1.2 ml、0.4ml,各物质物质的量变量比值是B:C:A:D=3:4:6:2,故该反应的化学方程式为3B+4C ⇌6A+2D ,A错误;
B.反应进行到1 s时,v(A)= ,v(C)=,不相等,B错误;
C.反应从开始到6 s的时间内,B的平均反应速率为,C正确;
D.反应进行到6 s时,反应达到平衡状态,各物质的正逆反应速率相等,同向反应速率之比等于系数之比,D错误;
故选C。
10. 废旧中的金和回收的部分流程如下:
已知:。下列说法正确的是
A. “酸溶”时用浓硝酸产生NOx的量比稀硝酸的少
B. “过滤”所得滤液中的阳离子只含有Cu2+和
C. 用浓盐酸和也可以溶解金
D. 用过量粉将完全还原为,参加反应的为
【答案】C
【解析】
【分析】硝酸与金不反应,与银和铜反应,酸溶后过滤得到金,滤液中含金属离子为铜离子和银离子,经过溶金分离后得到氯金酸溶液,锌粉还原得到金。
【详解】A.浓硝酸被还原产生NO2,产生1mlNO2得1ml电子,稀硝酸被还原产生NO,产生1mlNO得3ml电子,金属的量相同,“酸溶”时用浓硝酸产生NOx的量比稀硝酸的多,A错误;
B.“过滤”所得滤液中的阳离子含有H+、Cu2+和,B错误;
C.浓盐酸和在溶液中电离产生氢离子和硝酸根离子,相当于有硝酸,也可以溶解金,C正确;
D.,氢离子也会与锌反应,参加反应时转移的电子物质的量为4ml,消耗锌的物质的量为2ml,D错误;
故选C。
11. 常温下,取铝土矿(含有Al2O3、FeO、Fe2O3、SiO2等物质)用硫酸浸出后的溶液,分别向其中加入指定物质,反应后的溶液中主要存在的一组离子正确的是
A. 加入过量NaOH溶液:Na+、AlO、OH-、SO
B. 加入过量氨水:NH、Al3+、OH-、SO
C. 通入过量Cl2:Fe2+、H+、ClO-、SO
D. 加入过量H2SO4溶液:Fe2+、Na+、NO、SO
【答案】A
【解析】
【分析】
【详解】A.加入过量NaOH溶液后,铝离子转化为偏铝酸根,铁离子和亚铁离子转化为沉淀,溶液中主要存在的离子为Na+、AlO、OH-、SO,故A项正确;
B.加入过量氨水后,Al3+转化为氢氧化铝沉淀,溶液中Al3+不能大量存在,故B项错误;
C.通入过量Cl2后,Fe2+被氧化为Fe3+,故C项错误;
D.加入过量H2SO4溶液,H+与NO混合后有强氧化性,Fe2+被氧化为Fe3+,故D项错误。
综上所述,本题正确答案为A。
12. 下列生产或实验事实引出的相应结论不正确的是
A. AB. BC. CD. D
【答案】A
【解析】
【详解】A.向溶液中加入溶液,充分振荡,完全反应后,FeCl3过量,滴加溶液,出现血红色,不能证明可逆反应,故A错误;
B.工业制硫酸时,在的吸收阶段,吸收塔里要装填瓷环,可以增大气液接触面积,使SO3的吸收速率增大,故B正确;
C.其他条件相同,溶液和溶液反应,升高溶液的温度,析出硫沉淀所需时间缩短,时间越短出现浑浊,说明反应速率越快,能证明当其他条件不变时,升高反应温度,化学反应速率加快,故C正确;
D.A、B两支试管中分别加入等体积的溶液,在B试管中加入2~3滴溶液,B试管中产生气泡块,产生气泡越快说明反应越快,说明当其他条件不变时,催化剂可以改变化学反应速率,故D正确;
选A。
13. 是引起酸雨的因素之一,工业上通过NaClO碱性溶液(含NaOH)吸收来控制和治理。在45℃时,将含有的烟气和NaClO碱性溶液按图示方式通入反应釜;常加作催化剂,催化过程如图1所示。下列说法不正确的是
A. 催化过程1的化学方程式:
B. 催化过程2的离子方程式:
C. 反应釜中的总反应:
D. 用Ca(ClO)2代替NaClO脱硫效果更好,可生成难溶CaSO4有利于反应进行
【答案】D
【解析】
【分析】
【详解】A.催化过程1中,Ni2O3与ClO-反应生成NiO2和Cl-,则化学方程式为,A正确;
B.催化过程2中,NiO2和ClO-反应生成Ni2O3、Cl-和O,则反应的离子方程式为,B正确;
C.反应釜中,含NaOH的NaClO溶液与SO2催化剂表面接触后发生反应,生成、Cl-等,总反应的化学方程式为,C正确;
D.用Ca(ClO)2代替NaClO脱硫,虽然也能将SO2氧化为H2SO4并最终转化为CaSO4,但难溶的CaSO4会堵塞催化剂层的气孔,使SO2、Ca(ClO)2溶液、催化剂三者难以充分接触,从而降低脱硫效果,D不正确;
故选D。
非选择题(共61分)
14. 工业燃烧煤、石油等化石燃料释放出大量氮氧化物等气体,严重污染空气.对废气进行脱硝、脱碳和脱硫处理可实现绿色环保、废物利用。
I.脱硝:
(1)催化剂存在下,还原生成水蒸气和其他无毒物质的化学方程式为_______。
II.脱碳:向密闭容器中加入,在恒温恒容的条件下发生反应。
(2)下列叙述中,能说明此反应达到平衡状态的是_______(填字母)。
A. 单位时间内生成的同时生成
B. 和的物质的量分数保持不变
C. 和的浓度保持不变
D. 混合气体的密度保持不变
(3)该反应过程中的部分数据见下表:
①时,反应是否达到平衡状态?__________(填“是”或“否),理由是____________。
②前内的平均反应速率____________;平衡时的浓度为____________;平衡时的转化率为________________。
③在其他条件不变的情况下,若时向该密闭容器中通入,此时正反应速率将___________(用“变快”,“变慢”或“不变”填空)。
【答案】(1) (2)BC
(3) ①. 是 ②. 30min时各物质物质的量和20min时相同 ③. 0.025 ④. 1.5 ⑤. 50% ⑥. 变快
【解析】
【小问1详解】
催化剂存在下,还原生成水蒸气和其他无毒物质,根据氧化还原反应规律,无毒物质是氮气,反应的化学方程式为:;
【小问2详解】
A. 单位时间内生成的同时生成,全部为正反应方向,不能判断达到平衡,A错误;
B. 和的物质的量分数保持不变,可以判断达到平衡,B正确;
C. 和的浓度保持不变,可以判断达到平衡,C正确;
D. 恒容条件下,混合气体总质量不变,混合气体的密度保持不变,不能判断达到平衡,D错误;
故选BC;
【小问3详解】
①由表格中数据可列出:,20min时已经达到平衡,理由是:30min时各物质物质的量和20min时相同;
②前内的平均反应速率;平衡时的浓度为;平衡时的转化率为;
③在其他条件不变的情况下,若时向该密闭容器中通入,反应物浓度增大,正反应速率变快。
15. 以含镍废料(主要成分为,还含有少量)为原料制备和碳酸钴的工艺流程如下:
(1)酸溶时,将含镍废料粉碎,目的是_________。
(2)“氧化”中添加的作用_________(用离子方程式表示)。
(3)调过程中生成黄钠铁钒沉淀,同时产生无色无味气体,其离子方程式为________。
(4)从溶液获得晶体的操作依次是:_________,过滤,洗涤,干燥。“煅烧”时剩余固体质量与温度变化曲线如题图所示,该曲线中B段所表示氧化物的化学式为_________(写出计算推理过程)。
【答案】(1)增大与硫酸的接触面积,加快反应速率,提高浸取率
(2)
(3)
(4) ①. 蒸发浓缩、冷却结晶 ②. 26.3g的物质的量为0.1ml,根据Ni元素守恒,B段氧化物中Ni元素的物质的量为0.1ml,则O元素的物质的量为,n(Ni):n(O)=2:3,则该曲线中B段所表示氧化物的化学式为Ni2O3
【解析】
【分析】含镍废料主要成分为,还含有少量,二氧化硅不溶于硫酸,过滤,滤液中含有Ni2+、Fe2+、Fe3+、C2+等阳离子,加NaClO3把Fe2+氧化为Fe3+,加Na2CO3调节溶液pH=2.2生成黄钠铁钒沉淀除铁;过滤,滤液中加有机萃取剂萃取Ni2+,水层中含有C2+加NaHCO3得到CCO3;溶液蒸发浓缩、冷却结晶、过滤、洗涤得,煅烧得。
【小问1详解】
酸溶时,将含镍废料粉碎,目的是增大与硫酸的接触面积,加快反应速率,提高浸取率。
【小问2详解】
“氧化”中加NaClO3把Fe2+氧化为Fe3+,反应的离子方程式为 。
【小问3详解】
调过程中加Na2CO3调节溶液pH=2.2生成黄钠铁钒沉淀和无色无味的二氧化碳气体,反应的离子方程式为;
【小问4详解】
从溶液获得晶体的操作依次是蒸发浓缩、冷却结晶,过滤,洗涤,干燥。26.3g的物质的量为0.1ml,根据Ni元素守恒,B段氧化物中Ni元素的物质的量为0.1ml,则O元素的物质的量为,n(Ni):n(O)=2:3,则该曲线中B段所表示氧化物的化学式为Ni2O3。
16. 科学研究发现在不同金属催化剂的作用下,密闭容器中的可高效转化酸性溶液中的硝态氮,以达到消除污染的目的,其工作原理如图所示。
(1)导电基体上消除含氮污染物具体历程可描述为:在导电基体的单原子铂上失去转化为,电子进入导电基体中进行传导,______为,在单原子铂表面得到一部分还原为,_______。其中导电基体上生成的总反应离子方程式为______。
(2)导电基体上的颗粒增多____________(用“无影响”,“有利于”或“不利于”填空)降低溶液中的含氮量,原因_______。
(3)若导电基体上只有单原子,含氮污染物_______(用“能”或“不能”填空)被消除,原因______。
(4)铱的表面发生反应的化学方程式:______________。
【答案】(1) ①. 在单原子铜表面得到一部分电子还原 ②. 在Pt颗粒表面得到一部分还原为 ③.
(2) ①. 不利于 ②. 在颗粒表面被还原为
(3) ①. 不能 ②. 在单原子铂表面得到一部分还原为,若导电基体上只有单原子,不能被还原为NO
(4)
【解析】
【小问1详解】
根据图示,在导电基体的单原子铂上失去转化为,电子进入导电基体中进行传导,在单原子铜表面得到一部分电子还原为,在单原子铂表面得到一部分还原为,在Pt颗粒表面得到一部分还原为。其中导电基体上得电子发生还原反应生成,根据电子守恒,总反应离子方程式为。
【小问2详解】
导电基体上颗粒增多, 在颗粒表面被还原为,不利于降低溶液中的含氮量。
【小问3详解】
在单原子铂表面得到一部分还原为,若导电基体上只有单原子,不能被还原为NO,含氮污染物不能被消除。
【小问4详解】
铱的表面氢气和N2O反应生成N2和水,发生反应的化学方程式。
17. 实验小组以某铜渣(主要成分,含少量和)为原料先制备硫酸铜,再由硫酸铜制备碱式碳酸铜。实验包括如下过程:
I浸取。将一定量的铜渣粉碎后加入到如图所示的三颈烧瓶中,再通过分液漏斗分批滴入稀硝酸和稀硫酸混合溶液,滴加液体的间隔利用二连球鼓入,铜渣充分反应后,向溶液中加入少量,过滤。
(1)已知浸取时无S和生成,写出浸取时所发生反应的离子方程式:__________。
(2)整个浸取过程中,发生还原反应的物质有_______
a. b. c. d.
(3)滴加液体的间隔向三颈烧瓶内鼓入的目的是____。当观察到_____,可以停止鼓入。
II制取。向滤液中加入溶液调节为7左右,过滤;向滤渣中加入稀硫酸至滤渣恰好完全溶解,得溶液。
III 制。已知的产率随起始与的比值和溶液的关系如图所示。
(4)补充完整制取的实验方案:向烧杯中加入溶液,将烧杯置于的水浴中,边搅拌边加入____溶液,在计测定溶液条件下,用溶液或盐酸调节溶液约_____,充分反应后,过滤,________,低温烘干,得到。(实验中可选用的试剂或仪器:溶液、溶液、溶液、盐酸、计)
(5)实验时发现,若反应时溶液过大,所得的产率偏低,但元素含量偏大,原因是_________。
【答案】(1)
(2)ad (3) ①. 使NO转化为硝酸,提高硝酸的利用率 ②. 装置中气体不再出现红棕色
(4) ①. 25 ②. 9.0 ③. 洗涤
(5)若反应时溶液过大,根据图2可知的产率偏低,沉淀中含有,而中铜元素的质量分数大于,所得所得的产率偏低,但元素含量偏大。
【解析】
【分析】三颈烧瓶中发生反应,Cu、Cu2S、Mn、Ag能与硝酸发生氧化还原反应,硝酸被还原产生的NO与氧气和水反应重新生成硝酸,提高硝酸的利用率。
【小问1详解】
浸取时无S和生成, 转化铜离子和硫酸根,离子方程式为:;
【小问2详解】
根据分析,整个浸取过程中,发生还原反应的物质有:硝酸,氧气,选ad;
【小问3详解】
硝酸被还原成NO,为了充分利用硝酸,可向反应装置中不时的通入氧气,使其转化为硝酸,提高硝酸的利用率,故鼓入氧气的目的是:使NO转化为硝酸,提高硝酸的利用率;当鼓入氧气后,装置中气体不再出现红棕色,说明装置中就没有NO了,此时可以停止鼓入氧气;
【小问4详解】
从图中可以看出,当时碱式碳酸铜的产率最大,此时需要加入溶液的体积为=25mL,当pH=9.0时,碱式碳酸铜的产率最大,可通过加盐酸或氢氧化钠调节溶液pH为9.0,充分反应后过滤,洗涤,低温烘干,得到碱式碳酸铜,则由溶液制取的实验方案:向烧杯中加入溶液,将烧杯置于的水浴中,边搅拌边加入25溶液,在计测定溶液条件下,用溶液或盐酸调节溶液约9.0,充分反应后,过滤,洗涤,低温烘干,得到。
【小问5详解】
若反应时溶液过大,根据图2可知的产率偏低,沉淀中含有,而中铜元素的质量分数大于,所得所得的产率偏低,但元素含量偏大。选项
事实
结论
A
向溶液中加入溶液,充分振荡,完全反应后,滴加溶液,出现血红色
是可逆反应
B
工业制硫酸时,在的吸收阶段,吸收塔里要装填瓷环
增大气液接触面积,使的吸收速率增大
C
其他条件相同,溶液和溶液反应,升高溶液的温度,析出硫沉淀所需时间缩短
当其他条件不变时,升高反应温度,化学反应速率加快
D
A、B两支试管中分别加入等体积的溶液,在B试管中加入2~3滴溶液,B试管中产生气泡块
当其他条件不变时,催化剂可以改变化学反应速率
反应时间/
0
2
6
0
0
10
4.5
20
1
30
1
49,江苏省镇江市丹阳高级中学2023-2024学年高三下学期2月月考化学试题: 这是一份49,江苏省镇江市丹阳高级中学2023-2024学年高三下学期2月月考化学试题,共4页。
2023-2024学年江苏省镇江市句容市南京人民中学等三市四校联考高一下学期4月月考化学试题: 这是一份2023-2024学年江苏省镇江市句容市南京人民中学等三市四校联考高一下学期4月月考化学试题,文件包含江苏省镇江市句容市南京人民中学等三市四校联考高一下学期4月月考化学试题原卷版docx、江苏省镇江市句容市南京人民中学等三市四校联考高一下学期4月月考化学试题解析版docx等2份试卷配套教学资源,其中试卷共23页, 欢迎下载使用。
江苏省镇江市丹阳市2023-2024学年高一上学期11月期中考试化学试题: 这是一份江苏省镇江市丹阳市2023-2024学年高一上学期11月期中考试化学试题,共6页。

