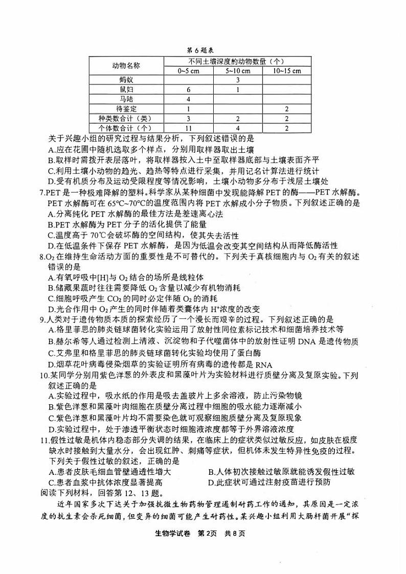
还剩6页未读,
继续阅读
浙江省宁波市2023_2024高三生物上学期鸭模拟考试一模试题pdf
展开
这是一份浙江省宁波市2023_2024高三生物上学期鸭模拟考试一模试题pdf,共9页。
相关试卷
浙江省金华十校2023_2024学年高三生物上学期10月模拟考试一模预演试题含解析:
这是一份浙江省金华十校2023_2024学年高三生物上学期10月模拟考试一模预演试题含解析,共25页。
浙江省绍兴2023_2024高三生物上学期11月鸭科目诊断性考试试题:
这是一份浙江省绍兴2023_2024高三生物上学期11月鸭科目诊断性考试试题,共12页。
浙江省宁波市2023-2024学年高三上学期选考模拟考试(宁波一模)生物试题及答案:
这是一份浙江省宁波市2023-2024学年高三上学期选考模拟考试(宁波一模)生物试题及答案,文件包含生物卷-2311宁波一模pdf、生物答案pdf等2份试卷配套教学资源,其中试卷共9页, 欢迎下载使用。

