黑龙江省牡丹江市第十一中学2023-2024学年八年级上学期期末物理试卷
展开
这是一份黑龙江省牡丹江市第十一中学2023-2024学年八年级上学期期末物理试卷,共11页。试卷主要包含了单项选择题,多项选择题,填空题,实验与探究题,综合与运用题等内容,欢迎下载使用。
1.(2分)下列物理量最接近实际的是( )
A.人正常步行的速度约为5m/s
B.一张课桌的高度约为2m
C.一名普通中学生的质量约为50kg
D.牡丹江一月份最低气温约为0℃
2.(2分)钢球沿20m长的斜面滚下,又在水平地面上滚动25m后才停止。钢球在斜面和水平地面上滚动的时间分别为5s和10s,则钢球在整个路程中的平均速度为( )
A.4m/sB.2.5m/sC.3m/sD.3.25m/s
3.(2分)如图所示,将正在发声的音叉轻触系在细绳上的乒乓球,乒乓球被弹开的幅度越大,音叉发出声音的( )
A.音调越高B.响度越大C.响度越小D.音色越好
4.(2分)小明正在家里写作业,窗外传来广场舞的音乐声,小明立刻将窗户关上,音乐声减弱,这是( )
A.防止噪声产生
B.阻断噪声传播
C.防止噪声进入耳朵
D.为了使音乐声传的更远
5.(2分)关于晶体和非晶体,下列说法中正确的是( )
A.晶体和非晶体在熔化过程中温度都上升
B.晶体熔化时吸热,非晶体熔化时不吸热
C.晶体有熔点,非晶体没有熔点
D.天上飘落的雪花是非晶体
6.(2分)诗句“一朝秋暮露成霜”,描述了霜降前后的气温变化。下列对诗句中所涉及的自然现象的分析正确的是( )
A.露和霜都是液体
B.露是霜熔化形成的
C.霜是露凝固形成的
D.霜是水蒸气凝华形成的
7.(2分)雨后晴朗的夜晚,人迎着或背着月光走时,看到地上发亮的( )
A.都是水面
B.都是地面
C.前者是水面,后者是地面
D.前者是地面,后者是水面
8.(2分)如图所示的光现象中,由于光的反射形成的是( )
A.水中的倒影B.墙上的手影
C.太阳光色散D.“折断”的铅笔
9.(2分)下列正确表示光从空气斜射到水面的光路是( )
A.B.
C.D.
10.(2分)红外线和紫外线的应用非常广泛,下列设备中利用紫外线工作的是( )
A.感应水龙头B.验钞机
C.非接触式温度计D.电视机遥控器
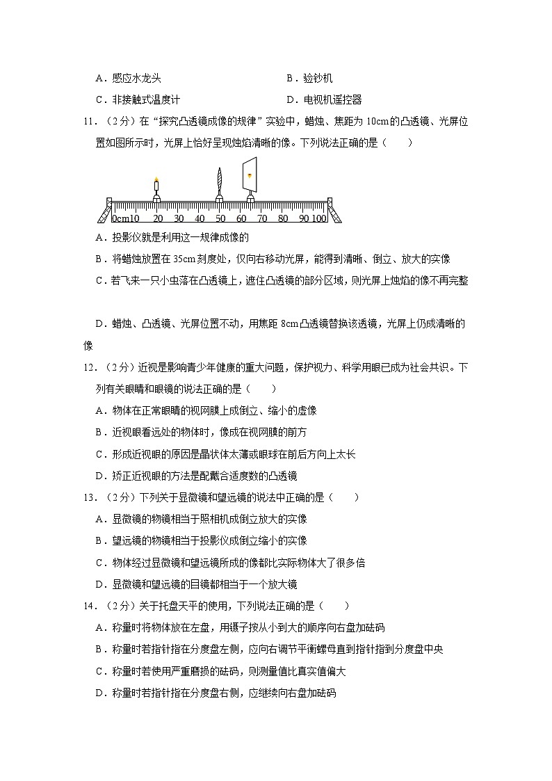
11.(2分)在“探究凸透镜成像的规律”实验中,蜡烛、焦距为10cm的凸透镜、光屏位置如图所示时,光屏上恰好呈现烛焰清晰的像。下列说法正确的是( )
A.投影仪就是利用这一规律成像的
B.将蜡烛放置在35cm刻度处,仅向右移动光屏,能得到清晰、倒立、放大的实像
C.若飞来一只小虫落在凸透镜上,遮住凸透镜的部分区域,则光屏上烛焰的像不再完整
D.蜡烛、凸透镜、光屏位置不动,用焦距8cm凸透镜替换该透镜,光屏上仍成清晰的像
12.(2分)近视是影响青少年健康的重大问题,保护视力、科学用眼已成为社会共识。下列有关眼睛和眼镜的说法正确的是( )
A.物体在正常眼睛的视网膜上成倒立、缩小的虚像
B.近视眼看远处的物体时,像成在视网膜的前方
C.形成近视眼的原因是晶状体太薄或眼球在前后方向上太长
D.矫正近视眼的方法是配戴合适度数的凸透镜
13.(2分)下列关于显微镜和望远镜的说法中正确的是( )
A.显微镜的物镜相当于照相机成倒立放大的实像
B.望远镜的物镜相当于投影仪成倒立缩小的实像
C.物体经过显微镜和望远镜所成的像都比实际物体大了很多倍
D.显微镜和望远镜的目镜都相当于一个放大镜
14.(2分)关于托盘天平的使用,下列说法正确的是( )
A.称量时将物体放在左盘,用镊子按从小到大的顺序向右盘加砝码
B.称量时若指针指在分度盘左侧,应向右调节平衡螺母直到指针指到分度盘中央
C.称量时若使用严重磨损的砝码,则测量值比真实值偏大
D.称量时若指针指在分度盘右侧,应继续向右盘加砝码
15.(2分)对于密度公式的理解,下列说法中正确的是( )
A.密度ρ与物体的质量m成正比
B.密度ρ与物体的体积V成正比
C.密度ρ与物体的质量m和体积V都有关
D.密度是物质本身的一种性质,密度ρ在数值上等于质量m与体积V的比值
二、多项选择题(每题3分,共6分。每小题有两个或三个正确选项,选项全且正确得3分,不全但正确得2分,有错误的选项不得分)
(多选)16.(3分)下列关于声音的说法中,正确的是( )
A.“男低音”中的“低”是指音调低
B.“引吭高歌”是指声音的响度大
C.不同的乐器发出声音的音色一般不同
D.声音在空气中的传播速度是3×108m/s
(多选)17.(3分)陶瓷茶杯底部放有一枚硬币,人移动到某一位置时刚好看不见硬币(如图甲),往茶杯中倒入一些水后,又能够看见硬币了(如图乙)。关于“看不见”和“又看见了”两种情况,下列分析正确的是( )
A.“看不见”是由于硬币没有反射光
B.“看不见”是由于硬币反射的光没有进入眼睛
C.“又看见了”是由于硬币反射的光通过水面的反射进入眼睛
D.“又看见了”是由于硬币反射的光通过水面的折射进入眼睛
三、填空题(每空1分,共10分)
18.(2分)小明测得物理教材的长度为26.12 ,则他使用的刻度尺的分度值是 。
19.(2分)如图所示,宇航员王亚平将冰墩墩从地球带到太空,冰墩墩的质量 (选填“不变”“变大”或“变小”),以地球为参照物,太空中的冰墩墩是 (选填“运动”或“静止”)的。
20.(3分)如图所示,艺术家在演奏二胡肘,用琴弓拉动琴弦,使琴弦 而发声,他手指不断在琴弦上移动,这样做是为了改变声音的 ;二胡的声音是通过 传播到我们耳朵中的。
21.(3分)如图所示,如果把纸风车放在点燃的酒精灯上方,风车能转动起来。这是由于酒精灯火焰附近一定质量的气体受热后,体积 ,密度 (选填“变大”“变小”或“不变”)而上升形成风,推动纸风车转动。由此可知,房间里的暖气一般都安装在窗户的 (选填“上面”“下面”或“中间”),可以使整个屋子暖和起来。
四、实验与探究题(每小题6分,共30分。)
22.(6分)【合理猜想,科学设计】在学习小提琴的过程中,小明和同学们发现弦乐器的琴弦发出声音的音调受很多因素的影响。他们决定对这种现象进行探究,经讨论后提出以下猜想:
猜想一:琴弦发出声音的音调可能与琴弦的材料有关;
猜想二:琴弦发出声音的音调可能与琴弦的长短有关;
猜想三:琴弦发出声音的音调可能与琴弦的横截面积有关;
为了验证以上猜想是否正确,他们找到了一些不同规格的琴弦,如表所示:
(1)为了验证猜想一,应选用编号为 的两根琴弦进行实验。
(2)为了验证猜想二,小明选用了编号为1、3的两根琴弦,你认为小明 (选填“能”或“不能”)得出实验结论,理由是 。
(3)为了验证猜想二和猜想三,表格中至少还需要补充的组内容是:(a) (b) 。
(4)下列实验中用到与该实验相同研究方法的是 。
A.探究声音能否在真空中传播
B.将正在发声的音叉放入水中溅起水花用来探究声音产生的条件
C.探究影响蒸发快慢的因素
D.为了表示光的传播情况引入光线
23.(6分)【善于动手,乐于探究】小明同学在“探究平面镜成像的特点”时,利用图甲所示器材进行实验。
(1)将白纸平铺在水平桌面上,用支架把玻璃板架在白纸上,并让玻璃板与纸面 。
(2)将两支相同的蜡烛A和B分别竖立在玻璃板前后,点燃蜡烛 (选填“A”或“B”),小明从点燃的蜡烛一侧透过玻璃板看到像有重影,改善重影问题的方法是 实验中选取相同的蜡烛的目的是 。
(3)改进器材后多次改变蜡烛A的位置,并移动蜡烛B,确定每次像的位置,将每次物和像的位置记录在玻璃板下面的白纸上,连接物和对应的像点,如图乙所示,由此可得出的结论是:像与物到平面镜的距离 。
(4)完成实验后,小明又将一枚硬币放在玻璃板前,能看到它在玻璃板后的像在a的位置,如图丙所示。若将玻璃板水平向右移动3cm,该硬币的像 (选填“向右移动3cm”“在原位置”或“向左移动3cm”)。
24.(6分)【细心观察,活化知识】小明和小红利用如图甲所示实验装置探究水沸腾时温度变化的特点。
(1)组装器材时,应按照 (选填“自上而下”或“自下而上”)的顺序进行。
(2)通过气泡大小可判断图甲中的水处于 (选填“沸腾前”或“沸腾时”)的状态。
(3)小明和小红根据各自的实验数据绘制出水温随时间变化的图象分别如图乙中的 A、B所示。由图象可知:
①烧杯中水的沸点是 ℃。
②小明和小红所用的水的质量大小关系是mA mB。
(4)若利用图丙所示的装置用烧杯中的水为试管中的水加热,当烧杯中的水沸腾时,试管中的水 (选填“能”或“不能”)沸腾,原因是 。
25.(6分)【分析归纳,拓展应用】在“探究凸透镜成像规律”的实验中:
(1)如图甲,把蜡烛、凸透镜、光屏依次摆放在光具座上,并将蜡烛烛焰和光屏的中心调到凸透镜的 上,目的是使像成在 。
(2)按要求进行观察和测量,并将部分观测情况记录在下表中:
①凸透镜焦距f= cm。
②当物距u=20cm时,像距v= cm。
③当物距u=10cm时,像的性质是 。
(3)当物距等于焦距时,请完成图乙所示的光路图。
26.(6分)【精准测量,交流评估】小明买了一杯奶茶,他想知道奶茶的密度,于是找来了天平和量筒进行测量。
(1)将托盘天平放在水平工作台上,将游码移至标尺左端的零刻度线处,当横梁静止时,指针位置如图甲所示,此时应将平衡螺母向 调节,直到横梁平衡。
(2)小明进行了如下操作:
①将适量奶茶倒入烧杯中,用托盘天平测出奶茶和烧杯的总质量m1=188.2g。
②将烧杯中的部分奶茶倒入量筒中,如图乙所示,测出奶茶的体积V= mL。
③用托盘天平测量烧杯和剩余奶茶的总质量,如图丙所示,m2= g;
(3)根据实验数据,计算出奶茶的密度ρ= g/cm3。
(4)在步骤②中,有少量的奶茶附着在量筒液面上方的内壁上,则测得的奶茶密度比真实值 (选填“大”或“小”);倒出一部分奶茶后,烧杯中剩余奶茶的密度 (选填“变大”“变小”或”不变”)。
五、综合与运用题(27题、28题各5分,29题、30题各7分,共24分。解答应写出必要的文字说明、步骤和公式,只写出最后结果的不能得分)
27.(5分)【阅读材料,回答问题】超声波指纹识别是一种非接触式的指纹识别技术。它利用超声波具有穿透材料的能力,且在不同介质中的传播速度不同的特性,来获取指纹的图像信息。当超声波接触指纹时,会受到指纹的纹路和皮肤的厚度等因素的影响,从而产生不同的反射信号。这些反射信号可以被接收器捕捉到,并转化为数字信号,进而生成指纹图像。超声波指纹识别的优点在于它可以在不接触指纹的情况下进行识别,避免了传统指纹识别技术中可能存在的交叉感染问题。此外,超声波指纹识别技术还具有高精度、高速度、高安全性等优点,可以广泛应用于各种场合。
(1)超声波指纹识别技术 (选填“能”或“不能”)在太空中使用。
(2)超声波指纹识别装置是利用仿生学原理制成的,它模仿的是哪种生物 。
A.蝙蝠
B.猫
C.狗
D.大象
(3)超声波能够识别指纹是利用了超声波 的作用。(选填“传递信息”或“传递能量”)
(4)除了上述材料中介绍的超声波指纹识别技术,请你各举一个利用超声波传递信息和传递能量的例子 、 。
28.(5分)【动手动脑,实践体验】如图所示:水沸腾后把烧瓶从火焰上拿开,水会停止沸腾;迅速塞上瓶塞,把烧瓶倒置并向瓶底浇冷水,烧瓶中的水会发生什么现象?并解释发生这种现象的原因。
29.(7分)高速公路已广泛应用ETC收费系统,它可实现过往车辆无需停车即可收费。如图乙是某高速公路入口处的ETC通道示意图。现有一辆汽车以图甲所示速度表所显示的速度匀速行驶20min后到达收费站,到达A点时开始减速,4s后运动到B点,再以6m/s的速度匀速运动到C点,已知S1=50m,S2=36m,不计车长,求:
(1)汽车到达收费站前匀速行驶的路程。
(2)汽车通过BC段所用的时间。
(3)汽车通过AC全程的平均速度。
30.(7分)今年小明家种植柑橘获得了丰收。小明想知道柑橘的密度是多少。于是,他将柑橘带到学校实验室,用天平、溢水杯来测量柑橘的密度。他用天平测出一个柑橘的质量是100g,测得装满水的溢水杯的质量是360g;然后借助牙签使这个柑橘浸没在溢水杯中,当溢水杯中的水停止溢出后再取出柑橘,接着测得溢水杯和剩余水的总质量是240g。求:
(1)溢水杯中排出水的质量。
(2)这个柑橘的体积。
(3)这个柑橘的密度(结果保留两位小数)
参考答案
一、单项选择题(每小题2分,共30分)
1.C;2.C;3.B;4.B;5.C;6.D;7.C;8.A;9.C;10.B;
11.B;12.B;13.D;14.C;15.D;
二、多项选择题(每题3分,共6分。每小题有两个或三个正确选项,选项全且正确得3分,不全但正确得2分,有错误的选项不得分)
16.ABC;17.BD;
三、填空题(每空1分,共10分)
18.cm;1mm;19.不变;运动;20.振动;音调;空气;21.变大;变小;下面;
四、实验与探究题(每小题6分,共30分。)
22.1、4;不能;没有控制琴弦的横截面积相同;40(或60);1.0(或0.5);
C;23.垂直;A;使用薄玻璃板;探究像与物的大小关系;相等;在原位置;24.自下而上;沸腾时;96;<;不能;试管中的水能达到沸点但不能继续吸热,所以不能沸腾;25.主光轴;光屏中央;15;60;正立、放大、虚像;26.右;80;104.2;1.05;大;不变;
五、综合与运用题(27题、28题各5分,29题、30题各7分,共24分。解答应写出必要的文字说明、步骤和公式,只写出最后结果的不能得分)
27.不能;A;传递信息;超声波金属探伤仪;超声波碎石;28.烧瓶中的水重新沸腾;因为当向瓶底浇冷水时,瓶内气体温度突然降低,水蒸气液化成小水滴,导致瓶内液面上方气压减小,且水的沸点随气压的减小而降低,所以水重新沸腾。;29.(1)汽车到达收费站前匀速行驶的路程为30km;
(2)汽车通过BC段所用的时间为6s;
(3)汽车AC段的平均速度大小为8.6m/s。;30.(1)溢水杯中排出水的质量是120g;
(2)这个柑橘的体积为120cm3;
(3)这个柑橘的密度是0.83g/cm3。编号
琴弦的材料
琴弦的长度/cm
琴弦的横截面积/mm2
1
钢
40
0.5
2
钢
(a)
(b)
3
钢
60
1.0
4
尼龙丝
40
0.5
实验序号
物距u/cm
像距v/cm
像的性质
1
60
20
倒立、缩小、实像
2
30
30
倒立、等大、实像
3
20
——
倒立、放大、实像
4
10
——
相关试卷
这是一份黑龙江省牡丹江市第十四中学2023-2024学年八年级上学期期末物理试题(原卷版+解析版),文件包含精品解析黑龙江省牡丹江市第十四中学2023-2024学年八年级上学期期末物理试题原卷版docx、精品解析黑龙江省牡丹江市第十四中学2023-2024学年八年级上学期期末物理试题解析版docx等2份试卷配套教学资源,其中试卷共32页, 欢迎下载使用。
这是一份黑龙江省牡丹江市第十六中学2023-2024学年八年级上学期期末考试物理试题(原卷版+解析版),文件包含精品解析黑龙江省牡丹江市第十六中学2023-2024学年八年级上学期期末考试物理试题原卷版docx、精品解析黑龙江省牡丹江市第十六中学2023-2024学年八年级上学期期末考试物理试题解析版docx等2份试卷配套教学资源,其中试卷共29页, 欢迎下载使用。
这是一份黑龙江省牡丹江市第四中学2023-2024学年八年级上学期期末考试物理试题(原卷版+解析版),文件包含精品解析黑龙江省牡丹江市第四中学2023-2024学年八年级上学期期末考试物理试题原卷版docx、精品解析黑龙江省牡丹江市第四中学2023-2024学年八年级上学期期末考试物理试题解析版docx等2份试卷配套教学资源,其中试卷共31页, 欢迎下载使用。

