安徽省滁州市凤阳县2023-2024学年八年级上学期期末地理试题
展开注意事项:
1.你拿到的试卷试题100分+卷面5分,考试时间为60分钟。
2.试卷包括“试题卷”(4页)和“答题卷”(2页)两部分。
3.请务必在“答题卷”上答题,在“试题卷”上答题是无效的。
一、单项选择题:在每题给出的四个选项中只有一项是符合题目要求的。(每题2分,共50分)
1. 中国既是一个陆地大国,也是一个海洋大国。下列关于我国疆域的叙述,正确的是( )
A. 渤海和台湾海峡是我国的内海B. 陆地领土面积960多万平方米
C. 领土的最南点是海南岛D. 从北到南,依次濒临渤海、黄海、东海、南海
【答案】D
【解析】
【详解】渤海和琼州海峡是我国的内海,A错误;陆地领土面积960多万平方千米,B错误;领土的最南点是南沙群岛中的曾母暗沙,C错误;从北到南,依次濒临渤海、黄海、东海、南海,D正确;故选D。
2. 且前,我国海洋经济已经进入到高质量发展的行列。下列关于我国海陆位置及其优越性,描述错误的是( )
A. 我国是海陆兼备的国家,海岸线曲折B. 位于亚欧大陆东岸,南临印度洋
C. 与日本、韩国等隔海相望,利于对外交往D. 岛屿、港湾众多,利于发展海洋事业
【答案】B
【解析】
【详解】我国位于亚欧大陆东部、太平洋西岸,是海陆兼备的国家,海岸线曲折,故A正确;我国位于亚欧大陆东岸,东临太平洋,没有濒临印度洋,故B错误;我国与日本、韩国等隔海相望,利于对外交往,故C正确;我国岛屿、港湾众多,利于发展海洋事业,故D正确。依据题意,故选B。
2021年修改后的《中华人民共和国人口与计划生育法》规定“一对夫妻可以生育三个子女”。下图示意2010-2021年我国人口自然增长率变化及六十岁以上人口占比,读图完成下面小题。您看到的资料都源自我们平台,家威鑫 MXSJ663 低至0.3元/份
3. 2010-2021年期间,我国( )
A. 人口的总体数量保持上升B. 人口自然增长率持续下降
C. 2021年出生率小于死亡率D. 2016年人口自然增长率最高
4. 我国调整人口政策针对的主要问题是( )
A. 人均资源量不足B. 人口分布不均匀
C. 劳动力数量过剩D. 老龄化进程加快
【答案】3. A 4. D
【解析】
3题详解】
读图可知,2010-2021年期间,自然增长增长率一直为正数,说明人口的总体数量保持上升,A正确;人口自然增长率有上升,也有下降,B错误;人口自然增长率 = 人口出生率-人口死亡率,2021年人口自然增长率为正数,说明出生率大于死亡率,C错误;2012年人口自然增长率最高,D错误。故选A。
【4题详解】
读图可知,60岁以上人口占比不断增加,老龄化问题日益突出,我国调整人口政策针对的主要问题是老龄化进程加快,我国人口老龄化加快,可能带来社会养老负担加重等问题,D符合题意,ABC不符合题意,故选D。
【点睛】近年来,我国劳动年龄人口数量下降,老年人口比重不断上升。为了促进人口与社会经济长期均衡发展,国家不断调整计划生育政策。我国从2016年起全面实施一对夫妻可生育两个孩子的计划生育政策,2021年开始实施一对夫妻可以生育三个子女的政策,并配套支持措施。
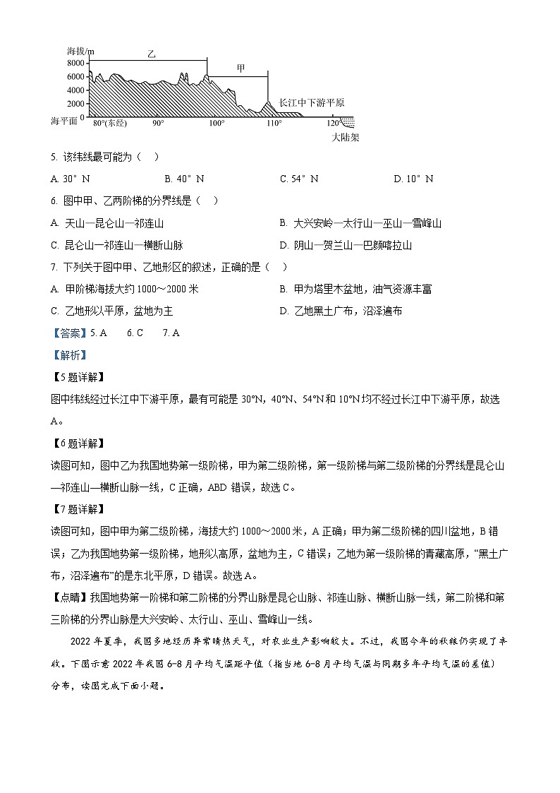
如图示意沿某条纬线绘制的中国地形剖面,读图完成下面小题
5. 该纬线最可能为( )
A. 30°NB. 40°NC. 54°ND. 10°N
6. 图中甲、乙两阶梯的分界线是( )
A. 天山—昆仑山—祁连山B. 大兴安岭—太行山—巫山—雪峰山
C. 昆仑山一祁连山—横断山脉D. 阴山—贺兰山—巴颜喀拉山
7. 下列关于图中甲、乙地形区的叙述,正确的是( )
A. 甲阶梯海拔大约1000~2000米B. 甲为塔里木盆地,油气资源丰富
C. 乙地形以平原,盆地为主D. 乙地黑土广布,沼泽遍布
【答案】5. A 6. C 7. A
【解析】
【5题详解】
图中纬线经过长江中下游平原,最有可能是30°N,40°N、54°N和10°N均不经过长江中下游平原,故选A。
【6题详解】
读图可知,图中乙为我国地势第一级阶梯,甲为第二级阶梯,第一级阶梯与第二级阶梯的分界线是昆仑山—祁连山—横断山脉一线,C正确,ABD错误,故选C。
【7题详解】
读图可知,图中甲为第二级阶梯,海拔大约1000~2000米,A正确;甲为第二级阶梯的四川盆地,B错误;乙为我国地势第一级阶梯,地形以高原,盆地为主,C错误;乙地为第一级阶梯的青藏高原,“黑土广布,沼泽遍布”的是东北平原,D错误。故选A。
【点睛】我国地势第一阶梯和第二阶梯的分界山脉是昆仑山脉、祁连山脉、横断山脉一线,第二阶梯和第三阶梯的分界山脉是大兴安岭、太行山、巫山、雪峰山一线。
2022年夏季,我国多地经历异常晴热天气,对农业生产影响较大。不过,我国今年的秋粮仍实现了丰收。下图示意2022年我国6-8月平均气温距平值(指当地6-8月平均气温与同期多年平均气温的差值)分布,读图完成下面小题。
8. 异常晴热程度最严重的地区集中分布在( )
A. 东南丘陵B. 准噶尔盆地C. 华北平原D. 长江中下游平原
9. 异常晴热天气对农业生产带来的不利影响有( )
A. 干旱B. 强风C. 洪涝D. 霜冻
10. 下列措施中,能在短期内缓解异常晴热天气对农业生产影响的是( )
A. 改良作物的耐旱性B. 加强田间水分管理
C. 增加粮食种植面积D. 推广使用农业机械
【答案】8. D 9. A 10. B
【解析】
【8题详解】
结合图例读图可知,异常晴热程度最严重的地区主要分布在长江中下游平原,这里6~8月平均气温距平值大多在4℃以上,即6~8月的平均气温高出多年平均值4℃以上,故D选项正确,ABC选项错误,故选D。
【9题详解】
异常晴热天气表现为气温高,降水少,本次发生时间为6~8月,严重地区为长江中下游平原,此时正值水稻旺盛生长期,由于高温少雨,因此会产生严重的干旱灾害,故A选项正确,BCD选项错误。故选A。
【10题详解】
改良作物的耐旱性需要培育新的作物品种,不能在短期内缓解本次异常晴热天气,故A选项错误。加强田间水分管理,可以缓解旱情,能够在短期内缓解异常晴热天气,故B选项正确。增加粮食种植面积会加重旱情,故C选项错误。推广使用农用机械可以提高农业生产效率,与缓解旱情无关,故D选项错误。故选B。
【点睛】我国是一个自然灾害频繁的国家,自然灾害包括气象灾害和地质灾害,其中气象灾害中尤其以干旱分布的面积最广。
2020年9月15日,美国对我国华为手机的芯片断供新禁令正式生效,此时,国产芯片已经开始快速发展。截至2021年5月,国内芯片生产了接近1400亿颗芯片。图示意中国主要省区芯片的产量,读图,完成下面小题。
11. 芯片的设计制造属于( )
A. 需要大量的劳动力B. 更新速度慢
C. 对矿产资源依赖性大D. 高新技术产业
12. 目前我国主流芯片项目产量最大的地区是( )
A. 环渤海地区B. 珠江三角洲地区
C. 长江三角洲地区D. 陕甘宁地区
【答案】11. D 12. C
【解析】
【11题详解】
高新技术产业包括电子信息类、生物技术类、新材料和新能源。芯片生产属于电子信息类,芯片制造产业属于高新技术产业。高新技术产业主要依靠的先进的技术、更新速度快,需要的劳动力少,对矿产资源依赖不大。故D正确,ABC不正确。根据题意选D。
【12题详解】
读图可知,我国主流芯片项目产量最大的是江苏省,江苏省位于我国的长江三角洲地区。故C符合题意,ABD不符合题意。故选C。
【点睛】高新技术产业包括电子信息类、生物技术类、新材料和新能源。高新技术产业的特点是从业人员中科技人员的比重大,产品更新换代快,用于研究开发的投资费用大。
浩吉铁路是世界上运营里程最长的重载铁路,也是我国“北煤南运”计划中新的能源大通道,下图示意浩吉铁路,读图完成下面小题,
13. 浩吉铁路经过图中A.B所在的省级行政单位简称分别是( )
A. 陕、湘B. 鄂、赣C. 陕、赣D. 内蒙古、湘
14. 与公路运输相比,用铁路运输煤炭的优势是( )
①运费更低②机动灵活③连续性强④运载量大
A. ①②③B. ①②④C. ②③④D. ①③④
15. “北煤南运”计划说明我国煤炭资源( )
A. 取之不尽,用之不竭B. 分布不均,北多南少
C. 储量较大,人均富余D. 利用率高,不可替代
【答案】13. C 14. D 15. B
【解析】
【13题详解】
浩吉铁路北起内蒙古自治区的浩勒报吉,南至江西省的吉安市,图中A为陕西省,简称陕或秦;B为江西省,简称为赣。故C正确,ABD错误。故选C。
【14题详解】
与公路运输相比,用铁路运输煤炭的优势是运费更低、连续性更强、运载量更大,铁路运输没有公路运输机动灵活,故①③④正确,故选D。
【15题详解】
我国煤炭资源多集中在山西、陕西及内蒙古西部,而主要用煤地区集中在华东、华南地区,故B正确。与取之不尽,用之不竭无关,故A错误。我国的人均煤炭资源不足,故C错误。煤炭利用率低,故D错误。故选B。
【点睛】自然资源是存在于自然界中,能够为人们提供福利的物质和能量,根据资源的更新时间和速度可划分为可再生资源和非可再生资源。
我国山脉纵横交错,构成地形的骨架,高原、平原、盆地、丘陵镶嵌其中。读图,完成下面小题
16. 乙表示的山脉是( )
A. 大兴安龄B. 长白山脉
C. 巫山D. 秦岭
17. 有关我国三大平原的叙述,正确的是( )
A. 东北平原是我国最大平原,黄土广布,多沼泽
B. 华北平原位于太行山脉以西,也称黄淮海平原
C. 长江中下游平原是中国著名的“鱼米之乡”
D. 三大平原都位于我国的第二级阶梯
18. 我国地势特征产生的影响有( )
①有利于来自海洋的湿润气流深入内陆②主要河流多自西向东流
③在阶梯内部,蕴藏着丰富的水能资源④沟通了东西部的水上交通
A. ①②③B. ①②④C. ①③④D. ②③④
【答案】16. B 17. C 18. B
【解析】
【16题详解】
读图可知,乙表示的山脉是地处东北平原东侧的长白山脉,为东北-西南走向,B正确,ACD错误。故选B。
【17题详解】
东北平原是我国最大平原,黑土广布,多沼泽,A错误;华北平原位于太行山脉以东,也称黄淮海平原,B错误;长江中下游平原气候适宜,地形平坦,是中国著名的“鱼米之乡” ,C正确;三大平原都位于我国的第三级阶梯,D错误。故选C。
【18题详解】
我国西高东低的地势特征产生的影响有①有利于来自海洋的湿润气流深入内陆,形成降水,②主要河流多自西向东流,④沟通了东西部的水上交通,①②④正确,在阶梯交界处,落差大,水流急,蕴藏着丰富的水能资源,③错误。故选B。
【点睛】我国是一个多山的国家,山脉纵横交错,构成地形的骨架,高原、平原、盆地、丘陵镶嵌其中,我国不同地形区的特点不同。
2022年12月4日晚,神舟十四号载人飞船返回舱在东风着陆场成功着陆、如图示意内蒙古自治区年等降水量和植被分布,读图完成下面小题。
19. 影响内蒙古自治区年降水量空间分布的首要因素是( )
A. 距海远近B. 人类活动C. 地势起伏D. 植被类型
20. 选择东风着陆场为安全着陆点,主要自然原因是( )
A. 纬度低,光照强B. 冰川广布,气候寒冷
C. 海拔高,空气稀薄D. 植被稀少,视野开阔
【答案】19. A 20. D
【解析】
【19题详解】
由图可知,内蒙古大部分地区降水量小于400毫米,且降水量由东向西逐渐减少,所以影响内蒙古自治区年降水量空间分布的首要因素是距海远近,与人类活动、地势起伏和植被类型关系较小,A正确,BCD错误;故选A。
【20题详解】
选择东风着陆场为安全着陆点,主要自然原因是该地主要为荒漠,植被稀少,视野开阔,便于搜索,D正确,ABC错误;故选D。
【点睛】内蒙古自治区深居亚欧大陆腹地,海洋水汽不易到达,干旱少雨,气温的年较差和日较差都很大,属于典型的温带大陆性气候;农业以畜牧业为主。
2022年12月8日-11日,一股强冷空气南下席卷了大半个中国读图文材料完成下面小题
21. 图中反映的寒潮期间内蒙古高原的平均气温比青藏高原( )
A 低B. 高C. 相同D. 无法比较
22. 寒潮期间内蒙古高原降温幅度大的原因是( )
A. 纬度高B. 距离冷空气源地近C. 海拔高D. 远离海洋
23. 图中四川盆地比长江中下游地区气温高是因为( )
A. 深居内陆B. 海拔低C. 四周环山D. 多大风
【答案】21. A 22. B 23. C
【解析】
【21题详解】
读图可知,寒潮期间内蒙古高原的平均气温低于零下20℃,青藏高原的平均气温低于零下8℃,故内蒙古高原的平均气温比青藏高原低,A正确;BCD均不符合题意。故选A。
【22题详解】
根据所学知识可知,寒潮期间内蒙古高原降温幅度大的原因是距离冷空气发源地近,B正确;与所处的纬度高关系较小,A错误;内蒙古高原海拔并不是很高,也不是主要原因,C错误;寒潮期间内蒙古高原降温与远离海洋关系较小,D错误。故选B。
【23题详解】
根据所学知识可知,四川盆地北部的大巴山和秦岭会阻挡来自北方的冷空气,使四川盆地比同纬度的长江中下游地区气温高,C正确;与深居内陆、海拔低、多大风均无关,ABD均不符合题意。故选C。
【点睛】寒潮是冬半年影响我国的主要灾害性天气,指的是大范围的强冷空气活动。具体来说,长江中下游地区及其以北48小时内气温下降10℃以上,最低气温在4℃以下,且陆地上伴有5~7级大风,海上伴有6~8级大风,就可视为寒潮发生。
读我国某地的气温变化曲线和降水量柱状图(横坐标表示月份,纵坐标一边为气温,一边为降水量)。读图完成下面小题。
24. 下列关于该地的说法正确的是( )
A. 该地位于秦岭—淮河一线北侧B. 该地农作物熟制为一年一熟
C. 该地属于暖温带D. 该地年降水量大于800毫米
25. 该图反映的气候类型是( )
A. 温带大陆性气候B. 温带季风气候C. 亚热带季风气候D. 热带季风气候
【答案】24. D 25. C
【解析】
【24题详解】
读图可知,该地1月月均温在0°C以上,位于秦岭—淮河一线以南,A错误;该地夏季高温多雨,冬季温和少雨,地处亚热带季风气候区,作物熟制是一年二至三熟,B错误;该地夏季高温,冬季温和,地处亚热带,C错误;该地地处亚热带季风气候区,位于秦岭—淮河一线以南,年降水量在800毫米以上,D正确。故选D。
【25题详解】
阅读地图,该地气候具有夏季高温多雨,冬季温和少雨的特点,属于亚热带季风气候,C正确;温带大陆性气候和温带季风气候最冷月气温位于0℃以下,热带季风气候全年高温,分旱雨两季,排除ABD。故选C。
【点睛】秦岭—淮河一线是我国重要的分界线:是1月0℃等温线大致经过的地方;是800mm年等降水量线大致经过的地方;是冬季河流是否结冰的分界线;是暖温带和亚热带的分界线;是水田和旱地的分界线;是温带季风气候和亚热带季风气候的分界线;是温带落叶阔叶林和亚热带常绿阔叶林的分界线;是南方地区和北方地区的分界线等。
二、综合题(本大题共3小题,共50分)
26. 习近平总书记在黄河流域生态保护和高质量发展座谈会上指出,黄河治理与开发要量水而行,上下游统筹谋划,促进全流域高质量发展。他心系长江、不忘黄河。一江一河,一南一北,同时并举。结合图,回答以下问题。
(1)图中B地形区是____,该地区地表支离破碎,千沟万壑,水上流失严重,造成水土流失产重的自然原因是:____,____;因此在黄河下游形成了____的景观。
(2)长江航运发达被称为“黄金水道”,其中有利航运的自然原因是____、____。
(3)长江中游是洪涝灾害较为严重的地区。下表列举了长江中游地区洪灾频发的一些原因,请提出相应的防洪对策。
【答案】(1) ①. 黄土高原 ②. 土质疏松、植被稀少 ③. 夏季多暴雨等(两点即可) ④. 地上河##悬河
(2) ①. 江阔水深、水流平稳 ②. 无封冻期等
(3) ①. 退耕还湖 ②. 裁弯取直
【解析】
【分析】本题以长江和黄河为材料,涉及到长江和黄河的概况、我国地势的影响,黄土高原的特征、长江水能资源的开发,长江和黄河的治理等相关知识点,考查学生对我国河流内容的掌握程度。
【小问1详解】
读图可知,图中B地形区是黄土高原,该地区地表千沟万壑,主要是由严重的水土流失造成的,该地区水土流失严重的自然原因有黄土土质疏松,植被稀疏,夏季多暴雨等,大量泥沙不断在下游淤积,因此在黄河下游形成地上河的景观。
【小问2详解】
长江发展航运的条件优越,被誉为“黄金水道”。从自然因素考虑主要是因为中下游地区地势平坦,流域降水丰富,水量大,且无结冰期,可四季通航,通航能力强。
【小问3详解】
长江中游地区洪灾频发,针对围湖造田使天然湖泊面积减少,蓄洪能力降低,可退耕环湖,增强湖泊对洪水的调控能力;针对河道弯曲,泥沙淤积严重,泄洪不畅,可对河道进行裁弯取直,提高泄洪效率。
27. 读青藏地区和东北地区图,回答下列问题。
(1)读东北地区图,D地区工业基地是____,邻国A是____。
(2)青藏铁路起于西宁,途经C是____盆地,最后到达城市B是____。
(3)图中①②两条河流,结冰期长的是____;藏袍反映青藏高原上的气温日变化____(大、小)
(4)东北地区发展种植业的有利自然条件有____、____等
【答案】(1) ①. 辽中南工业基地 ②. 俄罗斯
(2) ①. 柴达木 ②. 拉萨
(3) ①. ① ②. 大
(4) ①. 土壤肥沃、地形平坦 ②. 雨热同期等(两点即可)
【解析】
【分析】本题以东北地区和青藏地区为背景设置试题,涉及自然环境特点、农业等知识点,考查学生区域认知的能力和素养。
【小问1详解】
读图可得,D工业基地是地处辽宁省中南部的辽中南工业基地。邻国A是世界上面积最大的国家——俄罗斯。
【小问2详解】
读图可得,C是地处青藏高原东北部的柴达木盆地,B是西藏自治区的首府——拉萨市。
【小问3详解】
①②两条河中,结冰期长的是①,纬度较高,气温低,河流结冰期长。藏族同胞喜欢只穿左边的衣袖,把右臂露在外面,反映青藏高原上的气温日变化大。
【小问4详解】
东北地区位于季风气候区,夏季高温多雨,雨热同期,水热组合好,利于农作物生长;东北地区地形平坦,黑土广布,土壤肥沃,有利于种植业发展
28. 读我国“土地利用类型分布示意图”和“年降水量分布示意图”,完成下列问题。
(1)由图中信息可以看出A地的土地利用类型是____,根据青藏高原的主要土地利用类型推测当地的农业部门是____。
(2)我国年降水量空间分布的总趋势是____,耕地大致以____毫米年等降水量线为界分为水田和旱地
(3)甲地区的主要粮食作物是____,农作物的熟制主要是____,乙地区的糖料作物主要是____。
(4)我国水资源、土地资源空间分布不平衡,结合人口分布状况,推测我国水土资源配合最不协调,最缺水的地形区是____(填名称),为了有效缓解该地区严重缺水的状况,我国实施的主要工程措施是____。
【答案】(1) ①. 林地 ②. 畜牧业
(2) ①. 东南多,西北少 ②. 800
(3) ①. 水稻 ②. 一年二熟至三熟 ③. 甜菜
(4) ①. 华北平原 ②. 南水北调
【解析】
【分析】本题以我国“土地利用类型分布示意图”和“年降水量分布示意图”设置问题,涉及我国主要土地利用方式、保护耕地的政策等知识点,主要考查学生读图获取信息、分析运用地理知识的能力。
【小问1详解】
读图可知,A地位于大、小兴安岭地区,土地利用类型以林地为主;青藏高原的主要土地利用类型为草地,适合发展畜牧业,主要的牲畜品种为牦牛。
小问2详解】
受夏季风影响,我国年降水量空间分布的总趋势是从东南沿海向西北内陆递减,耕地大致以800毫米年等降水量线为界分为水田和旱地。
【小问3详解】
甲地区位于秦岭-淮河以南的南方地区,主要粮食作物是水稻,农作物的熟制主要为一年两熟至三熟。乙地区位于东北平原,大部分属于中温带,糖料作物主要是甜菜。
【小问4详解】
我国水土资源最不协调的地形区是华北平原,这里人口稠密,经济发达,耕地面积广,但是水资源总量较少,缺水严重。为了有效缓解该地区严重缺水的状况,我国实施的主要工程措施是南水北调。原因
防洪对策
围湖造田使天然湖泊面积减少,蓄洪能力降低
①____
河道弯曲,泥沙淤积严重,泄洪不畅
②____
119,安徽省滁州市凤阳县2023-2024学年七年级上学期期末地理试题: 这是一份119,安徽省滁州市凤阳县2023-2024学年七年级上学期期末地理试题,共15页。试卷主要包含了试卷包括“试题卷”两部分等内容,欢迎下载使用。
安徽省滁州市凤阳县2023-2024学年七年级上学期期末地理试题: 这是一份安徽省滁州市凤阳县2023-2024学年七年级上学期期末地理试题,共7页。试卷主要包含了试卷包括“试题卷”两部分,下列关于两幅图的判断正确的是,马里亚纳海沟位于,探索过马里亚纳海沟的国家,图中等内容,欢迎下载使用。
安徽省滁州市凤阳县2023-2024学年八年级上学期期末地理试题: 这是一份安徽省滁州市凤阳县2023-2024学年八年级上学期期末地理试题,共8页。试卷主要包含了该纬线最可能为,图中甲、乙两阶梯的分界线是等内容,欢迎下载使用。

