62,广东省肇庆市高要区2023-2024学年八年级上学期期末道德与法治试题
展开42,广东省肇庆市高要区2023-2024学年七年级上学期期末道德与法治试题: 这是一份42,广东省肇庆市高要区2023-2024学年七年级上学期期末道德与法治试题,共14页。试卷主要包含了考生务必保持答题卡的整洁等内容,欢迎下载使用。
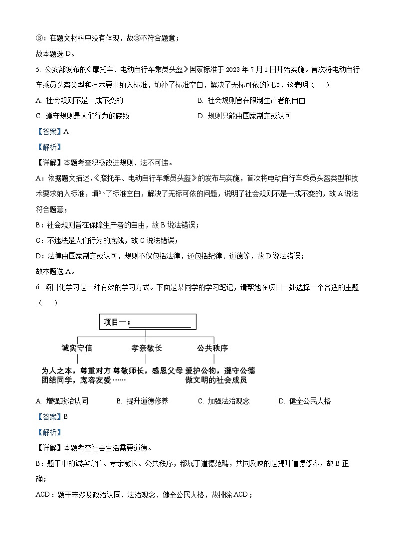
广东省肇庆市高要区2023-2024学年八年级上学期期末道德与法治试题(): 这是一份广东省肇庆市高要区2023-2024学年八年级上学期期末道德与法治试题(),共5页。试卷主要包含了考生务必保持答题卡的整洁,项目化学习是一种有效的学习方式等内容,欢迎下载使用。
2022-2023学年广东省肇庆市高要区八年级(下)期末道德与法治试卷(含解析): 这是一份2022-2023学年广东省肇庆市高要区八年级(下)期末道德与法治试卷(含解析),共14页。试卷主要包含了单项选择题,分析说明题等内容,欢迎下载使用。

