31,2022-2023学年浙江省嘉兴市海盐县教科版四年级上册期末考试科学试卷
展开这是一份31,2022-2023学年浙江省嘉兴市海盐县教科版四年级上册期末考试科学试卷,共11页。试卷主要包含了填空题,选择题,探究题等内容,欢迎下载使用。
1. 物体都有一个向下的力,这个力叫___________。在科学中力的单位是________,测量力的工具是___________。
【答案】 ①. 重力 ②. 牛 ③. 弹簧测力计
【解析】
【详解】在地球上,由于地球引力的作用,使所有物体都受到一个竖直向下的力,这个力就是重力。科学技术上统一规定用“牛顿”作为力的单位,简称“牛”,用“N”表示。测量力的工具是弹簧测力计。它是根据在弹性限度内,弹簧受到的拉力越大,弹簧的伸长就越长的特征制成的。
2. 钢笔写字时,笔尖和纸之间的摩擦是___________摩擦;用圆珠笔写字时,笔尖与纸之间的摩擦是__________摩擦。在机器上使用滚珠轴承是为了_________摩擦力。
【答案】 ①. 滑动 ②. 滚动 ③. 减小
【解析】
【详解】当一物体在另一物体表面上滑动时,在两物体接触面上产生的阻碍它们之间相对滑动的现象,称为“滑动摩擦”。当一物体在另一物体表面作无滑动的滚动或有滚动的趋势时,由于两物体在接触部分受压发生形变而产生的对滚动的阻碍作用,叫“滚动摩擦”。钢笔写字时,笔尖和纸之间的摩擦是滑动摩擦;而圆珠笔笔头具有圆珠,用圆珠笔写字时,笔尖与纸之间的摩擦是滚动摩擦.在机器上使用滚珠轴承,安装滚珠轴承的作用是减小摩擦力,变滑动为滚动来减小摩擦力。
3. 声音的高低叫__________,它是由物体振动的___________决定的。物体振动______,声音高;物体振动_________,声音低。
【答案】 ①. 音高 ②. 快慢 ③. 快 ④. 慢
【解析】
【详解】声音是由物体振动而产生的。声音的高低可以用音高来描述,音高是描述物体振动快慢的一个量。物体振动得越快,发出的声音就越高;物体振动得越慢,发出的声音就越低。
4. 人的呼吸是在进行着________,_______是身体气体交换的中转站;_________是呼吸的开关。吸气时,胸腔________,腹部_________;呼气时,胸腔______,腹部_________。
【答案】 ①. 气体交换 ②. 肺 ③. 肺 ④. 扩张 ⑤. 收缩 ⑥. 收缩 ⑦. 扩张
【解析】您看到的资料都源自我们平台,家威杏 MXSJ663 低至0.3/份【详解】人的呼吸系统包括呼吸道鼻腔、咽、喉、气管、支气管和肺,肺是最主要的呼吸器官,它位于胸腔内,左右各一个,被称为身体中气体交换的中转站,这个“中转站”的大小直接决定着每次呼吸气体交换的量。吸气时膈肌收缩,胸廓扩张,肺也扩张,腹部收缩,外界的气体被吸入;呼气时,胸廓缩小,肺便收缩,腹部扩大,体内的气体被呼出。所以,我们无时无刻不在呼吸,肺是气体交换的“中转站”,吸气时膈肌收缩,胸腔扩张。
5. 鱼被水下的划桨声吓跑,说明___________能传声,土电话表明_______能传声;在月球上由于没有___________,即使两个人相隔不远,也听不到声音。
【答案】 ①. 水 ②. 固体 ③. 空气
【解析】
【详解】鱼会被水下的划桨声吓跑,表明水能传声;“土电话”表明固体能传声。在月球上,由于没有空气,即没有可以传播振动的物质,即使两个人相隔不远,也听不到声音、不能互相通话,必须使用无线电设备联络。声音可以向四周传播。
二、选择题
6. 将一把钢尺的一部分伸出桌面一定长度,用一只手压住尺子的一端,另外一只手拨动钢尺的另一端。下列说法错误的是( )。
A. 拨动钢尺时力量不要太大,避免其振动的一端与桌子侧面发生碰撞。
B. 该实验是为了研究声音的高低变化
C. 用力拨动钢尺比轻轻拨动钢尺发出的声音要强
【答案】B
【解析】
【详解】声音的强弱可以用音量来描述。物体振动的幅度越大,声音越强;物体振动的幅度越小,声音越弱。
A.为避免尺子振动的一端与桌子侧面发生碰撞影响实验效果,拨动钢尺时力量不要太大。题干说法正确。
B.钢尺伸出桌面的长度一定,声音的高低不会发生变化,该实验是为了研究声音的强弱变化。题干说法错误。
C.用力拨动钢尺,尺子振动的幅度大,发出的声音强。题干说法正确。
故选B。
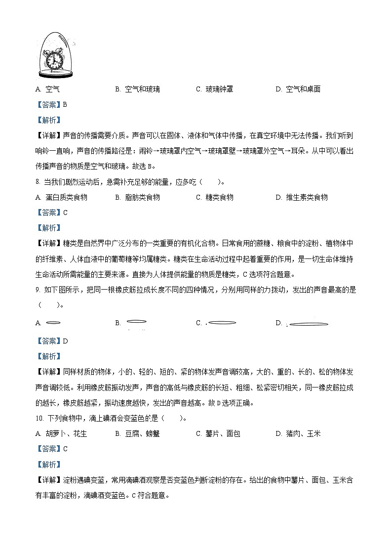
7. 如图,我们听到响铃一直响,这是因为响铃的声音可通过( )传播。
A. 空气B. 空气和玻璃C. 玻璃钟罩D. 空气和桌面
【答案】B
【解析】
【详解】声音的传播需要介质。声音可以在固体、液体和气体中传播,在真空环境中无法传播。我们听到响铃一直响,声音的传播路径是:闹铃→玻璃罩内空气→玻璃罩壁→玻璃罩外空气→耳朵。从中可以看出传播声音的物质是空气和玻璃。故选B。
8. 当我们剧烈运动后,急需补充足够的能量,应多吃( )。
A. 蛋白质类食物B. 脂肪类食物C. 糖类食物D. 维生素类食物
【答案】C
【解析】
【详解】糖类是自然界中广泛分布一类重要的有机化合物。日常食用的蔗糖、粮食中的淀粉、植物体中的纤维素、人体血液中的葡萄糖等均属糖类。糖类在生命活动过程中起着重要的作用,是一切生命体维持生命活动所需能量的主要来源。直接为人体提供能量的物质是糖类,C选项符合题意。
9. 如下图所示,把同一根橡皮筋拉成长度不同的四种情况,分别用同样的力拨动,发出的声音最高的是( )。
A. B. C. D.
【答案】D
【解析】
【详解】同样材质的物体,小的、轻的、短的、紧的物体发声音调较高,大的、重的、长的、松的物体发声音调较低。利用橡皮筋振动发声,声音的高低与橡皮筋的长短、粗细、松紧密切相关,同一橡皮筋拉成的越长,橡皮筋越紧,振动速度越快,发出的声音越高。故D选项正确。
10. 下列食物中,滴上碘酒会变蓝色是( )。
A. 胡萝卜、花生B. 豆腐、螃蟹C. 薯片、面包D. 猪肉、玉米
【答案】C
【解析】
【详解】淀粉遇碘变蓝,常用滴碘酒观察是否变蓝色判断淀粉的存在。给出的食物中薯片、面包、玉米含有丰富的淀粉,滴碘酒变蓝色。C符合题意。
11. 将皮筋绷在支架上,将皮筋按压到一定程度后放手,皮筋发声。下列三组实验中,能证明“声音强弱与振动幅度大小有关”的是( )。
A. B. C.
【答案】C
【解析】
【详解】音量指声音的强弱,声音的强弱与声源振动的幅度有关,振动幅度越大,响度越大;振动幅度越小,响度越小。要研究声音强弱与振动幅度大小有关,那么唯一的变量就是按压皮筋的程度不同,其余都应该保持相同,所以能证明“声音强弱与振动幅度大小有关”的是C。
12. 下列食物在我国的“平衡膳食宝塔”中,处于第四层的是( )。
A. 奶制品及豆制品B. 油脂类食物C. 谷薯类食物D. 蔬菜水果
【答案】A
【解析】
【详解】平衡膳食宝塔共分五层,包含我们每天应吃的主要食物种类。在“平衡膳食宝塔”中,食用量最大的是谷薯类食物,能提供给我们能量。第二层是水果和蔬菜,能使我们保持健康。第四层的食物可以提供丰富的蛋白质,能支持我们的生长发育。A符合题意。
13. 小明在食物分类时,将米饭、青菜、苹果、青椒分为一类,鸡蛋、香肠、牛肉、鲤鱼归为一类,他的分类标准是( )。
A. 主食和副食B. 早、午、晚餐C. 生食和熟食D. 植物类食物和动物类食物
【答案】D
【解析】
【详解】按人们的生活习惯,可以把食物分成粮食、蔬菜、水果、调味品等,根据食物的来源分,可以分为荤食类食物和素食类食物,它们分别来自动物类食物和植物类食物,还可以按照生熟分类分为熟食和生食。小明在食物分类时,将米饭、青菜、苹果、青椒归为一类,鸡蛋、香肠、牛肉、鲤鱼归为另一类,他的分类标准是植物类食物和动物类食物。
14. 举重运动员在比赛时往往会在手上擦镁粉,这是为了( )。
A. 清洗手掌B. 增大摩擦力C. 润滑D. 减小摩擦力
【答案】B
【解析】
【详解】物体间接触面光滑,摩擦力小;物体间接触面粗糙,摩擦力大。物体重,运动时的摩擦力大;物体轻,摩擦力小。运动员往身上擦镁粉是通过增大表面的摩擦力系数来增大摩擦力。
气垫船有巨大的风扇,不停地往船底鼓风,使整个船身腾空,脱离水面。请回答:
15. 下列现象与气垫船腾空原理相同的是( )。
A. 降落伞下降B. 火箭升空C. 从蹦床上跳起D. 陆地上行走
16. 让气垫船腾空的动力是( )。
A. 方向向上的动力B. 方向向下的反冲力C. 方向向上的反冲力D. 无法确定
17. 气垫船从海上开到陆地,如果关掉机器,由于受到( ),它会降落到草地上。
A. 重力B. 摩擦力C. 拉力D. 反冲力
【答案】15. B 16. C 17. A
【解析】
【15题详解】
气球里的气体喷出时,会产生一个和喷出方向相反的推力,这个力叫反冲力。气垫船腾空和火箭升空都是利用了反冲力的原理;降落伞下降利用了重力的原理;从蹦床上跳起利用了弹力原理。
【16题详解】
气垫船是依靠向下喷出的气体所产生的的反冲力浮在空中。让气垫船腾空的动力是方向向上的反冲力。
【17题详解】
重力能把地球表面的物体拉向地面。气垫船从海上开到陆地,如果关掉机器,由于受到重力,它会降落到草地上。
18. 在“d、re、mi、fa”这四个音符中,( )的声音最高。
A. dB. reC. miD. fa
【答案】D
【解析】
【详解】声音的高低叫音调,它是由发声体振动频率决定的,频率越大,音调越高。本题考查了音节,分析“d、re、mi、fa”这四个音节可知,d的声音是最低的,用数字1表示;fa的声音是最高的,用数字4表示。故D选项正确。
19. 细嚼慢咽中的“嚼”是利用( )将食物变成碎末从而减轻其他消化器官的负担。
A. 犬齿B. 门齿C. 臼齿D. 舌头
【答案】C
【解析】
【详解】牙齿是我们身体重要的消化器官,我们的牙齿可分为门齿、犬齿、臼齿三类。门齿有切割食物的作用;臼齿有磨碎食物的作用;犬齿有撕扯食物的作用。“细嚼慢咽”中的“嚼”是利用臼齿将食物变成碎末从而减轻其它消化器官的压力。
20. 小明需要用到一些长短一样,但粗细不同的钢管来做“风铃”他现在还需要一个最低音,选择以下哪个钢管最合适( )。
A. B. C. D.
【答案】D
【解析】
【详解】长短相同,粗细不同的钢管,用相同的力敲击,粗的钢管振动慢,发出的声音低,细的钢管振动快,发出的声音高。所以小明需要用到一些长短一样,但粗细不同的钢管来做“风铃”他现在还需要一个最低音,D选项钢管最合适。
21. 小红在使用弹簧测力计前忘记调零了,指针在0刻度的下方。如果用这个测力计测出笔袋的重力为1.5牛,那么该笔袋实际的重力为( )
A. 小于1.5牛B. 大于1.5牛C. 等于1.5牛D. 以上都有可能
【答案】A
【解析】
【详解】如果指针在零刻度线以上或者以下,这时候没有把指针调节至0,就会产生误差。在零刻度线以上,测出来的力比实际的力小,反之在零刻度线以下,测出来的力比实际的力大。使用弹簧测力计时发现指针在零刻度线以下,用这个测力计测出物体重力是1.5牛则实际该物体重力是小于1.5牛。
22. 关于运动与呼吸和心跳关系的描述正确的是( )。
A. 运动时呼吸和心跳都会加快B. 随着运动量的增加,心跳不变,呼吸加快
C. 随着运动量的增加呼吸不变,心跳加快D. 运动与呼吸和心跳没有关系
【答案】A
【解析】
【详解】人体需要的氧气由肺吸入后进入血液,再由心脏通过血管送到身体的各个部分,同时收集二氧化碳等废物,再排出体外。伴随身体运动量的增加,人需要消耗更多的氧气和更多的血液。所以呼吸急促、心跳逐渐加快,以便输出更多的血液。故选项A正确。
23. 冬天用被子盖住头部睡觉,对人有什么影响?下列说法正确的是( )。
A. 无法呼吸到新鲜的空气,对人有害
B. 有助于呼吸到温暖的空气,对人有利
C. 在氧气越来越少的被窝里呼吸,能锻炼呼吸器官
【答案】A
【解析】
【详解】人类时刻在进行呼吸作用,本质就是气体交换,从外界获取氧气,排出体内的二氧化碳气体。冬天用被子盖住头部睡觉,无法呼吸到新鲜的空气,对人有害。
24. 小车2秒行驶了22厘米,如果想让小车3秒行驶36厘米,那么可以( )。
A. 加大拉力B. 减小拉力C. 拉力不变
【答案】A
【解析】
【详解】拉力大小、小车的载重量、路面的粗糙程度等都影响小车的运动,拉力越大、小车的载重量越小,小车运动得越快。小车2秒行驶了22厘米,如果想让小车3秒行驶36厘米,可以加大拉力。
三、探究题
研究声音的变化
下图是三支相同的试管,装有不同的水量。
25. 用嘴对着试管口吹气,( )号试管发出的声音最高;如果用小木锤来敲试管口,则( )号发出的声音最高。
26. 一只手轻轻拨动同一根弦,另一只手不按或按在不同的位置,琴弦发出声音的高低不同,其中发出声音最低的是( );调音师发现弦的音偏低,可以把弦( )。
A. B. C. D.
【答案】25. ①. ③ ②. ①
26. ①. A ②. 调紧
【解析】
【分析】音量是由物体振动的幅度决定的。振动幅度越大,声音越强;振动幅度越小,声音越弱。音高是由物体振动的快慢频率决定的。声音高低与物体振动的快慢有关,振动越快,声音越高,振动越慢,声音越低。弦的音高与弦的粗细、松紧、和长短有关。弦越细、越紧、越短,弦的音高越高。声音的强弱与物体振动的幅度大小有关,用力大,振动幅度就大,声音就强;用力小,振动幅度就小,声音就弱。
【25题详解】
声音是物体振动产生的,图中的三支相同的试管,装有不同的水量。用嘴对着试管口吹气,试管内的空气柱振动发声,空气柱越短,振动越快,发出的声音越高,所以③号试管发出的声音最高;如果用小木锤来敲试管口,试管振动发声,则装入水量最少的①号试管振动最快,①号发出的声音最高。
【26题详解】
物体振动越快,发出的声音就越高;振动越慢,发出的声音就越低。一只手轻轻拨动同一根弦,另一只手不按或按在不同的位置,琴弦发出声音的高低不同,其中发出声音最低的是A,不按的情况,琴弦振动最慢,发出的声音最低,调音师发现弦的音偏低,可以把弦调紧。
研究运动和力。如图:
27. 三个不同坡度的斜面释放小车,撞击水平面上的木块,这个实验是_______实验。
28. 通过实验发现,小车从不同坡度的斜面上滑下来,( )。
A. 坡度大时,小车滑下速度快,撞击力强;
B. 坡度大时,小车滑下速度慢,撞击力弱;
C 坡度小时,小车滑下速度快,撞击力强
29. 以下现象能证明运动的小车具有能量的是( )。
A. 小车开始运动了B. 木块被撞击出去C. 小车运动速度越来越慢
30. 我们可以通过小车被木块撞击后滑行的距离来推测( )。
A. 木块的光滑程度B. 小车运动中的能量C. 木块具有能量
31. 下列小车不属于设计赛车基本原则( )。
A 动力要大B. 空气阻力要小C. 轮胎要美观D. 行驶要稳定
【答案】27. 对比 28. A 29. B 30. B 31. C
【解析】
【27题详解】
从三个不同坡度的斜面释放小车,撞击水平面上的木块,测量木块每次被幢后滑行的距离。这个实验是对比实验。对比实验是一种特别的收集证据的方法。通过有意识地改变某个条件来证明改变的条件和实验结果的关系。
【28题详解】
运动的物体具有能量。斜面的坡度大,小车速度快,撞击力强,木块被撞击滑行的距离长。从实验分析可知道,坡度大木块被撞击滑行的距离长,其原因是坡度大时,小车速度快,撞击力强,所以A符合题意。
【29题详解】
运动的物体具有能量。木块被撞击出去能证明运动的小车具有能量,所以B符合题意。
【30题详解】
根据题目可知,小车被木块撞击后滑行的距离来推测是要证明运动的小车运动中具有能量,所以B符合题意。
【31题详解】
在设计赛车时要考虑车的动力、空气的阻力、行驶过程中的稳定性。所以不属于设计赛车基本原则是轮胎要美观,故选C。
研究消化与呼吸
32. 在下图中填上消化器官的名称,并将各器官与它们的作用用线连起来。
33. 在吸管内加入几粒熟米饭,使米饭向前移动,这是在模拟( )作用。
【答案】32. 33. 食道
【解析】
【32题详解】
根据食物在人体的消化过程,结合各消化器官的作用解答。口腔中牙齿通过咀嚼使食物破碎,舌可以搅拌,并消化少量淀粉。胃是暂时储存食物,通过蠕动把食物变成糊状,初步消化蛋白质。食道是把食物运输到胃里。小肠是消化和吸收的主要地方。大肠吸收食物残渣中的水分。
【33题详解】
人体的消化器官包括口腔、食道、胃、小肠、大肠、肛门。在吸管内加入几粒熟米饭,使米饭向前移动。米饭会顺着塑料管向下移动,直到”食管“的出口处,这个实验模拟的是食道。分析实验可知,食管的功能是通过食管壁肌肉的收缩和舒张产生的蠕动将食物输送到胃里。
在学了《测量肺活量》一课后,小红同学用下图的方法测量肺活量,据此回答下列问题。
34. 实验中记录数据时,下列数据中可以作为肺活量大小的数据是( )。
A. 塑料瓶中的空气量B. 塑料瓶中剩下的水量
C. 以上两者均可
35. 如表,小红在记录数据时,忘记填写单位名称,你认为数据的单位名称用( )比较合适。
A. 毫米B. 克C. 毫升
36. 小红的肺活量是( )。
37. 下列关于肺活量的说法正确的是( )。
A. 肺活量是指肺的大小
B. 肺活量是指憋气的时间
C. 肺活量是指深吸一口气,然后尽力呼出气体的量
【答案】34. A 35. C 36. 2300毫升 37. C
【解析】
【34题详解】
人体吸入最多空气后,呼出去空气的量叫肺活量。测量肺活量的实验,记录数据时,下列数据可以作为肺活量大小的数据的是塑料瓶中的空气量,所以A符合题意。
【35题详解】
肺活量是人体发育健康的一个指标,它的单位是毫升,所以C符合题意。
【36题详解】
根据题意,三次测量取平均值,小红的肺活量为2300毫升。
【37题详解】
肺活量是指深吸一口气,然后尽力呼出气体的量。故C选项说法正确。测量肺活量
肺活量
第1次
第2次
第3次
小红
2300
2200
2400
测量
肺活量
肺活量
第1次
第2次
第3次
小红
2300
2200
2400
相关试卷
这是一份浙江省嘉兴市海盐县2023-2024学年教科版五年级下册期末考试科学试卷(原卷版+解析版),文件包含浙江省嘉兴市海盐县2023-2024学年教科版五年级下册期末考试科学试卷原卷版docx、浙江省嘉兴市海盐县2023-2024学年教科版五年级下册期末考试科学试卷解析版docx等2份试卷配套教学资源,其中试卷共25页, 欢迎下载使用。
这是一份浙江省嘉兴市海盐县教科版2023-2024学年四年级下册期末考试科学试卷(原卷版+解析版),文件包含浙江省嘉兴市海盐县教科版2023-2024学年四年级下册期末考试科学试卷原卷版docx、浙江省嘉兴市海盐县教科版2023-2024学年四年级下册期末考试科学试卷解析版docx等2份试卷配套教学资源,其中试卷共21页, 欢迎下载使用。
这是一份浙江省嘉兴市海盐县2023-2024学年四年级下学期期末考试科学试题,共4页。

