江苏省无锡市太湖格致中学2023-2024学年九年级上学期10月阶段性练习物理试题
展开一、单选题(每题2分,共24分,每小题给出的四个选项中只有一个正确)
1. 关于内能,下列说法中正确的是( )
A. 0℃的物体没有内能
B. 物体具有内能,也可以同时具有机械能
C. 具有机械能的物体不一定具有内能
D. 物体内能大小与温度无关
【答案】B
【解析】
【详解】A.一切物体都具有内能,故A错误;
B.内能和机械是两种完全不同的能量,物体可能同时具有内能和机械能,故B正确;
C.内能是一切物体都具有的,故C错误;
D.内能大小与物体的温度和质量都有关系,故D错误。
应选B。
2. 如图所示,我国政府为缓解山区人民出行难的问题,修建了大量的盘山公路,改善了山区人民的生活水平。修建盘山公路的目的是( )
A. 减小汽车的重力
B. 减小汽车牵引力所做的功
C. 减小汽车上坡时所需的牵引力
D. 提高汽车上坡时发动机的功率
【答案】C
【解析】
【详解】修建盘山公路是利用斜面可以省力的道理,减小汽车上坡时所需的牵引力,故C符合题意,ABD不符合题意。
故选C。您看到的资料都源自我们平台,家威杏 MXSJ663 低至0.3/份3. 有关杠杆的说法正确的是( )
A. 作为杠杆一定要有支点,而且支点一定在杠杆上,杠杆的形状可以是直的,也可以是弯的
B. 杠杆的长度一定等于动力臂与阻力臂之和
C. 使用杠杆可以省力,有的杠杆既可省力,又可省距离
D. 从杠杆的支点到动力作用点的距离叫做动力臂
【答案】A
【解析】
【详解】A.杠杆一定有支点,而且支点一定在杠杆上;杠杆可以是直棒,也可以是弯曲的,但杠杆一定是硬棒,故A正确;
B.力臂是指支点到力的作用线的垂线段,因此动力臂与阻力臂之和不一定等于杠杆的长度,故B错误。
C.杠杆分省力杠杆,费力杠杆,等臂杠杆,既省力又省距离的杠杆是没有的,故C错误;
D.力臂是支点到力作用线的距离,不是支点到力的作用点的距离,故D错误。
故选A。
4. 在校运会中,小明参加了实心球比赛、如果他用100N的力,将重20N的实心球投到了10米远处,则下列关于他投球时做功情况的说法中,正确的是( )
A. 做功1000JB. 做功200J
C. 没有做功D. 条件不足,无法计算
【答案】D
【解析】
【详解】根据题意可以得出,投实心球时作用在实心球上的力为100N;投实心球时,只有在实心球被投出去之前,实心球在推力的作用下移动了一段距离,但实心球在推力作用下移动的距离不确定,因此他对实心球做功了,但无法计算做功的多少,故D正确,ABC错误。
故选D。
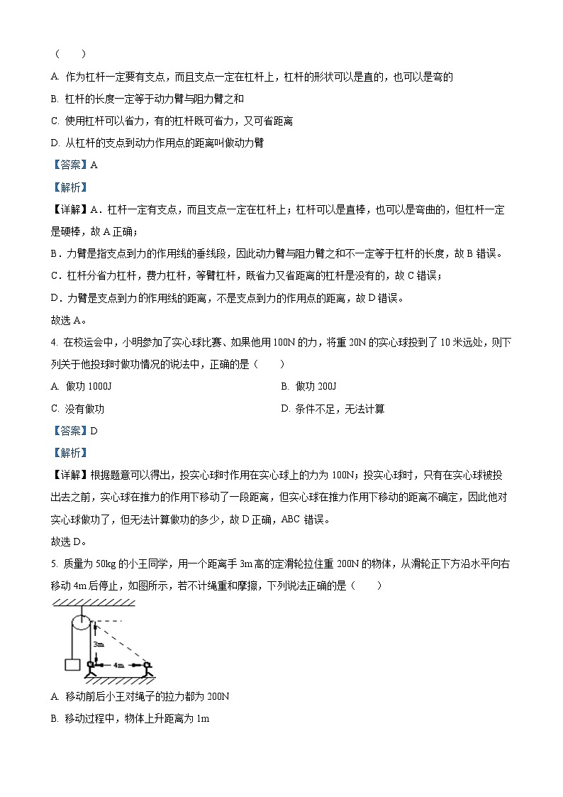
5. 质量为50kg的小王同学,用一个距离手3m高的定滑轮拉住重200N的物体,从滑轮正下方沿水平向右移动4m后停止,如图所示,若不计绳重和摩擦,下列说法正确的是( )
A. 移动前后小王对绳子的拉力都为200N
B. 移动过程中,物体上升距离为1m
C. 小王利用该滑轮起到了省力的作用
D. 若小王能举起800N的杠铃,利用该滑轮也一定能吊起800N的重物
【答案】A
【解析】
【详解】AC.因为定滑轮只改变力的方向,不改变力的大小,所以移动前后小王对绳子的拉力都为200N,故A正确,C错误;
B.移动过程中,绳子自由端移动的距离是5m,物体上升距离为
故B错误;
D.小王的重力为
不计绳重和摩擦,他最多只能吊起500N的重物,故D错误。
故选A。
6. 如图所示,已知m1>m2>m3,在同样大小的力F的作用下,三个物体都沿力的方向移动s,则力F所做的功( )
A. 甲情况下最多B. 乙情况下最多C. 丙情况下最多D. 三种情况下一样多
【答案】D
【解析】
【详解】因为在同样大小的力F的作用下,三个物体都沿力的方向移动相同距离s,所以,由功的公式可知
即三种情况下F做功一样多。
故选D。
7. 如图所示,物体A分别在水平推力F1、F2的作用下,在粗糙程度不变的水平地面上做直线运动。物体运动的路程和时间图像如图乙所示,两次推力的功率分别为P1、P2,则( )
A. B.
C. D.
【答案】A
【解析】
【详解】由图甲得,物体A在水平推力F1、F2的作用下都做匀速直线运动,物体A受到的水平推力等于物体A受到的摩擦力。物体A对水平地面的压力不变,与水平地面间的接触面粗糙程度不变,因此物体A受到的滑动摩擦力不变,由二力平衡的条件,故F1=F2;由图乙得,物体在力F1作用下速度较快,由
可知 ;故A符合题意,BCD不符合题意。
故选A。
8. 如图是《天工开物》中记载的在井上汲水的桔槔,它的前端B端系一重20N的空木桶,后端A端系一重50N的配重石块,OA长为0.6m,OB长为1.2m。木桶装满100N的水后,向上拉绳缓慢将桶提起。硬棒质量忽略不计,下列说法中正确的是( )
A. 只有向下拉绳放下空桶时,桔槔才为省力杠杆
B. 向上拉绳提起装满水的桶时,拉力为95N
C. 向下拉绳放下空桶时,拉力为25N
D. 向上拉绳提起装满水的木桶时,拉力的大小会变大
【答案】AB
【解析】
【详解】由题意可知,AB两端的作用力方向都是竖直向下,据此画出两力的力臂,如图所示:
A.向下拉绳放下空桶时,B端的力为动力,A端的力为阻力,由所画图可知,动力臂大于阻力臂,属于省力杠杆,向上拉绳提起装满水的桶时,在A端的力为动力,B端的力为阻力,动力臂小于阻力臂,属于费力杠杆,故A正确;
BC.由三角形相似可知
根据杠杆的平衡条件有
Gl2=Fl1
杠杆平衡时B端的拉力
放下空桶时,向下拉绳子的力
F1=F-G桶=25N-20N=5N
装满水时,桶和水的总重力
G总=G桶+G水=20N+100N=120N
向上拉绳提起装满水的桶时拉力为
F2=G总-F=120N-25N=95N
故B正确,C错误;
D.向上拉绳提起装满水的桶时,由
可知,B端的拉力不变,则向上拉绳提起装满水的桶时拉力也不变,故D错误。
故选AB。
9. 如图所示,甲、乙两套装置所用的滑轮质量相等,用它们分别将相同质量的钩码匀速竖直提升,在相等时间内绳端A、B移动相同的距离(忽略绳重和摩擦),在此过程中,下列选项正确的是( )
A. 两钩码上升的速度相等B. 两滑轮组绳端的拉力相等
C. 甲滑轮组的总功比乙少D. 两滑轮组的机械效率相等
【答案】D
【解析】
【详解】A.由图知,通过甲乙两图中通过动滑轮绳子段数
n1=2,n2=3
在相等时间内绳端A、B移动相同的距离,由v=可知绳端移动的速度相同,两个钩码上升的速度
v物甲=
v物乙=
所以两钩码上升的速度不相等,故A错误;
B.忽略绳重和摩擦,绳子受到的拉力分别为
F甲>F乙
两滑轮组绳端的拉力不相等,故B错误;
C.两个滑轮做的总功
W甲总=F甲s=(G+G动)s
W乙总=F乙s=(G+G动)s
W甲总>W乙总
故C错误;
D.有用功
W甲有=Gh甲=Gs
W乙有=Gh乙=Gs
两滑轮组的机械效率
η甲=
η乙=
η甲=η乙
两滑轮组的机械效率相等,故D正确。
故选D。
10. 小明竖直向上抛出一个小球。从球离开手到最后落在地面的过程中,则动能EK随时间t的变化关系(不计空气阻力),最接近下图中的哪一个?( )
A. B. C. D.
【答案】C
【解析】
【分析】
【详解】小球上升的过程中,速度越来越小,动能越来越小,到达最高点,速度为0,动能为0,下落的过程中,速度越来越大,动能越来越大,所以动能是先减小,后增大。
故选C。
11. 如图所示,质量相等的A、B两个小球用长度不等的无弹性细线系住,将两球拉到同一高度处且保持细线水平,然后将两球由静止释放,不计空气阻力,当小球至最低点时( )
A. 两球的动能相等
B. 两球的重力势能相等
C. 两球的机械能相等
D. 整个过程中没有力对小球做功,所以小球机械能守恒
【答案】C
【解析】
【详解】C.将两球拉同一高度处且保持细线水平,两球静止,两球质量相等,所以两球的重力势能相等,动能都是0,所以此时机械能相等;将两球由静止释放,不计空气阻力,当小球至最低点时,机械能守恒,故在最低点两球的机械能相等,故C符合题意;
A.两球到最低点时,机械能不变,由于A的重力势能大,所以A的动能小,故A不符合题意;
B.两球到最低点时,由于所处的高度不同,所以两球的重力势能不同,故B不符合题意;
D.整个过程中不计空气阻力,小球机械能守恒,但重力对小球做功了,故D不符合题意。
故选C。
12. 如图所示,半径为r的圆筒上绕着绳子。某同学用恒力F拉着绳的自由端使圆筒在地上滚动,则他使圆筒滚动一周所做的功是( )
A. πrFB. 2πrF C. 4πrF D. 0
【答案】C
【解析】
【详解】圆筒在地面上滚动时形成一个动滑轮,当圆筒转动一周时,圆筒通过的距离为2πr,作用在圆筒上的力,正好移动了两周的距离,即4πr,力F所做的功
故ABD不符合题意,C符合题意。
故选C。
二、填空题(每空1分,共36分)
13. 在取暖器旁边放一物体,物体的内能______(选填“增加”“减少”),这是通过______方式改变物体内能的。
【答案】 ①. 增加 ②. 热传递
【解析】
【详解】[1][2]在取暖器旁边放一物体,物体吸收热量,温度升高,内能增加,是通过热传递的方式改变物体的内能。
14. 如图甲是同学们常用的燕尾夹,AB=BC,当用力摁住C点打开该夹子时,可把B点看作支点,此时夹子可近似看作___________(选填“省力”“费力”或“等臂”)杠杆。如图乙所示,手柄___________(选填“粗”或“细”)一些的螺丝刀用起来更省力;螺丝刀在拧螺丝钉时相当于简单机械___________(选填“滑轮”或“轮轴”),螺纹___________(选填“密”或“稀”)一些的螺丝钉拧起来更省力。
【答案】 ①. 等臂 ②. 粗 ③. 轮轴 ④. 密
【解析】
【详解】[1]图中的燕尾夹,支点是B点,动力臂是BC,阻力臂是AB,且
即动力臂等于阻力臂,该杠杆属于等臂杠杆。
[2]图中的螺丝刀属于轮轴,本质也是杠杆,支点在手柄截面的中心,手柄越粗,动力臂越大,在其他条件一定时,动力越小,即越省力。
[3][4]在拧螺丝钉时,螺丝刀相当于简单机械轮轴,螺丝钉的螺纹属于斜面,螺纹越密,即越费距离,就会越省力。
15. 在一个圆柱形塑料筒中,把橡皮筋和配重螺母按图所示装配好。水平地板上向前滚动,橡皮筋逐渐拧紧,橡皮筋的弹性势能_______(选填“增加”或“减少”)。我们会发现圆柱形塑料筒自己还会滚动回来,甚至可以来回滚动几次。在来回滚动的过程中橡皮筋的弹性势能与__________能相互转化。
【答案】 ① 增加 ②. 动
【解析】
【详解】[1]塑料筒向前滚动时,配重螺母由于惯性不旋转,使得橡皮筋拧紧在一起,该过程主要是动能转化为弹性势能,橡皮筋的弹性势能增加。
[2]塑料筒在向后滚动时,前半段路程,橡皮筋展开,越滚越快,橡皮筋的弹性势能减少、塑料筒动能增大,弹性势能转化为动能;后半段,动能转化为弹性势能,在来回滚动的过程中橡皮筋的弹性势能与动能相互转化。
16. 如图所示,小欣同学只有一根绳子,他想把被风刮倒的甲树拉正,想起刚学习滑轮知识,他把绳子的一端系在乙树上,然后绕过甲树用力拉绳子。在甲树被拉起的过程中,___________(选填“甲树”或“乙树”)相当于动滑轮,像图中一样使用动滑轮可以省___________(选填“力”或“距离”)。如果不计绳重和摩擦,甲树受到400N拉力,则乙树受到的拉力为___________N。
【答案】 ①. 甲树 ②. 力 ③. 200
【解析】
【详解】[1][2]在甲树被拉起的过程中,乙树相当于动滑轮,起到省力的作用,省一半力。
[3]由动滑轮特点得,乙树受到拉力为
17. 某餐馆用智能机器人(如图)替代人工送菜。该机器人用20s时间在水平路面上运行30m将菜送到客人桌前;若机器人和菜总质量为25kg,牵引力恒为50N,完成本次送菜,牵引力做功 ___________J,牵引力做功的功率为 ___________W,机器人所受重力做功 ___________J。
【答案】 ①. 1500 ②. 75 ③. 0
【解析】
【详解】[1]牵引力做功
[2]牵引力做功的功率
[3]机器人水平运动,所受重力的方向为竖直向下,机器人在重力的方向上没有移动距离,所以重力做功0J。
18. 如图所示光滑斜面,沿斜面AB和AC分别将同一重物从它们的底部拉到顶部,所需拉力分别为F1和F2,所做的功分别为W1和W2,则F1___________F2,W1___________W2。若把该重物从斜面顶端由静止释放,沿AB到底端时的动能___________沿AC到底端时的动能。(三空均选填“<”、“>”、或“=”,忽略重物体积大小的影响)
【答案】 ①. ˂ ②. = ③. =
【解析】
【详解】[1][2]斜面光滑说明没有摩擦,所以不做额外功,所以把同一物体沿斜面AB和AC分别拉到顶端A,h相同,由可知两次做的功相同,即
由题可知
所以由可知
[3]若这个重物从A处由静止释放,由于是同一重物,质量相等,且高度相等,所以具有的重力势能相等,沿斜面AB、AC滑至底端的时,重力势能全部转化为动能,所以动能大小相等。
19. 如图所示是一种小型千斤顶的示意图,当手往下压动摇臂时,能把重物抬高一段较小的距离,工人在10s时间内用100N的力竖直向下压动摇臂2m,把1000N的重物匀速抬高14cm。则重物上升的速度为___________m/s,千斤顶的效率是___________%。
【答案】 ①. 0.014 ②. 70
【解析】
【详解】[1]10s时间内重物被匀速抬高
h=14cm=0.14m
所以重物上升的速度
[2]人做的总功
W总=Fs=100N×2m=200J
所做的有用功
W有=Gh=1000N×0.14m=140J
千斤顶的机械效率
20. 如图甲所示,滑轮组在竖直向上的拉力F作用下,将重为105N的物体匀速提起,在5s时间内绳子自由端移动的距离为s=3m;图乙是滑轮组工作时的拉力F与绳自由端移动距离s的关系图;若绳重和摩擦力不计,则动滑轮为______N,图乙中阴影部分的面积表示的物理量是______,该物理量大小为______;该滑轮组提升此重物时的机械效率为______。
【答案】 ①. 45 ②. 总功 ③. 150J ④. 70%
【解析】
【详解】[1]由图可知,滑轮组由三段绳子承担总重,拉力的大小为50N,已知物体的重力为105N;绳重和摩擦力不计,所以
解得
[2][3]纵坐标表示力的大小为50N,大小不变,横坐标表示绳端移动的距离,大小为3m,所以阴影部分表示力所做的总功,则
[4]设物体提升的高度为h,则滑轮组的机械效率
21. 跳绳是我市初中毕业生体育测试的项目之一,小华想利用所学的物理知识估测自己跳绳时克服重力做功的平均功率(不计绳重)。
(1)用体重计测量自己的质量m;
(2)用刻度尺测出自己每次跳起的平均高度h(人的重心上升的高度);
(3)用 ___________(填测量器材)记录跳n次所用的时间t;
(4)计算出跳绳时克服重力的平均功率P=___________(用字母表示);
(5)若跳绳者的质量m=50kg,跳绳者的重心高度随时间变化的情况如图所示。根据图中所给条件,可估算出此跳绳者在1min内克服重力做功的平均功率为 ___________W。(g取10N/kg)
【答案】 ①. 秒表 ②. ③. 135
【解析】
【详解】(3)[1]根据题意可知,实验中还要测时间,物理中测量时间的仪器是停表或秒表。
(4)[2]自己所受的重力G=mg,每次克服重力所做的功为
W=Gh=mgh
则跳n次所做的总功为
W总=nmgh
则平均功率为
(5)[3]由题意可知,该同学的重力为
G=mg=50kg×10N/kg=500N
由图可知,跳一次所用时间;1min内所跳的次数为
次
跳起的最大高度h=0.09m,克服重力做功为
W=nGh=180×500N×0.09m=8100J
1min内克服重力做功的平均功率
22. 如图所示,AOB为完全光滑轨道(不计空气阻力),A点的高度H大于B点的高度h。在A点沿斜面方向向下轻推小球滑下,沿轨道AOB到达B点后离开,若小球离开B点后的运动轨迹恰好为虚线b,则小球在A点的速度___________(选填“大于”、“等于”或“小于”)在b轨迹最高点的速度;增大小球在A点的初速度,它从B点离开的轨迹可能是a、b、c、d中的___________。
【答案】 ①. 等于 ②. a
【解析】
【详解】[1][2]在A点沿斜面方向向下轻推小球滑下,沿轨道AOB到达B点后离开,若小球离开B点后的运动轨迹恰好为虚线b,整个过程中,轨道光滑,不计空气阻力,机械能守恒,则小球在A点的机械能等于在b轨迹最高点时的机械能,小球在A点的高度等于在b轨迹最高点的高度,则小球在两点的重力势能相等,所以小球在A点的动能等于在b轨迹最高点的动能,小球在A点的速度等于在b轨迹最高点的速度;增大小球在A点的初速度,则小球在A点时的机械能增大,整个过程中,轨道光滑,不计空气阻力,机械能守恒,所以它从B点离开的轨迹可能是a。
23. 如图甲为某种吊车的工作示意图。利用伸缩撑杆可使吊臂绕O点转动。伸缩撑杆为圆弧状,伸缩时对吊臂的支持力始终与吊臂垂直。从图甲到图乙所示的仅缩短吊臂的过程中,伸缩撑杆对吊臂的支持力___________(选填“变小”“变大”或“不变”),此过程中撑杆对吊臂___________(选填“做功”或“不做功”);从图丙到图乙所示的仅匀速提升吊臂的过程中,伸缩撑杆对吊臂的支持力___________(选填“变小”“变大”或“不变”),此过程中撑杆对吊臂___________(选填“做功”或“不做功”)。
【答案】 ①. 变小 ②. 不做功 ③. 变小 ④. 做功
【解析】
【详解】[1][2]由图可知,吊车在使用时,动力臂小于阻力臂,根据杠杆平衡条件,动力大于阻力,是费力杠杆;从图甲到图乙所示的仅缩短吊臂的过程中,动力臂不变,阻力臂变小,阻力不变,根据杠杆平衡条件可知,动力减小;伸缩时,对吊臂的支持力始终与吊臂垂直,此过程中有力无距离,撑杆对吊臂不做功。
[3][4]从图丙到图乙所示的仅匀速放下吊臂的过程中,吊臂逆时针转动,阻力(物重)不变,阻力臂变小;它对吊臂的支持力始终与吊臂垂直,则动力臂不变;根据杠杆平衡条件可知,动力变小,此过程中撑杆对吊臂做功。
24. 如图甲所示,质量不计的弹簧竖直固定在水平面上,t=0时刻,将一金属小球从弹簧正上方某一高度处由静止释放,小球落到弹簧上压缩弹簧到最低点(形变在弹性限度内),然后又被弹起离开弹簧,上升到一定高度后再下落,如此反复。通过安装在弹簧下端的压力传感器,测出这一过程弹簧弹力F随时间t变化的图像如图乙所示,不计空气阻力。
(1)在整个运动过程中,小球的机械能___________(选填“守恒”或“不守恒”);
(2)小球动能最小的时刻是___________(选填“t1” “t2” 或“t3”);
(3)在t2~t3这段时间内,小球的动能___________(选填“先增大后减小”“先减小后增大”“一直增大”或“一直减小”);
(4)小球最终静止时压力传感器上的示数___________(选填“大于”、“等于”或“小于”)t2时刻压力传感器上的示数。
【答案】 ①. 不守恒 ②. t2 ③. 先增大后减小 ④. 小于
【解析】
【详解】(1)[1]由图可知,弹簧的弹力在变化,说明运动过程中弹簧的弹性势能在变化,而小球和弹簧组成的系统机械能守恒,小球的机械能不守恒。
(2)[2]t2时刻,小球受到的弹力最大,故弹簧的压缩量最大,小球运动到最低点,速度等于零,动能最小。
(3)[3]t2-t3这段时间内,小球受到的弹力减小,说明小球在由最低点上升,弹力不断增加,重力不变,当弹力大于重力时,小球加速运动,当弹力小于重力时,小球减速运动,小球先加速后减速,小球的动能先增大后减小。
(4)[4]由图乙可知,t2时刻压力传感器上的示数最大,小球最终静止时压力传感器上的示数小于t2时刻压力传感器上的示数。
三、解答题(本题共6小题,共40分)
25. 图中是螺丝刀撬图钉的图片,请你在图中画出施加在A点的动力F1对应的动力臂l1。
【答案】
【解析】
【详解】过支点O作动力F1作用线的垂线段即为动力臂l1,如下图所示:
26. “节约用水,人人有责”,如图所示是用水后及时关闭水龙头的情景。水龙头手柄可以视为一根杠杆,请你在图中画出施加在A点的最小动力F1。
【答案】
【解析】
【详解】题中要求作用最小的力使杠杆平衡,根据杠杆平衡条件可得阻力和阻力臂一定时,需动力臂最长,已知动力的作用点A和支点O的位置,最长动力臂为OA,所以动力F1方向垂直于OA斜向下。如图所示
27. 如图所示,站在水平地面上的工人利用滑轮组提升重物G,请用笔画线代替绳索,画出最省力的连接。
【答案】
【解析】
【详解】因为人站在地面上用滑轮组提升重物,所以由2段绳子承担物重,是最省力的绕绳方法;则绳子先系在定滑轮的固定挂钩上,绕过下面的动滑轮,再绕过上面的定滑轮。如图所示
28. 如图所示,滑轮重100N,利用此动滑轮以500N的力将重800N的物体在10s内匀速提升了3m。求:
(1)工人师傅拉力的功率;
(2)滑轮的机械效率;
(3)工人师傅克服绳重和摩擦所做的功。
【答案】(1)300W;(2)80%;(3)300J
【解析】
【详解】解:(1)由题意可知,物体在10s内匀速提升了3m,两条绳子托着动滑轮,拉力绳端移动的距离为6m,绳端移动的速度为
拉力为500N,匀速拉动,则根据可知,工人师傅拉力的功率为
拉力的功率为300W。
(2)由(1)解析可知,工人师傅拉力的功率为300W,经历10s内的时间,拉力所做的功为
这为总功;克服物体重力所做的功为有用功,物体重为800N,被提升了3m,有用功的大小为
滑轮的机械效率为
滑轮的机械效率为80%。
(3)工人师傅克服绳重、摩擦和动滑轮重力所做的功,为额外功,总功等于有用功和额外功之和,已知总功为3000J,有用功为2400J,额外功大小为
已知动滑轮重100N,被提升了3m,克服动滑轮重力所做的功为
工人师傅克服绳重和摩擦所做的功为
工人师傅克服绳重和摩擦所做的功为300J。
答:(1)工人师傅拉力的功率为300W;
(2)滑轮的机械效率为80%;
(3)工人师傅克服绳重和摩擦所做的功为300J。
29. 在“测量滑轮组机械效率”的实验中,小北与同学们用同一滑轮组进行了三次实验(如图所示),实验数据记录如下表:
(1)实验时除如图所示的器材外,还需要的实验器材有___________:
(2)实验时应沿竖直方向___________拉动弹簧测力计,且在___________(填“静止”或“拉动过程中”)时读数;
(3)表格中编号①处的数据为___________,分析数据可得结论:使用同一滑轮组提升不同重物至同一高度时,提升的物重增加时,滑轮组的机械效率___________(选填“变大”、“变小”或“不变”);
(4)小北发现绳端移动的距离与钩码上升的高度有固定的倍数关系,于是他认为:钩码重一定时,无论将钩码提升多高,都不影响该滑轮组的机械效率;小红则认为:钩码提升的高度不同,有用功就不同,机械效率就变化了。你认为___________的看法是正确的。
【答案】 ①. 刻度尺 ②. 匀速 ③. 拉动过程中 ④. 88.9% ⑤. 变大 ⑥. 小北
【解析】
【详解】(1)[1]测定滑轮组机械效率的实验原理是
要用到弹簧测力计测量G、F,用刻度尺测量h、s,因此除了图示器材外,还需要刻度尺。
(2)[2][3]在实验中,测绳端拉力F时,为了减小摩擦力对实验结果的影响,应竖直向上匀速拉动弹簧测力计且在拉动过程中读数。
(3)[4]第2次的机械效率为
[5]由表格数据可得结论:使用同一滑轮组提升不同重物至同高度时,提升的物重增加时,滑轮组的机械效率变大。
(4)[6]分析表格数据可知
由
可知,滑轮组的机械效率与提升的高度无关,故小北的看法正确。
30. 如图(1)所示,小南在探究物体动能的大小与哪些因素有关时,让同一小车分别从同一斜面的不同高度由静止释放,撞击水平面上同一木块。
(1)本实验探究的是___________(选填“木块”、“小车”或“斜面”)的动能与___________的关系;
(2)第一次实验的情景如图甲所示,在进行第二次实验前,应先将撞出的木块 ___________;
(3)若操作正确,第二次实验木块最终的位置如图乙所示,则此实验的结论是:___________;
(4)实验结束后,小南拿走木块,先后将同一小车从同一斜面的不同高度处静止释放,如图2所示记录小车在相同表面上滑行到静止的距离,来判断动能与速度的关系。你认为该同学实验方案是否合理。___________(选填“合理”或“不合理”);
(5)小南又发现不同的实验也有相似之处,利用如图3所示的装置探究“阻力对物体运动的影响”,让小车从斜面顶端由静止滑下,观察小车在水平面上通过的距离,若三幅图中小车克服摩擦力做功分别用W甲、W乙、W丙表示,则W甲___________W乙___________W丙(填“˂”、“˃”或“=”)
【答案】 ①. 小车 ②. 速度 ③. 放回原处 ④. 质量一定时,速度越大,动能越大 ⑤. 合理 ⑥. = ⑦. =
【解析】
【详解】(1)[1][2]由图可知,同一小车分别从同一斜面不同高度由静止滑下,小车的质量相同,到达斜面底端的速度不同,所以是探究小车动能与速度关系。
(2)[3]在实验的过程中,通过木块滑动的距离来判定动能的大小,故重新实验时,应把木块恢复到原位置。
(3)[4]由图可知,甲图中小车从较高的高度释放,其到达斜面底端的速度较大,甲撞击木块移动的距离远,故结论为在质量相同的情况下,速度越大,动能越大。
(4)[5]相同的表面对小球的阻力是相同的,若球滑行到静止的距离越大,说明球克服阻力做功越大,根据功能关系,说明运动的小球的动能越大,即可以得出动能与速度的关系,该实验方案正确。
(5)[6][7]同一小车从同一斜面顶端静止滑下到斜面底端具有相同的动能,小车在水平面由于受到摩擦力作用,最终会停止运动(此时木块的动能为0),在水平面小车的动能用于克服摩擦力做功,所以三幅图中小车克服摩擦力做功都相等,即
W甲=W乙=W丙
31. 在探究“杠杆平衡条件”的实验中:
(1)当杠杆静止在图1所示的位置时,杠杆处于______(平衡/不平衡)状态;图1中,应将右端的平衡螺母向______(左/右)调节使杠杆在水平位置平衡;
(2)小东保持和不变而改变,所获得实验数据如表中所示,第1次实验中弹簧测力计示数的放大图如图3所示,则______,通过该表中数据______(能/不能)得出杠杆的平衡条件;
(3)小东在实验的过程中发现,按图2中弹簧测力计使用方式校零时往往很困难,由于弹簧测力计的弹簧和秤钩都有一定的质量,这时弹簧测力计的示数______(大于/小于/等于)绳子受到的实际拉力,为了在竖直向下方向校零,有一种方法是取两个弹簧测力计先竖直方向校零后,如图4所示竖直放置,秤钩对钩。在竖直方向拉到某一数值,这时只要移动弹簧测力计______(甲/乙)的指针,使其示数与另一弹簧测力计相等即可完成校零;
(4)为了避免图2中弹簧测力计校零的烦恼,调节杠杆在水平位置平衡后,他打算采用图5的方式寻找、、和四个物理量之间的关系,你觉得该方案中杠杆自身的重力______(会/不会)影响实验结果。
【答案】 ①. 平衡 ②. 左 ③. 4.4 ④. 不能 ⑤. 小于 ⑥. 乙 ⑦. 不会
【解析】
【详解】(1)[1]根据图甲可知,杠杆处于静止状态,则此时杠杆处于平衡状态。
[2]图中杠杆左侧高于右侧,即向右偏,说明右侧较重,所以应将杠杆的平衡螺母向左调节,即“左偏右调、右偏左调”。
(2)[3]图3中弹簧测力计的分度值为0.1N,指针指在4N下方的第4根刻度线上,因此弹簧测力计的读数为4.4N。
[4]根据表格中数据可知没有多次改变力的大小进行实验,实验结论存在偶然性,因此不能得出杠杆平衡条件。
(3)[5]由于弹簧测力计的自身重力方向竖直向下,拉力也向下,故此时弹簧测力计的示数略小于绳子受到的实际拉力。
[6]因甲测力计已调零,乙与图2中弹簧测力计防止的方式相同,故此时移动弹簧测力计乙的指针,使其示数与另一弹簧测力计相等即可完成校零。
(4)[7]图5中,杠杆的重心在支点上,杠杆的重力不会对杠杆转动产生影响。
32. 某型号的垃圾收集车进入某小区收集垃圾。如甲图所示,在金属杆拉力作用下,垃圾桶先是被竖直提升至车厢顶部,再绕着桶口处的一根轴线OO′转动起来(轴线OO′图中未画出),当转动到桶口朝下时,桶内垃圾便自动滑落到车厢内。乙图是人面向车头看到的配套使用垃圾桶的侧面示意图,它可以看成一个长方体,其高度为a=100cm、底部是边长为b=60cm的正方形。丙图是垃圾桶转动到水平位置时的示意图,此时O点到金属杆的距离为20cm。在该小区收集某次垃圾时,收集到的垃圾刚好装满了垃圾桶,且垃圾质量分布均匀,垃圾桶和垃圾的总质量为90kg。丁图是全部垃圾刚好能滑落到车厢时,垃圾桶所处位置的示意图。若金属杆与其他附属结构的质量忽略不计,试分析回答:
(1)若垃圾桶在丙图的位置静止时,则金属杆对垃圾桶的拉力是多少?___________
(2)当垃圾桶从乙图位置转动到丙图位置的过程中,金属杆拉力做功的功率为240W,则完成这个过程至少需要多少时间?___________
(3)若实际操作时,需要4秒钟才能把垃圾桶从乙图位置转动到丙图位置,则此过程中该机械的机械效率是多少?___________
(4)当垃圾桶从丙图位置匀速转动到丁图位置的过程中,若O点到金属杆的距离近似不变,则金属杆对垃圾桶的拉力将___________,垃圾桶的机械能将 ___________。(均填“变大”、“变小”或“不变”)
【答案】 ①. 2250N ②. 3s ③. 75% ④. 变小 ⑤. 变大
【解析】
【详解】(1)[1]垃圾桶的重力为
G=mg=90kg×10N/kg=900N
桶高a为100cm,在乙位置时,阻力臂为桶高的一半,即
L桶=50cm=0.5m
根据杠杆平衡原理可知
FL杆=G桶L桶
F×0.2m=900N×0.5m
解得F=2250N。
(2)[2]图乙中的a为100cm,则重心的位置在物体的中心上,则重心的高度为
图丙中的b为60cm,则重心的位置在物体的中心上,则重心的高度为
重心上升的高度为
h0=h+h'=50cm+30cm=80cm=0.8m
克服重力所做的功为
W=Gh0=900N×0.8m=720J
所需的时间为
(3)[3]若实际操作时,需要4s钟才能把垃圾桶从乙图位置转动到丙图位置,此时机械做总功为
W总=Pt'=240W×4s=960J
该机械的机械效率为
(4)[4][5]当垃圾桶从丙图位置匀速转动到丁图位置的过程中,若O点到金属杆的距离近似不变,动力臂大小不变,阻力不变,阻力臂变小,根据杠杆的平衡条件可知,金属杆对垃圾桶的拉力将变小;垃圾桶的质量不变,速度不变,动能不变;质量不变,重心升高,高度变大,重力势能变大,机械能为动能和势能的和,所以垃圾桶的机械能将变大。次数
钩码
重/N
钩码上升
距离/cm
弹簧测力
计示数/N
弹簧测力计
上升距离/cm
机械
效率
1
2
10
0.8
30
83.3%
2
4
10
1.5
30
①
3
6
10
2.2
30
90.9%
实验次数
阻力
阻力臂
动力臂
动力
1
4
33
30
2
4
18
30
2.4
3
4
7.5
30
1.0
江苏省无锡市钱桥中学2023-2024学年九年级上学期10月份阶段练习物理试题: 这是一份江苏省无锡市钱桥中学2023-2024学年九年级上学期10月份阶段练习物理试题,共21页。
江苏省无锡市太湖格致中学2023-2024学年九年级上学期10月阶段性练习物理试题: 这是一份江苏省无锡市太湖格致中学2023-2024学年九年级上学期10月阶段性练习物理试题,共24页。试卷主要包含了单选题,填空题,解答题等内容,欢迎下载使用。
26,江苏省无锡市南长实验中学2023-2024学年九年级上学期10月自主练习物理试题: 这是一份26,江苏省无锡市南长实验中学2023-2024学年九年级上学期10月自主练习物理试题,共26页。试卷主要包含了选择题,填空题,解答题等内容,欢迎下载使用。

