浙江省杭州市2023-2024学年高一上学期期末学业水平测试政治试卷(Word版附解析)
展开浙江省杭州市2023-2024学年高一上学期期末学业水平测试政治试题: 这是一份浙江省杭州市2023-2024学年高一上学期期末学业水平测试政治试题,共22页。试卷主要包含了本试卷分试题卷和答题卷两部分,考试结束后,上交答题卷, 恩格斯说, 列宁指出等内容,欢迎下载使用。
浙江省杭州市北斗联盟2023-2024学年高一上学期期中联考政治试题(Word版附解析): 这是一份浙江省杭州市北斗联盟2023-2024学年高一上学期期中联考政治试题(Word版附解析),共18页。试卷主要包含了考试结束后,只需上交答题纸等内容,欢迎下载使用。
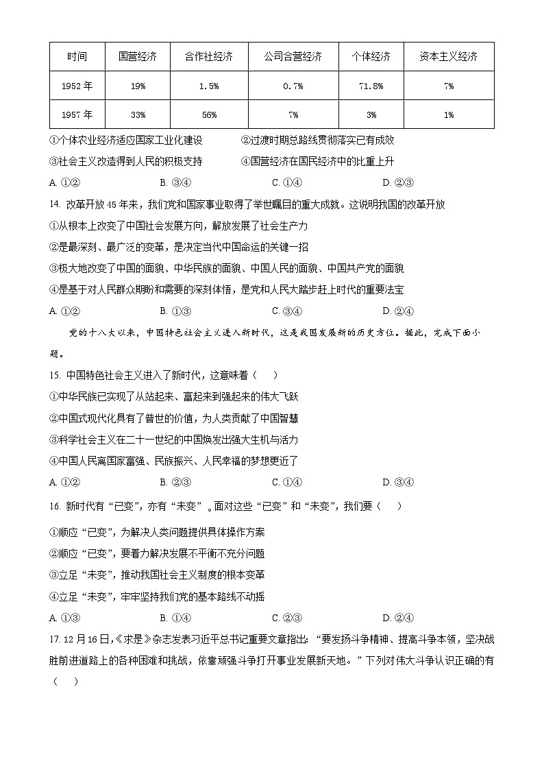
浙江省杭州市2022-2023 学年高一上学期期末学业水平测试政治试题(含答案): 这是一份浙江省杭州市2022-2023 学年高一上学期期末学业水平测试政治试题(含答案),共9页。试卷主要包含了单项选择题,非选择题等内容,欢迎下载使用。

