四川省自贡市2023-2024学年八年级上学期期末生物试卷
展开这是一份四川省自贡市2023-2024学年八年级上学期期末生物试卷,共29页。试卷主要包含了注意事项等内容,欢迎下载使用。
1.(2分)“春来桃花水,中有桃花鱼。”该诗句中提到的“桃花鱼”身体呈辐射对称,触手上有刺丝( )
A.腔肠动物B.扁形动物C.软体动物D.鱼类
2.(2分)常被用来进行生物遗传、发育、衰老相关研究,先后被三届诺贝尔医学或生理学奖获得者选做实验动物,是下列线形动物中的( )
A.蛔虫B.蛲虫
C.钩虫D.秀丽隐杆线虫
3.(2分)“光影夺目的珍珠是贝类在剧痛中滴落的眼泪”。河蚌中与珍珠形成有关的结构是( )
A.贝壳B.足C.外套膜D.出水管
4.(2分)干旱的季节容易出现蝗灾,下列有关蝗虫的结构,与干旱环境相适应的是( )
A.有一对翅三对足B.足和触角都分节
C.有坚硬的外骨骼D.身体分为头胸腹
5.(2分)惠子曰:“子非鱼,安知鱼之乐?”下列各类“鱼”中非鱼的是( )
A.鳝鱼B.鲸鱼C.鲤鱼D.青鱼
6.(2分)在距今2亿年前,恐龙是世界上最繁盛的陆生脊椎动物。其中剑龙因具有大大的剑板以及尖尖的尾刺而得名,试推测剑龙不具备的特征是( )
A.用肺呼吸B.卵生,且有卵壳
C.皮肤辅助呼吸D.体表有角质鳞片
7.(2分)我国是世界第一水产养殖大国,其中以鱼类、贝类、虾蟹类最为常见,下列有关这几类水生动物的叙述( )
A.呼吸器官都是鳃B.都属于无脊椎动物
C.生殖方式都为卵生D.都可以在水中游泳
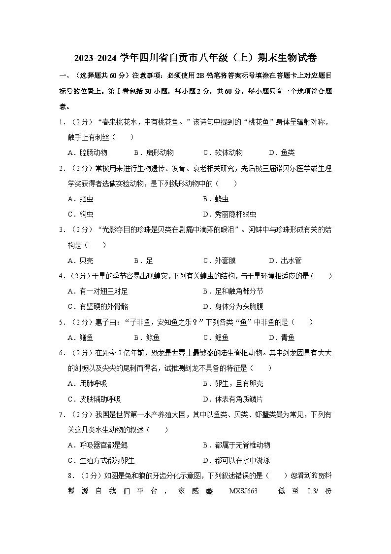
8.(2分)如图是兔和狼的牙齿分化示意图,下列叙述错误的是( )您看到的资料都源自我们平台,家威鑫 MXSJ663 低至0.3/份
A.①为门齿,②为臼齿,③为犬齿
B.图B表示的是肉食性动物狼的牙齿
C.人类牙齿的分化类型和图A的相似
D.产生牙齿分化差异的主要原因是食性差异
9.(2分)“黄梅时节家家雨,青草池塘处处蛙。”青蛙不是真正陆生动物的主要原因是( )
A.生殖和幼体发育在水中进行
B.幼体和成体形态结构差异大
C.身体分为头、躯干和四肢三部分
D.后肢发达,趾间有蹊,适于划水
10.(2分)哺乳动物是动物世界中形态结构最高等、生理机能最完善的动物,其后代存活率与其他动物相比明显更高,主要是因为( )
A.用肺呼吸B.胎生哺乳C.心脏四腔D.体表被毛
11.(2分)在静谧的红树林中生活着各种各样的生物:如白鹭在空中盘旋。鱼在水中穿梭,螃蟹在泥滩上“横行”。上面所描述的几种动物,它们的主要运动方式是( )
A.飞行、游泳、爬行B.飞行、跳跃、游泳
C.奔跑、游泳、爬行D.飞行、游泳、行走
12.(2分)富顺龙船赛(图一)是我市市级非物质文化遗产之一,极大地丰富和活跃了群众的节日文化生活。图二为划龙船时运动员屈肘动作示意图( )
A.龙船桡手划桨的整个过程中,关节起到支点作用
B.龙船船底做成流线型,是为了减少前进时水的阻力
C.鼓手击鼓时除了需要运动系统参与,也需要其他系统的协调配合
D.舵手屈肘掌舵时,图二中的结构a处于舒张状态,结构b处于收缩状态
13.(2分)2022年舞蹈《只此青绿》登上央视春晚,惊艳了全国人民。舞蹈演员优美动作的产生需运动器官协调配合。各运动器官产生动作的正确顺序是( )
①骨受到牵动
②骨绕关节活动
③骨骼肌收缩
④骨骼肌受到神经传来的刺激
A.④③①②B.①②③④C.④③②①D.②①③④
14.(2分)近日,在可可西里出现了一只“网红狼”,该狼经常向过往的车辆摇尾巴、露肚皮撒娇讨食( )
A.“网红狼”脱离狼群单独存活下来,说明狼不具备社会行为
B.“网红狼”向人类讨要食物的行为仅由体内遗传物质所决定
C.为了保护“网红狼”,我们应该多多向它投喂食物,以避免它忍受饥饿
D.与红雀相比,“网红狼”学习能力更强,学习中“尝试与错误”的次数更少
15.(2分)老母鸡“咯咯”地召唤小鸡是动物信息交流的一种方式,下列动物的行为未体现信息交流的是( )
A.狗在领地边缘撒尿
B.大雁南飞时,不断变换飞行“方阵”
C.蚊子飞行时发出“嗡嗡”声
D.黑长尾猴发现不同的敌害时会发出不同叫声
16.(2分)渡渡鸟灭绝后,一种珍贵的树木——大颅榄树再也没有种子发过新芽。据此推测渡渡鸟对大颅榄树的作用最可能是( )
A.取食其种子,减少其数量
B.产生粪便,促进树木生长
C.保护其不被其他动物伤害
D.有助于大颅榄树种子萌发
17.(2分)中医药材很多来自动物制品,下列药材和动物的对应关系错误的是( )
A.知了——蝉蜕B.章鱼——海螵鞘
C.蟾蜍——蟾酥D.鲍——石决明
18.(2分)如图所示的培养基上有两处菌斑,A处较小且表面光滑黏稠;B处为黑色,以下判断错误的是( )
A.B处可能是某种真菌的菌落
B.A处可能是某种细菌的菌落
C.A处可能是细菌或真菌的个体
D.B处可能是由一种霉菌形成的
19.(2分)为研究饮水机中细菌的分布,某同学每隔3天分别从放有同一桶纯净水的饮水机冷水口和热水口接等量的饮用水,测定细菌数量( )
A.本实验的实验变量是时间和接水口
B.使用饮水机时,应多喝冷水更卫生
C.使用饮水机喝热水,桶装水开封后可不设保质期
D.随时间延长冷水口的饮用水中细菌数量无明显增多
20.(2分)随着时代的发展,手机已经成为人们生活中不可缺少的一部分,生物兴趣小组为了验证手机屏幕上分布有细菌( )
A.为了使实验更具说服力,需要设置空白对照组
B.配制培养基时应包含细菌生长所必需的营养物质
C.接种时用无菌棉棒擦取手机屏幕,涂抹于培养基上
D.接种后对培养基进行灭菌处理,以排除杂菌的影响
21.(2分)许多传统食品的制作都利用了发酵技术。如图表示制作馒头时,温度对面团发酵时二氧化碳(使馒头松软)产生量的影响。下列说法正确的是( )
A.二氧化碳来自无机物的分解
B.60℃时发面效果明显好于15℃
C.发酵时应将温度控制在30℃~45℃
D.发面的过程中不可能有酒精的产生
22.(2分)“别看木耳小,全身都是宝”。下列关于木耳的叙述错误的是( )
A.木耳是多细胞真菌
B.木耳是一种原核生物
C.木耳的营养方式为异养
D.木耳是生物圈中的分解者
23.(2分)如图为“探究牛奶变质原因”的实验装置,三支试管均放置于25℃下。下列说法错误的是( )
A.放置数天后③中牛奶最先变质
B.据图推测①中牛奶比②中的先变质
C.实验中使牛奶变质的细菌全都来自空气
D.由实验可知,牛奶打开包装后应尽快饮用
24.(2分)人们常常把做好的菜肴用保鲜膜盖好,放在冰箱中冷藏,这样做的目的主要是( )
A.防止水分蒸发
B.保持菜肴的形状和颜色
C.不让营养流失
D.抑制细菌和真菌的繁殖
25.(2分)长达三年的疫情让我们对新冠肺炎病毒有了更多的了解,下列有关新冠肺炎病毒的说法,正确的是( )
A.用光学显微镜可以观察
B.只由一个细胞构成
C.可寄生在人体肺部细胞中
D.实验室可用培养基进行培养
26.(2分)2023年11月16日,中国疾控中心网站公布,10月1日~31日(不含港澳台)新增报告127例猴痘(由一种人畜共患的猴痘病毒引起的传染病)确诊病例。下列病毒( )
A.烟草花叶病毒B.狂犬病毒
C.禽流感病毒D.天花病毒
27.(2分)水稻和小麦同属禾本目植物,如图是部分禾本目植物分类等级示意图,以下由图得出的结论错误的是( )
A.图中分类等级中最大的分类单位是目
B.水稻与凤梨的亲缘关系比与小麦的远
C.水稻与小麦的共同特征比水稻与凤梨的多
D.禾本科植物与凤梨科植物之间没有共同特征
28.(2分)小红调查了学校周围环境中的生物后,将水绵、莲花、水葫芦归为一类,蚯蚓、猫、木棉归为另一类。她依据的归类方法是( )
A.按个人喜好归类B.按生活环境归类
C.按用途归类D.按形态结构归类
29.(2分)2022年4月,袁隆平团队培育的“巨型稻”在天津试种,离实现袁隆平院士的“禾下乘凉梦”又更近了一步。“巨型稻”杂交新品种的培育利用了( )
A.生物种类的多样性B.基因的多样性
C.生态系统的多样性D.生物数量的多样性
30.(2分)地球上已发现和命名的生物有200多万种,其中有些生物类群的已知种数见下表。这体现了生物多样性中的( )
A.生态系统多样性B.物种多样性
C.遗传多样性D.数量多样性
二、(非选择题共40分)
31.(7分)西伯利亚海鸥是一种非常善于飞行的鸟类,每年冬季它们从寒冷的西伯利亚出发,飞行3000多公里最终抵达昆明。图一、图二是海鸥的内脏和骨骼结构图([]中填序号,横线上填文字):
(1)海鸥的身体呈流线型,可以减少飞行中 ;其体表覆羽,前肢变成 ,大型正羽排成扇形,适于飞行。
(2)海鸥呼吸时,在图一中[ ] 的辅助下,气体分两次经过肺,提高了 的效率,这种呼吸方式称为双重呼吸。
(3)图二的[4]上有高耸的龙骨突,其上附着发达的胸肌,这块肌肉的作用是 。在显微镜下观察发现,这块肌肉细胞内的线粒体明显多于身体其他肌肉细胞,原因是 。
32.(6分)2023年9月27日,在杭州亚运会“滑板女子街式”决赛中,13岁的中国选手崔宸曦夺得金牌([]中填序号,横线上填文字):
(1)崔底曦在比赛做出各种高难度动作时,除了依靠运动系统,还需要其他系统如 系统的调节;其运动时所需能量的产生,有赖于 (至少答出两点)等系统的配合。
(2)滑板运动技巧需要长时间的练习,该技巧的掌握从行为获得途径来看属于 行为。
(3)如图,若在滑板运动过程中不慎摔跤,极易造成[ ] 从关节窝中滑出,形成脱臼。滑板运动危险性高,为尽可能减少运动损伤
①充分热身。热身能使关节囊分泌到[ ] 内的滑液增加,使关节的活动更加灵活,从而减少损伤。
②规范佩戴护具。护具与关节结构中的[ ] 具有相似的作用,可以保护关节的稳定,有效避免关节受伤。
33.(5分)2022年我国颁布实施的《外来入侵物种管理办法》规定:任何单位和个人未经批准,不得擅自引进、释放或丢弃外来物种,仅2023年上半年,如图是近年来入侵我国的部分动物,请据图回答。
(1)某同学尝试对如图的动物进行分类,依据体内是否具有由脊椎骨构成的 ,可将图中 与其他动物进行区分;依据体表是否有外骨骼,可将 与图中其他动物进行区分。
(2)生物多样性的实质是 的多样性。图中入侵生物会导致生物多样性锐减,给我国的生物安全带来极大的隐患。除了物种入侵以外,会造成生物多样性锐减的因素还有 (答出一点即可)。
34.(12分)微生物与我们的生活息息相关,如图是几种微生物的形态结构模式图,请据图回答([]中填序号,横线上填文字):
(1)非洲猪瘟曾在我市造成了生猪养殖业的严重损失,其致病微生物结构如图B。这类生物没有细胞结构,只由 外壳和内部的 组成,是目前自然界中最简单的生命体之一。
(2)自贡市荣县生产柑橘,被誉为“橘子之乡”。橘子不易保存,久放常会长出“绿毛” ] 导致。在显微镜下观察发现,“绿毛”呈现的颜色实际是 的颜色,它可以飘散到各处,在适宜的环境条件下
(3)“醪糟汤圆、醪糟蛋”口味香甜醇美,带有淡淡酒香,是自贡人民喜爱的早餐之一。食材中醪糟的制作离不开[ ] 的参与,它与乳酸菌在细胞结构上的主要区别是 。
(4)盐帮菜久负盛名,盐帮泡菜更是堪称一绝。制作泡菜所用的乳酸菌结构如图[ ],泡菜的制作必须在 (填“有氧”或“无氧”)条件下完成,泡菜带有酸味的原因是 。
腌制泡菜过程中会产生亚硝酸盐,如果过量摄入将导致食物中毒。图中的曲线表示用白萝卜制作泡菜时,不同盐浓度下白萝卜中亚硝酸盐的含量变化,你认为泡萝卜在腌制 天后开始食用比较合适,理由是 。
35.(10分)2023年2月20日,《中共中央国务院关于做好2023年全面推进乡村振兴重点工作的意见》发布,明确指出“严厉打击盗挖黑土、电捕蚯蚓等破坏土壤行为”。蚯蚓俗称“地龙”,某校课外生物兴趣小组为探究蚯蚓的运动和对土壤的影响,设计了如下两个实验。请分析回答:
实验一:探究蚯蚓的运动
将两条长短、粗细、体重相同、个体粗壮的蚯蚓分别放在玻璃板上(图甲)和硬纸板上(图乙),观察两条蚯蚓在两分钟内各自的爬行速度
(1)本实验中,对重复实验得到的数据,应该取 值,这样做的目的是 。
(2)分析实验数据,得出的结论是 。
(3)在观察蚯蚓运动的过程中,为保证蚯蚓的正常呼吸应采取的措施是 。
实验二:探究蚯蚓对土壤的影响。选取A、B两个圆柱形的器皿,进行如下表操作:
(4)表中的操作有一项不合理,请指出并改正 。
(5)请完善表①处的实验操作 。
(6)蚯蚓被中央文件点名保护,与其在生态系统中的作用密不可分。请举例说明蚯蚓为自然界和人类做出的贡献: (至少答出两点)。
2023-2024学年四川省自贡市八年级(上)期末生物试卷
参考答案与试题解析
一、(选择题共60分)注意事项:必须使用2B铅笔将答案标号填涂在答题卡上对应题目标号的位置上。第Ⅰ卷包括30小题,每小题2分,共60分。每小题只有一个选项符合题意。
1.(2分)“春来桃花水,中有桃花鱼。”该诗句中提到的“桃花鱼”身体呈辐射对称,触手上有刺丝( )
A.腔肠动物B.扁形动物C.软体动物D.鱼类
【答案】A
【解答】解:腔肠动物的特征:身体呈辐射对称;体表有刺细胞。“桃花鱼”的身体呈辐射对称,属于腔肠动物。
故选:A。
2.(2分)常被用来进行生物遗传、发育、衰老相关研究,先后被三届诺贝尔医学或生理学奖获得者选做实验动物,是下列线形动物中的( )
A.蛔虫B.蛲虫
C.钩虫D.秀丽隐杆线虫
【答案】D
【解答】解:秀丽隐杆线虫是重要的实验动物,2002年和2006年诺贝尔医学或生理学奖的获得者曾用它进行实验研究、呈圆柱形,属于线形动物。
故选:D。
3.(2分)“光影夺目的珍珠是贝类在剧痛中滴落的眼泪”。河蚌中与珍珠形成有关的结构是( )
A.贝壳B.足C.外套膜D.出水管
【答案】C
【解答】解:软体动物的外套膜能够分泌珍珠质,天然的珍珠是由于软体动物的外套膜所分泌的珍珠层将偶然落入的沙粒包裹而形成的;人们利用珍珠形成的原理,将人工作成的珍珠核植入珍珠贝和三角帆蚌中,就可以得到大量人工培育的珍珠。
故选:C。
4.(2分)干旱的季节容易出现蝗灾,下列有关蝗虫的结构,与干旱环境相适应的是( )
A.有一对翅三对足B.足和触角都分节
C.有坚硬的外骨骼D.身体分为头胸腹
【答案】C
【解答】解:A、胸部有两对翅,能运动,A不符合题意。
B、足和触角分节与适应干旱环境关系不大。
C、体表有外骨骼,适应干旱环境生活。
D、身体分为头、胸、腹,D不符合题意。
故选:C。
5.(2分)惠子曰:“子非鱼,安知鱼之乐?”下列各类“鱼”中非鱼的是( )
A.鳝鱼B.鲸鱼C.鲤鱼D.青鱼
【答案】B
【解答】解:ACD、鳝鱼、青鱼都生活在水中,用鳍游泳,ACD不符合题意。
B、鲸鱼具有胎生,属于哺乳动物。
故选:B。
6.(2分)在距今2亿年前,恐龙是世界上最繁盛的陆生脊椎动物。其中剑龙因具有大大的剑板以及尖尖的尾刺而得名,试推测剑龙不具备的特征是( )
A.用肺呼吸B.卵生,且有卵壳
C.皮肤辅助呼吸D.体表有角质鳞片
【答案】C
【解答】解:恐龙属于爬行动物,用肺呼吸,卵表面有坚韧的卵壳,有爬行动物的特征,不是爬行动物的特征。
故选:C。
7.(2分)我国是世界第一水产养殖大国,其中以鱼类、贝类、虾蟹类最为常见,下列有关这几类水生动物的叙述( )
A.呼吸器官都是鳃B.都属于无脊椎动物
C.生殖方式都为卵生D.都可以在水中游泳
【答案】B
【解答】解:A、鱼类、虾蟹它们的呼吸器官均为鳃。
B、鱼类属于脊椎动物,B错误。
C、鱼类、虾蟹它们的生殖方式相同,C正确。
D、鱼类、虾蟹生活在水中,D正确。
故选:B。
8.(2分)如图是兔和狼的牙齿分化示意图,下列叙述错误的是( )
A.①为门齿,②为臼齿,③为犬齿
B.图B表示的是肉食性动物狼的牙齿
C.人类牙齿的分化类型和图A的相似
D.产生牙齿分化差异的主要原因是食性差异
【答案】C
【解答】解:A、图中:①为门齿;②为臼齿;③为犬齿,A正确;
B、图B有③犬齿,表示的是肉食性动物狼的牙齿;
C、人类牙齿有门齿、犬齿的分化,C错误;
D、门齿适于切断食物,犬齿适于撕裂食物,D正确。
故选:C。
9.(2分)“黄梅时节家家雨,青草池塘处处蛙。”青蛙不是真正陆生动物的主要原因是( )
A.生殖和幼体发育在水中进行
B.幼体和成体形态结构差异大
C.身体分为头、躯干和四肢三部分
D.后肢发达,趾间有蹊,适于划水
【答案】A
【解答】解:青蛙属于两栖动物,幼体是蝌蚪,必须生活在水中,皮肤辅助呼吸,因此属于两栖动物。
故选:A。
10.(2分)哺乳动物是动物世界中形态结构最高等、生理机能最完善的动物,其后代存活率与其他动物相比明显更高,主要是因为( )
A.用肺呼吸B.胎生哺乳C.心脏四腔D.体表被毛
【答案】B
【解答】解:哺乳动物的生殖方式是胎生,胚胎在母体子宫里发育成胎儿,这种生殖方式为胎生,刚出生的幼体只能靠母体乳腺分泌的乳汁生活为哺乳、蛋白质,这样的生殖发育方式大大的提高了幼体成活率,B符合题意。
故选:B。
11.(2分)在静谧的红树林中生活着各种各样的生物:如白鹭在空中盘旋。鱼在水中穿梭,螃蟹在泥滩上“横行”。上面所描述的几种动物,它们的主要运动方式是( )
A.飞行、游泳、爬行B.飞行、跳跃、游泳
C.奔跑、游泳、爬行D.飞行、游泳、行走
【答案】A
【解答】解:上述文字叙述中,包含三种生物:白鹭、鱼。其中白鹭属于鸟类;鱼属于鱼类;螃蟹属于节肢动物。
故选:A。
12.(2分)富顺龙船赛(图一)是我市市级非物质文化遗产之一,极大地丰富和活跃了群众的节日文化生活。图二为划龙船时运动员屈肘动作示意图( )
A.龙船桡手划桨的整个过程中,关节起到支点作用
B.龙船船底做成流线型,是为了减少前进时水的阻力
C.鼓手击鼓时除了需要运动系统参与,也需要其他系统的协调配合
D.舵手屈肘掌舵时,图二中的结构a处于舒张状态,结构b处于收缩状态
【答案】D
【解答】解:A、人体的运动系统由骨,其中关节在运动中期支点作用,关节起到支点作用。
B、龙船船底做成流线型,以利于龙船在水中能更快速地行驶。
C、任何一个动作都是由骨骼肌、骨协调配合,所以鼓手击鼓时除了需要运动系统参与。C正确。
D、舵手屈肘掌舵时,结构b处于舒张状态。
故选:D。
13.(2分)2022年舞蹈《只此青绿》登上央视春晚,惊艳了全国人民。舞蹈演员优美动作的产生需运动器官协调配合。各运动器官产生动作的正确顺序是( )
①骨受到牵动
②骨绕关节活动
③骨骼肌收缩
④骨骼肌受到神经传来的刺激
A.④③①②B.①②③④C.④③②①D.②①③④
【答案】A
【解答】解:骨骼肌有受刺激而收缩的特性,当骨骼肌受神经传来的刺激收缩时,绕着关节活动。在运动中,骨起杠杆的作用,骨骼肌起动力作用、③骨骼肌收缩、②骨绕关节活动。
故选:A。
14.(2分)近日,在可可西里出现了一只“网红狼”,该狼经常向过往的车辆摇尾巴、露肚皮撒娇讨食( )
A.“网红狼”脱离狼群单独存活下来,说明狼不具备社会行为
B.“网红狼”向人类讨要食物的行为仅由体内遗传物质所决定
C.为了保护“网红狼”,我们应该多多向它投喂食物,以避免它忍受饥饿
D.与红雀相比,“网红狼”学习能力更强,学习中“尝试与错误”的次数更少
【答案】D
【解答】解:A、狼是典型的社会性动物,具有复杂的社会结构和行为,如被驱逐,但这并不否定狼的社会性;
B、“网红狼”向人类讨要食物的行为,学习行为是在遗传因素的基础上,由生活经验和学习而获得的行为;
C、为了保护“网红狼”,影响其自然生存能力,这并不是一种可持续的保护措施,如保护其栖息地,C错误;
D、通常,学习能力越强,而动物越低等。红雀是鸟类,更高等,与红雀相比,学习中“尝试与错误”的次数更少。
故选:D。
15.(2分)老母鸡“咯咯”地召唤小鸡是动物信息交流的一种方式,下列动物的行为未体现信息交流的是( )
A.狗在领地边缘撒尿
B.大雁南飞时,不断变换飞行“方阵”
C.蚊子飞行时发出“嗡嗡”声
D.黑长尾猴发现不同的敌害时会发出不同叫声
【答案】C
【解答】解:A、狗在领地边缘撒尿是通过气味之间进行信息交流。
B、大雁飞翔时不断变换飞行“方阵”是通过动作与同伴进行信息交流。
C、蚊子飞行时发出的“嗡嗡”声的叫声不属于动物之间进行信息交流。
D、黑长尾猴发现不同的敌害时会发出不同叫声是通过声音进行信息交流。
故选:C。
16.(2分)渡渡鸟灭绝后,一种珍贵的树木——大颅榄树再也没有种子发过新芽。据此推测渡渡鸟对大颅榄树的作用最可能是( )
A.取食其种子,减少其数量
B.产生粪便,促进树木生长
C.保护其不被其他动物伤害
D.有助于大颅榄树种子萌发
【答案】D
【解答】解:渡渡鸟吃大颅榄树的果实,果实在渡渡鸟的消化道中经过消化把果皮消化了,种子被排出体外后更有利于种子的萌发。
故选:D。
17.(2分)中医药材很多来自动物制品,下列药材和动物的对应关系错误的是( )
A.知了——蝉蜕B.章鱼——海螵鞘
C.蟾蜍——蟾酥D.鲍——石决明
【答案】B
【解答】解:A、“金蝉脱壳”原意指蝉(知了)幼虫发育阶段的蜕皮现象,蝉的外骨骼也叫蝉蜕,A正确。
B、乌贼退化的内壳又称海螵鞘,B错误。
C、蟾蜍人称癞蛤蟆,所分泌的毒液能制成中药蟾酴。
D、鲍的壳—石决明可以入药。
故选:B。
18.(2分)如图所示的培养基上有两处菌斑,A处较小且表面光滑黏稠;B处为黑色,以下判断错误的是( )
A.B处可能是某种真菌的菌落
B.A处可能是某种细菌的菌落
C.A处可能是细菌或真菌的个体
D.B处可能是由一种霉菌形成的
【答案】C
【解答】解:A、B处为黑色、呈绒毛状。A叙述正确;
B、图中A处较小且表面黏稠。B叙述正确;
C、图中A处较小且表面黏稠。C叙述错误;
D、霉菌属于真菌,可能是由一种霉菌形成的。
故选:C。
19.(2分)为研究饮水机中细菌的分布,某同学每隔3天分别从放有同一桶纯净水的饮水机冷水口和热水口接等量的饮用水,测定细菌数量( )
A.本实验的实验变量是时间和接水口
B.使用饮水机时,应多喝冷水更卫生
C.使用饮水机喝热水,桶装水开封后可不设保质期
D.随时间延长冷水口的饮用水中细菌数量无明显增多
【答案】A
【解答】解:A、本实验的实验变量不是只有时间,A正确;
B、根据表格中的数据可知,所以使用饮水机时,B错误;
C、D、根据表格中的数据可知,因此,桶装水开封后必须设保质期。
故选:A。
20.(2分)随着时代的发展,手机已经成为人们生活中不可缺少的一部分,生物兴趣小组为了验证手机屏幕上分布有细菌( )
A.为了使实验更具说服力,需要设置空白对照组
B.配制培养基时应包含细菌生长所必需的营养物质
C.接种时用无菌棉棒擦取手机屏幕,涂抹于培养基上
D.接种后对培养基进行灭菌处理,以排除杂菌的影响
【答案】D
【解答】解:A.为了使实验更具说服力,需要设置空白对照组与实验组形成对照。
B.配制培养基时应包含细菌生长所必需的营养物质,B正确。
C.接种时用无菌棉棒擦取手机屏幕,涂抹于培养基上。
D.接种后对培养基进行灭菌处理,会杀死接种的细菌。
故选:D。
21.(2分)许多传统食品的制作都利用了发酵技术。如图表示制作馒头时,温度对面团发酵时二氧化碳(使馒头松软)产生量的影响。下列说法正确的是( )
A.二氧化碳来自无机物的分解
B.60℃时发面效果明显好于15℃
C.发酵时应将温度控制在30℃~45℃
D.发面的过程中不可能有酒精的产生
【答案】C
【解答】解:A、二氧化碳来自有机物的分解。
B、由图可知,二氧化碳的体积基本相等,错误;
C、从0℃开始随着温度的升高二氧化碳产生量逐渐升高,后随着温度升高二氧化碳产生量逐级减少,故发面时最好将温度控制在30﹣45℃。
D、发面经常要用到酵母菌,产生二氧化碳,遇热膨胀而形成小孔,错误。
故选:C。
22.(2分)“别看木耳小,全身都是宝”。下列关于木耳的叙述错误的是( )
A.木耳是多细胞真菌
B.木耳是一种原核生物
C.木耳的营养方式为异养
D.木耳是生物圈中的分解者
【答案】B
【解答】解:ACD、木耳是由菌丝构成的大型真菌,通过分解植物的枯枝落叶中的有机物获得能量。ACD正确。
B、木耳是多细胞真菌,属于真核生物。
故选:B。
23.(2分)如图为“探究牛奶变质原因”的实验装置,三支试管均放置于25℃下。下列说法错误的是( )
A.放置数天后③中牛奶最先变质
B.据图推测①中牛奶比②中的先变质
C.实验中使牛奶变质的细菌全都来自空气
D.由实验可知,牛奶打开包装后应尽快饮用
【答案】C
【解答】解:A、未加热的牛奶中本身含有一些细菌,③中牛奶最先变质。
B、①装置空气中的细菌容易落入。②瓶的瓶颈弯曲,不能进入肉汤,②瓶中的肉汤能保存较长的时间,B正确。
C、实验中①②试管经过了加热,③试管未经过加热,C错误。
D、由实验可知,所以应尽快饮用。
故选:C。
24.(2分)人们常常把做好的菜肴用保鲜膜盖好,放在冰箱中冷藏,这样做的目的主要是( )
A.防止水分蒸发
B.保持菜肴的形状和颜色
C.不让营养流失
D.抑制细菌和真菌的繁殖
【答案】D
【解答】解:防止食品腐败的原理都是杀死或抑制细菌、真菌的生长和繁殖,能抑制细菌,使细菌,数量少,达到保鲜的目的,人们常常把做好的菜肴用保鲜膜盖好,这样做的目的主要是抑制细菌和真菌的繁殖。
故选:D。
25.(2分)长达三年的疫情让我们对新冠肺炎病毒有了更多的了解,下列有关新冠肺炎病毒的说法,正确的是( )
A.用光学显微镜可以观察
B.只由一个细胞构成
C.可寄生在人体肺部细胞中
D.实验室可用培养基进行培养
【答案】C
【解答】解:A、病毒的个体极其微小。A错误。
B、病毒没有细胞结构,B错误。
C、病毒只能寄生在其他生物的活细胞内才能表现出生命活动,C正确。
D、病毒只能寄生活细胞内,D错误。
故选:C。
26.(2分)2023年11月16日,中国疾控中心网站公布,10月1日~31日(不含港澳台)新增报告127例猴痘(由一种人畜共患的猴痘病毒引起的传染病)确诊病例。下列病毒( )
A.烟草花叶病毒B.狂犬病毒
C.禽流感病毒D.天花病毒
【答案】A
【解答】解:猴痘由一种人畜共患的猴痘病毒引起的传染病,因此猴痘病毒属于动物病毒;烟草花叶病毒属于植物病毒。
故选:A。
27.(2分)水稻和小麦同属禾本目植物,如图是部分禾本目植物分类等级示意图,以下由图得出的结论错误的是( )
A.图中分类等级中最大的分类单位是目
B.水稻与凤梨的亲缘关系比与小麦的远
C.水稻与小麦的共同特征比水稻与凤梨的多
D.禾本科植物与凤梨科植物之间没有共同特征
【答案】D
【解答】解:A、生物分类的等级从高到低依次是:界、门、纲、目、科、属、种,A正确。
B、水稻与凤梨同目,目大于科,水稻与凤梨的亲缘关系比与小麦的远。
C、分类单位越小,因此,C正确。
D、禾本科植物与凤梨科植物都属于禾本目,禾本科植物与凤梨科植物之间有共同特征。
故选:D。
28.(2分)小红调查了学校周围环境中的生物后,将水绵、莲花、水葫芦归为一类,蚯蚓、猫、木棉归为另一类。她依据的归类方法是( )
A.按个人喜好归类B.按生活环境归类
C.按用途归类D.按形态结构归类
【答案】B
【解答】解:结合分析,由题中的叙述可知、莲花;蚯蚓、猫。因此它们的归类标准是按照生物的生活环境来归类。
故选:B。
29.(2分)2022年4月,袁隆平团队培育的“巨型稻”在天津试种,离实现袁隆平院士的“禾下乘凉梦”又更近了一步。“巨型稻”杂交新品种的培育利用了( )
A.生物种类的多样性B.基因的多样性
C.生态系统的多样性D.生物数量的多样性
【答案】B
【解答】解:基因的多样性是指物种的种内个体或种群间的基因变化,不同物种(兔和小麦)之间基因组成差别很大,每个物种都是一个独特的基因库、植物和野生亲缘种的基因多样性十分丰富。我国科学家袁隆平团队培育的“巨型稻”杂交新品种利用了基因的多样性。
故选:B。
30.(2分)地球上已发现和命名的生物有200多万种,其中有些生物类群的已知种数见下表。这体现了生物多样性中的( )
A.生态系统多样性B.物种多样性
C.遗传多样性D.数量多样性
【答案】B
【解答】解:生物多生物种类的多样性是指一定区域内生物种类(包括动物、植物,如题干在生物类群的已知种数表中。
故选:B。
二、(非选择题共40分)
31.(7分)西伯利亚海鸥是一种非常善于飞行的鸟类,每年冬季它们从寒冷的西伯利亚出发,飞行3000多公里最终抵达昆明。图一、图二是海鸥的内脏和骨骼结构图([]中填序号,横线上填文字):
(1)海鸥的身体呈流线型,可以减少飞行中 空气的阻力 ;其体表覆羽,前肢变成 翼 ,大型正羽排成扇形,适于飞行。
(2)海鸥呼吸时,在图一中[ 3 ] 气囊 的辅助下,气体分两次经过肺,提高了 气体交换 的效率,这种呼吸方式称为双重呼吸。
(3)图二的[4]上有高耸的龙骨突,其上附着发达的胸肌,这块肌肉的作用是 牵动两翼完成飞行动作 。在显微镜下观察发现,这块肌肉细胞内的线粒体明显多于身体其他肌肉细胞,原因是 海鸥飞行时需要消耗大量的能量 。
【答案】(1)空气的阻力;翼
(2)3气囊;气体交换
(3)牵动两翼完成飞行动作;海鸥飞行时需要消耗大量的能量
【解答】解:(1)海鸥的身体呈流线型,可以减少飞行中空气的阻力,前肢变成翼,展开呈扇面形增加了与空气接触的表面积。
(2)海鸥的肺部连通气囊,当海鸥飞行时气囊可以辅助肺进行双重呼吸,空气进入肺和气囊,还有一部分空气沿中支气管进入气囊,所以含有丰富的氧,气囊受到压挤。气体第二次经过肺时。所以无论是吸气还是呼气,称为“双重呼吸”。
(3)据图二分析,有高耸的4龙骨突,胸肌发达收缩有力,利于牵动两翼完成飞行动作,这块肌肉细胞内的线粒体明显多于身体其他肌肉细胞。
故答案为:
(1)空气的阻力;翼
(2)3气囊;气体交换
(3)牵动两翼完成飞行动作;海鸥飞行时需要消耗大量的能量
32.(6分)2023年9月27日,在杭州亚运会“滑板女子街式”决赛中,13岁的中国选手崔宸曦夺得金牌([]中填序号,横线上填文字):
(1)崔底曦在比赛做出各种高难度动作时,除了依靠运动系统,还需要其他系统如 神经 系统的调节;其运动时所需能量的产生,有赖于 呼吸系统、消化系统 (至少答出两点)等系统的配合。
(2)滑板运动技巧需要长时间的练习,该技巧的掌握从行为获得途径来看属于 学习 行为。
(3)如图,若在滑板运动过程中不慎摔跤,极易造成[ 1 ] 关节头 从关节窝中滑出,形成脱臼。滑板运动危险性高,为尽可能减少运动损伤
①充分热身。热身能使关节囊分泌到[ 3 ] 关节腔 内的滑液增加,使关节的活动更加灵活,从而减少损伤。
②规范佩戴护具。护具与关节结构中的[ 2 ] 关节囊 具有相似的作用,可以保护关节的稳定,有效避免关节受伤。
【答案】(1)神经;呼吸系统、消化系统
(2)学习
(3)1关节头
①3关节腔
②2关节囊
【解答】解:(1)任何一个动作都是由骨骼肌、关节,在神经系统的支配和其他系统的辅助下完成的,并不是仅靠运动系统来完成,运动所需的能量、呼吸系统。
(2)滑板运动技巧需要长时间的练习,该技巧的掌握从行为获得途径来看是通过后天的生活经验和学习中获得的。
(3)若在滑板运动过程中不慎摔跤,会造成脱臼。
滑板运动危险性高,为尽可能减少运动损伤
①充分的热身活动能使2关节囊分泌滑液增加,减少关节之间的摩擦,使关节更加灵活。
②规范佩戴护具,护具紧实的包裹可避免关节受伤,有效避免关节受伤。
故答案为:(1)神经;呼吸系统
(2)学习
(3)1关节头
①8关节腔
②2关节囊
33.(5分)2022年我国颁布实施的《外来入侵物种管理办法》规定:任何单位和个人未经批准,不得擅自引进、释放或丢弃外来物种,仅2023年上半年,如图是近年来入侵我国的部分动物,请据图回答。
(1)某同学尝试对如图的动物进行分类,依据体内是否具有由脊椎骨构成的 脊柱 ,可将图中 斑纹蝾螈 与其他动物进行区分;依据体表是否有外骨骼,可将 跳镰猛蚁 与图中其他动物进行区分。
(2)生物多样性的实质是 基因(遗传) 的多样性。图中入侵生物会导致生物多样性锐减,给我国的生物安全带来极大的隐患。除了物种入侵以外,会造成生物多样性锐减的因素还有 栖息地的破坏(或乱捕乱杀等) (答出一点即可)。
【答案】(1)脊柱;斑纹蝾螈;跳镰猛蚁;
(2)基因(遗传);栖息地的破坏(或乱捕乱杀等)。
【解答】(1)松材线虫、跳镰猛蚁,属于无脊椎动物,属于脊椎动物,可将图中斑纹蝾螈与其他动物进行区分,松材线虫、盖罩大蜗牛没有外骨骼,可将跳镰猛蚁与图中其他动物进行区分。
(2)生物的多样性包括生物种类(物种)的多样性、基因(遗传)的多样性和生态系统的多样性。图中入侵生物会导致生物多样性锐减。除了物种入侵以外、乱捕乱杀等。
故答案为:(1)脊柱;斑纹蝾螈;
(2)基因(遗传);栖息地的破坏(或乱捕乱杀等)。
34.(12分)微生物与我们的生活息息相关,如图是几种微生物的形态结构模式图,请据图回答([]中填序号,横线上填文字):
(1)非洲猪瘟曾在我市造成了生猪养殖业的严重损失,其致病微生物结构如图B。这类生物没有细胞结构,只由 蛋白质 外壳和内部的 遗传物质 组成,是目前自然界中最简单的生命体之一。
(2)自贡市荣县生产柑橘,被誉为“橘子之乡”。橘子不易保存,久放常会长出“绿毛” D ] 青霉菌 导致。在显微镜下观察发现,“绿毛”呈现的颜色实际是 孢子 的颜色,它可以飘散到各处,在适宜的环境条件下
(3)“醪糟汤圆、醪糟蛋”口味香甜醇美,带有淡淡酒香,是自贡人民喜爱的早餐之一。食材中醪糟的制作离不开[ A ] 酵母菌 的参与,它与乳酸菌在细胞结构上的主要区别是 有成形的细胞核 。
(4)盐帮菜久负盛名,盐帮泡菜更是堪称一绝。制作泡菜所用的乳酸菌结构如图[ C ],泡菜的制作必须在 无氧 (填“有氧”或“无氧”)条件下完成,泡菜带有酸味的原因是 乳酸菌分解有机物产生乳酸 。
腌制泡菜过程中会产生亚硝酸盐,如果过量摄入将导致食物中毒。图中的曲线表示用白萝卜制作泡菜时,不同盐浓度下白萝卜中亚硝酸盐的含量变化,你认为泡萝卜在腌制 5 天后开始食用比较合适,理由是 泡萝卜在腌制5天后就不含亚硝酸盐了 。
【答案】(1)蛋白质;遗传物质;
(2)D;青霉菌;孢子;
(3)A;酵母菌;有成形的细胞核;
(4)C;无氧;乳酸菌分解有机物产生乳酸;5;泡萝卜在腌制5天后就不含亚硝酸盐了。
【解答】解:(1)非洲猪瘟曾在我市造成了生猪养殖业的严重损失,其致病微生物结构如图B,这类生物没有细胞结构,是目前自然界中最简单的生命体之一。
(2)橘子不易保存,久放常会长出“绿毛”。在显微镜下观察发现,青霉的直立菌丝的顶端有扫帚状的结构,孢子可以飘落到各处,都能发育成一个新个体。
(3)醪糟又称米酒,酿米酒要用到A酵母菌,把葡萄糖分解成酒精和二氧化碳,乳酸菌是细菌有DNA集中的区域。
(4)乳酸菌是厌氧菌,需要在无氧的条件下进行发酵,从食品安全角度来看。因为泡萝卜在腌制5天后就不含亚硝酸盐了。
故答案为:(1)蛋白质;遗传物质;
(2)D;青霉菌;
(3)A;酵母菌;
(4)C;无氧;5;泡萝卜在腌制5天后就不含亚硝酸盐了。
35.(10分)2023年2月20日,《中共中央国务院关于做好2023年全面推进乡村振兴重点工作的意见》发布,明确指出“严厉打击盗挖黑土、电捕蚯蚓等破坏土壤行为”。蚯蚓俗称“地龙”,某校课外生物兴趣小组为探究蚯蚓的运动和对土壤的影响,设计了如下两个实验。请分析回答:
实验一:探究蚯蚓的运动
将两条长短、粗细、体重相同、个体粗壮的蚯蚓分别放在玻璃板上(图甲)和硬纸板上(图乙),观察两条蚯蚓在两分钟内各自的爬行速度
(1)本实验中,对重复实验得到的数据,应该取 平均 值,这样做的目的是 减小误差 。
(2)分析实验数据,得出的结论是 蚯蚓在硬纸板上爬行速度比在玻璃板上爬行速度快 。
(3)在观察蚯蚓运动的过程中,为保证蚯蚓的正常呼吸应采取的措施是 用浸湿的棉球擦拭体表 。
实验二:探究蚯蚓对土壤的影响。选取A、B两个圆柱形的器皿,进行如下表操作:
(4)表中的操作有一项不合理,请指出并改正 放入1条生长健壮的蚯蚓;应放入10只左右 。
(5)请完善表①处的实验操作 放一定的腐烂叶片,放在阴暗处3天,观察记录 。
(6)蚯蚓被中央文件点名保护,与其在生态系统中的作用密不可分。请举例说明蚯蚓为自然界和人类做出的贡献: 蚯蚓能疏松土壤、粪便能提高土壤肥力、促进生物圈的物质循环等 (至少答出两点)。
【答案】(1)平均;减小误差;
(2)蚯蚓在硬纸板上爬行速度比在玻璃板上爬行速度快;
(3)用浸湿的棉球擦拭体表;
(4)放入1条生长健壮的蚯蚓;应放入10只左右;
(5)放一定的腐烂叶片,放在阴暗处3天,观察记录;
(6)蚯蚓能疏松土壤、粪便能提高土壤肥力、促进生物圈的物质循环等。;
【解答】解:(1)为了减小误差,本实验中,应该取平均值。
(2)分析实验数据在玻璃爬行速度平均是3cm/min,在硬纸板上爬行速度8cm/min。
(3)蚯蚓用湿润的体壁呼吸,在观察蚯蚓运动的过程中。
(4)表中的操作中放入6条生长健壮的蚯蚓,应放入10只左右,实验结论无说服力。
(5)此实验的变量是蚯蚓,为了控制单一变量,放在阴暗处3天。
(6)蚯蚓能疏松土壤、粪便能提高土壤肥力。
故答案为:(1)平均;减小误差;
(2)蚯蚓在硬纸板上爬行速度比在玻璃板上爬行速度快;
(3)用浸湿的棉球擦拭体表;
(4)放入1条生长健壮的蚯蚓;应放入10只左右;
(5)放一定的腐烂叶片,放在阴暗处8天;
(6)蚯蚓能疏松土壤、粪便能提高土壤肥力。测定时间
第1天
第4天
第7天
第10天
冷水口细菌数
24
560
900
1120
热水口细菌数
15
20
30
45
生物类群
哺乳动物
鸟类
爬行类
两栖类
鱼类
被子植物
裸子植物
蕨类植物
世界已知种数
4340
8730
6300
4010
220
37
>260000
850﹣940
10000﹣12000
爬行速度/(cm/min)
第一次
第二次
第三次
玻璃板
2
4
3
硬纸板
8
10
6
器皿
A器皿
B器皿
步骤1
向容器内装入三种不同颜色且有一定湿度的土壤,每装一层均稍加按压,三层土的总体积约占容器的
步骤2
放入1条生长健壮的蚯蚓
不做处理
步骤3
容器口处盖一盖板,并留出一点的空隙
容器口处盖一盖板,并留出一点的空隙
步骤4
放一定的腐烂叶片,放在阴暗处3天,观察记录
①
现象
三层土壤混合在一起
三层土壤没有混合在一起
测定时间
第1天
第4天
第7天
第10天
冷水口细菌数
24
560
900
1120
热水口细菌数
15
20
30
45
生物类群
哺乳动物
鸟类
爬行类
两栖类
鱼类
被子植物
裸子植物
蕨类植物
世界已知种数
4340
8730
6300
4010
220
37
>260000
850﹣940
10000﹣12000
爬行速度/(cm/min)
第一次
第二次
第三次
玻璃板
2
4
3
硬纸板
8
10
6
器皿
A器皿
B器皿
步骤1
向容器内装入三种不同颜色且有一定湿度的土壤,每装一层均稍加按压,三层土的总体积约占容器的
步骤2
放入1条生长健壮的蚯蚓
不做处理
步骤3
容器口处盖一盖板,并留出一点的空隙
容器口处盖一盖板,并留出一点的空隙
步骤4
放一定的腐烂叶片,放在阴暗处3天,观察记录
①
现象
三层土壤混合在一起
三层土壤没有混合在一起
相关试卷
这是一份四川省自贡市蜀光绿盛实验学校2023-2024学年八年级上学期期中考试生物试卷(含答案),共15页。试卷主要包含了单选题,读图填空题,填空题,实验题等内容,欢迎下载使用。
这是一份四川省自贡市2023-2024学年八年级上学期期末生物试卷,共30页。试卷主要包含了注意事项等内容,欢迎下载使用。
这是一份四川省自贡市2023-2024学年七年级上学期期末生物试卷,共30页。试卷主要包含了非选择题等内容,欢迎下载使用。

