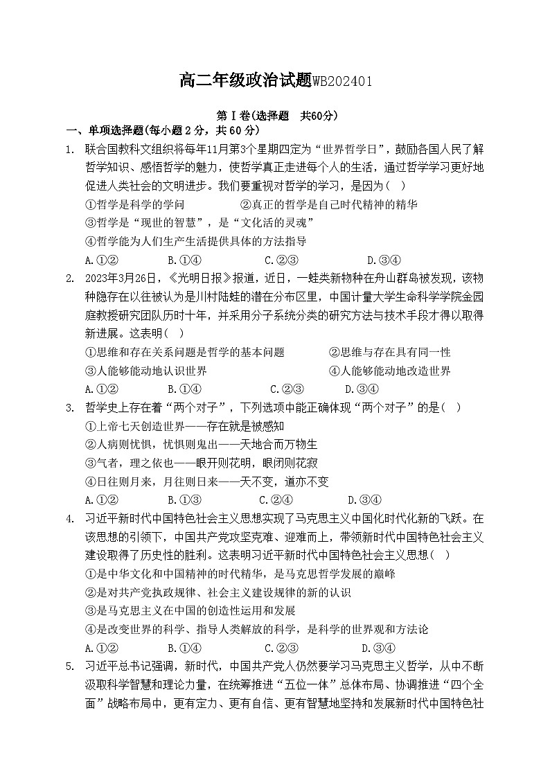
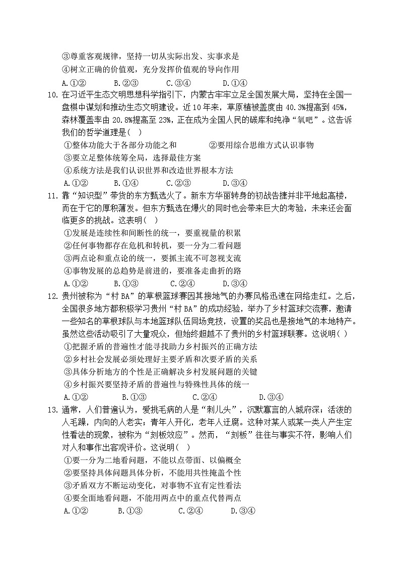
陕西省宝鸡市渭滨区2023-2024学年高二上学期期末考试政治试卷(Word版附答案)
展开陕西省宝鸡市金台区2023-2024学年高一上学期期中政治试题(Word版附答案): 这是一份陕西省宝鸡市金台区2023-2024学年高一上学期期中政治试题(Word版附答案),共6页。试卷主要包含了11等内容,欢迎下载使用。
陕西省宝鸡市渭滨区2022-2023学年高二下学期期末检测政治试题: 这是一份陕西省宝鸡市渭滨区2022-2023学年高二下学期期末检测政治试题,文件包含教研室陕西省宝鸡市渭滨区2022-2023学年高二下学期期末检测政治试题docx、高二政治答案202306docx等2份试卷配套教学资源,其中试卷共13页, 欢迎下载使用。
陕西省宝鸡市渭滨区2021-2022学年高一政治下学期期末试题(Word版附解析): 这是一份陕西省宝鸡市渭滨区2021-2022学年高一政治下学期期末试题(Word版附解析),共22页。试卷主要包含了单项选择题,非选择题,审议并批准最高人民法院工作报告等内容,欢迎下载使用。

