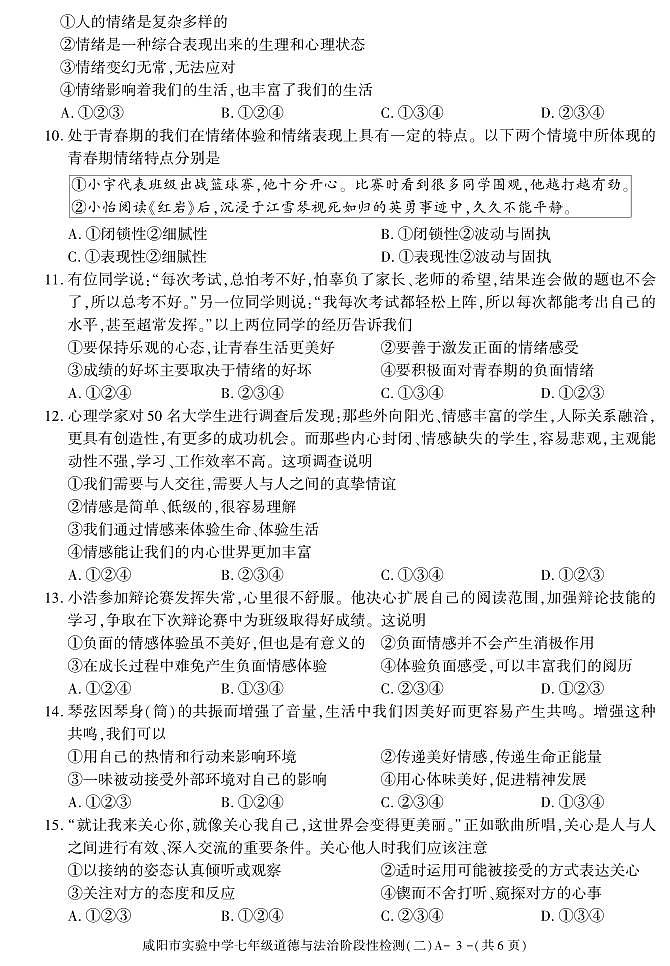
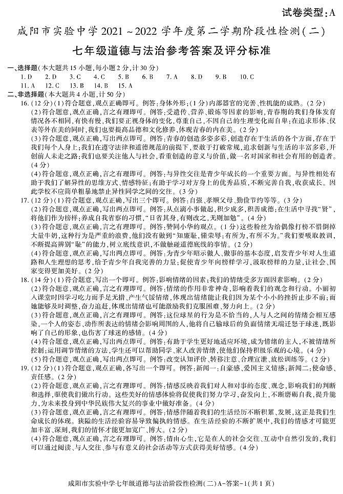
陕西省咸阳市实验中学2021-2022学年七年级下学期阶段检测(月考)(二)道德与法治试题
展开陕西省咸阳市实验中学2021-2022学年七年级下学期阶段检测(月考)(一)道德与法治试题: 这是一份陕西省咸阳市实验中学2021-2022学年七年级下学期阶段检测(月考)(一)道德与法治试题,文件包含陕西省咸阳市实验中学2021-2022学年七年级下学期阶段性检测一道德与法治试题pdf、答案-咸阳实验七道法一次pdf等2份试卷配套教学资源,其中试卷共7页, 欢迎下载使用。
陕西省咸阳市实验中学2021-2022学年七年级下学期阶段检测(月考)(三)道德与法治试题: 这是一份陕西省咸阳市实验中学2021-2022学年七年级下学期阶段检测(月考)(三)道德与法治试题,文件包含陕西省咸阳市实验中学2021-2022学年七年级下学期阶段性检测三道德与法治试题pdf、答案咸阳实验七道法阶段检测三pdf等2份试卷配套教学资源,其中试卷共7页, 欢迎下载使用。
陕西省咸阳市实验中学2021-2022学年八年级下学期阶段检测(月考)(一)道德与法治试题: 这是一份陕西省咸阳市实验中学2021-2022学年八年级下学期阶段检测(月考)(一)道德与法治试题,文件包含陕西省咸阳市实验中学2021-2022学年八年级下学期阶段性检测一道德与法治试题pdf、答案-咸阳实验八道法阶段检测一pdf等2份试卷配套教学资源,其中试卷共7页, 欢迎下载使用。

