2022年江苏无锡中考生物试题及答案
展开一、判断题:(本题共10小题,每小题!分、共10分。下列叙述中,正确的请在答题卡相应题号下填涂“A”,错误的请在相应题号下填涂“B”)
1. 生物生存环境中的非生物因素会影响生物的生长、发育和分布。( )
2. 导管是植物体内输送有机养料的通道。( )
3. 维生素虽然不能提供能量,但它们的作用很大。( )
4. 生态系统中的能量可以沿着食物链和食物网循环流动。( )
5. 肺活量就是肺内能够容纳气体的最大量。( )
6. 细胞分化结果是产生了不同的组织。( )
7. 昆虫的外骨骼使其能够更好地适应陆地生活。( )
8. 人体的中枢神经系统包括脑和脊髓。( )
9. 向被细菌感染的人体内注射青霉素都会引起过敏反应。( )
10. 禁渔期制度有利于渔业资源的保护。( )
二、选择题:(本题共40题,每小题1分,共40分。下列各题的四个选项中,只有一个选项符合题意)
11. 下列影响水稻生存的因素中,属于生物因素的是
A. 水分B. 稻飞虱C. 土壤D. 阳光
12. 以下可称生态系统的是( )
A. 一个湖泊中的浮游生物和所有分解者
B. 烧杯中取自池塘的水、泥土和浮游生物
C. 一个池塘中的所有水蚤和分解者
D. 一个鱼缸中的所有金鱼和水草
13. 下列各项中属于光合作用原料的是()
A. 葡萄糖B. 氧气C. 淀粉D. 二氧化碳
14. “补钙新观念,吸收是关键”。小明同学一直吃钙片,医生却说小明缺钙,建议给小明增服( )
A. 维生素AB. 维生素B1C. 维生素CD. 维生素D
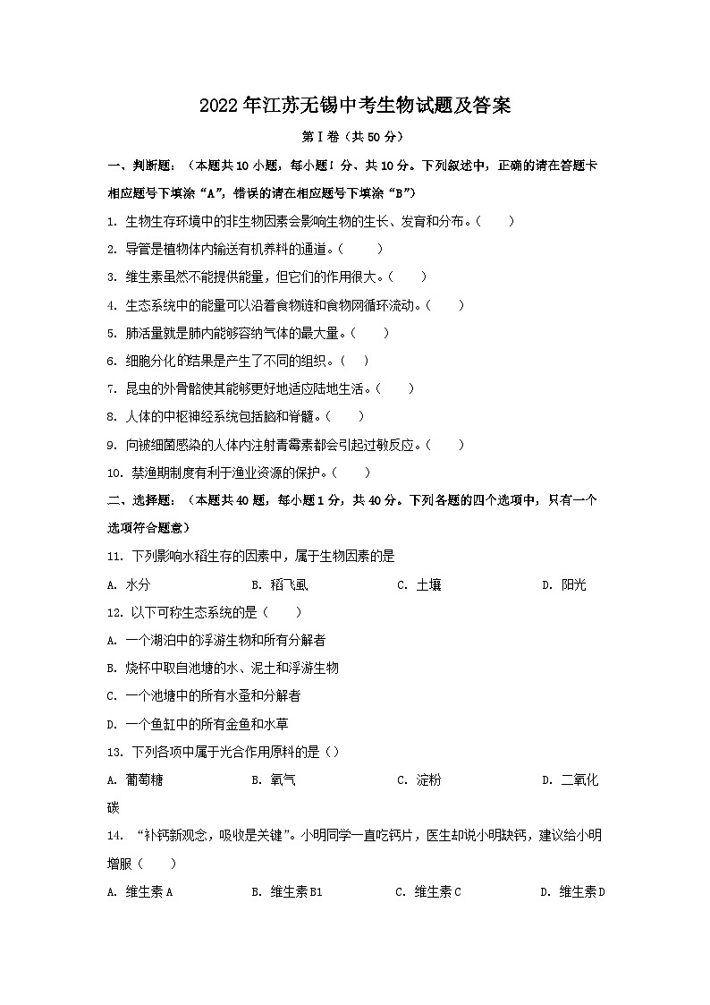
15. 在某生态系统中存在的生物,其体内存留的有机汞(有毒物质)如下表,由这些生物组成的食物链是( )
A. D→B→C→E→AB. D→E→B→C→A
C. A→C→E→B→DD. A→E→C→B→D
16. 人体呼吸运动的主要呼吸肌是
A. 胸大肌B. 肋间肌和膈肌C. 背部肌肉D. 腹部肌肉
17. 下列是制作临时装片时加盖盖玻片的操作示意图,其中正确的是( )
A. B. C. D.
18. 绿豆是夏季消暑佳品绿豆粥的原料之一,从结构层次上行绿豆属于植物体的( )
A. 细胞B. 组织C. 器官D. 系统
19. 下列不属于我国著名“四大家鱼”的中( )
A. 青鱼B. 草鱼C. 鲫鱼D. 鲢鱼
20. 蕨类植物和苔藓植物只适于生活在阴暗潮湿的陆地环境中,其主要原因是( )
A. 不能开花结果B. 生殖过程离不开水
C. 体内无输导组织D. 没有根、茎、叶分化
21. 某小吃店餐具被检出大量如右图所示的微生物,该微生物属于
A. 青霉B. 曲霉
C. 酵母菌D. 细菌
22. 中药处方中经常会出现的¨“山栀子”、“栀子”、“枝子”、“水栀子”等药材名称,经研究,他们实际是同一种植物,这种现象属于( )
A. 同物异名B. 同名异物C. 笔误D. 读音误解
23. 在意外事故中,动脉损伤远比静脉损伤危险,这是因为动脉中的血液( )
A. 含有更多的养料和氧气B. 具有较大的压力,出血严重,止血较难
C. 含有更多的白细胞和抗体D. 无废物和二氧化碳
24. 调节呼吸、心跳的重要生命中枢是( )
A. 大脑B. 小脑C. 脊髓D. 脑干
25. 人体的关节和骨骼肌在运动中所起的作用分别是( )
A. 动力作用和支点作用B. 杠杆作用和动力作用C. 支点作用和杠杆作用D. 支点作用和动力作用
26. 下面几种植物中,宜选作植物蒸腾作用实验材料的是( )
A. 雪松B. 仙人掌 C. 天竺葵D. 睡莲
27. 在繁殖季节,鱼腹中有俗称“鱼子”的结构,这种结构是( )
A. 受精卵B. 卵细胞C. 胚胎D. 小鱼
28. 人体新生命诞生的标志是( )
A. 受精卵的形成B. 精子的形成C. 卵细胞的成熟D. 婴儿的出生
29. 人体能促进生殖器官发育、激发并维持第二性征的激素是( )
A. 生长激素B. 胰岛素C. 性激素D. 维生素
30. 下列有关基因的叙述中,错误的是( )
A. 基因是决定生物性状的DNA片段
B. 生物的每种性状通常由一对基因控制
C. 控制生物性状的基因有显性和隐性之分
D. 隐性基因是控制的性状无法表现的基因
31. 下图是与遗传学知识有关的概念模型简图,下列说法正确的是( )
A. ①②③分别为细胞核、基因、性状
B. 由隐性基因控制的性状在子代中不能表现出来
C. 孩子长得更像父亲,是因为父亲提供了更多的基因
D. ①中含有的染色体,在细胞分裂过程中其数量保持不变
32. 我国《婚姻法》规定,禁止近亲婚配,其医学依据是( )
A. 近亲婚配的后代必患遗传病
B. 近亲婚配的后代患隐性遗传病的几率增大
C. 人类的遗传病都是由隐性基因控制的
D. 近亲婚配与伦理道德不相符合
33. 地球上原始生命形成的场所是( )
A原始大气B. 原始海洋C. 原始陆地D. 原始土壤
34. 下列选项中不属于免疫的正常功能的是( )
A. 抵抗病原体的入侵
B. 清除体内死亡细胞
C. 引起过敏反应
D. 识别清除异常细胞
35. 在传染病高发期,发现疑似病例需及时上报并隔离治疗。这一预防措施属于( )
A. 清除病原体B. 切断传播途径C. 保护易感人群D. 控制传染源
36. 下列各项中,对生物多样性不具有威胁作用的是( )
A. 大量围湖造田B. 乱砍滥伐森林C. 大量猎杀野兽D. 动物之间竞争
37. 下列各项中,属于相对性状的是
A. 豌豆的高茎和矮茎B. 人的黄皮肤和蓝眼睛
C. 狗的黄毛与卷毛D. 羊的白毛与牛的黑毛
38. 下列有关叙述中,错误的是( )
A. 全国统一的急救电话为120B. 煤气会使血红蛋白失去输氧能力
C. 阿莫西林胶囊属于非处方药D. 装修材料中的甲醛有害人体健康
39. 人体消化和吸收营养物质的主要器官是( )
A. 口腔B. 胃C. 小肠D. 大肠
40. 人类特有的神经中枢是( )
A. 嗅觉中枢B. 语言中枢C. 运动中枢D. 视觉中枢
41. 人体关节的基本结构是( )
A. 关节软骨、骨骼肌、关节腔B. 关节腔、关节囊、关节面
C. 关节头、关节滑液、关节囊D. 关节窝、关节腔、关节头
42. 蝴蝶采集并传播花粉,使植物得以结果,蝴蝶与植物之间的关系属于( )
A. 寄生关系B. 竞争关系C. 互助关系D. 共生关系
43. 下列有关医学上称为处方药和非处方药的叙述,错误的是( )
A. 非处方药是没有毒副作用的药B. 处方药必须凭执业医师处方才能购买
C. 使用药物前都必须认真阅读说明书D. 购买非处方药时,要认准“OTC”标志
44. 下列关于克隆的叙述,错误的是( )
A. 克隆属于生物的无性繁殖B. 不经过两性生殖细胞的结合
C. 克隆后代生活力特别强D. 克隆出的后代与亲代不一定完全相同
45. 下列不属于生态农业的是( )
A. 林下养鸡的林果场B. 稻鸭共生的水稻田
C. 多施化肥的麦田D. 蚕沙养鱼的桑基鱼塘
46. 下列有关健康的叙述中,错误的是
A. 健康就是身体强壮不生病
B. 健康包括拥有健康的心理
C. 社会的适应性是健康的一个标志
D. 良好的生活习惯有益于健康
47. 被子植物种子的主要结构是( )
A. 胚B. 胚芽C. 胚轴D. 胚根
48. 利用蛾类的趋光性可以诱捕杀灭一些农林害虫,蛾类的趋光性属于( )
A. 攻击行为B. 觅食行为C. 先天性行为D. 后天性行为
49. 分泌生长激素内分泌腺是
A. 垂体B. 甲状腺
C. 胰岛D. 胸腺
50. 下列关于细菌的叙述,错误的是( )
A. 细菌可以通过芽孢进行繁殖
B. 细菌没有叶绿体,大多数只能利用现成的有机物生活
C. 一个细菌就是一个细胞,属于单细胞生物
D. 细菌有DNA集中的区域却没有成形的细胞核
第Ⅱ卷(共50分)
三、识图作答题(本题共25分,每空1分)
51. 图为人体内气体交换和运输示意图,请据图回答:
(1)图中A、B代表的气体分别是:A______;B______。
(2)组织细胞利用气体D,通过______作用,在产生______的同时,也产生了气体C。
(3)A和B的交换过程是通过______来实现的。
52. 下图为一个西红柿的受精卵到组织的形成过程示意图,请据图回答:
(1)A代表西红柿的________,从A到D的过程称为________,在这个过程中所产生的细胞都是相同的,并且都具有________能力。
(2)从D到G的过程称为________,其结果是形成了不同的________。
53. 下图为人体血液循环示意图(图中A、B、C、D表示心脏四个空腔,Ⅰ表示肺部毛细血管,Ⅱ表示:全身各处毛细血管),请据图回答:
(1)流经A→Ⅰ→B的血液循环途径为______循环,流经C→Ⅱ→D的血液循环途径为______循环。
(2)当血液由A流经Ⅰ到B时,颜色由______变为______,由C流经Ⅱ到D时,血液变为______血。
54. 如图是小李同学家庭的隐性遗传病遗传图解(显性基因用A表示,隐性基因用a表示)、请分析回答:
(1)据图可知,小李妈妈的基因组成是______。小李爸爸的基因组成是______。小李的基因组成是______。
(2)如果小李是个女孩,其体细胞性染色体组成为______。如果其父母再生一个孩子,是男孩的可能性为______%。
55. 如图是与人体免疫相关的概念图,请据图分析回答:
(1)完善概念图:①____;②____;③____
(2)接种疫苗可以使人体产生相应抗体,抗体成分___;此项措施从预防传染病角度看,属于___。
四、实验探究题(本题共15分,每空1分)
56. 下面是制作人口腔上皮细胞的临时装片过程示意图,请据图回答:
(1)上述制作人口腔上皮细胞临时装片示意图中,正确的操作顺序是______。
(2)图B的操作是在洁净的______中央滴一滴______。
(3)图C的操作是在______一侧滴一滴碘液,目的是使细胞的部分结构______。
57. 图是研究植物蒸腾作用的实验装置,进行如下操作:
①A、B两支试管分别加入等量的清水,并标记水位。
②从一株植株剪下大体相同的两枝枝条,将一枝枝条插入A试管中,将另一枝条上叶片全部剪去后插入B试管中。
③在两只试管的水面上加一层植物油,4小时后进行观察。
认真阅读以上方案,并分析回答:
(1)在两个试管内的水面滴少许植物油的目的是防止水分从______蒸发,对实验产生干扰。
(2)A、B两支试管中,液面下降得多的是______试管,原因是A试管的枝条有叶片,______强,水分散失多。
(3)本实验中,B试管的装置起______作用。
58. 下面是唾液淀粉酶对淀粉的消化作用实验示意图,请据图回答:
(1)甲图中1、2两支试管中的浆糊,乙图中分别添加到两支试管中的水和唾液的量都应该______。
(2)从丙图可知,唾液淀粉酶作用的适宜温度是______。
(3)丁图中的______号试管加碘液后会变蓝色,原因是浆糊的主要成分是______,它遇碘会变蓝。______号试管加碘液后不变蓝,说明了______。
五、分析说明题(本题共10分,除注明外每空1分)
59. 戴口罩是有效地控制新型冠状病毒传播的方法之一,研究人员利用自动滤料测试仪对不同类型口罩进行检测,实验结果如下图所示。请分析回答:
(1)该实验的研究目的是______。
(2)该实验中,过滤效率是多次检测后所得数据的平均值,多次检测的目的是______。
(3)分析实验数据可以看出,在条件允许时佩戴______口罩,对病毒的过滤效率高。
(4)为遏制病毒传播,除在一定场合佩戴合适的口罩外,还需采取______检测等措施发现和隔离病人、控制病毒传播。
60. 根据下列材料,回答问题:
习近平主席在主持召开中央财经委员会第九次会议时提出:“实现碳达峰、碳中和是一场广泛而深刻的经济社会系统性变革,要把碳达峰、碳中和纳入生态文明建设整体布局,拿出抓铁有痕的劲头,如期实现2030年前碳达峰、2060年前碳中和的目标。”请分析回答:
(1)碳中和是指在一定时间内通过植树造林、节能减排等形式,实现“碳”的“零排放”,其中的“碳”指的是______。植树造林目的就是通过绿色植物的______作用,维持生物圈的______平衡。
(2)下列措施中,与实现碳达峰、碳中和直接有关的是______(多选)
A. 建设大型风电、光伏基地B. 减少煤炭等化石燃料的使用
C. 开发新能源汽车D. 建立国家公园,保护生物多样性
参考答案
第Ⅰ卷(共50分)
一、判断题:(本题共10小题,每小题!分、共10分。下列叙述中,正确的请在答题卡相应题号下填涂“A”,错误的请在相应题号下填涂“B”)
【1】
【答案】正确
【2】
【答案】对
【3】
【答案】正确
【4】
【答案】错误
【5】
【答案】错误
【6】
【答案】正确
【7】
【答案】正确
【8】
【答案】正确
【9】
【答案】错误
【10】
【答案】正确
二、选择题:(本题共40题,每小题1分,共40分。下列各题的四个选项中,只有一个选项符合题意)
【11】
【答案】B
【12】
【答案】B
【13】
【答案】D
【14】
【答案】D
【15】
【答案】D
【16】
【答案】B
【17】
【答案】A
【18】
【答案】C
【19】
【答案】C
【20】
【答案】B
【21】
【答案】D
【22】
【答案】A
【23】
【答案】B
【24】
【答案】D
【25】
【答案】D
【26】
【答案】C
【27】
【答案】B
【28】
【答案】A
【29】
【答案】C
【30】
【答案】D
【31】
【答案】A
【32】
【答案】B
【33】
【答案】B
【34】
【答案】C
【35】
【答案】D
【36】
【答案】D
【37】
【答案】A
【38】
【答案】C
【39】
【答案】C
【40】
【答案】B
【41】
【答案】B
【42】
【答案】C
【43】
【答案】A
【44】
【答案】C
【45】
【答案】C
【46】
【答案】A
【47】
【答案】A
【48】
【答案】C
【49】
【答案】A
【50】
【答案】A
第Ⅱ卷(共50分)
三、识图作答题(本题共25分,每空1分)
【51】
【答案】(1) ①. 二氧化碳 ②. 氧气
(2) ①. 呼吸 ②. 能量
(3)气体扩散作用
【52】
【答案】(1) ①. 受精卵 ②. 细胞分裂 ③. 分裂
(2) ①. 细胞分化 ②. 组织
【53】
【答案】(1) ①. 肺 ②. 体
(2) ①. 暗红色 ②. 鲜红色 ③. 静脉
【54】
【答案】(1) ①. aa ②. Aa ③. Aa或aa##aa或Aa
(2) ①. XX ②. 50%
【55】
【答案】 ①. 非特异性免疫 ②. 黏膜 ③. 特殊蛋白质 ④. 蛋白质 ⑤. 保护易感人群
四、实验探究题(本题共15分,每空1分)
【56】
【答案】(1)BEAFCD
(2) ①. 载玻片 ②. 生理盐水
(3) ①. 盖玻片 ②. 染上深颜色
【57】
【答案】(1)液面(2) ①. A ②. 蒸腾作用
(3)对照
【58】
【答案】(1)相等##相同
(2)37℃(3) ①. ① ②. 淀粉 ③. ② ④. 淀粉被唾液淀粉酶分解了
五、分析说明题(本题共10分,除注明外每空1分)
【59】
【答案】(1)探究不同口罩的过滤效率
(2)减小误差
(3)N95
(4)核酸
【60】
【答案】(1) ①. 二氧化碳 ②. 光合 ③. 碳—氧##碳氧##C-O(2)AB生物体
A
B
C
D
E
有机汞残留量
0.07
8
0.5
64
0.35
2023年江苏无锡中考生物真题及答案: 这是一份2023年江苏无锡中考生物真题及答案,共19页。试卷主要包含了判断题,选择题,综合题等内容,欢迎下载使用。
2023年江苏省无锡市中考生物试题: 这是一份2023年江苏省无锡市中考生物试题,共5页。
2023年江苏省无锡市中考生物试题: 这是一份2023年江苏省无锡市中考生物试题,共5页。

