- 备考2024届高考政治一轮复习讲义必修3第六课我国的基本政治制度第一课时中国共产党领导的多党合作和政治协商制度考点2中国人民政治协商会议 学案 0 次下载
- 备考2024届高考政治一轮复习讲义必修3第七课治国理政的基本方式考点1我国法治建设的历程 学案 0 次下载
- 备考2024届高考政治一轮复习讲义必修3第三课坚持和加强党的全面领导考点1坚持党的领导 学案 0 次下载
- 备考2024届高考政治一轮复习讲义必修3第三课坚持和加强党的全面领导考点2巩固党的长期执政地位 试卷 0 次下载
- 备考2024届高考政治一轮复习讲义必修3第四课人民民主专政的社会主义国家考点1人民民主专政的本质:人民当家作主 学案 0 次下载
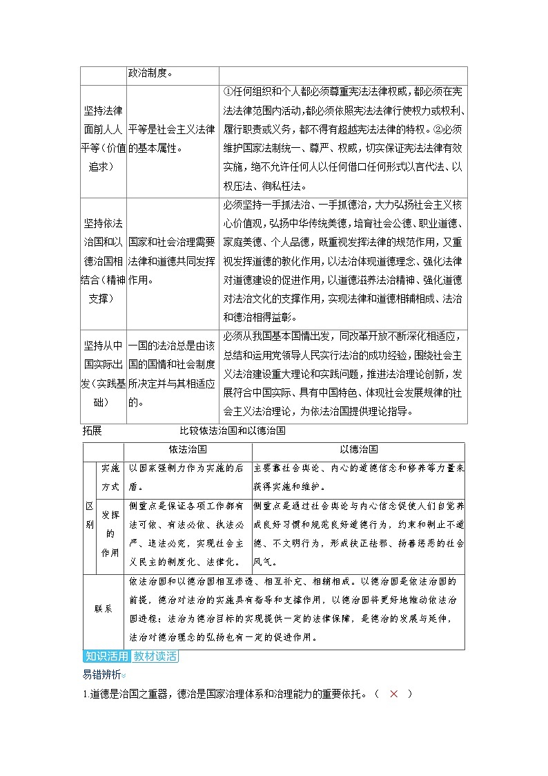
备考2024届高考政治一轮复习讲义必修3第七课治国理政的基本方式考点2全面推进依法治国的总目标与原则
展开高中政治 (道德与法治)人教统编版必修3 政治与法治全面依法治国的总目标与原则导学案及答案: 这是一份高中政治 (道德与法治)人教统编版必修3 政治与法治<a href="/zz/tb_c4003384_t4/?tag_id=42" target="_blank">全面依法治国的总目标与原则导学案及答案</a>,共10页。学案主要包含了全面推进依法治国的总目标,全面推进依法治国的原则等内容,欢迎下载使用。
2024年高考政治一轮复习讲义(部编版) 必修3 第15课 治国理政的基本方式: 这是一份2024年高考政治一轮复习讲义(部编版) 必修3 第15课 治国理政的基本方式,文件包含2024年高考政治一轮复习讲义部编版必修3第15课治国理政的基本方式教师版docx、2024年高考政治一轮复习讲义部编版必修3第15课治国理政的基本方式学生版docx等2份学案配套教学资源,其中学案共25页, 欢迎下载使用。
备考2024届高考政治一轮复习讲义必修3第七课治国理政的基本方式考点1我国法治建设的历程: 这是一份备考2024届高考政治一轮复习讲义必修3第七课治国理政的基本方式考点1我国法治建设的历程,共4页。

