2023-2024学年山东省济南市高二上学期期末学习质量检测历史试题含答案
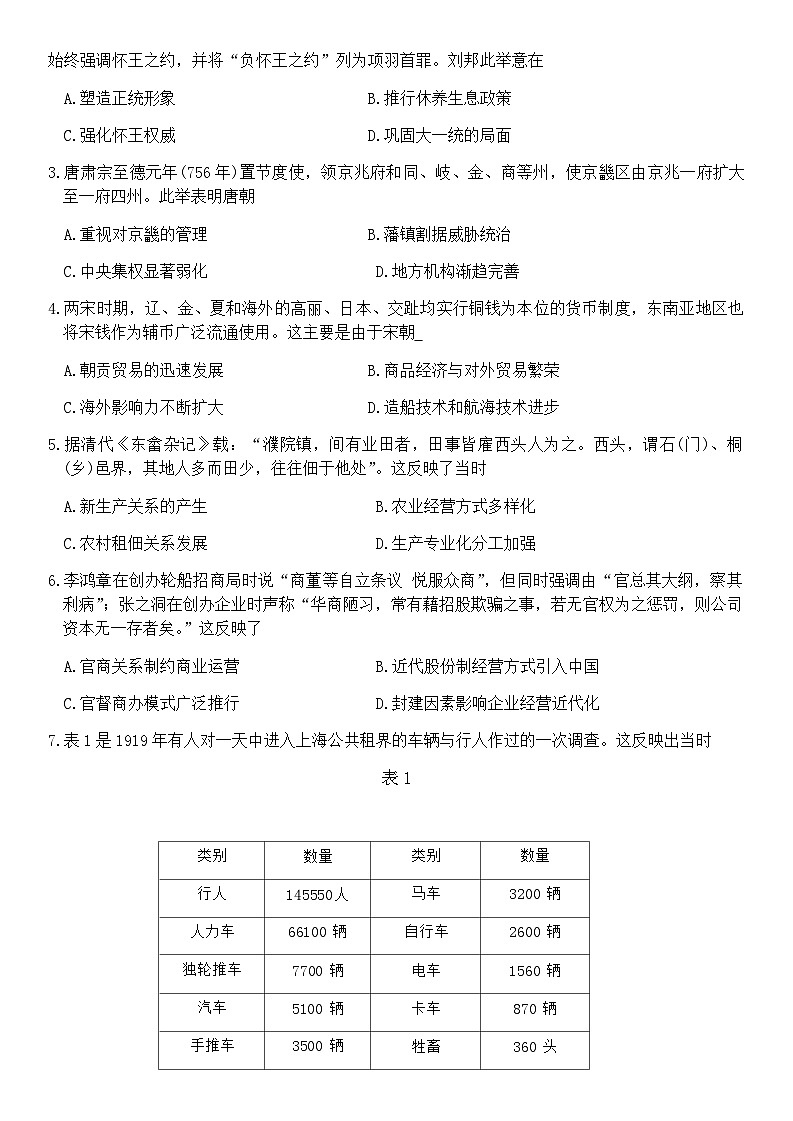
展开山东省济南市2023-2024学年高二上学期期末考试历史试题(Word版附答案): 这是一份山东省济南市2023-2024学年高二上学期期末考试历史试题(Word版附答案),共22页。试卷主要包含了 据清代《东畲杂记》载等内容,欢迎下载使用。
2023-2024学年福建省宁德市高二上学期期末质量检测历史试题含答案: 这是一份2023-2024学年福建省宁德市高二上学期期末质量检测历史试题含答案,共14页。试卷主要包含了 明初罢丞相,政归六部等内容,欢迎下载使用。
2023-2024学年山东省淄博市高二上学期期末教学质量检测历史试题含答案: 这是一份2023-2024学年山东省淄博市高二上学期期末教学质量检测历史试题含答案,共10页。

