期末复习(试题)-2023-2024学年六年级下册数学人教版
展开(时间:60分钟 分数:100分)
班级: 姓名: 分数:
一、填空题。(每题2分,共20分)
1、甲、乙两地相距60千米,李林8时从甲地出发去乙地,前一半时间平均每分钟行1千米,后一半时间平均每分钟行0.8千米,李林从甲地到乙地共用了( )小时.
2、最小的合数的倒数是( ),最小的质数的倒数是( ).
3、等腰三角形的顶角和一个底角的度数比是2∶1,它的顶角是( )度,底角是( )度。
4、油菜籽的出油率是42%,8400kg油菜籽可以榨油( )千克.
5、A×B=C,当C一定时,A和B成( )比例;当B一定时,A与C成( )比例.
6、0.8:0.2的比值是( ),最简整数比是( )
7、一个圆锥的体积是9.9立方分米,和它等底同高的圆柱的体积应是( ).
8、商场开展“买七送三”活动,作为顾客享受到最大的优惠是( )折.
9、一个圆的半径扩大到原来的3倍,它的直径扩大到原来的( )倍,周长扩大到原来的( )倍,面积扩大到原来的( )倍.
10、今年“十一黄金周”期间,某景点的门票从平时的150元降到120元,票价降低了( )%,“十一黄金周”期间的票价是平时的( )%.
二、判断题(对的打“√”,错的打“×”。每题1分,共5分)
1、两个真分数的积一定是真分数.( )
2、两个分数相除,商一定大于被除数.( )
3、两个面积相等的三角形一定能拼成一个平行四边形。( )
4、扇形统计图能够清楚地看出数据的多少。( )
5、不相交的两条直线一定是平行线。( )
三、选择题。(每题2分,共10分)
1、圆锥有( )条高。
A.1B.2 C.3 D.4
2、自行车和三轮车共9辆,车轮共25个,自行车和三轮车分别是( )。
A.2辆和7辆B.3辆和6辆C.1辆和8辆D.4辆和5辆
3、如果甲数比乙数多25%,那么乙数比甲数少( ).
A.B.C.D.不能确定
4、圆的半径扩大3倍,它的面积就扩大( ).
A.3倍B.6倍C.9倍 D.12倍
5、把一段圆柱体木料削成与它等底等高的圆锥体,削去部分的体积是圆柱体的( )。
A.B.2倍C.3倍D.
四、计算题。(共33分)
1、直接写出得数.(每小题1.5分,共12分)
16.8-7= 4.8×12.5%= 4-−=
10÷= +6.25=
2、脱式计算,能简算的要简算。(每小题4分,共12分)
3、解方程或解比例。(每小题3分,共9分)
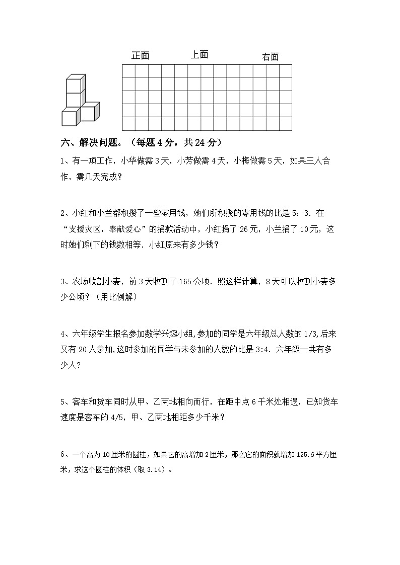
五、作图题。(共8分)
1、观察左面的物体,分别画出从正面、上面、左面看到的立体图形的形状.
六、解决问题。(每题4分,共24分)
1、有一项工作,小华做需3天,小芳做需4天,小梅做需5天,如果三人合作,需几天完成?
2、小红和小兰都积攒了一些零用钱,她们所积攒的零用钱的比是5:3.在“支援灾区,奉献爱心”的捐款活动中,小红捐了26元,小兰捐了10元,这时她们剩下的钱数相等.小红原来有多少钱?
3、农场收割小麦,前3天收割了165公顷.照这样计算,8天可以收割小麦多少公顷?(用比例解)
4、六年级学生报名参加数学兴趣小组,参加的同学是六年级总人数的1/3,后来又有20人参加,这时参加的同学与未参加的人数的比是3:4.六年级一共有多少人?
5、客车和货车同时从甲、乙两地相向而行,在距中点6千米处相遇,已知货车速度是客车的4/5,甲、乙两地相距多少千米?
6、一个高为10厘米的圆柱,如果它的高增加2厘米,那么它的面积就增加125.6平方厘米,求这个圆柱的体积(取3.14)。
参考答案
一、填空题。(每题2分,共20分)
1、1
2、
3、90 45
4、3528
5、反 正
6、4 4:1
7、29.7立方分米
8、七
9、3 3 9
10、20 80
二、判断题(对的打“√”,错的打“×”。每题2分,共10分)
1、√
2、×
3、×
4、×
5、×
三、选择题。(每题1分,共5分)
1、A
2、A
3、A
4、C
5、D
四、计算题。(共33分)
1、9.8;;0.6;3
14;;7;
2、19;;222
3、;;
五、作图题。(共8分)
1、
六、解决问题。(每题4分,共24分)
1、天
2、40元
3、440公顷
4、210人
5、108千米
6、4立方厘米
期末复习试题(试题)-2023-2024学年六年级下册数学人教版: 这是一份期末复习试题(试题)-2023-2024学年六年级下册数学人教版,共9页。试卷主要包含了把一个边长5cm的正方形按2,有一个圆柱体,如果4a=7b,那么a等内容,欢迎下载使用。
期末复习试题+-2023-2024学年六年级下册人教版数学: 这是一份期末复习试题+-2023-2024学年六年级下册人教版数学,共4页。试卷主要包含了自行车的车轮转一圈是现象,24和36的最公因数是等内容,欢迎下载使用。
期末复习(试题)-2023-2024学年六年级下册数学人教版: 这是一份期末复习(试题)-2023-2024学年六年级下册数学人教版,共2页。试卷主要包含了计算,选择,填空,操作,解决问题等内容,欢迎下载使用。

