【开学摸底考】高三地理(七省新高考通用 16+3模式)-2023-2024学年高三地理下学期开学摸底考试卷.zip
展开(考试时间:75分钟 试卷满分:100分)
注意事项:
1.答卷前,考生务必将自己的姓名、考生号等填写在答题卡和试卷指定位置上。
2.回答选择题时,选出每小题答案后,用铅笔把答题卡对应题目的答案标号涂黑。如需改动,用橡皮擦干净后,再选涂其他答案标号。回答非选择题时,将答案写在答题卡上。写在本试卷上无效。
3.考试结束后,将本试卷和答题卡一并交回。
4.考试范围:高考全部内容。
一、选择题:本题共16小题,每小题3分,共48分。在每小题给出的四个选项中,只有一项是符合题目要求的。
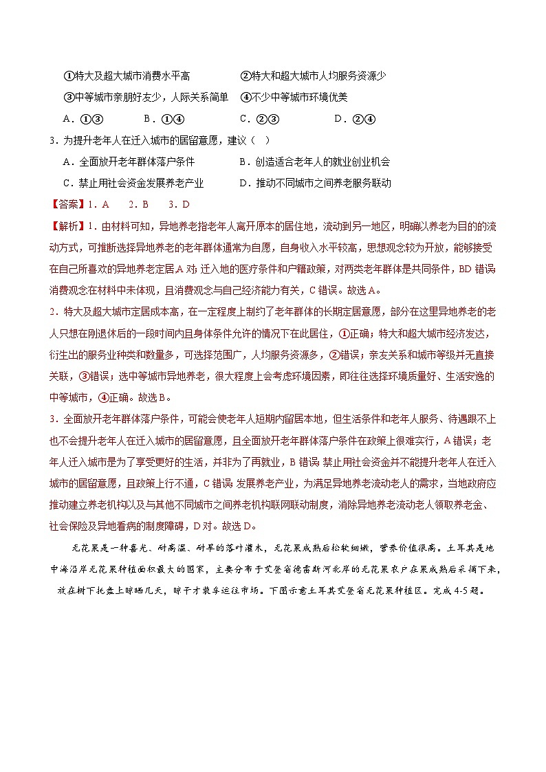
随着中国老龄化程度加深及经济社会转型,流动老人的流动原因呈现多样化趋势,包括务工经商、家属随迁、投靠亲友、拆迁搬家和异地养老等。其中,异地养老与家属随迁是两类典型的老年人口流动原因。前者是一种新兴养老模式,指老年人离开原本所居住地(往往以离开县级以上的地区为标志)后流动到另一地区,明确以养老为目的的流动方式;后者是一种相对传统的养老模式,指以照顾孙辈为主要目的而流入子女家庭所在地。这两类老年群体在迁入地的居留意愿存在一定差异(如下表)。完成1-3题。
1.异地养老的老年群体在迁入地的居留意愿高于家属随迁老年群体,其主要取决于( )
A.自身经济能力B.迁入地医疗条件
C.自身消费观念D.迁入地户籍政策
2.异地养老群体中,流入特大及超大城市的居留意愿比流入中等城市的低,可能是因为( )
①特大及超大城市消费水平高②特大和超大城市人均服务资源少
③中等城市亲朋好友少,人际关系简单④不少中等城市环境优美
A.①③B.①④C.②③D.②④
3.为提升老年人在迁入城市的居留意愿,建议( )
A.全面放开老年群体落户条件B.创造适合老年人的就业创业机会
C.禁止用社会资金发展养老产业D.推动不同城市之间养老服务联动
无花果是一种喜光、耐高温、耐旱的落叶灌木,无花果成熟后松软细嫩,营养价值很高。土耳其是地中海沿岸无花果种植面积最大的国家,主要分布于艾登省德雷斯河北岸的无花果农户在果成熟后采摘下来,放在树下托盘上晾晒几天,晾干才装车运往市场。下图示意土耳其艾登省无花果种植区。完成4-5题。
4.土耳其德雷斯河北岸适宜无花果树种植的有利气候条件是( )
①降水丰沛 ②风速较小 ③热量充足 ④云量较少
A.①②B.②③C.③④D.①④
5.土耳其艾登无花果农户多销售无花果干而非湿无花果的主要原因是( )
A.干无花果营养高B.销售时间比较长
C.湿无花果重量大D.运输途中易压烂
波士顿一直居于美国最适合骑行与步行城市之列,是全美较早开放共享单车系统的城市之一。波士顿共享单车工作日的平均骑行量为1.1万次/天,而周末为0.9万次/天。下图示意工作日和周末波士顿共享单车出行距离概率分布。据此完成6-8题。
注:概率密度指事件随机发生的几率;累计概率是指一个事件发生的概率,是该事件发生的次数与总次数之比。
6.从波士顿共享单车出行距离概率分布来看( )
A.1~1.5km骑行量最多B.在3km处骑行累计概率达到0.5
C.8km以上已无人骑行D.骑行量与出行距离呈正相关关系
7.与工作日相比,推测周末波士顿共享单车( )
A.骑行量较大B.休闲区的骑行量下降明显
C.骑行目的多样D.行政区骑行量大于居住区
8.与波士顿共享单车骑行量大呈显著负相关的是( )
A.人口数量多B.距中心商务区的距离较远
C.路网密度大D.单车停靠站点地铁接入度高
雾霾作为一种灾害性天气现象,会对人体健康造成严重影响。雾霾天气的形成与污染源和气象条件密切相关。大气出现逆温层是雾霾天气形成的主要气象条件,逆温层的厚度、强度和层数对污染物都有影响,其中逆温层强度是指逆温层顶部与底部的温差与逆温层厚度的比值。2019年12月26日-2020年1月8日,我国华北地区发生了一次严重的雾霾天气过程,该时段华北地区无明显降水天气过程。下图示意该时段华北地区逆温层强度与能见度随时间的变化过程。据此完成9-11题。
9.此次形成逆温层的大气环境条件是( )
A.受强低压控制B.受弱高压控制C.西北风强劲D.受冷锋控制
10.12月28日能见度最高的主要原因是( )
A.12月26日逆温层强度上升B.12月27日逆温层接近消失
C.12月28日逆温层完全消失D.12月29日逆温层强度下降
11.在污染源稳定的前提下,逆温层强度越大,则( )
A.污染物聚集,能见度降低B.太阳辐射强,能见度升高
C.污染物扩散,能见度升高D.太阳辐射弱,能见度降低
水系密度又称河网密度,指流域内总河长与流域面积之比,常随气候、地质、地貌等条件变化而变化。图示意我国部分区域水系密度与年降水量的关系(线段长度表示变幅)。完成12-13题。
12.海南岛年降水量丰富但水系密度较小,主要是因为( )
①蒸发耗水多②山地丘陵少③植被拦蓄多④陆地面积小
A.①②B.②③C.①④D.③④
13.黄土高原水系密度大的主要原因是( )
A.沟谷数量多B.黄土土质紧密C.土壤肥力高D.土壤多盐碱化
植被是山地生态系统的重要因素,也是反映区域生态环境质量的最好标志。云南省大理苍山是研究山地植被垂直地带性的典型山体,下图示意大理苍山植被垂直带谱。为覆盖整个研究区,科研人员选择2017年11月11日的3景和2018年1月24日的2景共5景遥感影像,用于划分垂直带植被类型和确定分类体系。据此完成14-16题。
14.大理苍山是研究山地植被垂直地带性的典型山体,主要是该山地( )
①位于亚热带,纬度较低②人类活动影响少
③不同坡向季风强弱差异大④相对高度较大
A.①②B.②③C.③④D.①④
15.科研人员选择11月和1月的遥感影像资料作为划分依据,主要考虑该时段( )
A.植被覆盖率较高B.叶片颜色差异大
C.云量较少D.气温较低
16.科研人员分析大理苍山东西坡植被的垂直分布格局及其变化特征,目的是( )
A.研究气候变化对植被演替的干扰B.检测遥感系统对地物分类的精度
C.为保护其生态环境提供参考依据D.划分植被垂直分异现象中的边界
二、综合题:共3题,共52分
17.阅读图文材料,回答下列问题。(18分)
挪威是全球电动汽车销量占比最高的国家,2020年纯电动汽车、油电混合动力车合计占比已经超过80%,其销售品牌众多,且都在挪威首都奥斯陆建有汽车体验中心。部分专家认为目前挪威的电动汽车市场趋于饱和。在此背景下,我国某汽车品牌坚持选择打开挪威市场,在奥斯陆建设汽车体验中心,以期为挪威消费者提供更全面细致和个性化的购车服务。新能源汽车的电池有两种补能模式——充电模式和换电模式(车主在换电站直接付费更换电池包,无须等待充电),该企业最终决定在挪威主推换电模式。图示意挪威的位置。
(1)说明该企业体验中心布局在奥斯陆的有利条件。(6分)
(2)分析该企业最终决定在挪威推广换电模式的原因。(6分)
(3)结合挪威自然环境特点,分析我国新能源汽车登陆挪威需要着重提升哪些方面的产品性能。(6分)
18.阅读图文材料,完成下列要求。(14分)
别德马湖是阿根廷南部巴塔哥尼亚高原上的一个湖底以基岩为主的湖泊,长80千米,宽15千米,面积1088km2。别德马湖是一个冰川湖,别德马冰川在其西端。别德马冰川在别德马湖的终点实测宽5千米。别德马湖的湖水经一条湖间河流注入阿根廷湖,然后经圣克鲁斯河注入大西洋。别德马湖自形成后湖水水位年变化一直较小。图为阿根廷别德马湖位置及其周边等高线地形图。
(1)从不同时期全球气候特点角度,分别说明别德马冰川在别德马湖成湖时期、蓄水时期的重要作用。(4分)
(2)从水循环角度分析别德马湖水位年变化较小的主要原因。(6分)
(3)别德马湖东、西部沿湖岸地区的外力作用差异较大,分析湖东岸的主要外力作用。(4分)
19.阅读材料,完成下列问题。(20分)
材料一:种子被称为农业的“芯片”,种质资源对于保障粮食安全具有基础性、战略性意义。20世纪70年代,海南逐步成为全国南繁育种基地,每年有来自全国各地的数千名科技人员到海南从事南繁育种工作。新中国培育的约1万个农作物新品种中,约7000个经过南繁培育。目前中国农作物种质资源达52万份,仅次于美国的55万份,位居世界第二位。以海南、甘肃、四川三大国家级育种制种基地为核心,52个制种大县和100个区域性良种繁育基地为骨干的种业基地“国家队”,为全国提供了70%以上的农作物用种。在制种基地中,海南被称为我国种子的“南繁硅谷”,而甘肃的河西走廊被称为“种子繁育黄金走廊”。2022年3月1日,新修订的《中华人民共和国种子法》正式施行。甘肃育种基地位于河西走廊地区,因其独特的自然条件被誉为“天然种子生产车间”。河西走廊目前是我国最大的蔬菜、瓜类、花卉等对外制种产业基地,占全国种子出口量的75%。下图为河西走廊种子生产基地分布图。
材料二:种质资源也叫品种资源或遗传资源,是指选育新品种的基础材料。近年来,我国种质资源不断萎缩,是种质净进口国。在海南自贸港政策大背景下,我国已在海南建设全球动植物种质资源引进中转基地。
(1)与甘肃、四川相比,指出海南育种制种的特点。(4分)
(2)分析河西走廊被誉为“天然种子生产车间”的有利气候条件。(6分)
(3)简述海南建成全球动植物种质资源引进中转基地对国家粮食安全的作用。(4分)
(4)为确保我国粮食安全,请从种业发展角度提出合理化建议。(6分)城市规模
异地养老
家属随迁
人数占比/%
居留意愿/%
人数占比/%
居留意愿/%
小城市
18.4
80.5
12.6
58.0
中等城市
9.8
88.4
9.2
71.0
大城市
43.8
78.0
33.8
69.0
特大及超大城市
28.0
84.8
44.4
67.8
【开学摸底考】高三地理(辽宁专用)-2023-2024学年高中下学期开学摸底考试卷.zip: 这是一份【开学摸底考】高三地理(辽宁专用)-2023-2024学年高中下学期开学摸底考试卷.zip,文件包含高三地理开学摸底考辽宁专用解析版docx、高三地理开学摸底考辽宁专用考试版docx、高三地理开学摸底考辽宁专用A3版答题卡docx、高三地理开学摸底考辽宁专用答案及评分标准docx、高三地理开学摸底考辽宁专用A3版答题卡ODF版pdf等5份试卷配套教学资源,其中试卷共19页, 欢迎下载使用。
【开学摸底考】高三地理(湖北专用,高考全部内容)-2023-2024学年高中下学期开学摸底考试卷.zip: 这是一份【开学摸底考】高三地理(湖北专用,高考全部内容)-2023-2024学年高中下学期开学摸底考试卷.zip,文件包含高三地理开学摸底考湖北专用解析版docx、高三地理开学摸底考湖北专用考试版docx、高三地理开学摸底考湖北专用A3版答题卡docx、高三地理开学摸底考湖北专用答案及评分标准docx、高三地理开学摸底考湖北专用A3版答题卡pdf等5份试卷配套教学资源,其中试卷共17页, 欢迎下载使用。
【开学摸底考】高三地理(新高考专用)-2023-2024学年高中下学期开学摸底考试卷.zip: 这是一份【开学摸底考】高三地理(新高考专用)-2023-2024学年高中下学期开学摸底考试卷.zip,文件包含高三地理开学摸底考新高考专用解析版docx、高三地理开学摸底考新高考专用考试版docx、高三地理开学摸底考新高考专用A3版答题卡docx、高三地理开学摸底考新高考专用答案及评分标准docx、高三地理开学摸底考新高考专用A3版答题卡PDF版pdf等5份试卷配套教学资源,其中试卷共18页, 欢迎下载使用。

