【开学摸底考】八年级生物(武汉专用)-2023-2024学年初中下学期开学摸底考试卷.zip
展开注意事项:
1.答卷前,考生务必将自己的姓名、准考证号等填写在答题卡和试卷指定位置上。
2.回答选择题时,选出每小题答案后,用铅笔把答题卡上对应题目的答案标号涂黑。如需改动,用橡皮擦干净后,再选涂其他答案标号。回答非选择题时,将答案写在答题卡上。写在本试卷上无效。
3.考试结束后,将本试卷和答题卡一并交回。
4、考试范围:八年级人教版上册+八下册第一章。
一、选择题:本卷共20题,每题2分,共40分。在每题列出的四个选项中,只有一项最符合题意。
1.白鹤是一种珍稀濒危鸟类,是我国重点保护物种。下列关于白鹤的叙述,正确的是( )
A. 白鹤胸肌的两端都附着在同一块胸骨上
B. 白鹤体温会随着环境温度的变化而变化
C. 白鹤前肢变成翼是适于飞行的唯一特征
D. 白鹤身体呈流线型可减少飞行中空气的阻力
【答案】D
【解析】A.白鹤属于鸟类,胸肌的两端附着在不同的胸骨上,它能牵动两翼完成飞行动作,A错误。
B.白鹤属于鸟类,体温高而恒定,且不会随环境温度的变化而改变,属于恒温动物,B错误。
C.白鹤身体呈流线型可减少飞行中空气的阻力,前肢变成翼,骨骼中空等,都是适于飞行生活的特点,C错误。
D.白鹤身体呈流线型可减少飞行中空气的阻力,D正确。
故选D。
2. 氧气是绝大多数生物生存的必需物质。下列关于各种动物进行气体交换的场所,正确的是( )
①鲸鱼—肺 ②蚯蚓—湿润的体壁 ③蜥蜴—肺 ④鲫鱼—鳃
⑤青蛙—肺和皮肤 ⑥蝗虫一气门 ⑦家鸽—肺和气囊 ⑧河蚌—鳃
A. ①②③④⑤⑥B. ①②③④⑤⑧C. ②③④⑤⑥⑦D. ②③④⑤⑦⑧
【答案】B
【解析】①鲸鱼属于哺乳动物,依靠肺进行呼吸,①正确。
②蚯蚓属于环节动物,它没有专门的呼吸器官,依靠体壁与外界环境进行气体交换,②正确。
③蜥蜴属于爬行动物,依靠肺进行呼吸,③正确。
④鲫鱼生活在水中,用鳃呼吸,④正确。
⑤青蛙属于两栖动物,幼体(蝌蚪)生活在水中,用鳃呼吸,成体生活在陆地上,用肺呼吸,但肺不发达,兼用皮肤呼吸,⑤正确。
⑥蝗虫生活在陆地上,用气管呼吸,⑥错误。
⑦家鸽每呼吸一次,气体两次经过肺,在肺里进行两次气体交换,而气囊中不进行气体交换,⑦错误。
⑧河蚌是软体动物,生活在水中,用鳃呼吸,⑧正确。
故选B。
3.下列有关生物与人类密切关系的叙述,正确的是( )
①蚯蚓能疏松土壤,提高作物产量 ②家畜是食物中动物蛋白的重要来源
③有的鸟具有很高的观赏价值 ④河蚌的贝壳能分泌珍珠质形成珍珠
A. ①②③B. ①②④C. ①③④D. ②③④
【答案】A
【解析】①蚯蚓在土壤中钻洞能使土壤疏松,蚯蚓排出物还能增加土壤肥力,提高作物产量,与人类关系密切,①正确。②动物可以为人们提供衣食住行等生活用品,家畜是由野生动物驯养而来的,能为人类提供动物蛋白,②正确。③有的鸟具有很高的观赏价值,如百灵、画眉等,③正确。④软体动物的身体柔软,有外套膜,能保护其内部柔软的身体,还能分泌珍珠质形成贝壳,④错误。综上所述,①②③与人类密切关系的叙述正确。
故选A。
4.下列四种动物描述正确的是( )
A. 甲、乙、丙、丁都是恒温动物
B. 乙的外骨骼可以随身体发育而长大
C. 甲、丁既能在水中游泳,也可以在陆地上生活,都属于两栖动物
D. 乙是无脊椎动物,甲、丙、丁是脊椎动物
【答案】D
【解析】A.体温不随着环境的改变而改变的动物是恒温动物,属于恒温动物的动物类群是鸟类和哺乳类。所以,图中的丙属于恒温动物,甲、乙、丁都是变温动物,A错误。
B.由于陆地气候相对干燥,与此相适应,蝗虫的体表具有外骨骼,有保护和支持内部柔软器官、防止体内水分蒸发的作用。但外骨骼不能随身体发育而长大,会限制蝗虫的发育和生长,所以蝗虫需要定期蜕皮,B错误。
C.两栖动物是指幼体生活在水中,用鳃呼吸。成体既能生活在水中,也能生活在潮湿的陆地上,主要用肺呼吸,兼用皮肤呼吸。所以,甲属于两栖动物,而乙属于爬行动物,C错误。
D.脊椎动物:身体内有由脊椎骨组成的脊柱的动物。包括鱼类、两栖类、爬行类、鸟类和哺乳类。无脊椎动物:身体内没有由脊椎骨组成的脊柱的动物。如:腔肠动物、扁形动物、线形动物、环节动物、软体动物、节肢动物等。所以,乙是无脊椎动物,甲、丙、丁是脊椎动物,D正确。
故选D。
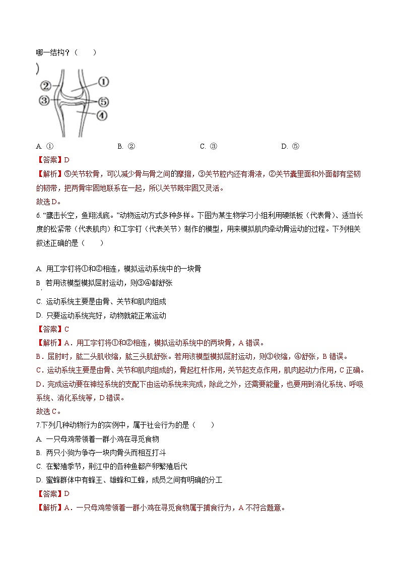
5. 玩手机时间太长,手指关节频繁活动,会导致患狭窄性腱鞘炎。具有减少骨与骨之间摩擦功能的是图中哪一结构?( )
A. ①B. ②C. ③D. ⑤
【答案】D
【解析】⑤关节软骨,可以减少骨与骨之间摩擦,③关节腔内还有滑液,②关节囊里面和外面都有坚韧的韧带,把两骨牢固地联系在一起,所以关节既牢固又灵活。
故选D。
6. “鹰击长空,鱼翔浅底。”动物运动方式多种多样。下图为某生物学习小组利用硬纸板(代表骨)、适当长度的松紧带(代表肌肉)和工字钉(代表关节)制作的模型,用来模拟肌肉牵动骨运动的过程。下列相关叙述正确的是( )
A. 用工字钉将①和②相连,模拟运动系统中一块骨
B 若用该模型模拟屈肘运动,则③④都舒张
C. 运动系统主要是由骨、关节和肌肉组成
D. 只要运动系统完好,动物就能正常运动
【答案】C
【解析】A.用工字钉将①和②相连,模拟运动系统中的两块骨,A错误。
B.屈肘时,肱二头肌收缩,肱三头肌舒张。若用该模型模拟屈肘运动,则③收缩,④舒张,B错误。
C.运动系统主要是由骨、关节和肌肉组成的,骨起杠杆作用,关节起支点作用,肌肉起动力作用,C正确。
D.完成运动要在神经系统的支配下由运动系统来完成,除此之外,还需要能量,也要用到消化系统、呼吸系统、消化系统等,D错误。
故选C。
7.下列几种动物行为的实例中,属于社会行为的是( )
A. 一只母鸡带领着一群小鸡在寻觅食物
B. 两只小狗为争夺一块肉骨头而相互打斗
C. 在繁殖季节,荆江中的各种鱼都产卵繁殖后代
D. 蜜蜂群体中有蜂王、雄蜂和工蜂,成员之间有明确的分工
【答案】D
【解析】A.一只母鸡带领着一群小鸡在寻觅食物属于捕食行为,A不符合题意。
B.两只狗为得到骨头而打架,属于攻击行为,B不符合题意。
C.在繁殖季节,荆江中的各种鱼都产卵繁殖后代属于繁殖行为,C不符合题意。
D.蜜蜂群体中有蜂王、雄蜂和工蜂,成员之间有明确的分工属于社会行为,D符合题意。
故选D。
8.中国女排的拼搏精神激发了很多同学对排球的兴趣,在反复练习中,垫球技术越来越高(如图)。下列叙述正确的是( )
A. 视觉的形成部位是大脑皮层的视觉中枢B. 垫球动作由一块骨骼肌收缩完成
C. 这是神经和运动系统共同调节的结果D. 大脑指挥精准垫球是简单反射
【答案】A
【解析】A.视觉最终形成的部位也是大脑皮层的一定区域,即视觉中枢,而在视网膜上只是形成了物像,A正确。
B.一个动作的完成总是由两组或两组以上的肌肉相互配合、共同完成的,B错误。
C.人体是一个统一的整体,各项生命活动要在神经系统和激素的共同协调、呼吸系统、消化系统以及血液循环系统等配合下才能完成,使人体成为统一的整体,C错误。
D.精准垫球运动是在大脑皮质的高级中枢参与下完成的一种高级的神经活动,是复杂反射,D错误。
故选A。
9.2021年12月,“离家出走”的亚洲象回到西双版纳,这是一种社会行为。下列说法正确的是( )
A. 亚洲象的群体生活有利于防御敌害B. 亚洲象仅通过声音传递信息
C. 该象群的迁移不会影响其它生物的生活D. 群体生活的动物都有组织、分工和等级等重要特征
【答案】A
【解析】AB.象的群体内形成一定的组织,象群中其他成员都听从“首领”的指挥统一行动,共同维持群体生活的行为,这种行为属于社会行为,亚洲象通过动作、声音传递信息,亚洲象的群体生活有利于防御敌害,A正确,B错误。
C.象群行进中所到之处,对农田和庄稼造成了一定的损失,C错误。
D.营群体生活的动物往往具有社会行为,但有些群体生活的动物如麻雀等,没有组织、分工和等级等重要特征,D错误。
故选A。
10.下图是关节结构模式图,以下有关动物运动与行为的描述,不正确的是( )
A. 躯体运动的形成,要在神经传来兴奋的作用下骨骼肌收缩,牵引骨绕关节活动而产生
B. ②内有滑液,使关节具有灵活性,②由③和⑤共同围成
C. 取食行为能保证动物的生存;节律行为使动物的生活与环境周期性变化保持同步
D. 本能与学习,是动物适应环境的两种最基本方式
【答案】B
【解析】A.骨骼肌有受刺激而收缩的特性,当骨骼肌收缩受神经传来的刺激收缩时,就会牵动着它所附着的骨,绕着关节活动,于是躯体就产生了运动,正确。
B.①关节囊的内表面能分泌滑液,进入由关节囊和⑥关节面共同围成的密闭腔隙--②关节腔,润滑关节软骨,减少骨与骨之间的摩擦,使关节的运动灵活自如,错误。
C.动物的取食行为可以保证动物的生存,有些动物有诱捕猎物的手段,有些利用工具猎取食物,有些能对捕获食物进行初步加工,还有动物有贮存食物的习性。生活在地球上的动物,也有许多周期性的、有节律的行为,这些行为称为节律行为。动物的节律行为是与其生活环境的周期性变化保持一致的,从而使其对能更好适应环境 ,正确。
D.动物的先天性行为指的是由动物生来就有的,由体内的遗传物质所决定的行为,而动物的学习行为指的是在先天性行为的基础上,通过环境因素的作用,由生活经验和学习所获得的行为,本能和学习是动物适应环境的两种最基本方式,正确。
故选B。
11.关于动物的运动,下列说法正确的是( )
A. 哺乳动物的运动系统主要由骨和肌肉组成
B. 运动仅靠运动系统就可以完成
C. 肱二头肌收缩,肱三头肌舒张时,肘部伸展
D. 骨本身是不能运动的,骨的运动要靠骨骼肌的牵拉
【答案】D
【解析】A.人体运动系统都是由骨、骨连结、骨骼肌三部分组成,A错误。
B.动物的运动并不是仅靠运动系统来完成的,还需要其他系统如神经系统的调节,运动所需要的能量,有赖于消化系统,呼吸系统,循环系统等系统的配合, B错误。
C.屈肘时肱二头肌收缩,肱三头肌舒张,伸肘时肱三头肌收缩,肱二头肌舒张,C错误。
D.骨的位置变化产生运动,但骨本身是不能运动的,骨的运动要依靠骨骼肌的牵拉,骨骼肌有受刺激而收缩的特性,当骨骼肌受神经传来的刺激收缩时,就会牵动着它所附着的骨,绕着关节活动,于是躯体就产生了运动, D正确。
故选D。
12.动物是地球上最活跃的类群,关于动物运动和行为的叙述,正确的是( )
A. 一块骨骼肌的肌腱可绕过关节连在不同的骨上
B. 小猫的运动系统由骨和肌肉组成
C. 先天性行为和学习行为互不构成关联
D. 在一群猴子组成的“等级社会”中,“首领”通常由年长者担任
【答案】A
【解析】A.骨骼肌包括中间较粗的肌腹和两端较细的肌腱(乳白色),同一块骨骼肌的两端跨过关节分别固定在两块不同的骨上,正确。
B.人和脊椎动物的运动系统包括骨、关节和骨骼肌三部分组成,骨起支持作用,骨连接起保护作用,骨、关节和骨骼肌在神经系统的支配下以及其他系统的协调下共同完成的。因此,小猫的运动系统由骨骼和肌肉组成,错误。
C.学习行为是建立在先天性行为基础上的。没有先天性行为的基础,就没有后天性的学习行为,错误。
D.营社会行为的动物,在各个组成成员之间,根据个体大小、力量强弱、健康状况和凶猛程度,排成等级次序,其中只有一个雄性个体最占优势,其为社群中的首领,优先享有食物和配偶,优先选择筑巢场地,其他成员对它表示顺从,负责指挥整个社群的行动,并且和其他雄狒狒共同保卫这个群体,错误。
故选A。
13.细菌、真菌和病毒种类繁多、分布广泛,是生态系统的重要组成部分。下列叙述正确的是( )
A. 霉菌、酵母菌等真菌属于原核生物B. 病毒一旦侵入人体,就会使人患病
C. 馒头变质长出的“毛”是细菌形成的菌落D. 细菌和真菌对自然界中物质循环起着重要作用
【答案】D
【解析】A.霉菌、酵母菌属于真菌,其细胞的结构包括细胞壁、细胞膜、细胞质、细胞核、液泡、线粒体,细胞核外有真正的核膜,属于真核生物,A错误。
B.人体内有三道免疫防线,所以病毒侵入人体,不一定会使人患病,B错误。
C.馒头放久了长出的绿“毛”是真菌形成的菌落,不是细菌形成的,C错误。
D.营腐生生活的细菌、真菌能将有机物分解成简单的无机物,细菌、真菌等微生物作为分解者促进了自然界中的物质循环,D正确。
故选D。
14. 下图分别是细菌、真菌、病毒示意图,以下说法数误的是( )
A. ①没有成形的细胞核,是原核生物
B. ②是真核生物,可以通过孢子生殖
C. ③是单细胞生物,进行分袋生殖
D. 细菌群体耐药性的增强,是药物选择的结果
【答案】C
【解析】A.①细菌虽有DNA集中的区域,却没有成形的细胞核,这样的生物称为原核生物。真菌、动植物具有真正的细胞核,属于真核生物。①是细菌,细菌没有成形的细胞核,是原核生物,A正确。
B.②蘑菇属于多细胞真菌,真菌是通过产生大量的孢子来繁殖后代的。孢子可以飘散到各处,每个孢子在适宜的环境条件下,都能发育成一个新个体,B正确。
C.③病毒没有细胞结构,不能独立生存,只能寄生在活细胞里,靠自己的遗传物质中的遗传信息,利用细胞内的物质,制造出新的病毒,这就是它的繁殖(自我复制),C错误。
D.细菌的抗药性存在着变异,有的抗药性强,有的抗药性弱。使用药物时,把抗药性弱的细菌杀死,这叫不适者被淘汰;抗药性强的细菌活下来,这叫适者生存。活下来的抗药性强的细菌,繁殖的后代有的抗药性强,有的抗药性弱,在使用药物时,又把抗药性弱的细菌杀死,抗药性强的细菌活下来。这样经过药物对细菌的长期选择,导致细菌的抗药性越来越强,甚至产生了“超级细菌”。因此,细菌群体耐药性的增强,是药物进行自然选择的结果,D正确。
故选C。
15.如图为三种微生物的示意图,相关叙述正确的是( )
A. ①和②都是原核生物B. ①和③都进行分裂生殖
C. 艾滋病病毒与③都没有细胞结构D. 三种生物都能独立生活
【答案】C
【解析】A、①是细菌,没有成形的细胞核,②酵母菌属于真菌,有成形的细胞核,错误。
B、①细菌是靠分裂进行生殖的,③病毒进行自我复制,错误。
C、艾滋病病毒与③冠状病毒都没有细胞结构,正确。
D、①和②都能独立生活,而③病毒无细胞结构,不能独立生活,只能寄生在活细胞内,错误。
故选:C。
16.微生物在自然界中分布广泛,有关叙述合理的是( )
A. 病毒结构简单,由蛋白质外壳和内部遗传物质组成;须通过寄生或腐生才能存活
B. 酵母菌可用于酿醋和制泡菜;蘑菇细胞内含有叶绿体,属生态系统中的生产者
C. 多数真菌由菌丝构成,能够产生孢子繁殖后代;青霉能与所有的细菌共生
D. 微生物相对表面积大,代谢类型多,繁殖速度快,所以微生物分布广泛
【答案】D
【解析】A.病毒结构简单,由蛋白质外壳和内部遗传物质组成;须通过寄生才能存活,不能营腐生生活,A错误。
B.酵母菌可用于制作面包和酿酒,蘑菇属于真菌,不含叶绿体,是生态系统中的分解者,B错误。
C.多数真菌由菌丝构成,能够产生孢子繁殖后代;青霉菌产生的青霉素会抑制某些细菌的生长,因此不能与所有的细菌共生,C错误。
D.微生物体积微小,相对表面积大,代谢类型多,如寄生、腐生、共生、自养;繁殖速度快,所以微生物分布广泛,D正确。
故选D。
17. 攥紧中国种子,端稳中国饭碗。“水稻之子”袁定阳接续“袁梦”继续加快耐盐碱水稻配套高产高效栽培技术的研发。高寒耐盐碱高产水稻的培育利用的是( )
A. 生物种类的多样性B. 生物数量的多样性
C. 基因的多样性D. 生态系统的多样性
【答案】C
【解析】A.生物种类的多样性是指地球上动物、植物、微生物等生物种类的丰富程度,A不符合题意。
B.生物多样性不包括生物数量的多样性,B不符合题意。
C.广义的遗传(基因)多样性是指地球上生物所携带的各种遗传信息的总和,这些遗传信息储存在生物个体的基因之中。高寒耐盐碱高产水稻的培育利用的是基因的多样性,C符合题意。
D.生态系统多样性是指生物圈内生境、生物群落和生态系统的多样性以及生态系统内生境差异、生态过程变化的多样性,D不符合题意。
故选C。
18. 悠悠文明史,漫漫丝绸路。小小的家蚕不仅同中华文明紧密相连,也促进了中外文化的交流。家蚕生殖发育的过程正确的是( )
A 卵→幼虫→蛹→成虫B. 幼虫→卵→成虫→蛹
C. 成虫→幼虫→卵→蛹D. 蛹→幼虫→卵→成虫
【答案】A
【解析】家蚕的发育经过卵、幼虫、蛹、成虫四个时期,幼虫在形态结构和生活习性与成虫显著不同,属于完全变态发育。蝗虫的发育过程是不完全变态发育,发育要经过卵、若虫、成虫三个时期。A符合题意,BCD不符合题意。
故选A。
19.生物通过生殖和发育,使得生命在生物圈中世代相续,生生不息。下列说法正确的是( )
A. 两栖动物的生殖和发育可以离开水B. 家蚕发育过程比蝗虫多了蛹期
C. 鸟卵在适宜条件下都能孵化成雏鸟D. 嫁接和组织培养都是有性生殖
【答案】B
【解析】A.两栖类的青蛙雌雄抱对后将卵细胞和精子产到水中,进行体外受精,受精卵必须在水中发育。因此,受精卵的发育过程,没有脱离水的限制,容易受到水环境的影响,A错误。
B.家蚕的生殖和发育:经过“卵→幼虫→蛹→成虫”四个时期;蝗虫的生殖和发育:经过“卵→若虫→成虫”三个时期。因此,家蚕发育过程比蝗虫多了蛹期,B正确。
C.受精的鸟卵在适宜条件下能孵化成雏鸟,C错误。
D.不经过两性生殖细胞的结合,由母体直接产生新个体,这种生殖方式称为无性生殖。嫁接和组织培养都没有经过两性生殖细胞的结合是无性生殖,D错误。
故选B。
20.有关动植物生殖和发育的叙述,正确的是( )
A.“有心栽花花不开,无心插柳柳成荫”描述了柳树的有性生殖
B.“菜青虫”在菜粉蝶一生中所处的时期是幼虫期
C.青蛙和蝗虫都进行不完全变态发育
D.求偶、交配、筑巢、产卵是所有鸟类共有的繁殖行为
【答案】B
【解答】A、“有心栽花花不发,无心插柳柳成荫”所描述的生殖方式是扦插,属于植物的无性生殖,A错误;
B、“菜青虫”在菜粉蝶一生中所处的时期是幼虫期,B正确。
C、青蛙把卵产在水中,卵在水中完成受精、发育,成体和幼体相差很大,为变态发育,蝗虫的发育包括卵、若虫和成虫三个时期,属于不完全变态发育,C错误;
D、鸟类的繁殖行为包括求偶、交配、筑巢、产卵、孵化、育雏几个过程,求偶、交配、产卵是所有鸟类都要经历的生殖发育过程,D错误。
故选:B。
二、非选择题:共2 题, 共 10分。
21.据图回答下列问题:
下图是学生小张用两片长方形的木板〔3、5〕、两条松紧带〔2、4〕和一颗螺丝〔1〕制作的肌肉牵拉骨运动的模型,请据图回答:
(1)图中〔3、5〕相当于 ,虚线箭头表示〔4〕的收缩状态,此时〔2〕应该处于 状态。从这个模型可以看出,人的运动,要靠骨骼肌牵拉骨,绕 (填名称)转动完成。
(2)下面两图表示鸟类的两种不同行为,其中表示动物先天性行为的是图 ;表示动物学习行为的是图 。
【答案】(1)骨 舒张 关节
(2)B A
【解析】(1)骨骼肌有受刺激而收缩的特性,当骨骼肌受神经传来的刺激收缩时,就会牵动骨绕关节活动,于是躯体就会产生运动。图中[3]、[5]相当于两块骨,[2]、[4]相当于骨骼肌,[1]相当于关节。图中虚线箭头表示[4]收缩的过程,此时[2]应该处于舒张状态,从这个模型可以看出,人在运动时,要靠骨骼肌牵拉骨,绕关节转动完成动作。
(2)先天性行为是指动物生来就有的,由动物体内的遗传物质所决定的行为,称为先天性行为例如:蜜蜂采蜜,蚂蚁建巢,蜘蛛织网,鸟类迁徙等,先天性行为是动物的一种本能行为,不会丧失;后天性行为是动物出生后通过学习得来的行为,动物建立后天行为的主要方式是条件反射,参与神经中枢是大脑皮层不是与生俱来的而是动物在成长过程中,通过生活经验和“学习”逐渐建立起来的新的行为。图A大山雀偷饮牛奶是通过学习、模仿得来的行为,属于后天性行为;图B红雀喂养金鱼,是生来就有的,不学就会的,由体内的遗传物质所决定的先天性行为。
22.下列是生殖发育有关的示意图,请分析作答:
(1)甲图是家蚕的发育过程,其发育属于 (填“完全”或“不完全”)变态发育。
(2)乙图中新生命与母体是通过 (填“①”或“③”)进行物质交换的。
(3)丙图表示绿色开花植物受精的过程,其中受精后的 (填“②”或“④”)能够发育成种子 (填“①”或“③”)发育成果实。
(4)农业生产中,常采用种藕繁殖湘莲,这种繁殖方式属于 (填“无性”或“有性”)繁殖。
【答案】 完全 ① ④ ③ 无性
【解析】(1)甲图是家蚕的发育过程,它的发育要经过受精卵、幼虫、蛹、成虫四个时期,而且幼虫与成虫的形态结构和生活习惯差异很大,像这样的变态发育过程称为完全变态发育。
(2)胎儿生活在子宫内半透明的羊水中,通过①胎盘从母体获得所需要的营养物质和氧气,胎儿产生的二氧化碳等废物,也是通过胎盘经母体排出体外的。
(3)一朵花传粉、受精后,子房发育成果实,④胚珠发育成种子,③子房发育成果实。
(4)用种藕繁殖湘莲,没有经过两性生殖细胞结合,是由母体直接发育成新个体的繁殖方式,属于无性繁殖。
【开学摸底考】八年级生物(江苏专用)-2023-2024学年初中下学期开学摸底考试卷.zip: 这是一份【开学摸底考】八年级生物(江苏专用)-2023-2024学年初中下学期开学摸底考试卷.zip,文件包含八年级生物开学摸底考江苏专用答案及评分标准docx、八年级生物开学摸底考江苏专用答题卡docx、八年级生物开学摸底考江苏专用考试版docx、八年级生物开学摸底考江苏专用解析版docx、八年级生物开学摸底考江苏专用答题卡pdf等5份试卷配套教学资源,其中试卷共43页, 欢迎下载使用。
【开学摸底考】八年级生物(广州专用)-2023-2024学年初中下学期开学摸底考试卷.zip: 这是一份【开学摸底考】八年级生物(广州专用)-2023-2024学年初中下学期开学摸底考试卷.zip,文件包含八年级生物开学摸底考广州专用试卷版docx、八年级生物开学摸底考广州专用解析版docx、八年级生物开学摸底考广州专用答题卡docx、八年级生物开学摸底考广州专用答题卡pdf、八年级生物开学摸底考广州专用参考答案docx等5份试卷配套教学资源,其中试卷共29页, 欢迎下载使用。
【开学摸底考】八年级生物(广东专用)-2023-2024学年初中下学期开学摸底考试卷.zip: 这是一份【开学摸底考】八年级生物(广东专用)-2023-2024学年初中下学期开学摸底考试卷.zip,文件包含八年级生物开学摸底考广东专用试卷版docx、八年级生物开学摸底考广东专用解析版docx、八年级生物开学摸底考广东专用参考答案docx、八年级生物开学摸底考广东专用答题卡docx、八年级生物开学摸底考广东专用答题卡pdf等5份试卷配套教学资源,其中试卷共34页, 欢迎下载使用。

