【开学摸底考】九年级物理(湖北武汉专用)-2023-2024学年初中下学期开学摸底考试卷.zip
展开(考试时间:70分钟 试卷满分:70分)
注意事项:
1.本试卷分第Ⅰ卷(选择题)和第Ⅱ卷(非选择题)两部分。答卷前,考生务必将自己的姓名、准考证号填写在答题卡上。
2.回答第Ⅰ卷时,选出每小题答案后,用2B铅笔把答题卡上对应题目的答案标号涂黑。如需改动,用橡皮擦干净后,再选涂其他答案标号。写在本试卷上无效。
3.回答第Ⅱ卷时,将答案写在答题卡上。写在本试卷上无效。
4.测试范围:九年级全一册。
5.考试结束后,将本试卷和答题卡一并交回。
第Ⅰ卷
一、选择题(本题包括12小题,每小题只有一个选项符合题意.每小题3分,共36分)
1.下列说法正确的是( )
A.图甲中,抽掉玻璃板后,观察到两种气体混合在一起,颜色变均匀,这说明了分子间存在引力
B.图乙中,两个铅块压在一起,下面悬挂钩码也不会分开,说明分子在不停地运动
C.图丙中,活塞向下运动,硝化棉被点燃,是活塞对硝化棉做功,硝化棉内能增大,温度升高
D.图丁中,当瓶塞跳起来时,瓶内气体对外做功,内能减小,温度降低,水蒸气液化成小水滴形成白雾
2.汽车是现代生活中最常见的一种交通工具,如图甲、乙分别是某汽油机的某冲程及能量流向图。下列有关说法正确的是( )
A.甲图是压缩冲程,活塞对气缸内的气体做功,气体的温度升高
B.由乙图可知该汽油机的效率是30%
C.汽车尾气中的“汽油味”越浓燃料燃烧得越不充分,这会降低燃料的热值
D.为节能冬天汽车都会利用尾气中的余热给车内供暖,该举措大大提高了燃料的热值
3.空气炸锅通过加热管(用表示)来加热空气,并通过风机(用表示)把高温空气吹到锅内来加热食物。如图所示的某款空气炸锅工作时,当温度达到设定温度,温控开关S2自动断开,加热管停止工作;当工作时间达到设定时间,定时开关S1自动断开,整个电路停止工作。其工作原理简化电路图合理的是( )
A.B.C.D.
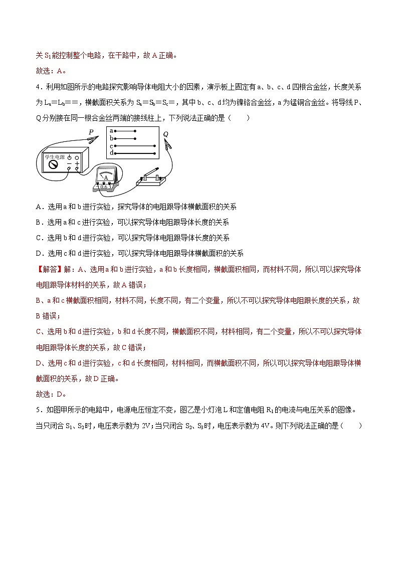
4.利用如图所示的电路探究影响导体电阻大小的因素,演示板上固定有a、b、c、d四根合金丝,长度关系为La=Lb==,横截面积关系为Sa=Sb=Sc=,其中b、c、d均为镍铬合金丝,a为锰铜合金丝。将导线P、Q分别接在同一根合金丝两端的接线柱上,下列说法正确的是( )
A.选用a和b进行实验,探究导体的电阻跟导体横截面积的关系
B.选用a和c进行实验,可以探究导体电阻跟导体长度的关系
C.选用b和d进行实验,可以探究导体电阻跟导体长度的关系
D.选用c和d进行实验,可以探究导体电阻跟导体横截面积的关系
5.如图甲所示的电路中,电源电压恒定不变,图乙是小灯泡L和定值电阻R1的电流与电压关系的图像。当只闭合S1、S2时,电压表示数为2V;当只闭合S2、S3时,电压表示数为4V。则下列说法正确的是( )
A.当只闭合S1、S2时,灯泡L的电阻是15Ω
B.R1的阻值是10Ω
C.电源电压U为10V
D.R2的阻值是10Ω
6.如图所示,R1是定值电阻,R2是滑动变阻器,电源电压保持不变,当滑动变阻器R2的滑片P向a滑动时,以下说法正确的是( )
A.这是一个并联电路,电流表A2测量总电流
B.电压表V的示数变小,电流表A1的示数变大,A2的示数变小
C.电压表V的示数变大,电路的总电流变大
D.电压表V的示数不变,电流表A1的示数变大,A2的示数不变
7.关于家庭电路和安全用电,下列说法正确的是( )
A.图甲中,电能表应该安装在空气开关之前,可以用它直接测量用电器消耗的总电功率
B.图乙中,试电笔可以用来区分零线和地线,使用时要用指尖抵住上端的金属帽
C.图丙中,三脚插头接入三孔插座后,金属外壳接地,能防止万一外壳带电时对人造成伤害
D.图丁中,假如人的一只手接触火线,另一只手接触零线,人会触电,此时空气开关会切断电路
8.如图是有关“电与磁”的四幅图,对电与磁的关系描述正确的是( )
A.如图甲,奥斯特实验证实了磁能产生电
B.如图乙,由小磁针静止时N极的指向可以判断螺线管的a端与电源正极连接
C.如图丙,扬声器与发电机工作原理相同
D.如图丁,话筒与电动机工作原理相同
9.如图为电磁波的频率及其应用实例,下列说法正确的是( )
A.电磁波的传播不需要介质
B.电视机遥控器是利用了γ射线工作的
C.体检胸透用的X射线频率比可见光低
D.红外线在真空中传播速度比紫外线的快
10.关于能量和能源的利用,以下说法中正确的是( )
A.核电站是利用核能来发电的,其核心设备是核反应堆,里面发生的是可控的核裂变
B.水能、风能和化石能源均是可再生能源
C.目前直接利用太阳能的方式只是用太阳能电池把太阳能转化成电能
D.能量的转化、能量的转移有时是有方向性的
11.华为M30电池铭牌如图,其新一代快充技术——supercharge,手机支持最大10V/4A超级快充,兼容4.5V/5A快充和5V/2A慢充。手机同时支持27W华为无线超级快充。关于电池信息下列说法错误的是( )
A.电池从没电到充满最快大约用时27min
B.充满电后,约储存电能1.8×104J
C.电池容量处还可以标有18Wh
D.电池从没电到利用无线快充充满大约用时40min
12.如图所示,电源电压U保持不变,滑动变阻器最大阻值为R3。当只闭合开关S,滑片P在最左端时,电压表示数为U1,R1的电功率为P1,再将S1闭合,滑片P移至最右端,电压表示数变为U2;当只闭合S、S2、S3,滑片P仍在最右端时,R1的电功率为P'1,R3的电功率为P3,电流表A与A1示数之差为1.2A。已知:U1:U2=5:9,P1:P1′=1:9,P3=4.8W。下列结论中错误的是( )
A.只闭合S时,电路的最大总功率为4.8W
B.只闭合S时,电路的最大总功率是最小总功率的2倍
C.只闭合S2、S3,电路的最小总功率为21.6W
D.只闭合S、S2、S3,电路的最小总功率为26.4W
第Ⅱ卷
二、非选择题(本题包括7题,共34分)
13.(4分)某实验小组用如图甲所示的装置比较水和煤油的吸热本领。(ρ煤油=0.8×103kg/m3)
加热前,在一个烧杯中倒入400mL的水,为了使水和煤油的质量相同,需要在另一个相同烧杯中倒
入 mL的煤油。
(2)用两个相同规格的电加热器来加热水和煤油,每隔1min记录一次温度,整个实验操作无误。图乙中,若图线②反映煤油的温度随时间的变化规律,则图线 (填序号)可以反映水的温度随时间的变化规律。加热过程中,煤油的热值 (填“变大”、“不变”或“变小”)。
(3)同时停止加热,在相同质量的水和煤油温度降低的过程中,水放出的热量与降低的温度之
比 (填“大于”、“等于”或“小于”)煤油放出的热量与降低的温度之比。
14.(3分)如图是一个住宅户内的配电系统方框图,当吊灯正常发光时,用试电笔接触P处的导线氖管 发光(选填“会”或“不会”);当站在地上的人不小心用手指接触到插孔M内的金属片时 (选填“空气开关”或“漏电保护器”)会迅速切断电流,对人身起到保护作用;N处应安装的家庭电路元件为 。
15.(3分)如图所示,GMR是一个巨磁电阻,其阻值随磁场的增强而急剧减小,当闭合开关S1和S2时,小磁针如图所示静止时黑色部分指向北方,则电磁铁的左端为 极,电源右端为 极,要使指示灯变亮,滑动变阻器的滑片应该向 滑动。
16.(3分)为了探究“利用磁场产生感应电流的条件”,小华将一根导体棒AB的两端用细线与灵敏电流计组成一个闭合电路,并用绝缘线悬挂起来放在U形磁铁的磁场中,如图甲所示。
(1)甲实验中是通过观察 来判断电路中是否产生感应电流;
(2)如图乙是发电机原理的示意图,图丙中的“”表示图乙中的导线ab的横截面(沿导线由b往a看),当导线ab在磁场中从①位置转动到④位置的过程中,会产生感应电流的是 ;
A.①③④ B.②③④ C.①②④ D.①②③④
(3)如果将图甲中的灵敏电流计换成 ,可以探究磁场对通电导体的作用。
17.(5分)小东同学在做“探究电流电阻的关系”实验时,准备以下器材:电源电压为3V且保持不变,电流表(0~0.6A)、电压表(0~3V)、四个定值电阻(5Ω、10Ω、15Ω、20Ω)开关、导线若干。根据如图甲所示的实物电路图连接进行实验。
(1)小明按照电路图连接电路时,开关应处于 状态,滑动变阻器的滑片应移到最 端。
(2)探究电流与电阻的关系时,小东通过调节滑动变阻器滑片P,保持通过定值电阻R两端的电压1V不变,为了让4个定值电阻都能完成实验,则滑动变阻器的规格应选择 。
A.滑动变阻器(30Ω 0.2A) B.滑动变阻器(40Ω 0.2A) C.滑动变阻器(50Ω 0.1A)
(3)如果选择的滑动变阻器为“30Ω 0.5A”,要完成4个定值电阻的所有实验,需要使得定值电阻两端的电压不变,预设的这个不变的电压的范围是: 。
(4)在使用5Ω和10Ω电阻实验时,滑动变阻器消耗的电功率之比为 。
18.(4分)某同学用如图所示的实验装置探究电流通过导体产生的热量与哪些因素有关,两个透明容器中封闭着等量的空气。
(1)通电后透明容器中电阻丝的内能增大是通过: (选填“做功”或“热传递”)方式改变的。
(2)观察图甲中的左右两管,在通电时间相等时,发现右管液面上升得更高,表明电流通过导体产生的热量多少与 有关。
(3)采用图乙中的实验装置探究“电流产生的热量跟电流是否有关”时,右边透明容器外的电阻
R (选填“能”或“不能”)选用阻值为3Ω的电阻丝。
(4)能用图乙中的实验结论解释的现象是 (填序号)。
①电炉丝通过导线连接到电路里、电炉丝热得发红而导线几乎不发热。
②电源短路时容易烧坏电源。
③家庭电路导线连接处比别处更容易发热,加速老化,甚至引起火灾。
19.(12分)图甲是某型号能设定加热温度的家用空气炸锅,其简化电路如图乙所示。它是通过电阻丝R1来加热空气,从而加热食物,通过调节变阻器 R3 接入电路的阻值来设置加热温度,电阻R2置于温度监测区域,它的阻值随温度变化。求:
(1)电磁铁的上端为 (选填“N”或“S”)极。闭合开关S,当电磁继电器的衔铁被吸下时, (选填“开始”或“停止”)加热。
(2)将5×10﹣3kg 的空气从20℃加热到200℃需要吸收的热量。c空气取1.0×103J/(kg•℃);
(3)工作电路中电热丝R1与指示灯支路并联。已知R1的额定电压为220V,额定功率为1210W。正常工作时,工作电路的总电流为5.55A,此时指示灯支路消耗的功率。
八年级物理开学摸底卷(湖北武汉专用)-2023-2024学年初中下学期开学摸底考试卷.zip: 这是一份八年级物理开学摸底卷(湖北武汉专用)-2023-2024学年初中下学期开学摸底考试卷.zip,文件包含八年级物理开学摸底卷全解全析docx、八年级物理开学摸底卷考试版A4人教版A4版docx、八年级物理开学摸底卷考试版A3人教版A3版docx、八年级物理开学摸底卷答题卡A4版pdf、八年级物理开学摸底卷答题卡A3版pdf、八年级物理开学摸底卷参考答案docx等6份试卷配套教学资源,其中试卷共42页, 欢迎下载使用。
【开学摸底考】九年级物理(长沙专用)-2023-2024学年初中下学期开学摸底考试卷.zip: 这是一份【开学摸底考】九年级物理(长沙专用)-2023-2024学年初中下学期开学摸底考试卷.zip,文件包含九年级物理开学摸底考长沙专用01解析版docx、九年级物理开学摸底考长沙专用01考试版docx、九年级物理开学摸底考长沙专用01答案及评分标准docx、九年级物理开学摸底考长沙专用01答题卡A3docx、九年级物理开学摸底考长沙专用01答题卡A3pdf等5份试卷配套教学资源,其中试卷共24页, 欢迎下载使用。
【开学摸底考】九年级物理(海南专用)-2023-2024学年初中下学期开学摸底考试卷.zip: 这是一份【开学摸底考】九年级物理(海南专用)-2023-2024学年初中下学期开学摸底考试卷.zip,文件包含全解全析2023-2024九年级物理第二学期开学摸底测试卷docx、2023-2024九年级物理第二学期开学摸底测试卷docx、答题卡2023-2024九年级物理第二学期开学摸底考试卷docx、答案2023-2024九年级物理第二学期开学摸底测试卷docx等4份试卷配套教学资源,其中试卷共17页, 欢迎下载使用。

