- 2024年高考政治一轮复习必刷题 热点06 学习推广“枫桥经验”60周年-2024年高考政治一轮复习选择题+主观题专练(新教材新高考) 试卷 1 次下载
- 2024年高考政治一轮复习必刷题 热点07 新质生产力-2024年高考政治一轮复习选择题+主观题专练(新教材新高考) 试卷 1 次下载
- 2024年高考政治一轮复习必刷题 题型02 漫画类选择题-2024年高考政治一轮复习选择题+主观题专练(新教材新高考) 试卷 1 次下载
- 必刷题 题型03 短评类主观题-【2024高考必刷题】2024年高考政治一轮复习选择题+主观题专练(新教材新高考) 试卷 1 次下载
- 必刷题 题型04 论文类主观题-【2024高考必刷题】2024年高考政治一轮复习选择题+主观题专练(新教材新高考) 试卷 1 次下载
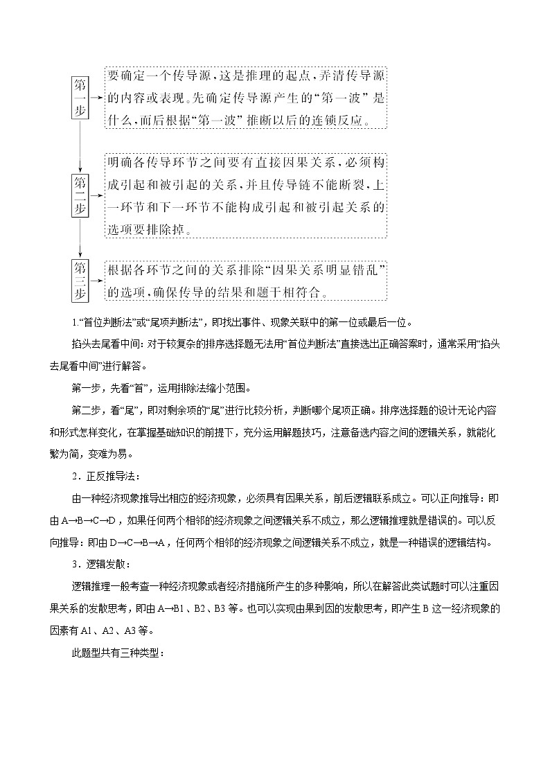
2024年高考政治一轮复习必刷题 题型01 传导类选择题-【2024高考必刷题】2024年高考政治一轮复习选择题+主观题专练(新教材新高考)
展开2024年高考政治一轮复习必刷题 题型02 漫画类选择题-2024年高考政治一轮复习选择题+主观题专练(新教材新高考): 这是一份2024年高考政治一轮复习必刷题 题型02 漫画类选择题-2024年高考政治一轮复习选择题+主观题专练(新教材新高考),文件包含必刷题题型02漫画类选择题原卷版docx、必刷题题型02漫画类选择题解析版docx等2份试卷配套教学资源,其中试卷共37页, 欢迎下载使用。
必刷题 主观题30道 必修3《政治与法治》-【2024高考必刷题】2024年高考政治一轮复习选择题+主观题专练(新教材新高考): 这是一份必刷题 主观题30道 必修3《政治与法治》-【2024高考必刷题】2024年高考政治一轮复习选择题+主观题专练(新教材新高考),文件包含必刷题主观题30道必修3《政治与法治》原卷版docx、必刷题主观题30道必修3《政治与法治》解析版docx等2份试卷配套教学资源,其中试卷共49页, 欢迎下载使用。
必刷题 选择题100道 必修3《政治与法治》-【2024高考必刷题】2024年高考政治一轮复习选择题+主观题专练(新教材新高考): 这是一份必刷题 选择题100道 必修3《政治与法治》-【2024高考必刷题】2024年高考政治一轮复习选择题+主观题专练(新教材新高考),文件包含必刷题选择题100道必修3《政治与法治》原卷版docx、必刷题选择题100道必修3《政治与法治》解析版docx等2份试卷配套教学资源,其中试卷共77页, 欢迎下载使用。

