- 2024年高考政治一轮复习必刷题 高考模拟试题 必修1《中国特色社会主义》-2024年高考政治一轮复习选择题+主观题专练(新教材新高考) 试卷 2 次下载
- 2024年高考政治一轮复习必刷题 高考模拟试题 必修3《政治与法治》-2024年高考政治一轮复习选择题+主观题专练(新教材新高考) 试卷 1 次下载
- 必刷题 高考模拟试题 必修4《哲学与文化》-【2024高考必刷题】2024年高考政治一轮复习选择题+主观题专练(新教材新高考) 试卷 1 次下载
- 2024年高考政治一轮复习必刷题 高考模拟试题 选择性必修1《当代国际政治与经济》-2024年高考政治一轮复习选择题+主观题专练(新教材新高考) 试卷 1 次下载
- 2024年高考政治一轮复习必刷题 高考模拟试题 选择性必修2《法律与生活》-2024年高考政治一轮复习选择题+主观题专练(新教材新高考) 试卷 1 次下载
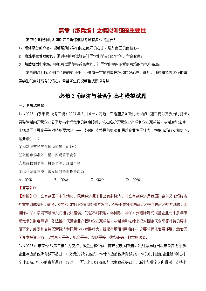
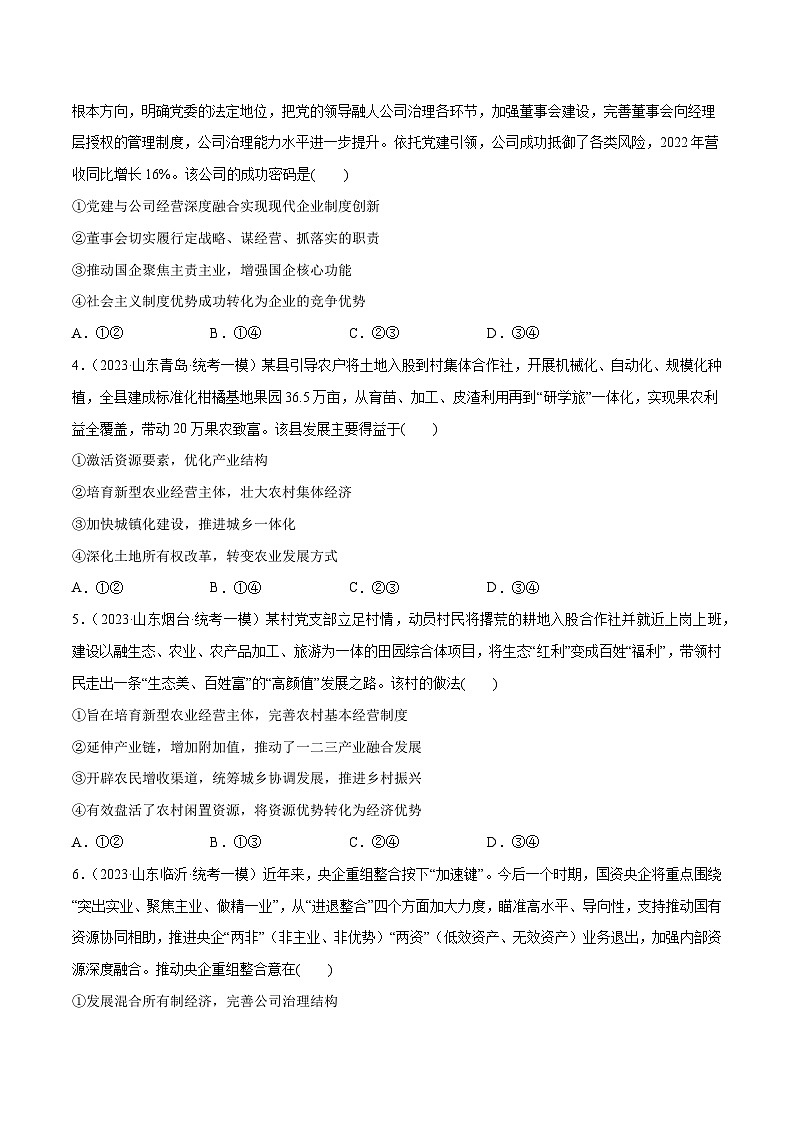
必刷题 高考模拟试题 必修2《经济与社会》-【2024高考必刷题】2024年高考政治一轮复习选择题+主观题专练(新教材新高考)
展开2024年高考政治一轮复习必刷题 期中试题 必修2《经济与社会》-2024年高考政治一轮复习选择题+主观题专练(新教材新高考): 这是一份2024年高考政治一轮复习必刷题 期中试题 必修2《经济与社会》-2024年高考政治一轮复习选择题+主观题专练(新教材新高考),文件包含必刷题期中试题必修2《经济与社会》原卷版docx、必刷题期中试题必修2《经济与社会》解析版docx等2份试卷配套教学资源,其中试卷共63页, 欢迎下载使用。
必刷题 主观题30道 选择性必修1《当代国际政治与经济》-【2024高考必刷题】2024年高考政治一轮复习选择题+主观题专练(新教材新高考): 这是一份必刷题 主观题30道 选择性必修1《当代国际政治与经济》-【2024高考必刷题】2024年高考政治一轮复习选择题+主观题专练(新教材新高考),文件包含必刷题主观题30道选择性必修1《当代国际政治与经济》原卷版docx、必刷题主观题30道选择性必修1《当代国际政治与经济》解析版docx等2份试卷配套教学资源,其中试卷共50页, 欢迎下载使用。
必刷题 主观题30道 必修3《政治与法治》-【2024高考必刷题】2024年高考政治一轮复习选择题+主观题专练(新教材新高考): 这是一份必刷题 主观题30道 必修3《政治与法治》-【2024高考必刷题】2024年高考政治一轮复习选择题+主观题专练(新教材新高考),文件包含必刷题主观题30道必修3《政治与法治》原卷版docx、必刷题主观题30道必修3《政治与法治》解析版docx等2份试卷配套教学资源,其中试卷共49页, 欢迎下载使用。

