专题复习 高考化学 考点17 用途广泛的金属材料 开发利用金属矿物 讲义
展开这是一份专题复习 高考化学 考点17 用途广泛的金属材料 开发利用金属矿物 讲义,共23页。试卷主要包含了铜及其重要化合物,合金及金属材料,金属矿物的开发利用等内容,欢迎下载使用。
一、铜及其重要化合物
1.铜
(1)物理性质
纯净的铜为紫红色,属于有色金属,密度较大,硬度较小,熔、沸点较高,具有良好的导电、导热性。
(2)化学性质
2.氧化铜和氧化亚铜
3.氢氧化铜
Cu(OH)2是一种不溶于水的蓝色固体。其化学性质主要有弱碱性,不稳定性和弱氧化性等。
Cu(OH)2的化学性质
(1)弱碱性:Cu(OH)2+2H+Cu2++2H2O
(2)不稳定性:Cu(OH)2CuO+H2O
(3)弱氧化性:能氧化醛基。
4.铜盐
①Cu2(OH)2CO3:名称为碱式碳酸铜,是铜绿、孔雀石的主要成分。
②CuSO4:白色粉末,可由蓝色的硫酸铜晶体受热分解得到,化学方程式为CuSO4·5H2OCuSO4+5H2O。CuSO4·5H2O为蓝色晶体,俗称蓝矾、胆矾。无水CuSO4为白色粉末,遇水变蓝色(生成CuSO4·5H2O),可作为水的检验依据。
③铜盐的毒性:铜盐溶液有毒,主要是因为铜离子能与蛋白质作用,使蛋白质变性失活,利用这一性质用胆矾、熟石灰、水配成波尔多液,杀灭植物的病毒。
二、合金及金属材料
1.合金
(1)概念:合金是指两种或两种以上的金属(或金属与非金属)熔合而成的具有金属特性的物质。
(2)性能:合金具有不同于各成分金属的物理、化学或机械性能。
①熔点:一般比它的各成分金属的低;
②硬度和强度:一般比它的各成分金属的大。
2.常见的金属材料
(3)几种有色金属材料
铝及铝合金eq \b\lc\{\rc\ (\a\vs4\al\c1(铝\b\lc\{\rc\ (\a\vs4\al\c1(性能:良好的延展性和导电性,用途:制导线)),铝合金\b\lc\{\rc\ (\a\vs4\al\c1(性能:密度小、强度高、塑性好、易于成, 型、制造工艺简单、成本低廉,用途:主要用于建筑业、容器和包装, 业、交通运输业、电子行业等))))
铜及铜合金eq \b\lc\{\rc\ (\a\vs4\al\c1(铜\b\lc\{\rc\ (\a\vs4\al\c1(性能:良好的导电性和导热性,用途:主要用于电器和电子工业、建筑业)),铜合金:青铜是我国使用最早的合金,常见的, 还有黄铜和白铜))
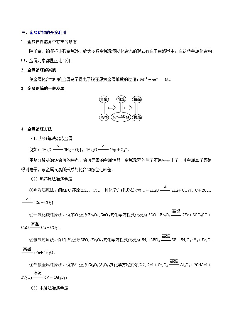
三、金属矿物的开发利用
1.金属在自然界中存在的形态
除了金、铂等极少数金属外,绝大多数金属元素以化合态的形式存在于自然界中。在这些金属化合物中,金属元素都显正化合价。
2.金属冶炼的实质
使金属化合物中的金属离子得电子被还原为金属单质的过程:Mn++ne-===M。
3.金属冶炼的一般步骤
4.金属冶炼方法
(1)热分解法冶炼金属
例如:2HgOeq \(=====,\s\up12(△))2Hg+O2↑,2Ag2Oeq \(=====,\s\up12(△))4Ag+O2↑。
用热分解法冶炼金属的特点:金属元素的金属性弱,金属元素的原子不易失去电子,其金属离子容易得到电子,该金属元素所形成的化合物稳定性较差。
(2)热还原法冶炼金属
①焦炭还原法。例如:C还原ZnO、CuO,其化学方程式依次为C+2ZnOeq \(=====,\s\up12(△))2Zn+CO2↑,C+2CuOeq \(=====,\s\up12(△))2Cu+CO2↑。
②一氧化碳还原法。例如:CO还原Fe2O3、CuO,其化学方程式依次为3CO+Fe2O3eq \(=====,\s\up12(高温))2Fe+3CO2,CO+CuOeq \(=====,\s\up12(高温))Cu+CO2。
③氢气还原法。例如:H2还原WO3、Fe3O4,其化学方程式依次为3H2+WO3eq \(=====,\s\up12(高温))W+3H2O,4H2+Fe3O4eq \(=====,\s\up12(高温))3Fe+4H2O。
④活泼金属还原法。例如:Al还原Cr2O3、V2O5,其化学方程式依次为2Al+Cr2O3eq \(=====,\s\up12(高温))Al2O3+2Cr,10Al+3V2O5eq \(=====,\s\up12(高温))6V+5Al2O3。
(3)电解法冶炼金属
例如:电解Al2O3、MgCl2、NaCl,其化学方程式依次为2Al2O3(熔融)eq \(=====,\s\up12(电解),\s\d12(冰晶石))4Al+3O2↑,MgCl2(熔融)eq \(=====,\s\up12(电解))Mg+Cl2↑,2NaCl(熔融)eq \(=====,\s\up12(电解))2Na+Cl2↑。
金属活动性顺序表中隐含的重要信息
5.铝热反应
考向一 合金的性质及其应用
典例1 所谓合金,就是不同种金属(也包括一些非金属)在熔化状态下形成的一种熔合物,根据下列四种金属的熔沸点:
其中不能形成合金的是
A.Cu和Na B.Fe与Cu
C.Fe与Al D.Al与Na
【解析】合金形成的条件是有共同的熔化状态,所以看两种金属的熔沸点的范围:A中钠达到沸点时Cu还没熔化,所以不能形成合金;而其他三项均可。
【答案】A
1.下列有关金属的说法中,不正确的是( )
A.青铜、不锈钢、硬铝都是合金
B.合金的硬度一般比它的各成分金属的大
C.金属元素的单质只有还原性,其离子只有氧化性
D.一般地,合金的熔点比它的各成分金属的更低
【答案】C
【解析】
A. 青铜是铜锡合金、不锈钢是含铁、铬等的合金、硬铝含铝、硅、锰等的合金,故都是合金,A正确;
B. 合金的机械性能一般比成分金属要好,例如硬度一般比它的各成分金属的大,B正确;
C. 金属元素的单质只有还原性,其离子有氧化性,但有些离子也有还原性,例如亚铁离子,C错误;
D. 一般地,合金的熔点比它的各成分金属的更低,例如铁合金熔点低于纯铁,D正确;
答案选C。
考向二 合金成分的检验与测定
典例2 部分氧化的FeCu合金样品(氧化产物为Fe2O3、CuO)共5.76 g,经如下处理:
下列说法正确的是
A.滤液A中的阳离子为Fe2+、Fe3+、H+
B.样品中Fe元素的质量为2.24 g
C.样品中CuO的质量为4.0 g
D.V=896
【答案】B
【解析】生成的滤渣是铜,金属铜可以和三价铁反应,所以滤液A中一定不含Fe3+,A错误;3.2 g固体为三氧化二铁,其物质的量为3.2 g÷160 g·ml-1=0.02 ml,铁元素物质的量为0.02 ml×2=0.04 ml,质量为0.04 ml×56 g·ml-1=2.24 g,B正确;原来固体为5.76 g,所以CuO质量不超过5.76 g-2.24 g=3.52 g,C错误;铁元素总物质的量为0.04 ml,全部为铁单质且全部参加Fe+H2SO4===FeSO4+H2↑,反应产生H2的体积为0.04 ml×22 400 mL·ml-1=896 mL。故V<896,D错误。
2.现代建筑的门窗框架常用电解加工成的古铜色硬铝制造。取硬铝样品进行如下实验(每一步试剂均过量),由此可以推知硬铝的组成可能为
A.Al、Mg、Si、Zn
B.Al、Fe、Zn、Na
C.Al、Na、Cu、Fe
D.Al、Cu、Mg、Si、Mn
【答案】D
【解析】硬铝中一定含有Al,样品加入足量稀盐酸后有难溶物存在,说明有金属活动性在H之后的金属或非金属存在,再加入浓NaOH溶液后有气体生成和难溶物存在,根据题目信息可知硬铝样品中含有Si,最终的难溶物为Cu。
合金成分的定性分析
形成合金的各种成分的特殊化学性质仍按单一组分的性质(例如铝合金中的铝既能溶于酸又能溶于碱的性质不变,铜能溶于稀硝酸,且硝酸的还原产物为NO气体等性质不变),一般是将合金酸溶或碱溶,根据反应中的特殊现象或根据溶解后所得溶液继续加沉淀剂产生的现象判断其成分。此类试题常以流程图的形式呈现,解答的关键是理清每一步加入的物质和生成物质的成分。
考向三 铜及其化合物的性质
典例3 某同学通过系列实验探究Cu及其化合物的性质,操作正确且能达到的目的是
A.将铜粉与硫粉混合均匀加热以制取CuS
B.向Cu与过量浓硫酸反应后的试管中加水以观察CuSO4溶液的颜色
C.向CuSO4溶液中加入过量的NaOH,过滤洗涤并收集沉淀充分灼烧以制取CuO
D.在淀粉溶液中加入适量稀H2SO4微热,再加少量新制Cu(OH)2悬浊液并加热,产生红色沉淀
【解析】由于硫的氧化性弱,所以只能将铜氧化成+1价,故A错误;常温下Cu与浓硫酸不反应,因此观察不到现象,故B错误;向CuSO4溶液中加入过量的NaOH产生Cu(OH)2 沉淀,过滤洗涤并灼烧Cu(OH)2分解生成CuO,故C正确;葡萄糖和新制Cu(OH)2反应必须在碱性条件下进行,该反应在淀粉溶液中加入适量稀硫酸微热,在酸性条件下进行,所以实验不成功,不能说明淀粉没有水解,故D错误。
【答案】C
3.已知酸性条件下有如下反应:2Cu+Cu2++Cu↓。由于反应温度不同,用氢气还原氧化铜时,可能产生Cu或Cu2O,两者都是红色固体。一同学对某次用氢气还原氧化铜实验所得的红色固体产物作了验证,实验操作和实验现象记录如下:
由此推出本次氢气还原氧化铜实验的产物是
A.Cu
B.Cu2O
C.一定有Cu,可能有Cu2O
D.一定有Cu2O,可能有Cu
【答案】D
【解析】Cu和Cu2O都有还原性,与浓硫酸、硝酸反应都有相同现象,上述实验只有加稀H2SO4的设计是合理和必要的。加入稀H2SO4变蓝和得到红色固体,可证明原固体中含Cu2O,由题目已知反应2Cu+ Cu2++Cu,则不能证明还原产物中有无Cu。
考向四 铜及其化合物转化关系综合考查
典例4 CuSO4是一种重要的化工原料,有关制备途径及性质如图所示。下列说法错误的是
A.途径①所用混酸中H2SO4与HNO3物质的量之比最好为3∶2
B.生成等量的硫酸铜,三个途径中参加反应的硫酸的物质的量:①=②<③
C.硫酸铜在1 100 ℃分解的方程式为2CuSO4eq \(=====,\s\up7(高温))Cu2O+SO2↑+SO3↑+O2↑
D.当Y为葡萄糖时,葡萄糖发生还原反应
【解析】Cu与混酸反应,离子反应为3Cu+8H++2NOeq \\al(-,3)===3Cu2++2NO↑+4H2O,从方程式知,NOeq \\al(-,3)由硝酸提供,H+由硝酸和硫酸提供,所以硝酸为2 ml时,硫酸为3 ml,所用混酸中H2SO4与HNO3物质的量之比最好为3∶2,故A正确;生成等量的硫酸铜,三个途径中①②参加反应的硫酸的物质的量相等,而③生成SO2,消耗更多的硫酸,则①=②<③,故B正确;硫酸铜在1 100 ℃分解,生成Cu2O,Cu元素的化合价降低,则O元素的化合价升高,即生成O2,还有SO2、SO3,则反应方程式为2CuSO4eq \(=====,\s\up7(高温))Cu2O+SO2↑+SO3↑+O2↑,故C正确;新制的氢氧化铜悬浊液与葡萄糖反应,生成Cu2O,Cu元素的化合价降低,Cu(OH)2为氧化剂,葡萄糖为还原剂被氧化,葡萄糖发生氧化反应,故D错误。
【答案】D
4.铜是生活中常见的金属,请回答下列问题:
(1)Cu不活泼,通常情况下不与稀硫酸反应,但向Cu和稀硫酸的混合物中滴入H2O2溶液后,溶液很快变蓝。试写出该反应的离子方程式__________________。
(2)将硫酸铜溶液和碳酸钠溶液混合,会析出Cu2(OH)2CO3绿色固体,试写出该反应的离子方程式_________________。
(3)火法炼铜的原理:Cu2S+O2eq \(=====,\s\up12(高温))2Cu+SO2,在该反应中每生成1 ml Cu,转移_______ml电子。
(4)以CuSO4溶液为电解质溶液进行粗铜(含Al、Zn、Ag、Pt、Au等杂质)的电解精炼,下列说法正确的是________(填字母)。
a.粗铜接电源正极,发生氧化反应
b.溶液中Cu2+向阴极移动
c.电解过程中,阳极和阴极的质量变化相等
d.利用阳极泥可回收Al、Zn等金属
(5)据报道,有一种叫Thibacillus Ferrxidans的细菌在有氧气存在的酸性溶液中,可将黄铜矿CuFeS2氧化成硫酸盐:4CuFeS2+2H2SO4+17O2===4CuSO4+2Fe2(SO4)3+2H2O。利用反应后的溶液,按如下流程可制备胆矾(CuSO4·5H2O):
①检验溶液B中Fe3+是否被除尽的实验方法是____________________。
②在实验室中,设计两个原理不同的方案,从溶液B中提炼金属铜(要求:一种方案只用一个反应来完成)。写出两种方案中涉及的化学方程式。
方案一:___________________________;
方案二:___________________________。
【答案】(1)Cu+H2O2+2H+===Cu2++2H2O
(2)2Cu2++2+H2O===Cu2(OH)2CO3↓+CO2↑
(3)3
(4)ab
(5)①取少量溶液B于试管中,加入几滴KSCN溶液,若溶液无明显现象,则说明Fe3+已被除尽 ②CuSO4+Fe===Cu+FeSO4 2CuSO4+2H2O2Cu+2H2SO4+O2↑(合理答案均可)
【解析】(1)酸性条件下H2O2将Cu氧化:Cu+H2O2+2H+===Cu2++2H2O。
(2)由题给信息可知反应的离子方程式为2Cu2++2+H2O===Cu2(OH)2CO3↓+CO2↑。
(3)根据题给方程式可知,生成2 ml Cu时,转移6 ml电子,则生成1 ml Cu时,转移3 ml电子。
(4)粗铜接电源的正极,作阳极,发生氧化反应,a正确;溶液中阳离子向阴极移动,b正确;电解过程中,阳极是铝、锌、铜放电,Ag、Pt、Au等形成阳极泥,而阴极始终是Cu2+得电子生成单质铜,所以阴极和阳极质量变化不一定相等,c错误;阳极泥是比铜活动性差的Ag、Pt、Au沉积在阳极形成的,d错误。
(5)①验证Fe3+最好用KSCN溶液。②由硫酸铜得到铜,可以通过置换反应,也可以通过电解。
考向五 金属冶炼原理
典例5 下列关于金属冶炼方法的叙述不正确的是
【解析】钠一般是由电解熔融NaCl的方法来制取,而电解饱和食盐水得到的是NaOH、H2和Cl2。
【答案】D
5.下列金属冶炼的反应原理,错误的是
A.2NaCl(熔融)2Na+Cl2↑B.MgO+H2Mg+H2O
C.Fe3O4+4CO3Fe+4CO2D.2HgO2Hg+O2↑
【答案】B
【解析】
A. 电解熔融NaCl可以制得金属钠,故A正确;
B. 金属镁是活泼金属,能和热水反应,不能用采用热还原法冶炼,通常采用电解法来冶炼MgCl2Mg+Cl2↑,故B错误;
C. Fe处于金属活动性顺序表中处于中间位置的金属,通常是用还原剂(C、CO、H2、活泼金属等)将金属从其化合物中还原出来,Fe3O4+4CO3Fe+4CO2,故C正确;
D. Hg为不活泼金属,可以直接用加热分解的方法将金属从其化合物中还原出来,2HgO2Hg+O2↑,故D正确;故选B。
1.合金在生产及科研中具有广泛的作用。下列材料属于合金的是
A.陶瓷B.塑料C.水泥D.不锈钢
【答案】D
【解析】
A.陶瓷是以黏土为原料烧制而成的传统硅酸盐材料,不属于合金,故A错误;
B.塑料是一种人工合成的具有良好的成膜性、绝缘性、耐腐蚀性能特点的高分子材料,不属于合金,故B错误;
C.水泥主要成分:硅酸三钙、硅酸二钙、铝酸三钙,是硅酸盐材料,不属于合金,故C错误;
D.不锈钢是含碳量质量百分比低于2%的铁碳合金,故D正确;
故答案为D。
2.下列说法正确的是
A.绿色化学的核心是利用化学原理从源头上减少和消除工业生产对环境的污染
B.由于铝的活泼性强,工业上通常用电解熔融氯化铝的方法制取铝
C.空气吹出法是海水提溴的常用方法,其中用到氯气作还原剂
D.工业上从海水中提取镁的过程:海水
【答案】A
【解析】
A. 绿色化学的核心是利用化学原理从源头上减少和消除工业生产对环境的污染,故A正确
B. 氯化铝为分子晶体,熔融氯化铝不导电,不能通过电解熔融氯化铝的方法制取铝,故B错误;
C. 海水提溴时氯气与Br-发生反应:,氯气作氧化剂,故C错误;
D. 工业上从海水中提取镁时电解熔融的无水氯化镁制取Mg,不是电解熔融的氧化镁,故D错误。
故答案选:A。
3.以下关于合金的说法,正确的是( )
A.合金的硬度一般比组成它的纯金属硬度大
B.合金的熔点一般比组成它的纯金属熔点高
C.硬铝是使用量最大,用途最广的合金
D.增加或减少某一合金元素的含量,合金的性能不会改变
【答案】A
【解析】
A.与纯金属相比,合金的硬度一般比它的成分金属大,A正确;
B.与金属相比,合金的熔点一般比它的成分金属低,B不正确;
C.钢是是目前世界上使用量最大的合金,C不正确;
D.对合金而言,增加或减少某一元素的含量,合金的性能会发生改变,D不正确;
故选A。
4.新型镁合金被大量应用于制成笔记本电脑外壳、竞赛自行车框架等,这说明镁合金具有的优异性能是
①熔点低 ②硬度大 ③延展性好 ④导电性强 ⑤密度小 ⑥耐腐蚀
A.①②③B.②③④
C.①③⑥D.②⑤⑥
【答案】D
【解析】笔记本电脑外壳、竞赛自行车框架等要求密度小,便于携带;耐腐蚀,使用寿命长;硬度大,抗震能力强,延长使用寿命;与熔点高低、延展性、导电性无关,所以D选项是正确的;
故答案选D。
5.下列关于金属及其化合物,说法错误的是
A.黑色金属材料包括铁、铬、锰及其化合物
B.明矾为金属铝的化合物,可用作净水剂
C.俗语“真金不怕火炼”说明某些金属在高温的条件下也不与氧气发生反应
D.金属钠具有强还原性,可与TiCl4反应制取金属Ti
【答案】A
【解析】A.根据金属的颜色和性质等特征,将金属分为黑色金属和有色金属,黑色金属主要指铁、锰、铬及其合金,不是化合物,故A错误;
B.明矾中铝离子水解Al3++3H2O=Al(OH)3(胶体)+3H+,生成胶体,具有吸附性,则用作净水剂,故B正确;
C.俗语“真金不怕火炼”说明金是活动性最弱的金属,即使在高温下也不与氧气反应,说明化学性质稳定,故C正确;
D.金属钠是活泼金属,具有强还原性,在一定条件下可以冶炼某些金属,故D正确;
答案选A。
6.明代《天工开物》中记载:“凡铸钱每十斤,红铜居六七,倭铅(锌的古称)居三四。”下列金属的冶炼原理与倭铅相同的是( )
A.NaB.AgC.MgD.Fe
【答案】D
【解析】
倭铅指的是锌,冶炼锌采用热还原法。A、冶炼金属钠采用电解法,错误;B、冶炼银采用加热分解氧化物法,错误;C、冶炼镁采用电解法,错误;D、冶炼铁采用热还原法,正确;故选D。
点睛:本题重点考查常见金属的冶炼方法,根据金属活动顺序表可知金属的冶炼方法。电解法:冶炼活泼金属K、Ca、Na、Mg、Al,一般用电解熔融的氯化物(Al是电解熔融的三氧化二铝)制得;热还原法:冶炼较不活泼的金属Zn、Fe、Sn、Pb、Cu,常用还原剂有(C、CO、H2等);热分解法:Hg、Ag用加热分解氧化物的方法制得;物理分离法:Pt、Au用物理分离的方法制得。
7.中国的传统文化彰显人类文明,对人类进步有巨大贡献。下列说法正确的是( )
A.《天工开物》记载制造青瓦“窑泥周寒其孔,浇水转釉。”红瓦转化为青瓦的原因是Fe2O3转化为其他的铁的氧化物
B.《梦溪笔谈》中对宝剑的记载:“古人以剂钢为刃,柔铁为茎干,不尔则多断折。”铁的合金硬度比纯铁的大,熔点比纯铁的高
C.《本草纲目拾遗》中对强水的记载:“性最烈,能蚀五金,其水甚强,惟玻璃可盛。”强水指氢氟酸
D.《物理小识》记载:“青矾(绿矾)厂气熏人,衣服当之易烂,栽木不茂。”“青矾厂气”是CO和CO2
【答案】A
【解析】
A. Fe2O3是红色固体,红瓦转化为青瓦的原因是Fe2O3转化为其他的铁的氧化物,故A符合题意;
B. 铁的合金的熔点比纯铁的低,故B不符合题意;
C. 玻璃的主要成分为二氧化硅,能与氢氟酸反应,由“惟玻璃可盛”判断,强水肯定不是氢氟酸,故C不符合题意;
D. CO和CO2都是无色无味的气体,由“青矾(绿矾)厂气熏人”判断,“青矾厂气”肯定不是CO和CO2,故D不符合题意;
故选A。
8.下列有关金属的说法中,不正确的是( )
A.青铜、不锈钢都是合金B.铜在空气中会生成铜锈
C.金属钠着火时可使用煤油灭火D.铝是活泼金属,但在空气中耐腐蚀
【答案】C
【解析】
A、青铜是以铜为主的合金,不锈钢是以铁为主的合金,故A正确;B、铜在空气中,与氧气、水、CO2共同作用下易生锈,故B正确;C、煤油也是易燃物,所以钠着火不能用煤油灭火,故C错误;D、铝是活泼金属,很容易在表面被氧化生成致密的氧化膜,从而得到保护,所以在空气中耐腐蚀,即D正确。本题正确答案为C。
9.下列有关金属的说法中,正确的是( )
①纯铁较生铁不易生锈 ②冶炼铝和钠都可以用电解法
③KSCN溶液可以检验Fe3+离子 ④缺钙会引起骨质疏松,缺铁会引起贫血
⑤青铜、不锈钢、硬铝都是合金 ⑥铜与硫反应,生成黑色的CuS
A.①②③④⑤B.②③④⑤⑥C.①③④⑤D.①②③④⑤⑥
【答案】A
【解析】
①生铁易发生电化学腐蚀,故纯铁较生铁不易生锈;
②铝和钠都是活泼金属,用电解法制备;
③用KSCN溶液检验Fe3+离子;
④缺钙会引起骨质疏松,缺铁会引起贫血;
⑤青铜、不锈钢、硬铝都属于合金;
⑥铜与硫反应,由于硫的氧化性较弱,生成黑色的Cu2S,
综上所述,A项符合题意,
答案选A。
10.珠港澳大桥设计寿命120年,对桥体钢构件用多种防腐方法。下列分析错误的是( )
A.防腐原理主要是避免发生反应:2Fe+O2+2H2O=2Fe(OH)2
B.钢构件表面喷涂环氧树脂涂层,是为了隔绝空气、水等防止形成原电池
C.采用外加电流的阴极保护时需直接在钢构件上绑上锌块
D.钢构件可采用不锈钢材料以减缓电化学腐蚀
【答案】C
【解析】
A. 大桥在海水中发生吸氧腐蚀,负极上铁失电子变成二价铁离子,Fe-2e-=Fe2+,正极上氧气得电子变成氢氧根离子,O2+4e-+2H2O=4OH-,总反应为2Fe+O2+2H2O=2Fe(OH)2,A项正确;
B. 钢构件表面喷涂环氧树脂涂层,能隔绝空气和水,B项正确;
C. 直接在钢构架上榜上锌块,采用的是牺牲阳极的阴极保护法,C项错误;
D. 不锈钢材料,耐腐蚀性比较好,可以减缓电化学腐蚀,D项正确;
答案选C
11.我国古代曾用火烧孔雀石的方法炼铜。孔雀石的主要成分是Cu2(OH)2CO3,其冶炼方法是( )
A.焦炭还原法B.湿法炼铜C.铝热还原法D.电解冶炼法
【答案】A
【解析】
孔雀石受热发生分解反应[实为Cu(OH)2,CuCO3的分解反应]:Cu2(OH)2CO32CuO+H2O+CO2↑。由CuO炼铜,可用焦炭还原法:C+2CuO2Cu+CO2↑;虽然也可用铝热还原法,但既浪费能源(高温),又浪费铝,经济效益差;况且我国古代既没有Al,也没有掌握冶炼Al的技术,故C项不选。我国古代没有电,故不可能用电解冶炼法;Cu2(OH)2CO3和CuO都不溶于水,没有强酸,也不可能采用湿法炼铜,故A正确。
故选A。
12.我国高铁列车的车厢大部分采用铝合金材料,其原因是铝合金( )
A.化学性质活泼
B.比纯铝熔点高,耐高温
C.质量轻、强度大、有较好的抗腐蚀能力
D.在自然界的含量丰富,容易获得
【答案】C
【解析】
A.化学性质活泼,容易发生化学反应,不能做高铁车厢,A不合题意;
B.比纯铝熔点高、耐高温的性质,与做高铁车厢不相干,B不合题意;
C.质量轻、强度大、有较好的抗腐蚀能力,适宜做高铁车厢,C符合题意;
D.在自然界的含量丰富,但需采用电解法获得,所以获得困难,D不合题意;
故选C。
13.下图表示人类使用不同金属的大致年代。这个先后顺序跟下列有关的是( )
①地壳中金属元素的含量;②金属活动性顺序;③金属的导电性;④金属冶炼的难易程度;
⑤金属的延展性;
A.①③B.②⑤C.③⑤D.②④
【答案】D
【解析】金属越活泼,金属性越强,金属就越难冶炼。由于铜的金属性弱于铁的,而铁的金属性又弱于铝的,因此最先是青铜器时代,而后是铁器时代,所以答案选D。
14.金属和合金是生活中常用的材料。下列说法正确的是
A.不锈钢是铁合金,只含金属元素
B.镧镍(La-Ni)合金能大量吸收H2形成金属氢化物,可作储氢材料
C.目前世界上使用量最大的合金是铝合金
D.常温下,铁粉可以和水发生置换反应得到氢气
【答案】B
【解析】
A.不锈钢中含碳元素,所以A选项错误;
B.镧合金能大量吸收H2形成金属氢化物,将这些金属氢化物加热,它们又会分解,将储存在其中的氢释放出来,可作储氢材料,B选项正确;
C.目前世界上使用量最大的合金是钢铁,C选项错误;
D.铁粉和水在高温条件下才能发生置换反应得到氢气,D选项错误;
答案选B。
15.中华优秀传统文化涉及很多化学知识。下列有关说法不正确的是( )
A.“火树银花合,星桥铁锁开”中的“火树银花”涉及金属元素的焰色
B.古剑沈卢“以剂钢为刃,柔铁为茎干,不尔则多断折”中的“剂钢”是铁的合金
C.“以曾青涂铁,铁赤色如铜”中的“曾青”是铜盐
D.《天工开物》中有“至于矾现五金色之形,硫为群石之将,皆变化于烈火”,其中的“矾”指的是金属硫化物
【答案】D
【解析】
A.焰色是某些金属元素的特征性质,不同金属元素的焰色不同,“火树银花”中的焰火颜色实质上是金属元素的焰色的体现,故A正确;
B.合金的硬度一般大于其成分金属的硬度,剑刃硬度较大,所以“剂钢”为铁碳合金,故B正确;
C.“曾青涂铁”是可溶性铜盐溶液与金属铁发生置换反应得到金属铜的过程,“曾青”是可溶性铜盐,故C正确;
D.矾是各种金属(如铜、铁、锌)的硫酸盐,不是金属硫化物,故D错误;
答案选D。
16.下列有关说法不正确的是( )
A.《天工开物》中有“凡石灰经火焚炼为用”,其中涉及的基本反应类型是分解反应
B.《旧唐书》中有“朝坛雾卷,曙岭烟沉”,其中的“雾”是一种胶体,能产生丁达尔效应
C.《肘后备急方》中有“青蒿一握,以水二升渍,绞取汁,尽服之”,该过程属于化学变化
D.《吕氏春秋·别类篇》中有“金柔锡柔,合两柔则为刚”,这体现了合金的硬度大于其成分金属的硬度
【答案】C
【解析】
A. 《天工开物》中有“凡石灰经火焚炼为用”,其中涉及的是碳酸钙的分解反应,故A正确;
B. 雾是一种胶体,能产生丁达尔效应,故B正确;
C. C项中的提取过程中没有新物质的生成,属于物理变化,故C错误;
D. “金(即铜)柔锡柔,合两柔则为刚”体现了合金硬度方面的特性,即合金的硬度大于其成分金属的硬度,故D正确;
答案选C。
17.下列说法正确的是
A.用来制造储存氢气所用钢瓶的合金是储氢合金
B.不锈钢是最常见的新型合金
C.新型合金主要应用于航天航空﹑生物工程等领域
D.碳纤维复合材料属于新型合金材料
【答案】C
【解析】
A.储氢合金是指一类能够大量吸收,并与结合成金属氢化物的材料,故A错误;
B.不锈钢属于铁合金,故B错误;
C.新型合金有质量轻、耐腐蚀、强度高等优点,是用于航空和舰艇的理想材料主要应用于航天航空﹑生物工程等领域,故C正确;
D.合金是由两种或两种以上的金属与金属或非金属经一定方法所合成的具有金属特性的混合物,碳是非金属元素,碳纤维主要由碳元素组成,不属于合金,故D错误;
答案选C。
18.钛和钛的合金具有很多优良的性能,如熔点高、密度小、可塑性好、易于加工,尤其是钛合金与人体器官具有很好的“生物相容性”。根据它们的主要性能,下列用途不切合实际的是( )
A.用来做保险丝B.用于制造航天飞机
C.用来制造人造骨D.用于家庭装修,做钛合金装饰门
【答案】A
【解析】
A.保险丝应该用熔点比较低的金属材料做,而钛及其合金熔点高,不适合做保险丝,故A错误;
B.因为钛和钛的合金密度小、可塑性好、易于加工,所以可用于制造航天飞机,故B正确;
C.因为钛合金与人体有很好的“相容性”,所以可用来制造人造骨,故C正确;
D.因为钛和钛的合金密度小、可塑性好、易于加工,所以可用于家庭装修,做钛合金装饰门,故D正确;
答案选A。
19.将5.0 g某金属合金放入足量的稀盐酸中,共收集氢气在标准状况下的体积为2.24 L,则该金属合金可能是( )
A.Mg-Al合金B.Fe-Al合金
C.Fe-Zn合金D.Cu-Zn合金
【答案】B
【解析】
由题意知,n(H2)=2.24L÷22.4L/ml=0.1 ml,即产生0.1 ml H2消耗该合金5.0 g,则产生1 ml H2消耗该合金50 g,满足此条件的合金的要求是产生1 ml H2时消耗一种成分金属的质量大于50 g,另一种成分金属的质量小于50 g;对于给出的金属,产生1 ml H2时消耗各金属的质量分别为m(Mg)=24 g,m(Al)=18 g,m(Fe)=56 g,m(Zn)=65 g;
—Al合金与足量稀盐酸反应放出H2物质的量大于0.1ml,A不符合题意;
—Al合金与足量稀盐酸反应放出H2物质的量可等于0.1ml,B符合题意;
—Zn合金与足量稀盐酸反应放出H2物质的量小于0.1ml,C不符合题意;
D.Cu与稀盐酸不反应,5.0gCu—Zn合金与足量稀盐酸反应放出H2物质的量小于0.1ml,D不符合题意;
故答案选B。
1.[2018年11月浙江选考]下列物质因发生水解而使溶液呈酸性的是
A.HNO3B.CuCl2C.K2CO3D.NaCl
【答案】B
【解析】能水解的是含弱酸阴离子或弱碱阳离子的盐,而强酸弱碱盐水解显酸性,强碱弱酸盐水解显碱性,强碱强酸盐不水解,据此分析。
A、HNO3不是盐,不能水解,故不是因水解而使溶液显酸性,选项A错误;B、CuCl2为强酸弱碱盐,在溶液中水解显酸性,选项B正确;C、碳酸钾是强碱弱酸盐,水解显碱性,选项C错误;D、氯化钠是强酸强碱盐,不水解,选项D错误。答案选B。
2.[四川]下列有关CuSO4溶液的叙述正确的是
A.该溶液中Na+、、、Mg2+可以大量共存
B.通入CO2气体产生蓝色沉淀
C.与H2S反应的离子方程式:Cu2++ S2−===CuS↓
D.与过量浓氨水反应的离子方程式:Cu2++2NH3·H2O===Cu(OH)2↓+2
【答案】A
【解析】B、无现象;C、H2S不拆;D、过量浓氨水反应产生[Cu(NH3)4]2+。选A。
3.[2019 浙江选考]固体化合物X由3种元素组成。某学习小组进行了如下实验:
请回答:
(1)由现象1得出化合物X含有________元素(填元素符号)。
(2)固体混合物Y的成分________(填化学式)。
(3)X的化学式________。X与浓盐酸反应产生黄绿色气体,固体完全溶解,得到蓝色溶液,该反应的化学方程式是________。
【答案】(1)O
(2)Cu和NaOH
(3)NaCuO2 2NaCuO2+8HCl===2NaCl+2CuCl2+Cl2↑+4H2O
【解析】固体混合物Y溶于水,得到固体单质为紫红色,说明是Cu,产生碱性溶液,焰色反应呈黄色说明含有钠元素,与盐酸HCl中和,说明为NaOH(易算出为0.02ml),混合气体能使CuSO4变蓝,说明有水蒸汽。
(1)CuSO4由白色变为蓝色,说明有水生成,根据元素守恒分析,必定含有O元素。
(2)现象2获得紫色单质,说明Y含有Cu,现象3焰色反应为黄色说明有Na元素,与HCl发生中和反应说明有NaOH,故答案填Cu和NaOH。
(3)NaOH为0.02ml,易算出m(Na)=0.02×23g=0.46g,m(O)=m-m(Na)-m(Cu)=2.38-0.46-1.28=0.46g,N(Na):N(Cu):N(O)==1:1:2,故化学式为NaCuO2,X与浓盐酸反应,根据反应现象,产物有Cl2,和CuCl2蓝色溶液,因而化学方程式为2NaCuO2+8HCl===2NaCl+2CuCl2+Cl2↑+4H2O
4.[江苏]碱式氯化铜是重要的无机杀菌剂。
(1)碱式氯化铜有多种制备方法
①方法1: 45 ~ 50℃时,向CuCl悬浊液中持续通入空气得到Cu2(OH)2Cl2·3H2O,该反应的化学方程式为_________________________。
②方法2: 先制得CuCl2,再与石灰乳反应生成碱式氯化铜。Cu与稀盐酸在持续通入空气的条件下反应生成CuCl2,Fe3+对该反应有催化作用,其催化原理如图所示。M'的化学式为______。
(2)碱式氯化铜有多种组成,可表示为Cua(OH)bClc·xH2O。为测定某碱式氯化铜的组成,进行下列实验:①称取样品1.1160 g,用少量稀HNO3溶解后配成100.00 mL溶液A;②取25.00 mL溶液A,加入足量AgNO3溶液,得AgCl 0.1722 g;③另取25.00 mL溶液A,调节pH 4 ~ 5,用浓度为0.08000 ml·L−1的EDTA(Na2H2Y·2H2O)标准溶液滴定Cu2+ (离子方程式为Cu2++ H2Y2−CuY2−+2H+),滴定至终点,消耗标准溶液30.00 mL。通过计算确定该样品的化学式(写出计算过程)。
【答案】(1)①4CuCl + O2+ 8H2O2Cu2(OH)2Cl2·3H2O ②Fe2+
(2)n(Cl−)=n(AgCl)×==4.800×10−3ml
n(Cu2+)=n(EDTA)×=0.08000 ml·L−1×30.00 mL×10−3 L·mL−1×=9.600×10−3 ml
n(OH−)=2n(Cu2+)−n(Cl−)=2×9.600×10−3 ml-4.800×10−3 ml=1.440×10−2 ml
m(Cl−)=4.800×10−3 ml×35.5 g· ml −1 =0.1704 g
m(Cu2+)=9.600×10−3 ml×64 g· ml −1=0.6144 g
m(OH−)=1.440×10−2 ml×17 g· ml −1 =0.2448 g
n(H2O)==4.800×10−3 ml
a∶b∶c∶x = n(Cu2+)∶n(OH−)∶n(Cl−)∶n(H2O)=2∶3∶1∶1
化学式为Cu2(OH)3Cl·H2O
【解析】(1)①分析CuCl悬浊液中持续通入空气得到Cu2(OH)2Cl2·3H2O,可以发现Cu元素的化合价升高了,所以氧气肯定做了该反应的氧化剂,根据化合价升降总数相等并结合质量守恒定律,可以写出该反应的化学方程式为4CuCl + O2+ 8H2O2Cu2(OH)2Cl2·3H2O。
②由催化原理示意图可知,M'先与H+、O2反应生成M,M再被Cu还原为M',所以M'的化学式为Fe2+。
(2)由实验②可以求出该样品中所含Cl−的物质的量,由氯离子守恒得:
n(Cl−)=n(AgCl)×==4.800×10−3ml
由实验③结合反应信息Cu2++ H2Y2−CuY2−+2H+,可以求出样品中所含Cu元素的物质的量:
n(Cu2+)=n(EDTA)×=0.08000 ml·L−1×30.00 mL×10−3 L·mL−1×=9.600×10−3 ml
再由化合物中电荷守恒得:
n(OH−)=2n(Cu2+)−n(Cl−)=2×9.600×10−3 ml-4.800×10−3 ml=1.440×10−2 ml
分别求出这3种离子的质量,根据质量守恒,求出H2O的质量:
m(Cl−)=4.800×10−3 ml×35.5 g· ml −1=0.1704 g
m(Cu2+)=9.600×10−3 ml×64 g· ml −1=0.6144 g
m(OH−)=1.440×10−2 ml×17 g· ml −1=0.2448 g
再求出结晶水的物质的量:
n(H2O)==4.800×10−3 ml
最后求出各粒子的个数之比,写出化学式:
因为a∶b∶c∶x = n(Cu2+)∶n(OH−)∶n(Cl−)∶n(H2O)=2∶3∶1∶1 ,所以该样品的化学式为Cu2(OH)3Cl·H2O。
【名师点睛】本题重点考查学生对化学反应中物质间转化的计量关系、反应条件的定量控制及化学反应原理的理解和应用水平,考查学生运用实验数据和结果进行化学计算的能力,也考查了学生获取信息的能力和分析推理的能力。解题的关键有:①分析反应前后元素的化合价变化情况,明确反应中的定量关系。②体验从定量的角度控制反应的基本条件的方法。③理解溶液中的离子反应与实验滴定方法的定量计算,理清物质间的计量关系。④综合运用电荷守恒和质量守恒,理清思路,做到步骤清晰、细心运算。
与非金属单质反应
Cl2
Cu +Cl2CuCl2
O2
2Cu+O22CuO
S
2Cu +SCu2S
与酸反应
非氧化性酸
不反应
氧化性酸
Cu+2H2SO4(浓)CuSO4+SO2↑+2H2O
Cu+4HNO3(浓)Cu(NO3)2+2NO2↑+ 2H2O
3Cu+8HNO3 (稀)3Cu(NO3)2+2NO↑+ 4H2O
与盐溶液反应
Cu+2Fe3+2Fe2++Cu2+
潮湿空气中
形成铜锈
2Cu+O2+H2O+CO2Cu2(OH)2CO3
名称
氧化铜
氧化亚铜
与酸反应(H+)
CuO+2H+Cu2++H2O
Cu2O+2H+Cu2++Cu+H2O
与H2反应
CuO+H2Cu+H2O
Cu2O+H22Cu+H2O
转化关系
4CuO2Cu2O+O2↑
比较
金属活动性顺序
K、Ca、Na
Mg
Al
Zn
Fe、Sn、
Pb(H)
Cu
Hg、Ag
Pt、Au
自然界存在形态
化合态
多数是化合态,极少数是游离态
游离态
主要冶炼方法
电解法
热还原法
热分解法
物理方法
与O2反应
常温下易反应
常温下生成氧化膜
加热化合
不反应
与H2O反应
常温下生成
碱和氢气
与热水
反应
有碱存在
与水反应
与高温水
蒸气反应
不反应
与H+反应
从酸中把氢置换出来,生成盐和氢气
不反应
与盐溶液反应
先与水反应,生成的碱再与盐反应
排在前面的金属能把排在后面的金属从其盐溶液中置换出来
实验
装置
实验
现象
①镁带剧烈燃烧,放出一定的热,并发出耀眼的白光,氧化铁和铝粉在较高温度下发生剧烈的反应;
②纸漏斗的下部被烧穿,有熔融物落入沙中
实验
结论
高温下,铝与氧化铁发生反应,放出大量的热,反应的化学方程式为2Al+Fe2O32Fe+Al2O3
原理
应用
①制取熔点较高、活泼性弱于Al的金属铬、锰、钨等;
②金属焊接,如野外焊接钢轨等
Na
Cu
Al
Fe
熔点
97.5 ℃
1 083 ℃
660 ℃
1 535 ℃
沸点
883 ℃
2 595 ℃
2 200 ℃
3 000℃
加入试剂
稀硫酸
浓硫酸、
加热
稀硝酸
浓硝酸
实验现象
红色固体和蓝色溶液
无色气体
无色气体和蓝色溶液
红棕色气体
和绿色溶液
选项
金属
存在形式
冶炼方法
A
金
游离态
金子比沙子密度大,利用水洗法直接分离
B
银
化合态
银的金属性弱,用加热Ag2O的方法冶炼
C
铁
化合态
用焦炭和空气反应产生的CO在高温下还原铁矿石中铁的氧化物
D
钠
化合态
钠的金属性强,一般还原剂很难将其还原出来,所以用电解饱和NaCl溶液的方法冶炼
相关试卷
这是一份2022高考化学一轮复习题组训练3.3用途广泛的金属材料和开发利用金属矿物4含解析,共2页。试卷主要包含了下列说法中正确的是等内容,欢迎下载使用。
这是一份2022高考化学一轮复习题组训练3.3用途广泛的金属材料和开发利用金属矿物3含解析,共4页。试卷主要包含了某同学通过如下流程制备氧化亚铜,废铜综合利用的常用化工流程等内容,欢迎下载使用。
这是一份2022高考化学一轮复习题组训练3.3用途广泛的金属材料和开发利用金属矿物1含解析,共2页。

