2023-2024学年辽宁省抚顺市六校协作体高二上学期期末考试地理试题含解析
展开注意事项:
1.答题前,考生务必将自己的姓名、考生号、考场号、座位号填写在答题卡上。
2.回答选择题时,选出每小题答案后,用铅笔把答题卡上对应题目的答案标号涂黑。如需改动,用橡皮擦干净后,再选涂其他答案标号。回答非选择题时,将答案写在答题卡上。写在本试卷上无效。
3.考试结束后,将本试卷和答题卡一并交回。
4.本试卷主要考试内容:选择性必修1、世界地理、中国地理。
一、选择题(本题包括16小题,每小题3分,共48分。每小题只有一个选项符合题意。)
动物雨频繁地在全球各地出现,从加利福尼亚到英国再到印度,不断出现有关动物雨的报道:一些小动物,例如鱼、青蛙和蛇偶尔会出人意料地从空中落下,有时是在离水域数公里远的地方,有时降落下来的动物还是活的。下图示意形成动物雨的天气系统垂直运动及动物雨景观。据此完成下面小题。
1. 导致动物雨形成的天气系统可能是( )
A. 台风B. 暖锋C. 冷锋D. 龙卷风
2. 此天气系统的特征为( )
A. 强对流天气,历时时间长B. 多发时间段为12—20时
C. 出现的频率高,可预报性强D. 多形成于海洋,影响范围大
【答案】1. D 2. B
【解析】
【1题详解】
该动物雨发生在离水域数公里远的地方,而台风一般发源于海洋,A错误;暖锋和冷锋不容易将动物卷至空中,BC错误;动物雨一般是龙卷风造成的。在湖泊或海洋上方急速旋转的龙卷风可能会把水以及水里的一些小动物带进云层中。这些暴风云中的强风挟带着卷进来的东西长途穿行,然后将它们倾倒在地面和建筑物之上,形成动物雨,D正确。故选D。
【2题详解】
龙卷风属于强对流天气,历时较短,多发时间为12-20时,A错误,B正确;由于其出现的频率低,可预报性差,C错误;陆地和海洋都可形成,影响范围小,D错误。故选B。
【点睛】龙卷风是一种相当猛烈的天气现象,由快速旋转并造成直立中空管状的气流形成。龙卷风大小不一,但形状一般都呈上大下小的漏斗状,“漏斗”上接积雨云(极少数情况下为积云),下部一般与地面接触并且常被尘土或碎片残骸等包围。它的形成与低气压和旋转之风向有关。
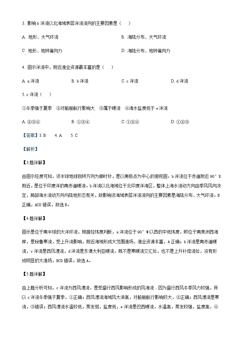
风力是洋流的主要动力,地转偏向力、海陆分布和海底起伏等也对洋流有不同程度的影响。下图为某半球洋流分布示意图(箭头表示洋流及流向)。据此完成下面小题。
3. 影响b洋流以北海域表层洋流流向的主要因素是( )
A. 地形、大气环流B. 海陆分布、大气环流
C 地形、地转偏向力D. 海陆分布、地转偏向力
4. 图示洋流中,附近渔业资源最丰富的是( )
A. a洋流B. b洋流C. c洋流D. d洋流
5. c洋流( )
①冬季强于夏季 ②对船舶航行影响大 ③属于暖流 ④海水盐度低于e洋流
A. ②③④B. ①③④C. ①②④D. ①②③
【答案】3. B 4. A 5. C
【解析】
【3题详解】
由图示经度可知,该半球地球自转方向为顺时针,是以南极点为中心的俯视图。b洋流位于赤道附近90°E附近,是位于印度洋的南赤道暖流。b洋流以北海域位于北印度洋海区,整体上海水流动方向由季风风向决定,局部海水流动方向与陆地形态有关,故影响该海域表层洋流流向的主要因素是海陆分布、大气环流。B正确,ACD错误,故选B。
【4题详解】
图示是位于南半球的大洋环流,根据经纬度判断,a洋流位于90°W以西的中低纬度,即位于南美洲西海岸,是秘鲁寒流,受上升流影响,附近海域形成大范围渔场,渔业资源丰富,A正确;b洋流是南赤道暖流,c洋流是西风漂流,d洋流是东澳大利亚暖流,既不是寒暖流交汇处,也不是上升补偿流处,没有形成明显的大渔场,BCD错误。故选A。
【5题详解】
由上题分析可知,c洋流为西风漂流,是受盛行西风影响形成的风海流﹐因为盛行西风冬季风力较强,所以c洋流冬季强于夏季,①正确;西风漂流海域风大浪高,对船舶航行影响较大,②正确;西风漂流是寒流,③错误;西风漂流水温较低,蒸发弱,盐度低,e洋流是巴西暖流,水温高,蒸发较强,盐度高,④正确。①②④正确,③错误,C正确,ABD错误,故选C。
【点睛】分析鱼类汇集(渔场)的思维过程主要有:特殊的海域位置,光照和有机物质丰富、营养盐类丰富,水温适宜,导致饵料(浮游生物)大量繁殖,为鱼类提供饵料,形成渔场。特殊的海域位置包括温带海区,大陆架海区,上升流海区,河流入海口附近以及寒、暖流交汇海区。
某日,P地日影朝向正南时,旗杆长度与该日日影长度相等。图1为P地该日日出至日落期间旗杆的日影变化示意图。图2为该日Q地正午太阳高度示意图,Q地此日昼长夜短。据此完成下面小题。
6. 图示P、Q两地中( )
A. P地位于南半球,Q地位于南半球B. P地位于北半球,Q地位于北半球
C. P地位于南半球,Q地位于北半球D. P地位于北半球,Q地位于南半球
7 该日( )
A. P、Q两地昼长相等B. P地昼长小于Q地
C. P、Q两地均昼夜等长D. P地昼长大于Q地
8. 下列关于P、Q两地的说法,正确的是( )
A. Q地自转线速度小于P地B. 该日P地正午太阳高度小于Q地
C. P地自转角速度大于Q地D. 该日P地正午太阳高度等于Q地
【答案】6. A 7. B 8. A
【解析】
【6题详解】
据材料“P地日影朝向正南时,旗杆长度与该日日影长度相等”可知当日P地的正午太阳高度角为45°,读图1,从图中可以看出,该日P地日出东南,日落西南,可知此时太阳直射点在南半球,该日正午日影朝正南且昼长夜短,说明P点位于南半球;Q地正午日影都朝向南方,而且正午太阳高度30°比较小,可知Q地位于南半球。P、Q两地均位于南半球。故A选项正确。BCD错误。故选A。
【7题详解】
读图,结合所学知识,P地日影朝向正南时,旗杆长度与其日影长度相等,说明其正午太阳高度为45°,而Q地正午太阳高度为30°,小于P地正午太阳高度,此时太阳直射南半球,两地都位于太阳直射点以南,纬度越高,正午太阳高度越低,因此Q地纬度较P地高;而在同一半球夏半年纬度越低,白昼越短,由此可判断,P地昼长小于Q地。B正确,ACD错误,故选B。
8题详解】
据图分析可知,Q地纬度较P地高,其自转线速度小于P地,A正确;该日P地正午太阳高度大于Q地,BD错误;角速度除极点外都等于15°/h,C错误。故选A。
【点睛】日出、日落方位变化规律(极昼极夜地区除外):太阳直射北半球:东北升,西北落。太阳直射南半球:东南升,西南落。太阳直射赤道:正东升,正西落。
内蒙古自治区东西向气候差异较大,地表形态自东向西也存在明显的差异。其间,河流稀少且短小,下游河床不明显,多为旱谷或盲尾河,草原是该地区一种重要的植被类型。图为内蒙古自治区自然植被分布图。完成下面小题。
9. 内蒙古自治区地貌自东向西( )
A. 风力作用减弱,流水作用减弱B. 风力作用增强,流水作用增强
C. 风力作用减弱,流水作用增强D. 风力作用增强,流水作用减弱
10. 影响内蒙古自治区植被自东向西变化的主要因素是( )
A. 地形B. 土壤C. 降水D. 热量
【答案】9. D 10. C
【解析】
【9题详解】
由所学知识可知,内蒙古自治区从东向西距离海洋越来越远,降水越来越少,流水作用逐渐减弱;同时由于气候越来越干旱,风力作用越来越强。故选D。
【10题详解】
内蒙古自治区从东向西植被逐渐变得稀疏,植株越来越矮,主要是降水越来越少造成的。故选C。
【点睛】经度地带性规律即从海洋向内陆地域分异规律,从沿海向内陆自然植被的变化为森林、草原、荒漠,主导因素是水分,在中纬大陆表现明显,在中国西北干旱半干旱地区表现显著。
图为沿某30°纬线圈的地形剖面图。完成下面小题。
11. 图中( )
A. a大洋是世界上最冷的大洋B. b大洋是世界上最小的大洋
C. c大洋是世界上最热的大洋D. b大洋是世界上最大的大洋
12. 甲大陆( )
A. 高大山系分布在中部B. 地形以高原为主
C. 高大山系分布在西海岸D. 地形以平原为主
13. 乙大陆所在的国家( )
A. 气候湿润B. 森林广布C. 经济发达D. 人口稠密
【答案】11 D 12. B 13. C
【解析】
【11题详解】
30°N纬线穿过非洲、亚洲和北美洲,陆地较宽阔,由此判断,图中纬线不是30°N,只能是30°S;再根据图中经度可判断,甲为非洲大陆,乙为澳大利亚大陆,丙为南美大陆,a为印度洋,b为太平洋,c为大西洋。其中,太平洋是世界上最大的大洋。故选D。
【12题详解】
由上题分析可知,甲为非洲大陆,地形以高原为主。故选B。
【13题详解】
由图及所学知识可知,乙为澳大利亚大陆,澳大利亚是经济发达的国家,C正确;澳大利亚气候分布呈半环状,中西部气候干旱,森林面积小,人口分布不均,地广人稀,ABD错误;故选C。
【点睛】澳大利亚地广人稀,人口分布不均衡,东南和西南部人口稠密,广大的中部、 西部和北部地区人口稀疏。
阿留申群岛属于火山岛,位于白令海与北太平洋之间,长约1900km,主要由众多的火山岛组成。完成下面小题。
14. 阿留申群岛主要位于( )
A. 亚欧板块与太平洋板块的消亡边界B. 亚欧板块与太平洋板块的生长边界
C. 太平洋板块与美洲板块消亡边界D. 太平洋板块与美洲板块的生长边界
15. 白令海属于( )
A. 内海B. 边缘海C. 陆间海D. 海湾
16. 阿留申群岛缺乏高大树木,其主要原因是( )
A. 风力强劲B. 没有土壤C. 气温极低D. 气候干旱
【答案】14. C 15. B 16. A
【解析】
【14题详解】
读图可知,阿留申群岛地处太平洋北部,位于环太平洋火山带;结合所学知识可知,阿留申群岛位于太平洋板块与美洲板块的消亡边界,C正确,ABD错。故选C。
【15题详解】
从图中可以看出,白令海位于大陆的边缘,阿留申群岛将其与大洋大致隔开,所以属于边缘海,B正确,ACD错。故选B。
【16题详解】
阿留申群岛地处于西风带,且四面环海,摩擦力小,常年风力强劲,不利于高大林木的生长,A正确,BCD错。故选A。
【点睛】领海是从领海基线量起最大宽度不超过12海里的一带水域。内海区是领海基线向陆一侧的全部海域。专属经济区是指从测算领海基线量起200海里,在领海之外并邻接领海的一个区域。
二、非选择题(本题共3题,共52分。)
17. 阅读图文材料,完成下列要求。
新疆的“红色产业”是对新疆地区红色农产品及其加工产业的统称。“白色产业”是指以棉花、羊毛和乳产品生产及加工为主的产业。新疆的种植、加工、运输和销售已形成一定的规模并具备一定的实力。其中红花、番茄、枸杞是该地区“红色产业”的三大支柱,番茄酱是重要的出口创汇产品。下图示意新疆主要棉花种植区分布。
(1)试比较①②两地降水量的多少,并说明两地降水差异的主要原因。
(2)据图说明新疆棉花种植区的分布特点及该特点的形成原因。
(3)指出新疆发展“红色产业”的优越自然条件。
【答案】17. ②地降水量较①地多。
主要原因:①地位于塔里木盆地,四周有高山、高原阻挡了来自海洋的水汽,降水稀少;②地地形不是全封闭的,可以受到来自北大西洋水汽的影响,降水较①地多。
18. 分布特点:主要分布在塔里木盆地边缘的山前绿洲地带。
形成原因:新疆气候干旱,种植棉花需要灌溉水源;而塔里木盆地边缘的山前绿洲地带有来自周围高山、高原的冰雪融水,可以满足棉花种植的水源需求。
19. 为温带大陆性气候,晴天多,日照时间长,光照充足,有利于红色农产品进行光合作用、着色;昼夜温差大,有利于积累养分(或糖分)。
【解析】
【分析】本题以新疆农业为资料,涉及了农业区位、降水的影响因素的知识,重点考查学生获取和解读信息及调动和运用知识的能力,体现了综合思维能力的学科素养。
【小问1详解】
①地位于我国新疆南部,天山山脉和昆仑山脉之间,深居内陆,距海遥远,周围又有高大山脉环抱,来自海洋的湿润气流不易到达,因此气候干旱,降水稀少,②地地形不完全封闭的,可以受到来自北大西洋水汽的影响,降水较①地多。
【小问2详解】
由图可知棉花主要分布在盆地边缘的山前绿洲地带。因为新疆位于西北内陆,晴天多,降水少,塔里木盆地边缘的山前绿洲地带有高山上的冰雪融水和地下水提供优质灌溉水源,水源充足,满足棉花生长需求;种植区为盆地边缘的冲积扇,土层疏松深厚;地形有一定坡度,利于排水。
【小问3详解】
发展红色产业的优越自然条件主要是气候,该地深居内陆,以温带大陆性气候为主,区域降水少,晴天多,温差大、光照强,有利于红色农产品进行光合作用、着色,进行有机质的积累;同时,该地纬度较高,夏季该地的日照时间较长等也是优势条件。
18. 阅读图文材料,完成下列要求。
张家界市的武陵源风景名胜区是世界自然遗产之一,景区平均海拔 1000 多米,主要景观为石英砂岩峰林地貌,境内共有3103座奇峰,姿态万千,蔚为壮观。 区域内沟壑纵横,溪涧密布,森林茂密,人迹罕至,森林覆盖率85%,植被覆盖率99%。每当阴雨转晴或阴雨连绵天气,幽幽山谷中生出云烟,云雾弥漫在峰林间,云海时浓时淡,石峰时隐时现,景象变幻万千。雾,使晴日下坚硬的山峰变得妖娆、飘逸和神秘。下图示意武陵源峰林及桂林峰林的地理位置和景观。
(1)比较张家界峰林地貌与桂林峰林地貌所受主要外力作用的区别。
(2)描述张家界石英砂岩峰林地貌形成过程。
(3)分析张家界市武陵源风景名胜区雾形成的原因。
【答案】18. 张家界峰林地貌主要是受风化作用、流水侵蚀作用和重力崩塌作用形成的,桂林峰林主要是受溶蚀作用形成的。
19. 经过长时间的外力沉积形成石英砂岩地层;地壳抬升作用使石英砂岩出露地表;经过长期的风化和水流冲刷,一些岩石在重力和各种地质运动的作用下坍塌,部分遗留下来屹立不倒的岩石就形成了现在的石英砂岩峰林。
20. 降水多,利于雨雾的形成;距离海洋近,海洋水汽容易到达,空气中水汽含量高;植被覆盖率高,蒸腾作用强,增加空气湿度;海拔较高,地势起伏大,气温的垂直变化大,高海拔地区气温较低,利于雾的形成。
【解析】
【分析】本大题以张家界市的武陵源风景名胜区为材料设置试题,涉及地质作用与地貌、流水侵蚀地貌、降水的影响因素等知识点,考查学生对相关知识的掌握程度,获取和解读地理信息、调动和运用地理知识、论证和探讨地理问题的能力,考查区域认知、综合思维等地理学科核心素养。
【小问1详解】
由材料“区域内沟壑纵横,溪涧密布”、地貌特点“奇峰,姿态万千”结合当地地理位置可知,张家界所在区域是峰林地貌主要是受风化作用形成众多裂隙(节理),在流水侵蚀作用下裂隙不断扩大,岩石出现松动,在重力坍塌下形成奇峰。而桂林峰林地貌主要是具有溶蚀力的水对可溶性岩石的溶蚀作用形成的。即张家界峰林地貌主要是受风化作用、流水侵蚀作用和重力崩塌作用形成的,桂林峰林主要是受溶蚀作用形成的。
【小问2详解】
结合上题分析可知,张家界是石英砂岩峰林地貌,应先形成石英砂岩,即经过长时间的外力沉积形成深厚的石英砂岩地层;沉积岩一般位于地势低洼处,目前的峰林地貌出露地表,即在地壳抬升作用下,使石英砂岩出露地表。石英砂岩奇峰林立,姿态万千,是差异性侵蚀作用的结果。即抬升出露地表的石英砂岩经过长期的风化,节理大量发育,在降水和流水的冲刷侵蚀作用下,节理(裂隙)不断扩大,一些岩石在重力和各种地质运动的作用下坍塌,部分岩石因岩性较为坚硬,或遭受侵蚀程度较轻,遗留下来屹立不倒,形成姿态万千的奇峰怪石,发育成现在的石英砂岩峰林。
【小问3详解】
云雾即降水,可从水汽来源、凝结核、水汽过饱和(降温或气流上升)等角度来分析,一般大气中的固体杂质较多,故本小题可不分析凝结核。张家界位于亚热带季风气候区,受夏季风影响,降水多,水汽多,利于雨雾的形成;当地距离海洋近,在夏季风等大气环流作用下,海洋水汽容易到达,空气中水汽含量高;由材料“溪涧密布”结合所学水循环知识可知,地表河流蒸发,空气中水汽含量高;由材料“森林茂密,人迹罕至,森林覆盖率85%,植被覆盖率99%”可知,当地植被茂密,蒸腾作用强,增加了空气湿度;景区平均海拔1000多米,奇峰林立,地势起伏大,气温的垂直变化大,水汽顺地形爬升,高海拔地区气温较低,水汽遇冷,利于雾的形成。
19. 阅读图文材料,完成下列要求。
台风“玛娃”是2023年西北太平洋热带海区台风季第2个被命名的台风,也是今年以来该洋区乃至北半球最强的热带气旋。2023年5月30日,据中央气象台监测,台风“玛娃”靠近台湾以东洋面,30日以后将逐渐转向,移速减慢,强度逐渐减弱。下图示意北京时间5月30日15时西北太平洋局部海平面气压分布(单位:hPa)。
(1)分析图中海洋上甲锋面类型的形成原因。
(2)描述乙地区的天气状况,并说明理由。
(3)结合热带海区海一气之间的水热交换特点,说明其对台风形成的作用。
【答案】(1)受台风“玛娃”的吸引及西太平洋副热带高压的引导,太平洋大量暖湿气流北上;与来自北方的冷气流在西太平洋副热带高压北侧相遇;冷、暖气流势力大致相当,锋面移动缓慢或很少移动,形成准静止锋。
(2)天气状况:连续性的阴雨天气、降水强度小、风速小等。
理由:冷暖气团相遇且势力相当,在乙地区形成准静止锋,出现连续性的阴雨天气;锋面坡度小,云系和降水区宽广,降水强度小;等压线稀疏,气压梯度力小,风速小。
(3)热带海区海洋水温高,通过长波辐射、蒸发、对流等多种热量传播方式向大气输送热量多;蒸发量大,海洋向大气输送水汽多,海洋给大气提供大量的热能和水汽,导致近洋面的上升气流强烈,大量空气受热膨胀上升,使近洋面气压降低,水汽凝结,释放热量,加热并进一步抬升空气,促进台风的形成。
【解析】
【分析】本大题以西北太平洋局部海平面气压分布为材料,涉及台风的形成、锋与天气等相关知识点,重点考查学生的综合思维能力、区域认知能力等。
【小问1详解】
读图可知,甲锋面类型是准静止锋,形成原因是冷暖气流势力相当。暖气流来自海洋,受台风“玛娃”的吸引及西太平洋副热带高压的引导,太平洋大量暖湿气流北上;来自高纬地区的北方冷气流南下,冷暖气流在西太平洋副热带高压脊线北侧相遇,冷、暖气流势力大致相当,锋面移动缓慢或很少移动,形成准静止锋。
【小问2详解】
乙地区受准静止锋控制,冷暖气团相遇且势力相当,在乙地区形成准静止锋,移动缓慢,乙地天气状况为连续的阴雨天气,冷暖气团势力相当,锋面坡度小,云系和降水区宽广,降水强度小;读图可知,乙地区等压线稀疏,气压梯度力小,风速小。因此乙地区天气状况为:连续性的阴雨天气、降水强度小、风速小等。
【小问3详解】
海洋向大气输送热量,是大气热量的主要供给者。热带地区纬度低,太阳辐射强,海洋水温高,通过长波辐射、蒸发、对流等多种热量传播方式向大气输送热量多;海水蒸发时会把大量水汽输送给大气。大气中的水汽在适当条件下凝结,并以降水的形式返回海洋。热带地区海水蒸发量大,海洋向大气输送水汽多。综上所述,热带海洋给大气提供大量的热能和水汽,导致近洋面的上升气流强烈,大量空气受热膨胀上升,使近洋面气压降低,水汽凝结,释放热量,加热并进一步抬升空气,促进台风的形成。
2023-2024学年辽宁省沈阳市五校协作体高二上学期期末考试地理试题含解析: 这是一份2023-2024学年辽宁省沈阳市五校协作体高二上学期期末考试地理试题含解析,共18页。试卷主要包含了选择题,非选择题等内容,欢迎下载使用。
2023-2024学年辽宁省抚顺市六校协作体高二上学期期末考试地理试题含答案: 这是一份2023-2024学年辽宁省抚顺市六校协作体高二上学期期末考试地理试题含答案,共8页。试卷主要包含了本试卷主要考试内容,c洋流,图示P、Q两地中,该日,内蒙古自治区地貌自东向西等内容,欢迎下载使用。
2023-2024学年辽宁省六校协作体高二上学期11月期中联考地理试题含解析: 这是一份2023-2024学年辽宁省六校协作体高二上学期11月期中联考地理试题含解析,共15页。试卷主要包含了单项选择题,综合题等内容,欢迎下载使用。

