专题10 压强与浮力实验题-5年(2019-2023)中考1年模拟物理分项汇编(上海专用)
展开一、实验题
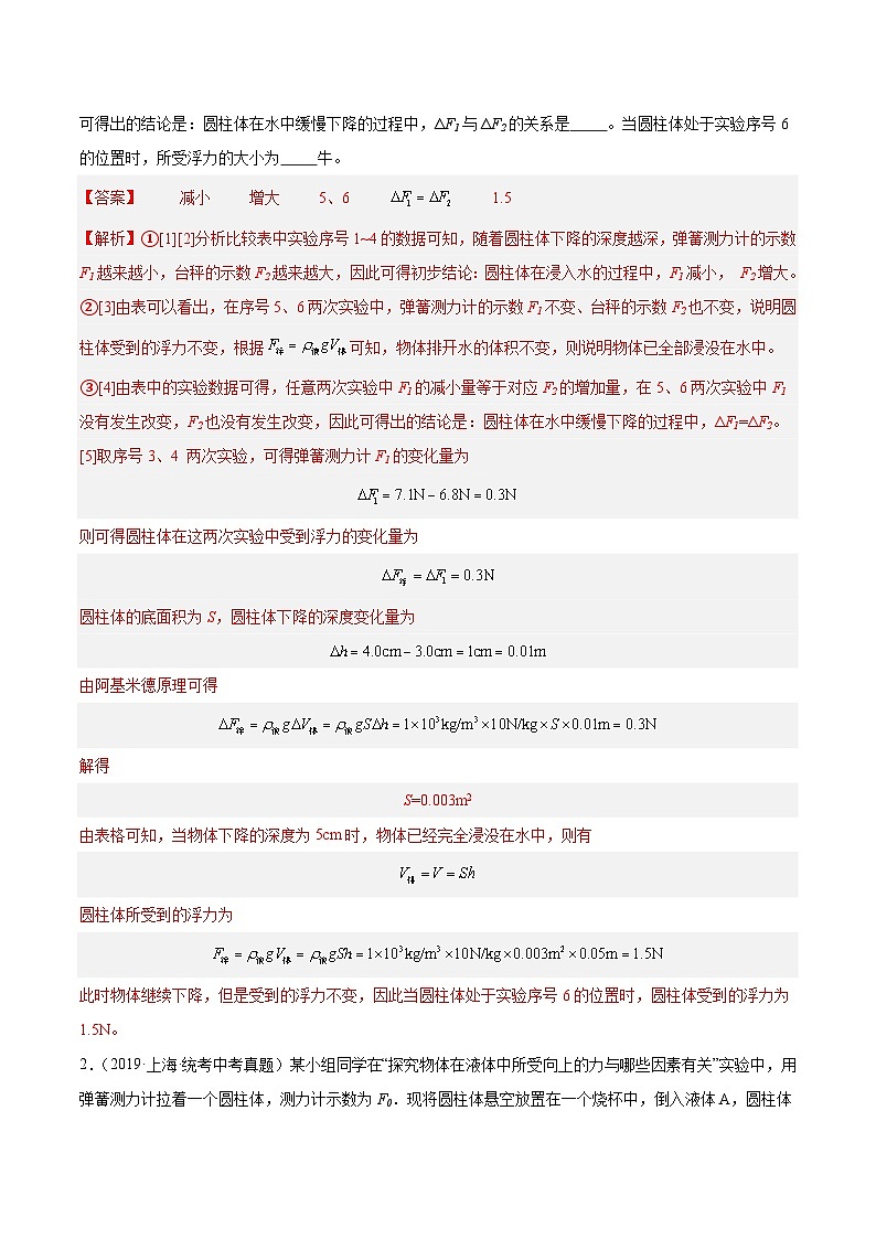
1.(2020·上海·统考中考真题)某小组同学用如图所示装置,研究圆柱体在水中下降的过程中弹簧测力计示数和台秤示数的变化情况。他们使圆柱体在水中缓慢下降,将圆柱体下表面到水面的距离h、弹簧测力计的示数F1、台秤的示数F2记录在下表中。
①分析比较实验序号1~4的数据中F1、F2的变化情况及相关条件,可得出的初步结论是:圆柱体在浸入水的过程中,F1 , F2 ;
②表中实验序号 的数据表明, 圆柱体在相应的位置已全部浸没在水中;
③表中两组数据间F1变化量的大小为ΔF1,相应的F2变化量的大小为ΔF2,分析比较实验序号1~6的数据,可得出的结论是:圆柱体在水中缓慢下降的过程中,ΔF1与ΔF2的关系是 。当圆柱体处于实验序号6的位置时,所受浮力的大小为 牛。
2.(2019·上海·统考中考真题)某小组同学在“探究物体在液体中所受向上的力与哪些因素有关”实验中,用弹簧测力计拉着一个圆柱体,测力计示数为F0.现将圆柱体悬空放置在一个烧杯中,倒入液体A,圆柱体的下表面到液面的深度为h,记录下此时弹簧测力计的示数为F以及F0和F的差为△F.接着,将液体A替换为液体B,重复上述实验,记录数据如下表一、二所示.
表一 液体A(ρA=1.0×103千克/米3)
表二 液体B(ρB=0.8×103千克/米3)
①根据实验序号1与2与3或5与6与7的数据,分析比较弹簧测力计的示数F与圆柱体的下表面到液面的深度h的大小关系,可得出的初步结论是:同一物体在同种液体中, .
②根据实验序号1与2与3或5与6与7的数据,分析比较△F与圆柱体的下表面到液面的深度h的大小关系,可得出的初步结论是:同一物体在同种液体中, .
③根据实验序号1与5或2与6或3与7的数据,分析比较△F与圆柱体的下表面到液面的深度h的大小关系,可得出的初步结论是 .
④本实验中,圆柱体的重力为 牛,高度为 厘米.
一、实验题
1.(2023·上海奉贤·统考一模)某小组同学在验证“阿基米德原理”实验中:
①用已调零的弹簧测力计,按照图中abcd所示顺序进行实验操作,测力计的示数分别为:F1、F2、F3、F4,小组同学发现测出的结果(F1-F2) (F3-F4)(选填“>”、“=”、“<”),出现这一现象的原因是 ;
②他们分析发现了此实验操作中存在的问题并加以改正。进一步思考:如果物体没有完全浸没在水中, 验证“阿基米德原理”;如果物体碰到了容器底部, 验证“阿基米德原理”(本小题均选填“能”或“不能”)。
2.(2023·上海崇明·统考一模)在探究“影响浮力大小的因素”这一问题时,请你根据如图所示的实验操作,从中选出一些图,针对某一个因素进行研究,并通过弹簧测力计的示数,说明你的探究结果。
(1)为了探究浮力大小与液体的密度有关,应选用的图是 (选填图中的符合);如果选用了图(a)、(c)、(d)进行实验,可以得出浮力与物体浸没在液体中的深度 (选填“有”或“无”)关。
(2)小明想探究“物体受到的浮力与其形状是否有关”,他找来薄铁片、烧杯和水进行实验,实验步骤如下:
步骤一:将铁片放入盛水的烧杯中,铁片下沉至杯底;
步骤二:将铁片弯成“碗状”再放入水中,它漂浮在水面上。
①通过分析可知,第一次铁片受到的浮力 (选填“大于”、“等于”或“小于”)第二次铁片受到的浮力;
②小明得出:物体受到的浮力与其形状有关,小明得出错误结论的原因是:他只关注了铁片的形状改变,而忽略了 对浮力大小的影响。
3.(2023·上海松江·统考一模)某小组同学探究液体内部压强与哪些因素有关,作出以下猜想:
猜想一:液体内部压强与所处液体的深度h有关;
猜想二:液体内部压强与液体密度有关;
猜想三:液体内部压强与所处位置离容器底部的距离d有关。
他们选用两个完全相同的容器分别装有酒精和水(ρ酒精<ρ水)。如图所示,他们改变压强计的金属盒在液体中的深度h和离容器底部的距离d,并观察U形管中液面高度差L。将实验数据记录在下表中:
表一:酒精 表二:水
(1)分析比较实验序号1与6(或2与7,或3与8,或4与9,或5与10)的数据及相关条件,得出结论:当所处液体中的深度h相同,离容器底部的距离d相同时, ;
(2)分析比较实验序号 ,得出结论:在同种液体内部,离容器底部的距离d相同,所处液体深度h越大,该处液体压强也越大;
(3)为了探究猜想三,小组设计了记录表三,请完成表三空缺处的填写。
表三:水
4.(2023·上海虹口·一模)某小组同学探究液体内部压强与哪些因素有关,他们根据图中橡皮膜的形变程度,提出了各自的猜想:
为了验证猜想,他们制订方案,用传感器测量压强,记录数据如下表所示。
(1)分析可知,表格中的栏目设计与 的猜想是相关联的(选填“小红”“小华”“小红和小华”);
(2)分析表中实验序号 的数据可知: 的猜想是错误的(选填“小红”“小华”“小红和小华”),理由是 ;
(3)分析表中数据可得:水内部的压强 。
5.(2023·上海杨浦·统考一模)物块放入盛有水的容器中,水对容器底部的压力会增大。为了研究放入物块前后,水对容器底部压力增加量ΔF的情况,小杨选用了五个重力G均为3牛的柱形物块,分别将物块放入盛有等质量水的相同柱形容器中,待到物块静止后,将实验数据及现象记录在下表中。
①观察序号1~3中的实验现象并比较ΔF与V的关系,可得初步结论:当物块浸没在水中时, ;
②观察序号1或2或3或4中的实验现象并比较ΔF与G的大小关系,可得初步结论:当 时,物块沉底;
③观察序号1~4中的实验数据及现象,发现:ΔF与物块排开水的体积有关,物块排开水的体积越 ,ΔF越 ;
④进一步分析序号5中的实验现象并比较ΔF与G的大小关系,发现:当物块漂浮时, 。请根据所学的压强、浮力知识,简述上述结论的原因: 。
6.(2022·上海杨浦·统考一模)为研究物体浸入液体的过程中,测力计示数减小量与哪些因素有关,小明设计了方案进行实验。小明用测力计将圆柱体A悬挂在空容器中,如图所示,此时测力计示数F0为8.0牛。然后逐次向容器中注入液体,并将圆柱体下表面至液面的距离h、相应的测力计示数F记录在表一中。为进一步探究,小明换用材料、体积与圆柱体A相同,但形状不同的圆柱体B重复实验,并将测得的数据记录在表二中。
表一:(圆柱体A)
表二:(圆柱体B)
①分析比较实验序号1~4(或6~8)数据中F和h的关系及相关条件,可得出的初步结论是:同一圆柱体在同种液体中, ;
②分析比较实验序号1~4(或6~8)数据中F与F0的差值ΔF和h的关系及相关条件,可得出的初步结论是:同一圆柱体在同种液体中, 。请用学过的知识,解释这个结论;
③继续分析表一和表二的数据,发现实验序号9的数据不适用于题②的结论,可能的原因是 ;
④进一步分析表一和表二的数据,可得:实验序号5中,F为 牛。实验序号10中,F为 牛。
7.(2022·上海崇明·统考一模)在语文课本上学习了“死海不死”的文章后,小敏想“探究浮力的大小与哪些因素有关”,她提出了如下猜想:
猜想一:可能与液体的密度有关
猜想二:可能与物体排开液体的体积有关
猜想三:可能与物体浸没在液体中的深度有关
为了验证上述猜想,她按照图中字母顺序做了如下实验:
(1)分析比较实验步骤A、C、D,可以验证猜想 ;分析比较实验步骤A、B、C,可以验证猜想 是正确的;
(2)分析图中提供的信息,可知图E中物体所受的浮力大小为 N,计算可知盐水的密度是 kg/m3.
8.(2022·上海闵行·统考一模)小红研究密度计浸入液体深度的影响因素。如图所示,她用下端缠绕细铜丝的均匀木棒制成密度计,放入不同液体中,密度计均能竖直漂浮.小红记录密度计在不同液体中静止时,密度计浸入液体的深度,并填写在表格中.
①密度计所涉及到的物理知识有:二力平衡条件和 。
②分析比较表格中的数据及相关现象,可得出的初步结论是:同一支密度计 。
③请推测实验序号5中的浸入深度h 8厘米(选填“>”、“=”或“<”)。
9.(2022·上海静安·统考一模)为了研究物体在浸入液体的过程中,液体对柱形容器底部的压力增加量的情况,某小组同学利用一个金属圆柱体、水、酒精以及相同的柱形容器(足够高)等进行实验。如图所示,他们先在容器内倒入足够的酒精,再将金属圆柱体分别缓慢浸入酒精中,逐步改变其下表面到液面的深度h,并计算得到液体对容器底部的压力增加量F,然后换用相同体积的水再次实验,实验数据记录在表一、表二中。
表一 酒精(ρ酒精=0.810千克/米3)
表二 水7(ρ水=1.0103千克/米3)
①分析比较实验序号 中F与h的倍数关系及相关条件,可得出的初步结论:同一圆柱体在浸入相同柱形容器的同种液体过程中,F与h成正比;
②分析比较实验序号2与8或4与10中F与h的关系及相关条件,可得出的初步结论:同一圆柱体在浸入相同柱形容器的不同液体过程中, ;
③进一步分析表一、表二中的数据,发现F与h的关系有两种情况。请你根据表一、表二中的数据,尝试分析并写出这两种情况发生的临界深度h的值。 (需写出分析过程)
10.(2022·上海松江·统考一模)某兴趣小组的同学观察到不同物体在空气中下落的快慢不同,如石子下落比羽毛快得多,于是他们联想到“物体在液体中下沉的快慢与哪些因素有关”,并作出以下猜想:
猜想一:物体下沉快慢与物体质量有关;
猜想二:物体下沉快慢与液体种类有关;
猜想三:物体下沉快慢与物体体积有关;
猜想四:物体下沉快慢与物体形状有关。
他们利用电子天平、秒表、长玻璃圆筒、体积和形状相同的小瓶,还有细沙、水、牛奶、食用油等器材,进行探究实验,将装有细沙的小瓶从液面处由静止下沉,每次下沉深度均为0.3米。记录的部分实验数据如下表:
①物体在液体中下沉的深度相同时,通过比较物体的 判断下沉的快慢;
②要探究物体下沉快慢与液体种类的关系,应选择实验序号为 的数据进行分析比较;
③分析比较实验序号1、2与3(或4、5与6或7、8与9)的数据,可以得出的结论是:. 。
11.(2021·上海·校考一模)为研究物体在液体中所受向上的力与哪些因素有关,小明设计了方案进行实验.小明用弹簧测力计将一圆柱体悬挂在空容器中,如图,此时测力计示数为F0.然后逐次向容器中注入液体A,并将圆柱体下表面到液面的距离h、相应的弹簧测力计示数F、F0与F的差值△F记录在表一中.为进一步探究,小明换用液体B重复实验,并将数据记录在表二中.(液体A、B密度分别为ρA、ρB,且ρA >ρB)
表一:(液体A)
表二:(液体B)
(1)分析比较实验序号1、2与3(或5、6与7)数据中F和h的关系及相关条件,可得出的初步结论是:同一物体在同一种液体中, .
(2)分析比较实验序号1、与2与3(或5、6与7)的数据中△F和h的关系及相关条件,可得出的初步结论是:同一物体在同一种液体中, .
(3)分析比较实验序号1、5(或2、6,或3、7)的数据中△F和h的关系及相关条件,可得出的初步结论是:同一物体在 .
(4)实验中圆柱体的重力为 牛,高度为 厘米.
12.(2021·上海崇明·统考一模)小红做“小球放入水中静止时,水对容器底部的压强增加量及容器对水平面的压强增加量与哪些因素有关”的实验,她选取了体积相同、密度不同的若干小球放入水中(水深大于小球直径,且水不溢出),如图所示,测出水对容器底部的压强增加量及容器对水平面的压强增加量,并将相关数据记录在表中。
试完成下列问题:
(1)水的密度大小是 kg/m3;
(2)分析实验序号1、2、3中的数据,可知小球放入水中静止时,小球处于 (选填“漂浮”、“悬浮”或“下沉”)状态;
(3)分析比较表中实验序号 中的数据及相关条件可知:浸入水中体积相同的小球,当与的大小满足关系时,与无关;
(4)分析比较表中与的数据及相关条件可知:浸入水中的小球,当小球体积相同时, ;
(5)分析比较表中实验序号1、2、3、4中与的大小关系及相关条件可知:浸入水中体积相同的小球, 。
13.(2021·上海青浦·统考一模)盛有波体的圆柱形容器置于水平桌面,若在容器中放入一金属块后(金属块浸没在液体中),则容器底部及水平桌面受到的压强均会增大。为了研究放入金属块前、后,圆柱形容器底部受到液体压强的增加量以及水平桌面受到压强的增加量与金属块的哪些因素有关,某同学选用了质量相等、体积不同的A。B。 c金属块()及体积相同、质量不同的D。E。 F金属块(),分别按图( a)(b)进行实验,并测得每一次实验中的、,其实验数据记录在表一中。。
表一
①分析比较实验序号1~6数据中的、变化情况及相关条件,可以得到的初步结论是:( a) (b)
②根据表一信息, 请你在表二中选择一金属块放入图(a)中(均能浸没在液体中),使得容器底部受到液体压强的增加量及水平桌面受到压强的增加量均最大,应选择的金属块是 ,理由是 。
表二
14.(2021·上海金山·统考一模)某小组同学用如图所示装置,研究物体受到大小相等的向上拉力时,它对水平面的压力大小的变化情况。他们将重力不同的物块甲()和物块乙()分别置于台秤中央,用大小为10牛的向上拉力作用于物块,并改变拉力与水平方向的夹角,将、压力(的大小等于台秤的示数)分别记录在表一和表二中。
(1)分析比较实验序号3与10(或4与11或6与12)中数据,和的关系及相关条件,可得出的初步结论是:不同物体受到大小相等的向上拉力时,当相同时,和 (选项“有关”或“无关”);
(2)分析表一、表二中的数据及相关条件可知: 牛, 牛;
(3)根据表格中的信息可知:当物体重力相同时,和存在一定关系。请在表二实验序号14中填入相应的实验数据。 ;
(4)分析比较实验序号1~7或8~13的数据中与的变化情况及相关条件,可知初步结论是 。
15.(2021·上海徐汇·统考一模)小徐和小汇在学习“浮力”时,根据生活经验,对物体受到浮力的大小与哪些因素有关提出猜想并进行了研究。
(1)根据鸡蛋在水中沉底、在盐水中漂浮的现象,他们猜想浮力的大小可能与 有关;根据游泳时的感觉,他们猜想浮力的大小可能与物体浸入液体的深度,以及物体浸入液体的体积有关。
(2)为了验证猜想,他们用力传感器将一长方体金属块悬挂在空量筒中,如图所示,然后逐次向容器中注入液体A,测出金属块下表面到液面的距离即金属块浸入液体的深度h,计算出金属块浸入液体的体积V和金属块受到的浮力F,把实验数据记录在表一中。
为了进一步探究,他们还换用了液体B重复实验,并把实验数据记录在表二中。(液体A、B密度分别为、, )
表一:将金属块浸入液体A中
表二:将金属块浸入液体B中
(a)小汇分析比较实验序号1、2、3的F和V、h的数据后,得出初步结论:同一物体浸入同一液体中,F与V成正比,而且F与h成正比;小徐分析比较实验序号 的数据,认为小汇的结论存在问题,请写出小徐观点的依据 ;
(b)请补全实验序号8中的数据; 、 ;
(c)他们分析比较表一和表二中的数据,得出结论:同一物体浸入不同液体中: ;
(3)他们交流后,认为上述得出的结论还不够完善,需要增加一次实验进行论证,下列为案中你建议采用方案 。
A.仍用上述金属块,浸入密度不同的液体C中,重复实验
B.仍用上述金属块,增加金属块浸入液体A或B中的深度进行实验
C.换用其他物质(如其他材质的金属块),仍在液体A或B中进行实验
16.(2021·上海浦东新·统考一模)为了研究圆柱体浸入水中时,水对柱形容器底部的压强情况,某小组同学将两个体积相同、底面积不同的实心金属圆柱体分别逐步浸入同一柱形容器的水中,如图所示。他们设法测得柱体下表面到水面的距离h和水对容器底部的压强p水,并计算柱体浸入前后水对容器底部的压强差p水,相关数据记录在表一、表二中。(实验中容器内的水均未溢出)
表一圆柱体甲
表二圆柱体乙
(1)分析比较实验序号1与2与3与4或6与7与8与9中p水与h的变化情况及相关条件可初步得出:同一圆柱体浸入同一柱形容器的水中时, ;
(2)分析比较实验序号 的数据及相关条件可初步得出:不同圆柱体浸入同一柱形容器的水中时,其下表面到水面的距离h相同,圆柱体的底面积不同,p水不同;
(3)分析比较实验序号2与3与4或7与8与9中p水与h的倍数关系及相关条件可初步得出:同一圆柱体浸入同一柱形容器的水中时, ;分析比较实验序号5中p水与h的数据并不符合上述结论出现这一现象的原因是 ;
(4)请推理说明实验序号10中p水的大小 。
17.(2021·上海长宁·统考一模)为了探究柱体A逐渐浸入柱形容器内的水中时(水没有溢出),弹簧测力计示数F的变化情况。现有底面积为100cm2的薄壁圆柱形容器,容器内装有深度为20厘米的水,放在水平桌面上,实心柱体A高H为20厘米。如图所示,小明将柱体A通过细线挂在弹簧测力计下,从柱体A接触水面开始,将液面到柱体下表面的距离h、相应的弹簧测力计示数F、物体重力G与F的差值记录在表一中。(不计细线的重力)
表一
(1)分析比较实验序号1-8中F与h的变化关系及相关条件可得:同一柱体逐渐浸入柱形容器内的水中,当h小于H时, 。
(2)分析比较实验序号1-8中与h的变化关系及相关条件可得:同一柱体逐渐浸入柱形容器内的水中,当h小于H时, 。
(3)柱体A的重力为 牛,实验序号6的实验时,A下表面所受液体压力为 牛。
(4)小红同学想在小明实验的基础上继续实验,她预设的数据如表二所示,小明看了以后认为这两次实验无法进行。
表二
你认为小明的观点是 的(选填“正确”或“错误”),理由是 。
18.(2021·上海虹口·统考一模)为了研究圆柱体浸入水的过程中水对容器底部的压力情况,某小组同学选用高度相同底面积S不同的圆柱体A和B先后放入同一柱形容器中进行实验,如图所示。他们设法使圆柱体逐步浸入水中,记录其下表面到水面的距离h及水对容器底部的压力F,将实验数据记录在下表中(实验中容器内水均未溢出)。
(1)分析比较实验序号1与7或2与8数据中F和S的关系及相关条件,可得出的初步结论是:不同圆柱体浸入水的过程中, ;
(2)小明分析比较实验序号1、2、3与4或7、8、9与10数据中F和h的关系及相关条件,可得出的初步结论是:同一圆柱体浸入水的过程中, ;小华分析比较实验序号5与6或11与12的数据发现小明的结论存在问题,他们交流后认为这是由于物体浸没而造成的。分析表中数据,可确定物体A(或B)的高度范围为 。
二、填空题
19.(2022·上海奉贤·统考一模)在“探究质量与体积的关系”实验中,可使用 测物体的体积。与“探究液体内部的压强”实验比较,两者多次实验的目的是 的(选填“相同”或“不同”)。有同学认为这两个实验都可以利用图像法来处理数据。如图所示是研究某种液体内部压强与液体深度的关系的图像,分析图像可得出的结论是: ,该结论说明液体内部压强与液体的深度存在着 关系。(选填“定性”或“定量”)
实验序号
h(厘米)
F1(牛)
F2(牛)
1
1.0
7.7
10.3
2
2.0
7.4
10.6
3
3.0
7.1
10.9
4
4.0
6.8
11.2
5
5.0
6.5
11.5
6
6.0
6.5
11.5
实验序号
h(厘米)
F(牛)
△F(牛)
1
3
8.5
1.5
2
6
7
3
3
9
5.5
4.5
4
12
5
5
实验序号
h(厘米)
F(牛)
△F(牛)
5
3
8.5
1.2
6
6
7.6
2.4
7
9
6.4
3.6
8
12
6
4
序号
h(厘米)
d(厘米)
L(格)
序号
h(厘米)
d(厘米)
L(格)
1
5
25
3
6
5
25
4
2
10
20
6
7
10
20
8
3
15
15
9
8
15
15
12
4
20
15
12
9
20
15
16
5
25
15
14
10
25
15
19
序号
h(厘米)
d(厘米)
L(格)
11
/
12
/
实验序号
方向
深度h(米)
容器内水产生的压强p(帕)
1
向上
0.05
500
2
向下
0.05
500
3
向上
0.10
1000
4
向下
0.10
1000
5
向上
0.20
2000
6
向下
0.20
2000
序号
1
2
3
4
5
物块体积V(米3)
1.0×10-4
1.5×10-4
2.0×10-4
2.5×10-4
4.0×10-4
压力增加量ΔF(牛)
1.0
1.5
2.0
2.0
3.0
现象
实验序号
h(厘米)
F(牛)
1
3.0
7.4
2
6.0
6.8
3
9.0
6.2
4
12.0
5.6
5
15.0
______
实验序号
h(厘米)
F(牛)
6
2.0
7.2
7
4.0
6.4
8
6.0
5.6
9
8.0
5.2
10
10.0
______
实验序号
液体密度(克/厘米)
浸入深度h(厘米)
1
0.8
12.5
2
0.9
11.1
3
1.0
10.0
4
1.1
9.0
5
1.2
实验序号
h(米)
F(牛)
1
0
0
2
0.02
0.4
3
0.05
1.0
4
0.10
2.0
5
0.14
2.8
6
0.18
2.8
实验序号
h(米)
F(牛)
7
0
0
8
0.02
0.5
9
0.08
2.0
10
0.10
2.5
11
0.16
3.5
12
0.18
3.5
序号
液体
质量m(克)
下沉时间t(秒)
序号
液体
质量m(克)
下沉时间t(秒)
序号
液体
质量m(克)
下沉时间t(秒)
1
水
20.0
0.53
4
牛奶
20.0
0.70
7
食用油
20.0
0.87
2
25.0
0.40
5
25.0
0.50
8
25.0
0.70
3
30.0
0.30
6
30.0
0.45
9
30.0
0.60
实验序号
h(厘米)
F(牛)
△F(牛)
1
3.0
8.5
1.5
2
6.0
7.0
3.0
3
9.0
5.5
4.5
4
12.0
5.0
5.0
实验序号
h(厘米)
F(牛)
△F(牛)
5
3.0
8.8
1.2
6
6.0
7.6
2.4
7
9.0
6.4
3.6
8
12.0
6.0
4.0
实验序号
1
2
3
4
5
(103千克/米3)
0.2
0.6
0.8
1.0
1.2
(帕)
98
294
392
490
490
(帕)
98
294
392
490
588
实验序号
放入的金属块
容器底部所受液体压强增加量(帕)
水平桌面所受压强增加量(帕)
1
A
50
200
2
B
100
200
3
C
150
200
4
D
100
200
5
E
100
250
6
F
100
300
金属块
密度
体积
甲
乙
丙
表一 甲物块()
表二 乙物块()
实验序号
拉力与水平方向的夹角(度)
压力(牛)
实验序号
拉力与水平方向的夹角(度)
压力(牛)
1
10
13.3
8
15
17.4
2
30
10.0
9
45
12.9
3
60
6.3
10
60
11.3
4
90
5.0
11
90
10.0
5
120
6.3
12
135
12.9
6
135
7.9
13
140
13.6
7
150
10.0
14
165
实验序号
浸入的深度h(厘米)
浸入的体积V(厘米3)
浮力F(牛)
1
2.0
12
0.12
2
6.0
36
0.36
3
10.0
60
0.60
4
15.0
60
0.60
实验序号
浸入的深度h(厘米)
浸入的体积V(厘米3)
浮力F(牛)
5
2.0
12
0.10
6
6.0
36
0.30
7
10.0
60
0.50
8
15.0
实验序号
h/米
p水/帕
p水/帕
1
0
1960
2
0.05
2240
280
3
0.10
2520
560
4
0.15
2800
840
5
0.20
2968
1008
实验序号
h/米
p水/帕
p水/帕
6
0
1960
7
0.05
2275
315
8
0.10
2590
630
9
0.15
2905
945
10
0.20
实验序号
1
2
3
4
5
6
7
8
h/cm
0
2
4
6
8
10
12
14
F/N
8
7
6
5
4
3
2
1
∆F(N)
0
1
2
3
4
5
6
7
实验序号
9
10
h/cm
18
20
F/N
∆F(N)
圆柱体A(底面积SA)
实验序号
h(米)
F(牛)
圆柱体B(底面积SB)
实验序号
h(米)
F(牛)
1
0.05
85
7
0.05
86
2
0.10
90
8
0.10
92
3
0.20
100
9
0.15
98
4
0.30
110
10
0.35
122
5
0.40
118
11
0.42
126
6
0.60
118
12
0.50
126
专题08 压强与浮力综合-5年(2019-2023)中考1年模拟物理分项汇编(天津专用): 这是一份专题08 压强与浮力综合-5年(2019-2023)中考1年模拟物理分项汇编(天津专用),文件包含专题08压强与浮力综合-5年2019-2023中考1年模拟物理分项汇编天津专用原卷版docx、专题08压强与浮力综合-5年2019-2023中考1年模拟物理分项汇编天津专用解析版docx等2份试卷配套教学资源,其中试卷共33页, 欢迎下载使用。
专题16 作图题-5年(2019-2023)中考1年模拟物理分项汇编(上海专用): 这是一份专题16 作图题-5年(2019-2023)中考1年模拟物理分项汇编(上海专用),文件包含专题16作图题-5年2019-2023中考1年模拟物理分项汇编上海专用原卷版docx、专题16作图题-5年2019-2023中考1年模拟物理分项汇编上海专用解析版docx等2份试卷配套教学资源,其中试卷共49页, 欢迎下载使用。
专题14 测电阻、电功率实验题-5年(2019-2023)中考1年模拟物理分项汇编(上海专用): 这是一份专题14 测电阻、电功率实验题-5年(2019-2023)中考1年模拟物理分项汇编(上海专用),文件包含专题14测电阻电功率实验题-5年2019-2023中考1年模拟物理分项汇编上海专用原卷版docx、专题14测电阻电功率实验题-5年2019-2023中考1年模拟物理分项汇编上海专用解析版docx等2份试卷配套教学资源,其中试卷共57页, 欢迎下载使用。

