所属成套资源:5年(2019-2023)中考1年模拟物理真题分项汇编(广西专用)
专题23 电压 电阻-5年(2019-2023)中考1年模拟物理真题分项汇编(广西专用)
展开
这是一份专题23 电压 电阻-5年(2019-2023)中考1年模拟物理真题分项汇编(广西专用),文件包含专题23电压电阻原卷版广西专用docx、专题23电压电阻解析版广西专用docx等2份试卷配套教学资源,其中试卷共53页, 欢迎下载使用。
一.选择题(共7小题)
1.(2019•贺州)如图所示,能正确地测出小灯泡L1两端电压的电路是( )
A.B.
C.D.
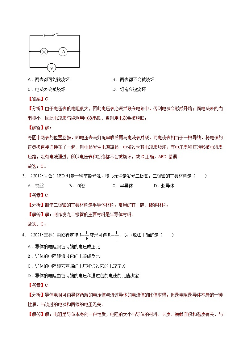
2.(2019•梧州)小明同学根据如图所示的电路图,测出了灯泡两端的电压和通过灯泡的电流,如果将电压表和电流表的位置互换,则闭合开关后( )
A.两表都可能被烧坏B.两表都不会被烧坏
C.电流表会被烧坏D.灯泡会被烧坏
3.(2019•百色)LED灯是一种节能光源,核心元件是发光二极管,二极管的主要材料是( )
A.钨丝B.陶瓷C.半导体D.超导体
4.(2021•玉林)由欧姆定律I=变形可得R=,以下说法正确的是( )
A.导体的电阻跟它两端的电压成正比
B.导体的电阻跟通过它的电流成反比
C.导体的电阻跟它两端的电压和通过它的电流无关
D.导体的电阻由它两端的电压和通过它的电流的比值决定
5.(2019•玉林)超导现象是指某些物质在温度很低时电阻变为零的现象。如果某种超导材料能应用于实际,最适合用来制作( )
A.保险丝 B.输电导线 C.电炉丝 D.变阻器的电阻丝
6.(2020•梧州)图甲是常用的一种可调风速的小风扇,图乙为其用于调风速的电位器结构图,a、b、c是它的三个接线柱,a、c分别与弧形电阻丝的两端相连,b与金属滑片相连,转动旋钮,通过改变接入电路中电阻丝的长度来改变风扇风速,下列分析正确的是( )
A.若将a、c接入电路中,逆时针转动旋钮时,风扇风速加快
B.若将a、c接入电路中,顺时针转动旋钮时,风扇风速减弱
C.若将a、b接入电路中,顺时针转动旋钮时,风扇风速加快
D.若将b、c接入电路中,顺时针转动旋钮时,风扇风速加快
7.(2022•玉林)如图所示,电源电压为3V,电压表示数为2V,则灯泡L2两端的电压为( )
A.5VB.3VC.2VD.1V
二.填空题(共11小题)
8.(2021•贵港)贵港很多“村村通”的道路两旁都安装有如图所示的太阳能LED照明路灯。它主要由
太阳能电池板、LED灯头等部件构成。LED是一种发光二极管,是由 材料制成(选填“导体”、“半导体”或“绝缘体”),通过电流能够发光,可以把电能直接转化成 能。
9.(2020•柳州)用电压表测某段电路的电压时,应将电压表 (选填“并”或“串”)联在该电路两端,被测电压 (选填“能”或“不能”)超过它的量程。
10.(2021•贺州)如图所示,电路中一根导线已经与滑动变阻器的B接线柱连接,当滑动变阻器的滑片P向左移动时,要使滑动变阻器的电阻变小,另一根导线应与滑动变阻器的 (选填“A”、“C”或“D”)接线柱连接;滑动变阻器是通过改变接入电路中电阻丝的 来改变电阻的大小。
11.(2021•柳州)在如图所示的遥控器电池盒中,应安装 节干电池,其正常工作电压为 V。
12.(2019•梧州)科技的发展对人类生活和社会发展带来了许多积极作用,低碳节能的LED灯是由发光二极管组成的,二极管是用 (填“导体”“半导体”或“超导”)材料制成的;有些无法在地球上制作的材料,需要在太空中放进特制的太空炉,加工成新的材料,这种新的材料叫太空材料,当宇宙飞船搭载着一批太空材料回到地球时,这批太空材料的质量 (填“变大”“不变”或“变小”)。
13.(2020•贺州)如图所示,两个水果组成的电池可以使发光二极管发光,金属片B是水果电池的 (选填“正极”或“负极”);将发光二极管正、负极接线对调后,发光二极管不发光,此时水果电池的正、负极之间 (选填“有”或“没有”)电压。
14.(2019•贺州)一段导体两端电压为10V时,导体的电阻为20Ω;若导体两端的电压降为0V时,导体的电阻是 Ω;若将此导体拉长后电阻将 (选填“变小”、“变大”或“不变”)。
15.(2020•贵港)如图所示,用A、B两个金属夹子将一根铅笔芯接入电路中,当B夹子左右移动时,小灯泡的亮度会发生变化。导致铅笔芯接入电路的电阻发生变化的主要因素是 ;若将A、B两个金属夹子间的铅笔芯换成塑料吸管,小灯泡 (选填“会”或“不会”)发光。
16.(2021•河池)如图所示,用A、B两个金属夹子夹住一段铅笔芯,当闭合开关后,小灯泡亮,说明铅笔芯是 ;固定夹子A,左右移动夹子B,小灯泡的亮度会随着变化,说明铅笔芯电阻大小跟 有关。
17.(2021•贺州)如图甲所示的电路中,L1两端的电压为U1=3.7V,L2两端的电压如图乙所示,则L2两端的电压U2= V,电源电压U= V。
18.(2021•贵港)请读出所列各仪表的读数:图1中电阻箱接线柱间的电阻值是 Ω;用细线拴一金属块放入盛有20mL水的量筒中,液面位置如图2所示,则金属块的体积为 cm3;图3中被测物体的长度是 cm;用天平测量一金属块的质量,天平平衡时所用砝码及游码如图4所示,则金属块的质量为 g。
三.作图题(共2小题)
19.(2019•桂林)为使电路正常工作,请在图中恰当位置填入电流表或电压表。
20.(2019•柳州)如图是滑动变阻器的原理示意图,请你从A、B、C、D四个接线柱中引出两条导线(用笔画线代替),要求接入电路中能起到改变电阻的作用。
四.实验探究题(共2小题)
21.(2019•百色)在探究“电阻的大小与哪些因素有关”的实验中,采用如图甲所示的实验装置,a、b、c是镍铬合金制成的三根导线,a、b长度相同但粗细(横截面积)不同,a、c粗细相同而长短不同,导线d由锰铜合金制成,长短、粗细与导线b相同。
(1)实验中电流表的示数越大,对应的导线电阻越 ;
(2)将导线a接在M、N之间,闭合开关,电流表示数如图乙所示,此时电流为 A;
(3)依次将导线b、c、d替换导线a接入电路,电流表对应的示数如下表所示:
①选导线a、b比较是为了探究导线电阻的大小与 的关系;探究导线电阻的大小与材料的关系,应选用的两根导线是 (填写导线代号);
②由此可知:导线电阻的大小与材料有关,用相同材料制成的导线长度越 ,横截面积越 ,电阻越大;
(4)若想进一步用“伏安法”测量导线a的电阻,除了如图甲所示的器材外,至少还需要在此电路接入一个 表和一个变阻器,连好电路后,经多次测量,绘得导线a的U﹣I图像如图丙所示,则其电阻为 Ω。
22.(2022•贺州)在“探究影响导体电阻大小的因素”中,小明猜想导体电阻大小可能与下列因素有关:
A.导体的材料 B.导体的长度 C.导体的横截面积
为了验证上述猜想,他用如图甲所示的器材进行实验,编号①②③是镍铬合金导体,④是锰铜导体。
(1)实验前开关应处于 状态。
(2)选用①②两根导体分别接入电路进行实验,可验证猜想 (选填猜想因素选项“A”“B”或“C”)。
(3)选用①④两根导体分别接入图中M、N两点间,闭合开关电流表的示数不同,可知在导体的长度和横截面积相同时,导体电阻大小跟导体的 有关。
(4)用②导体接在M、N两点间后,用电压表测出其两端电压如图乙所示,读数为 V,此时电路中电流表的示数为0.2A,则②导体的电阻为 Ω。
一.选择题(共20小题)
1.(2023•桂林二模)现代的智能化文明几乎都离不开芯片,芯片内部大部分都是硅材料。可见芯片的主要制成材料属于( )
A.超导体B.导体C.半导体D.绝缘体
2.(2023•玉林一模)在国际单位制中,电压的单位是( )
A.J(焦)B.V(伏)C.A(安)D.W(瓦)
3.(2023•青秀区校级一模)在橙子上插入铜片和锌片,制成水果电池,将水果电池与发光二极管(简称“LED”)连接成如图所示的电路,LED发光。下列说法正确的是( )
A.铜片相当于电池的正极 B.LED的材料主要是超导体
C.水果电池将电能转化为化学能 D.电流从锌片经过LED流向铜片
4.(2023•梧州一模)电压的国际单位是用下列哪位科学家名字来命名( )
A.伏特B.安培C.库仑D.瓦特
5.(2023•北海二模)2022年中央电视台对非标电线因质量问题和存在的安全隐患进行曝光,即同种材料的非标电线比国家标准电线都要细一些。若用非标电线替代相同长度的国标电线,则导线的电阻( )
A.变大B.变小C.不变D.无法判断
6.(2023•梧州二模)家用电器通电指示灯的主要材料为( )
A.导体B.半导体C.绝缘体D.超导体
7.(2023•柳州三模)下列估值中符合实际情况的是( )
A.一节新干电池电压为5V
B.不高于36V的电压对人体是安全的
C.家用电冰箱正常工作时电流约5A
D.普通教室一盏日光灯正常工作电流是2A
8.(2023•柳州二模)小明在“探究影响电阻大小的因素”活动中,发现只有一段镍铬合金丝,仅用如图装置,他可探究影响电阻大小的因素是导体的( )
A.长度和材料 B.横截面积和长度 C.温度和材料 D.横截面积和温度
9.(2023•青秀区校级一模)如图所示,将一根铅笔芯接入电路中,固定一端的夹子,移动另一端的夹子,观察小灯泡的亮度。下列说法正确的是( )
A.通过铅笔芯的电流比通过小灯泡的电流大
B.接入电路的铅笔芯长度越长,小灯泡越亮
C.本实验可以说明电阻的大小与材料的种类有关
D.实验中改变接入电路中电阻大小的方法与滑动变阻器的原理是相同的
10.(2023•浦北县校级模拟)如图所示,把铜片、铁片插入菠萝中,制成一个水果电池,用电压表测量它的电压,则( )
A.电压表能提供电压B.水果电池的电压为0.5V
C.铜片是水果电池的正极D.铁片是水果电池的正极
11.(2023•玉州区一模)如图所示,AB和BC是由同种材料制成的长度相同、横截面积不同的两段导体,将它们串联后连入电路中,下列说法正确的是( )
A.AB段电阻较大,电流小
B.BC段电阻较小,电流大
C.AB段电阻较大,电流与BC段相等
D.BC段电阻较大,电流与AB段相等
12.(2023•柳南区一模)如图所示的电路图,如果要用电压表测量灯泡L两端的电压,用电流表测量流经灯泡L的电流,正确的接法是( )
A.B.
C.D.
13.(2023•平南县一模)用如图所示电路探究“影响电阻大小的因素”实验时,下列说法正确的是( )
A.该电路探究导体的电阻大小与导体长度有关
B.该电路探究导体的电阻大小与导体温度有关
C.该电路探究导体的电阻大小与导体横截面积有关
D.该电路中小灯泡的作用,代替电流表判断电流强弱
14.(2023•西乡塘区二模)如图所示,电源电压为6V,闭合开关后,电压表的示数为4V,则下列描述正确的是( )
A.R1两端电压为4V B.R2两端电压为2V
C.开关断开后,电压表无示数 D.开关断开后,电压表示数为6V
15.(2023•梧州一模)对于一段电阻丝,下列措施能增大其电阻的办法是( )
A.将电阻丝对折接入电路B.减小电阻丝两端的电压
C.减小通过电阻丝的电流D.将电阻丝拉长接入
16.(2023•宾阳县一模)如图是滑动变阻器的结构和连入电路的示意图,当滑片P向左滑动时,连入电路的电阻变大的是( )
A. B.
C. D.
17.(2023•梧州二模)如图为可调亮度台灯的电位器结构图,a、b、c是它的三个接线柱,转动旋钮,滑片在弧形电阻丝上滑动即可调节灯泡亮度。下列说法正确的是( )
A.电位器的原理和滑动变阻器不同
B.若只将a、b接入电路,顺时针转动旋钮时灯泡变亮
C.若只将a、c接入电路,顺时针转动旋钮时灯泡变亮
D.若只将b、c接入电路,逆时针转动旋钮时灯泡变暗
18.(2023•玉林一模)如图所示的电路中,电源电压保持3V不变。开关闭合后,电压表示数为1.2V,则L2两端的电压值是( )
A.3VB.1.2VC.1.8VD.4.2V
19.(2023•青秀区校级模拟)有一段镍铬电阻丝,下列措施中能减小其电阻的是( )
A.增大它的长度B.减小它两端电压
C.增大它的横截面积D.减小通过它的电流
20.(2023•南宁一模)某同学利用表格中的几种导体探究影响导体电阻大小的因素。下列说法正确的是( )
A.为检验“导体电阻跟导体长度有关”的猜想,应选用导体①与②
B.为检验“导体电阻跟导体长度有关”的猜想,应选用导体①与③
C.为检验“导体电阻跟导体横截面积有关”的猜想,应选用导体①与②
D.为检验“导体电阻跟导体材料有关”的猜想,应选用导体①与④
二.多选题(共1小题)
21.(2023•三江县校级一模)(多选)图甲为某可调节亮度台灯,图乙为其用于调光的电位器结构图,a、b、c是它的是三个接线柱,a、c分别与弧形电阻丝的两端相连,b与金属滑片相连,下列分析正确的是( )
A.电位器与灯泡并联
B.若只将b、c接入电路,逆时针转动旋钮时灯泡变暗
C.若只将a、c接入电路,顺时针转动旋钮时灯泡变亮
D.电位器是通过改变接入电路中电阻丝的长度来改变灯泡亮度的
三.填空题(共5小题)
22.(2023•广西模拟)如图,甲、乙为两只相同的电压表或电流表,若断开开关,此时R1与R2 联。更换两表种类,闭合开关,两表均有示数,此时两表均为 表。
23.(2023•容县一模)石墨烯被称为“黑金”、“新材料之王”,科学家甚至预言石墨烯将“彻底改变21世纪”。石墨烯是一由碳原子构成的片状结构材料。这种材料在一定条件下电阻可以降为零,因此可用于制作 (选填“绝缘体”、“半导体”或“超导体”),这特点可以在生活中用于 (选填“电饭煲发热丝”、“电动机线圈”或“小灯泡的灯丝”)。
24.(2023•广西三模)如图所示的电路中,电源电压保持不变,开关S1始终闭合。当开关S2断开时,灯L1、L2均发光,则灯L1、L2是 联的;当开关S2闭合时,灯L1仍发光、L2熄灭,则电压表的示数 (填“变大”、“变小”或“不变”)。
25.(2023•柳州一模)(1)请读出图1中各测量工具显示的示数。
①刻度尺示数: cm;
②温度计示数: ℃;
③电压表示数: V。
(2)图2所示是小明规范操作,测量盐水密度的其中几个实验步骤的示意图。将相关实验数据填入如表的空格中。
26.(2023•广西模拟)如图所示电路中,电源电压12V。开关S闭合后,L1、L2、L3 (选填“串”或“并”)联。电压表V1和V2的示数分别为7V和8V,灯泡L2两端的电压为 V。
四.实验探究题(共6小题)
27.(2023•江南区模拟)探究小组自制了一个伏打电池,但不知道电池正负极,同学们设计了如图所示的电路进行判断。
(1)方案一:将电流表 联接入电路中,闭合开关后,若电流表的指针 (选填“正”或“反”)向偏转,则说明与电流表的正接线柱连接的是伏打电池的 极。
(2)方案二:将电压表 联在伏打电池两端,按方案一的步骤判断。
(3)方案三:将发光二极管串联接入电路,若发光二极管能发光,则与发光二极管的正极相连的是伏打电池的 极。
28.(2023•桂平市校级模拟)请你根据自己掌握的实验操作技能,回答下列问题。
(1)若学生用电表在使用前出现如图甲所示的情况,则原因是 ;由表盘刻度可知,该电表是 (选填“电流表”或“电压表”)。
(2)图乙为体温计和寒暑表的一部分,其中寒暑表的示数为 ℃。
(3)弹簧测力计在使用前应先 ,图丙所示弹簧测力计的示数为 N。
(4)用天平测量金属块的质量:①把天平放在水平桌面上,将游码归零,分度盘的指针如图丁所示,则应将平衡螺母向 移动,使天平平衡;②把金属块放在左盘,向右盘增减砝码,当加入最小的砝码后指针向右偏,则应取下最小砝码并 ,直到横梁恢复水平平衡;③读出质量。
29.(2023•柳南区二模)小明利用如图所示的电路进行“探究电阻的大小与什么因素有关的实验”。电路中,三根金属丝的长度相同,接a的铜丝与b的接镍铬合金丝粗细相同,接c的镍铬合金丝比较细。
(1)在实验中,如何比较金属丝电阻的大小? 。
(2)把M分别接a、b时,是探究电阻大小与导体 的关系。要探究电阻大小与导体粗细的关系,应把接线柱M分别与 连接。
(3)利用这个电路及器材能否探究电阻与长度的关系? 。
(4)假如电路中定值电阻的阻值为R0,铜丝的电阻很小可忽略不计。小明想利用这个电路测量接b的镍铬合金丝的电阻值,他的操作如下:
①把接线柱M接在b端,闭合开关,读出电流表示数I1,断开开关。
②重新接一下电流表,把接线柱M接 端,闭合开关,读出电流表示数I2,断开开关。
③待测电阻的阻值为Rx= 。
④小明在第①、②次实验中,发现电流表偏转的角度相等,如定值电阻的阻值为R0=10Ω,则待测电阻的阻值= Ω。
30.(2023•南宁模拟)小明探究影响导体电阻大小的因素。他用盛着食盐水的长方体水槽、电源、滑动变阻器、电压表及电流表进行探究。实验电路如图所示,将金属片M、N分别固定在水槽左右两侧底部。
(1)连接电路时,开关应该 。
(2)闭合开关后,读出电流表和电压表的示数。再向水槽中添加少量相同浓度的食盐水,调节滑动变阻器的滑片,使电压表的示数保持不变。观察到电流表示数变大了,说明食盐水的电阻 。重复操作后,得出实验结论:食盐水的电阻与它的 有关。
(3)小明又向水槽中加入一些水,重复上述操作后,发现容器内食盐水的电阻减小了,由此得出:食盐水的浓度越低,电阻越小的结论。你认为这个结论应该是 (选填“可靠”或“不可靠”)的,原因是 。
(4)其它条件不变,改变金属片M、N的距离,小明还能探究导体的电阻与导体 的关系。
(5)小明还发现,使用相同浓度的热食盐水和冷食盐水做实验,电流表的示数不同。据此你还能提出有研究价值的问题是: 。
31.(2023•宾阳县模拟)如图甲所示是探究“影响导体电阻大小因素”的实验电路,下表给出了可供选择的几种导体,分别用A、B、C、D四个字母代表。问:
(1)实验中,通过观察 可以判断导体的电阻大小。
(2)通过对A和 导体进行实验,可探究电阻的大小与长度的关系。
(3)通过对D和 导体进行实验,可探究电阻的大小与材料的关系。
(4)分别将A和C两导体接入电路进行实验,发现接入C导体时,电流表的示数比接入A导体时更大,说明电阻的材料和长度一定时,导体的横截面积越小,导体的电阻越 (选填“大”或“小”)。
(5)刘老师在课堂上做了一个补充实验,连接的电路如图乙所示,当闭合开关S时,小灯泡L正常发光,然后用点燃的酒精灯对白炽灯的钨丝加热,可观察到小灯泡L的亮度明显变暗,此时通过小灯泡的电流变 (选填“大”或“小”),这个实验说明了电阻还跟 有关。
32.(2023•桂林一模)小桂和小林在“探究串联电路电压的规律”实验中,都设计了如图甲所示的电路,其中电源使用的都是干电池。
(1)图甲中,开关控制 (填“整个”或“部分”)电路;
(2)连接电路前,小桂发现电压表指针如图乙所示,接下来他要对电压表进行的操作是 ;
(3)小桂完成了实验,并把数据记录在表中。表中第二组实验电压表选用 量程测量;分析实验数据得出实验结论:①串联电路两端的总电压 各部分电路两端电压之和;②串联电路中,各部分电路两端电压相等;
(4)实验结束后小桂和小林互相交流,小林指出结论②是错误的,造成结论错误的原因是
;
(5)根据数据可判断第三组实验时,至少用了 节干电池串联起来作为电源。
导线代号
a
b
c
d
电流表的示数
﹣
1.3A
2.2A
2.7A
导体代号
长度m
横截面积/mm2
材料
①
1.0
0.2
锰铜
②
1.0
0.4
锰铜
③
0.5
0.4
锰铜
④
1.0
0.4
镍铬合金
物理量
盐水的质量m/g
盐水的体积V/mL
盐水的密度ρ/(kg•m3)
测量值
①
②
③
编号
长度(m)
横截面积(mm2)
材料
A
0.6
0.4
镍铬合金
B
1.0
0.4
镍铬合金
C
0.6
0.6
镍铬合金
D
0.6
0.6
锰铜
实验
次数
L1两端电压
U1/V
L2两端电压
U2/V
串联总电压
U总/V
1
1.4
1.4
2.8
2
1.4
1.4
2.8
3
2.2
2.2
4.4
相关试卷
这是一份专题23 光学实验-5年(2019-2023)中考1年模拟物理真题分项汇编(北京专用),文件包含专题23光学实验-5年2019-2023中考1年模拟物理分项汇编北京专用原卷版docx、专题23光学实验-5年2019-2023中考1年模拟物理分项汇编北京专用解析版docx等2份试卷配套教学资源,其中试卷共27页, 欢迎下载使用。
这是一份专题14 电流、电压、电阻-5年(2019-2023)中考1年模拟物理真题分项汇编(北京专用),文件包含专题14电流电压电阻-5年2019-2023中考1年模拟物理分项汇编北京专用原卷版docx、专题14电流电压电阻-5年2019-2023中考1年模拟物理分项汇编北京专用解析版docx等2份试卷配套教学资源,其中试卷共14页, 欢迎下载使用。
这是一份专题14 电压电阻-5年(2019-2023)中考1年模拟物理分项汇编(新疆专用),文件包含专题14电压电阻原卷版docx、专题14电压电阻解析版docx等2份试卷配套教学资源,其中试卷共19页, 欢迎下载使用。

