还剩4页未读,
继续阅读
58,山东省青岛市城阳区部分学校2023-2024学年高二上学期期末考试政治试题
展开
这是一份58,山东省青岛市城阳区部分学校2023-2024学年高二上学期期末考试政治试题,共7页。试卷主要包含了答卷前,考生务必将学校等内容,欢迎下载使用。
相关试卷
122,山东省青岛市城阳区2023-2024学年高三上学期期末考试政治试题:
这是一份122,山东省青岛市城阳区2023-2024学年高三上学期期末考试政治试题,共19页。试卷主要包含了01等内容,欢迎下载使用。
43,山东省青岛市莱西市2023-2024学年高二上学期1月期末考试政治试题:
这是一份43,山东省青岛市莱西市2023-2024学年高二上学期1月期末考试政治试题,共15页。
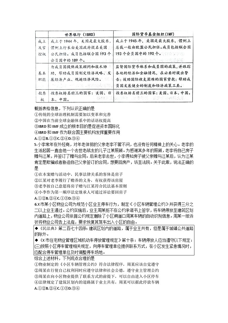
山东省青岛市城阳区部分学校2023-2024学年高二上学期期末考试政治试题:
这是一份山东省青岛市城阳区部分学校2023-2024学年高二上学期期末考试政治试题,共8页。

