甘肃省兰州市天庆实验中学2023-2024学年九上物理期末质量跟踪监视试题含答案
展开学校_______ 年级_______ 姓名_______
注意事项:
1.答卷前,考生务必将自己的姓名、准考证号、考场号和座位号填写在试题卷和答题卡上。用2B铅笔将试卷类型(B)填涂在答题卡相应位置上。将条形码粘贴在答题卡右上角"条形码粘贴处"。
2.作答选择题时,选出每小题答案后,用2B铅笔把答题卡上对应题目选项的答案信息点涂黑;如需改动,用橡皮擦干净后,再选涂其他答案。答案不能答在试题卷上。
3.非选择题必须用黑色字迹的钢笔或签字笔作答,答案必须写在答题卡各题目指定区域内相应位置上;如需改动,先划掉原来的答案,然后再写上新答案;不准使用铅笔和涂改液。不按以上要求作答无效。
4.考生必须保证答题卡的整洁。考试结束后,请将本试卷和答题卡一并交回。
一、选择题(每题1.5分,共30题,45分)
1.下列现象中,用物理知识解释正确的是
A.减少废气带走的热量可以提高内燃机的效率
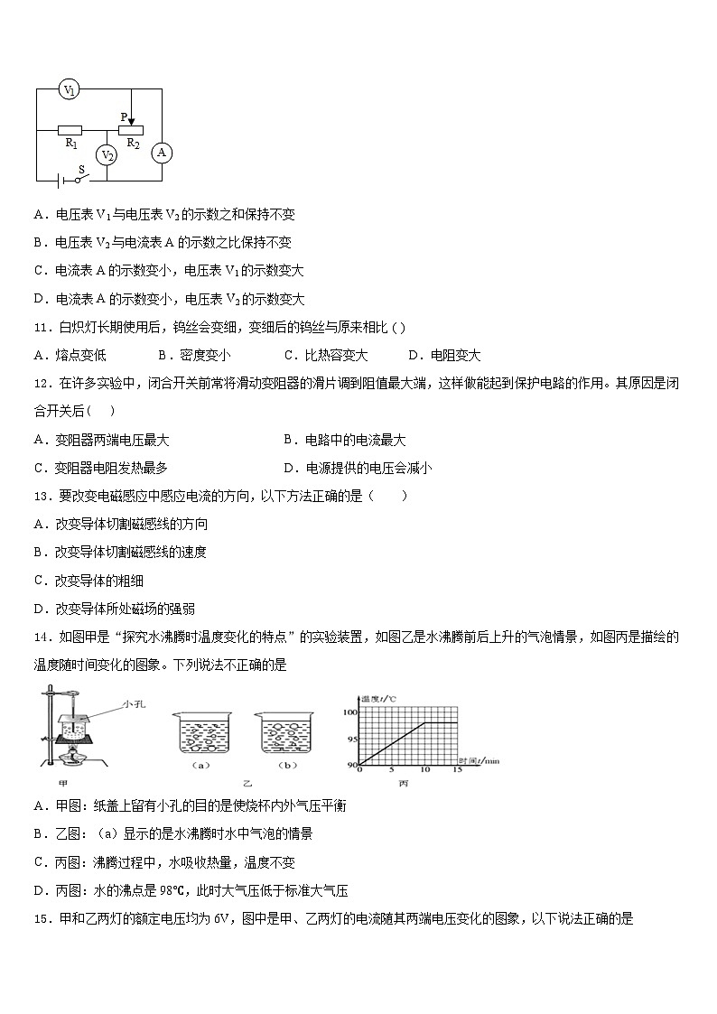
B.吃冰棒感觉凉爽,是因为升华要吸热
C.物体的温度高,是因为它具有较多的热量
D.运载火箭的燃料采用液氢,是因为液氢的比热容大
2.在以下四位科学家的名字中,用来命名电功单位的是( )
A.法拉第
B.安培
C.焦耳
D.欧姆
3.下列说法中正确的是()
A.沿海地区昼夜温差小,主要原因是水的比热容较大
B.物体的温度越高,分子运动得越快,物体的动能越大
C.温度高的物体具有的内能多,温度低的物体具有的内能少
D.0℃的冰熔化成0℃的水,由于温度不变,所以它的内能不变
4.今年是祖国建国70周年,昆明入选“改革开放40年经济发展最成功城市”,昆明的物质供应从短缺走向充足,人民生活发生了翻天覆地的变化。截至2019年9月,昆明人均汽车保有量居全国第3位。下列有关小汽车的说法,正确的是( )
A.夏季,空调车玻璃起雾,是液化现象,放出热量
B.冬天排气管附近常常“白气”滚滚,是汽化现象,吸收热量
C.寒冷的冬季早晨,车窗玻璃上有白霜,是凝固现象,吸收热量
D.车内的固体清新剂久放后变小,是汽化现象,放出热量
5. “绿水青山就是金山银山”为来来中国的生态文明建设和绿色发展指明了路线,我们要从生活中的小事做起,以下行为符合节能减排要求的是
A.尽量多开启电冰箱门
B.照明时选用新型节能灯
C.电视机长期处于待机状态
D.多使用内燃机为动力的汽车
6.下列科学家中,首先通过实验揭示出电与磁存在联系的是
A.奥斯特B.安培
C.法拉第D.焦耳
7.下列说法中正确的是
A.用磁感线可以形象描述磁场
B.只要导体在磁场中运动,该导体中就会产生感应电流
C.通电导体产生的磁场方向与通过该导体的电流方向无关
D.地磁场的N极同地理北极重合
8.超导体若能应用到社会生活中,会给人类带来很大的好处。各国科学家一直在努力寻找能够在常温下工作的超导材料。假如科学家已研制出常温下的超导材料你认为它可作下列哪种用途( )
A.制造电炉中的电热丝B.制造远距离输电线
C.制造电脑存储芯片D.制造灯泡中的灯丝
9.如图,礼花筒利用筒内的高压空气膨胀,将彩带喷向空中,产生喜庆效果。在高压空气膨胀过程中
A.从外界吸收热量
B.热运动加剧
C.内能转化为机械能
D.对外做功内能增加
10.如图所示的电路中,电源两端的电压保持不变,闭合开关S,将滑动变阻器的滑片P向右移,下列说法正确的是
A.电压表V1与电压表V2的示数之和保持不变
B.电压表V2与电流表A的示数之比保持不变
C.电流表A的示数变小,电压表V1的示数变大
D.电流表A的示数变小,电压表V2的示数变大
11.白炽灯长期使用后,钨丝会变细,变细后的钨丝与原来相比 ( )
A.熔点变低B.密度变小C.比热容变大D.电阻变大
12.在许多实验中,闭合开关前常将滑动变阻器的滑片调到阻值最大端,这样做能起到保护电路的作用。其原因是闭合开关后( )
A.变阻器两端电压最大B.电路中的电流最大
C.变阻器电阻发热最多D.电源提供的电压会减小
13.要改变电磁感应中感应电流的方向,以下方法正确的是( )
A.改变导体切割磁感线的方向
B.改变导体切割磁感线的速度
C.改变导体的粗细
D.改变导体所处磁场的强弱
14.如图甲是“探究水沸腾时温度变化的特点”的实验装置,如图乙是水沸腾前后上升的气泡情景,如图丙是描绘的温度随时间变化的图象。下列说法不正确的是
A.甲图:纸盖上留有小孔的目的是使烧杯内外气压平衡
B.乙图:(a)显示的是水沸腾时水中气泡的情景
C.丙图:沸腾过程中,水吸收热量,温度不变
D.丙图:水的沸点是98℃,此时大气压低于标准大气压
15.甲和乙两灯的额定电压均为6V,图中是甲、乙两灯的电流随其两端电压变化的图象,以下说法正确的是
A.将两灯并联在4V的电源两端,电路总功率为4W
B.将两灯串联,使其中一个灯泡正常发光,电源电压最大为9V
C.将两灯串联起来,并保证都发光且不被烧坏时,甲灯比乙灯亮
D.将两灯并联在6V的电源两端,干路电流为1.5A
16.下列物体中,全是导体的一组是( )
A.金属、盐水、人体
B.金属、人体、橡胶
C.金属、玻璃、大地
D.大地、盐水、玻璃
17.沿海地区昼夜温差较小,而内陆沙漠地区昼夜温差较大,其主要原因是海水比砂石具有更大的( )
A.比热容B.内能C.热值D.热量
18.用如图所示的装置,先后加热初温、质量均相同的水和煤油,比较两种液体比热容的大小,多次实验表明;要让水和煤油升高相同的温度,水需要的加热时间更长,以下关于该实验的操作及分析错误的是( )
A.水比煤油的比热容大
B.加热时用玻璃棒不断搅拌,是为了水和煤油受热均匀
C.实验中可以不使用温度计,让水和煤油都沸腾后再比较加热时间
D.相同质量的水和煤油,若吸收相同热量后,煤油比水升高的温度大
19.关于温度、热量、内能,以下说法正确的是( )
A.物体的温度越高,所含的热量越多B.物体的温度升高,内能增大
C.物体内能减少,它一定放出热量D.物体的温度不变,其内能就一定不变
20.如图所示,小明家的四种家用电器,其中额定功率高于400W的是( )
A.电热水壶B.电视机
C.电风扇D.台灯
21.下列选项中,有关物理学家和他的主要贡献对应正确的是( )
A.法拉第——发现电子B.奥斯特——电流的磁效应
C.焦耳——惯性定律D.牛顿——电流的热效应
22.如图所示电路中,电源电压6V保持不变.只闭合开关S1,电流表示数为0.2A;再闭合开关S2,电流表示数为0.6A.则开关S2闭合前后R1消耗的电功率相差
A.3.2WB.1.0WC.1.2WD.2.2W
23.下列做法符合安全用电的是( )
A.在高压输电线下放风筝
B.在电线上晾衣服
C.保险丝熔断后用铜丝代替
D.家用电器起火时,切断电源后再灭火
24.如图所示是研究焦耳定律实验装置中的部分电路.两瓶中的电阻丝是串联的,甲电阻丝的阻值小于乙电阻丝的阻值.比较通电后两根电阻丝两端的电压U 甲、U 乙.以及它们在相同时间内产生的热量Q甲、Q乙,以下关系式中正确的是 ( )
A.U甲= U 乙,Q甲= Q乙B.U甲< U 乙,Q甲> Q乙
C.U甲< U 乙,Q甲< Q乙D.U甲>U 乙,Q甲< Q
25.如图所示,现代家装中很多人都在家中安装“水地暖”,其管内使用热水为热媒传递热量,主要是利用水的( )
A.密度较大B.比热容较大C.沸点较高D.凝固点较高
26.电工维修电路有时需要带电操作,如图所示.以下操作不会发生触电事故的是( )
A.甲站在绝缘凳上同时接触火线和零线B.乙站在绝缘凳上仅接触火线
C.丙站在地上仅接触火线D.丁站在地上同时接触火线和零线
27.正常工作时,“220V 11W”的LED灯比“220V 40W”的普通白炽灯还要亮,是因为( )
A.LED灯工作电流大
B.LED灯实际功率大
C.LED灯消耗的电能多
D.LED灯将电能转化为光能的效率高
28.如图电路中,开关闭合后,发现灯L1 比 L2 亮,下列分析正确的是
A.通过 L1 的电流比 L2 的电流大
B.L1 的电阻比 L2 的电阻大
C.L1 两端电压比 L2 两端电压小
D.L1 的实际功率比 L2 的实际功率小
29.下列说法正确的是( )
A.人体的电阻大约为100ΩB.家用电冰箱正常工作的电流约为10A
C.水的比热容为1.0×103J/(kg•℃)D.一节新干电池的电压约1.5V
30.现代人的生活已经离不开电了,为了安全用电,我们对生活中一些“电”常识的了解必不可少.下列有关常见电压值的表述,错误的是( )
A.一节干电池的电压是1.5VB.家庭电路的电压是220V
C.手机电池电压是3.7VD.对人体安全的电压是36V
二、填空题(每空1分,共10题,20分)
31.如图甲所示是某款强光手电筒中的可充电池,上面标有“4822 mA·h 1.7 V”,它充满电后,储存的电能大约是__W·h。若充满电的电池给手电筒灯泡供电电流是2.2 A,则灯泡最长工作时间是__h。如图乙所示,在铝箔条上的A、B、C三处剪出了宽度相同的缺口。将铝箔条的两端连到电池的两极上,由于铝箔电阻很小,会造成电池__,铝箔条上会产生大量的热,缺口__(填“A”“B”或“C”)处发热功率最大,最容易烧断。
32.如图所示,斜面长3m,高0.6m,建筑工人用绳子在6s内将质量为50kg的物体从斜面底端沿斜面匀速拉到顶端,拉力为150N。此过程中,拉力做的功是________J,拉力做功的功率是_______W, 斜面的机械效率是________% 。(g 取10N/kg)
33.手机移动电源(俗称充电宝)有两个输出端,通过电源线可以单独或同时为手机充电,这两个输出端的连接方式是_____(选填“串联”或“并联”);给充电宝充电时,充电宝相当于电路中的_____(选填“电源”或“用电器”)。
34.用同一酒精灯分别给质量相等的甲、乙两种物质加热,根据测量数据绘制如图所示图象,由图可知:甲物质的温度比乙物质的温度升高_____(选填“快”或“慢”),甲物质的比热容_____(选填“大于”或“小于”)乙物质的比热容.
35.四冲程内燃机的转速为3000r/min,则它1s内曲轴转动______圈,对外做功______次。
36.在有些古代宫殿中,有许多空心铜柱子支持着宫殿的屋顶,在夏天走进宫殿会感到冷气沁人.原因是空心的铜柱中装进了许多冰块,由于冰块熔化时____大量的热使温度降低,而且水的_____较大,温度不易升高,所以宫殿里很凉爽.
37.如图,电源电压为18V且保持不变,电压表的量程为0到15V,电流表的量程为0到0.6A,滑动变阻器标有“100Ω 1A”,小灯泡L标有“6V 3W”字样,当灯泡正常发光时,整个电路的功率为______W,若灯泡的电阻不变,在保证电路各元件安全的情况下,滑动变阻器连入电路中的阻值变化范围为______Ω。
38.南宋文天祥在《扬子江》一诗中著下“臣心一片磁针石,不指南方不肯休”的诗句,这里磁针石是因为受到________的作用,磁针石的南极指向地理位置的________极附近。
39.在家庭电路中,开关与它控制的用电器是_____联的;小强用测电笔鉴别火线与零线,能够使电笔的氖管发光的那条导线是_____线,此时_____(选填“有、没有”)电流流经小强的身体。
40.如图甲所示,为额定电压为6V的灯泡L的I﹣U图象.如图乙所示的电路,电源电压12V不变,R1为定值电阻,R2为滑动变阻器.只闭合开关S1,滑片P从最右端移动到最左端,电压表示数变化范围为3V~6V,则灯泡额定功率是_____W,R1的阻值为_____Ω,滑动变阻器R2两端的最大电压为_____V.闭合关S1、S2,移动滑片P使R2接入电路的阻值为变阻器最大阻值的四分之一,通电1minR2产生的热量为_____J.
三、实验题(每空1分,共2题,15分)
41.实验室中要测量一个阻值约为数百欧的电阻。提供的器材有:电源(电压约5V)。学生用电压表(0~6V)。电阻箱R0(0~9999Ω 5A)。开关S1和S2。导线若干。现要测量待测电阻Rx的阻值,设计了如图甲所示的实验电路图。
(1)小虎进行的实验过程如下:
①根据实验电路图,连接成如图乙所示的实物电路,但存在连接错误,只需改动一根导线,即可使电路连接正确,请在接错的导线上打“×”,并用笔画线代替导线画出正确的接法;
(______________)
②电路连接正确后,闭合S1,将S2拨到触点1时,电压表的读数为U1,则电源电压为_______;
③闭合S1,将S2拨到触点2,当电阻箱的阻值调为R0时,电压表的示数为U2,则待测
电阻的阻值Rx=_________;
(2)如果实验器材中没有提供电压表,现再提供一只学生用电流表(0~0.6A),利用上述器材不能较准确测出该待测电阻的阻值,原因是___________。
42.在小明“测量小灯泡的电功率”的实验中,有如下器材:电源为两节新的干电池,小灯泡额定电压为2.5V,阻值约为10Ω,滑动变阻器上标有“20Ω 1A”字样:
(1)请你在图甲中用笔画线代替导线帮助小明完成电路连接(要求导线不得交叉);
(______)
(2)连接电路时,小明应让开关处于___状态,滑动变阻器的滑片置于___端(填“A”或“B”);
(3)电路正确连接后,闭合开关,发现小灯泡不亮,电流表无示数,电压表有示数,出现这一故障的原因可能是小灯泡处_____(选填“短路”或“断路”);
(4)排除故障后,闭合开关,调节滑动变阻器,使小灯泡正常发光,电流表示数如图乙所示,此时通过小灯泡的电流是_____A,则小灯泡的额定功率是_____W;
四、计算题(每题10分,共2题,20分)
43.体积为的铝球浸没在水中.求铝球受到的浮力.
44.某课外小组的同学自制了一只电烙铁,正常工作时的电阻是484 Ω,它的额定电压是220 V,求:
(1)电烙铁的额定功率;
(2)电烙铁正常工作5分钟产生的热量。
参考答案
一、选择题(每题1.5分,共30题,45分)
1、A
2、C
3、A
4、A
5、B
6、A
7、A
8、B
9、C
10、D
11、D
12、A
13、A
14、B
15、D
16、A
17、A
18、C
19、B
20、A
21、B
22、A
23、D
24、C
25、B
26、B
27、D
28、B
29、D
30、D
二、填空题(每空1分,共10题,20分)
31、17.76 24 短路 A
32、450 75 66.67
33、并联 用电器
34、快 小于
35、50 25
36、吸收 比热容
37、9 24~60
38、地磁场 南
39、串 火 有
40、3.6 10 4 120
三、实验题(每空1分,共2题,15分)
41、 U1 电路中电阻大,电流小,不能准确读出电流表示数
42、见解析所示 )断开 B 断路 0.28 0.7
四、计算题(每题10分,共2题,20分)
43、9.8牛
44、 (1)100W;(2)
甘肃省兰州市城关区天庆实验中学2023-2024学年九上物理期末复习检测试题含答案: 这是一份甘肃省兰州市城关区天庆实验中学2023-2024学年九上物理期末复习检测试题含答案,共8页。
河南省商丘综合实验中学2023-2024学年九上物理期末质量跟踪监视模拟试题含答案: 这是一份河南省商丘综合实验中学2023-2024学年九上物理期末质量跟踪监视模拟试题含答案,共9页。试卷主要包含了下列做法符合安全用电要求的是等内容,欢迎下载使用。
云南省曲靖市实验中学2023-2024学年九上物理期末质量跟踪监视试题含答案: 这是一份云南省曲靖市实验中学2023-2024学年九上物理期末质量跟踪监视试题含答案,共15页。试卷主要包含了下列说法中正确的是,以下估测最接近实际的是等内容,欢迎下载使用。

