湖南省长沙市芙蓉区第十六中学2023-2024学年九上物理期末复习检测试题含答案
展开学校_______ 年级_______ 姓名_______
注意事项
1.考生要认真填写考场号和座位序号。
2.试题所有答案必须填涂或书写在答题卡上,在试卷上作答无效。第一部分必须用2B 铅笔作答;第二部分必须用黑色字迹的签字笔作答。
3.考试结束后,考生须将试卷和答题卡放在桌面上,待监考员收回。
一、选择题(每题1.5分,共30题,45分)
1.在如图所示的电路中,电源电压保持不变,闭合开关S,电路正常工作,一段时间后,发现两个电表的示数都变大,则出现这种故障的可能原因是( )
A.R1短路B.R1断路C.R2短路D.R2断路
2.用毛皮摩擦过的橡胶棒接触验电器的金属球(如图所示),发现验电器的两个金属箔片张开。以下说法正确的是( )
A.毛皮和橡胶棒摩擦的过程中创造了电子
B.毛皮和橡胶棒摩擦的过程中橡胶棒得到电子
C.验电器的金属箔片张开是因为带了异种电荷
D.橡胶棒接触验电器瞬时电流方向从橡胶棒到验电器
3.我们生活在电磁波的海洋中,下列关于电磁波的说法中正确的是( )
A.在房间内不开收音机、电视机时房间内不存在电磁波
B.电磁波不能在真空中传播
C.电磁波在空气中的传播速度是340m/s
D.电磁波不仅能传递声音信号,也能传递图像信号
4.如图甲所示为一个超声波加湿器,如图乙所示为其内部湿度监测装置的简化电路图.已知电源电压为12V,定值电阻R0的阻值为30Ω,电流表的量程为0~200mA,电压表的量程为0~9V.湿敏电阻R的阻值随湿度RH变化的关系图象如图丙所示,其阻值最大为120Ω(图中未画出).则在电路安全工作的前提下,下列说法正确的是( )
A.湿敏电阻R的电流最小值为80mA
B.定值电阻R0的电功率最小值为0.192W
C.电路消耗的总功率最大值为3.6W
D.此装置能监测的湿度最大值为80%
5.电熨斗通电一段时间后变得很烫,而连接电熨斗的导线却不怎么热,其原因是
A.导线的绝缘皮隔热
B.导线散热比电熨斗快
C.通过导线的电流小于通过电熨斗的电流
D.导线的电阻远小于电熨斗电热丝的电阻
6.如图所示的电路中,电源两端电压保持不变.闭合开关S,将滑动变阻器的滑片P向右滑动,则下列说法中正确的是
A.电压表的示数变大B.电流表的示数变小
C.总功率变大D.滑动变阻器接入电路中的电阻变小
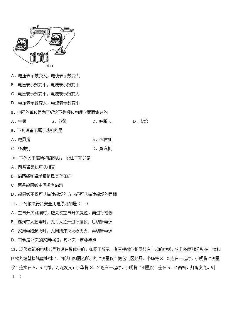
7.(2017•江西卷)如图11所示,电源电压保持不变,闭合开关,当滑动变阻器的滑片P向右滑动时,下列判断正确的是( )
A.电压表示数变大,电流表示数变大
B.电压表示数变小,电流表示数变小
C.电压表示数变小,电流表示数变大
D.电压表示数变大,电流表示数变小
8.电阻的单位是为了纪念下列哪位物理学家而命名的
A.牛顿B.欧姆C.帕斯卡D.安培
9.下列设备不属于热机的是
A.电风扇B.汽油机
C.柴油机D.蒸汽机
10.下列关于磁场和磁感线, 说法正确的是
A.两条磁感线可以相交
B.磁感线和磁场都是真实存在的
C.两条磁感线中间没有磁场
D.磁感线不仅可以描述磁场的方向还可以描述磁场的强弱
11.下列做法符合安全用电原则的是( )
A.空气开关跳闸时,应先使空气开关复位,再进行检修
B.遇到有人触电时,先将人拉开进行抢救,后切断电源
C.家用电器起火时,先用泡沫灭火器灭火,再切断电源
D.有金属外壳的家用电器,其外壳一定要接地
12.现代建筑的电线都是敷设在墙体中的。如图甲所示,有三根颜色相同绞在一起的电线,它们的两端分别在一楼和四楼的墙壁接线盒处引出。可以用如图乙所示的“测量仪”把它们区分开。小华将X、Z连在一起时,小明将“测量仪”连接在A、B两端,灯泡发光;小华将X、Y连在一起时,小明将“测量仪”连在B、C两端,灯泡发光。则( )
A.A和Z是同一根电线,B和X是同一根电线
B.A和X是同一根电线,B和Z是同一根电线
C.B和Y是同一根电线,C和X是同一根电线
D.A和Y是同一根电线,B和Z是同一根电线
13.如图所示,下列用电器的额定电流最接近5A的是( )
A.家用电冰箱B.电视机C.节能灯D.电压力锅
14.电阻R1和R2串联在电路中,若R1>R2,则通过它们的电流及其两端的电压大小关系正确的是
A.I1>I2B.I1=I2C.U1
A.电压表V的示数不变
B.电流表A的示数不变
C.电流表A1 的示数变小
D.电源消耗的电功率不变
16.下列说法中正确的是( )
A.尘土飞扬说明分子在不停地运动
B.吸盘能牢牢吸在玻璃上,说明分子间存在引力
C.塑料尺子很难被压缩,说明分子间没有空隙
D.塑料尺子很难被拉长,说明分子间有引力
17.如图中的四个冲程不是按照热机正常工作的顺序排列的,其中压缩冲程是( )
A.B.
C.D.
18.下列物品中,通常情况下属于导体的是( )
A.塑料安全帽B.布手套C.橡胶鞋D.钢尺
19.在某一温度下,连接在电路中的两段导体A和B中的电流与其两端电压的关系如图所示,由图中信息可知( )
A.A导体的电阻为10Ω
B.B导体的电阻为10Ω
C.A导体两端电压为3V时,通过A导体的电流为0.3A
D.B导体两端电压为3V时,通过B导体的电流为0.6A
20.下列说法中正确的是( )
A.物理量单位:焦耳、千瓦时、 度及瓦特均属于电能单位
B.常温下玻璃棒属于绝缘体,当条件改变时可能会变成导体
C.被丝绸摩擦过的玻璃棒带上正电荷,这是因为摩擦创造了正电荷
D.电子定向移动的方向规定为电流方向
21.下列说法中正确的是
A.电流做功的过程就是电能转化为内能的过程
B.电功率是表示的电流做功快慢的物理量
C.用电器的电功率越大,做功就越多
D.用电器的额定功率越大,消耗的电能就越多
22.关于家庭电路和安全用电,下列说法正确的是( )
A.家庭电路的总开关应安装在熔断器的后面,控制用电器的开关要接在火线和用电器之问
B.有金属外壳的家用电器,金属外壳必须接地
C.使用测电笔时,手不要接触笔尾金属体,以免触电
D.空气开关“跳闸”,一定是发生了短路,立即闭合开关即可
23.为探究串联电路电流特点,小华设计了如图的电路。下列关于实验的说法,正确的是
A.最好选用型号相同、量程相同的三个电压表测量B.最好选用型号相同、量程相同的三个电流表测量
C.Ll和L2应为型号不同的灯泡,通过灯泡亮暗判断电流大小D.Ll和L2应为型号相同的灯泡,通过灯泡亮暗判断电流大小
24.某同学利用图示电路研究并联电路电流的规律.闭合开关S再迅速断开,发现接通电路的短时间内,两只小灯泡均发光,电流表的指针正向偏转超过最大刻度.产生这种现象的原因可能是( )
A.小灯泡Ll发生短路
B.小灯泡L2发生短路
C.电流表使用的量程小了
D.电流表的接线柱接反了
25.如图所示,在每个水果上插入铜片和锌片,用导线把这几个水果与发光二极管连接起来,二极管便发出了光,其中插入金属片的水果相当于电路中的( )
A.用电器B.电源C.开关D.导线
26.用粗细均匀的电热丝加热烧水,通电10 min可烧开一壶水,若将电热丝对折起来使用,电源电压不变,则烧开同样一壶水的时间是( )
A.2.5 minB.5 minC.20 minD.30 min
27.如图所示是一种家庭电路带指示灯的按键开关的电路图.使用时发现,当开关断开时,照明灯甲熄灭,指示灯乙发出微光;当开关闭合时,只有照明灯甲发光.根据这种开关的控制特性可以判断 ( )
A.甲灯的电阻略大于乙灯的电阻
B.甲灯的电阻远大于乙灯的电阻
C.甲灯的电阻略小于乙灯的电阻
D.甲灯的电阻远小于乙灯的电阻
28.关于温度、热量和内能,下列说法正确的是
A.温度高的物体内能一定大
B.物体的温度越高,所含的热量越多
C.内能少的物体也可能将热量传给内能多的物体
D.物体的内能与温度有关,只要温度不变,物体的内能就一定不变
29.美国和加拿大的科学家最近研制出一种固定在膝盖上的发电装置,这种装置可通过收集人走路时损失的能量发电,其电量足够给10部手机充电.下列能反映其工作原理的实验是
A.B.
C.D.
30.如图所示的各图中,描述磁场正确的是( )
A.B.
C.D.
二、填空题(每空1分,共10题,20分)
31.用毛皮摩擦过的橡胶棒带________电,若将其靠近用细线挂住的轻细吸管A端时相互吸引,说明吸管A端________(选填“一定”或“不一定”)带电.
32.为了测量电热水壶的实际功率,小明观察了家中电能表的表盘,如图所示。然后单独接通标有“220V 1500W”的电热水壶,工作5min,电能表的指示灯恰好闪烁了160次,则此时电能表的示数恰好变为_________kW·h,该电热水壶的实际功率为_________W。
33.某品牌最新手机上搭载了40W的超级快充技术,可以达到非常惊人的充电速度.下表为该手机电池的一些参数,则该手机电池最多能储存的电能为__________J,如果手机仅剩30%的电能,若按照最大充电功率充电到80%,所需时间为__________min.
34.如图,电源电压保持不变,闭合开关 S,灯 L 正常发光。
(1)若灯 L 开路,电压表 V1_______示数,电压表 V2_______示数,电流表_______示数;
(2)若电阻 R 短路,电压表 V1_______示数,电压表 V2_______示数,电流表_______示数(以上均选填“有”、“无”)
35.小张同学通过实验绘制出电阻A、B的I-U图像如图所示。由图像可知,若将A、B两电阻并联后接在电路中,A消耗的功率刚好为0.8W,则此时电路干路中的电流是_____A,电路总功率是_____。
36.图甲实验说明了______;图乙是一种磁悬浮地球仪的示意图,这种装置是根据______的原理来工作的。
37.中考结束,春梅跨进家门就闻见香喷喷的鸡汤味,看见女儿回家,妈妈急忙端上精心准备的鸡汤.往饭桌上放时,由于汤钵太烫,妈妈放下动作稍快,洒了些在桌上,勤快的春梅迅速将桌面清理干净,拿上筷子和妈妈一起享用了这顿丰盛的午餐.“闻见鸡汤的香味”是___现象;“汤钵烫手”是汤钵和手之间发生了___,使手的内能增加,温度升高;春梅使用的筷子是___杠杆.
38.汽车发动机工作时,需要对它进行冷却。人们常常选用“水”作冷却液,这是因为水_____较大,冷却效果好;当水吸收发动机缸体热量后,水的内能______,这是通过_____的方式改变发动机缸体的内能。
39.如图所示的热机正处于______冲程;热机燃料燃烧产生的能量除了一部分转化为机械能外,还会转移或转化为______能(填一种)。
40.泰安东湖公园是秦城东部居民的一个重要体闲活动场所,在这里随处可以看到美丽的风景,湖水中倒映的亭台树木是由光的_____而形成的像.
三、实验题(每空1分,共2题,15分)
41.如图甲所示是“测量小灯泡电阻”的实验电路。电源为2节新干电池,小灯泡正常发光电压为2.5V。
(1)将电路图连接完整,使滑片向右移动时,灯泡L变亮。
(_______)
(2)正确操作后闭合开关,电压表和电流表示数如图乙所示,出现这种现象的原因是小灯泡_____(选填“短路”或“断路”)。
(3)故障排除后,小明从滑动变阻器接入电路阻值最大时开始记录数据,得到小灯泡U﹣I图象如图丙所示,则小灯泡正常发光的电阻时_____Ω(保留一位小数),所用滑动变阻器的规格是下列四个选项中的_____。
A.“5Ω2A”
B.“15Ω2A”
C.“25Ω2A”
D.“30Ω2A”
42.实验与探究:测量定值电阻的阻值:电路图∶①请在方框中画出实验电路图______;
②请你根据测量数据画出电阻R的U-I图像______;
③所测电阻的阻值大小为R=______;
问题讨论∶
④将上述实验电路中的定值电阻换成标有“2.5V 0.3A”的小灯泡。在测量小灯泡的电功率时,两电表示数如图所示,此时小灯泡的实际功率为______W,若要使小灯泡正常发光,应将滑动变阻器的滑片向______移动。
四、计算题(每题10分,共2题,20分)
43.由家庭电路供电的一台电烤箱,发热体由阻值为44Ω的合金丝并联组成的,求:
(1)这台电烤箱的功率
(2)这台电烤箱10min产生的热量?
(3)跟这台电烤箱串联的保险丝中通过的电流有多大?
44.如图所示,是最新一款无人驾驶汽车原型图.汽车自动驾驶时使用雷达传感器,以及激光测距器来了解周围的交通状况.该款车以某速度在一段平直的公路上匀速行驶了一段距离时,消耗汽油 1kg.汽油机的效率为 30%,那么,在这段运动过程中,(汽油的热值为 4.5×107J/kg)求:
(1)汽油完全燃烧放出的热量是多少?
(2)假设该汽车在这次行驶过程中,发动机排出的废气带走的能量占汽油完全燃烧放出的热量的 42%,这些废气的能量全部被质量 100kg 的水吸收,水升高的温度是多少?(水未沸腾)
(3)如果汽油机的效率提高到 40%,其他条件都不变,那么汽车在这段路程消耗的汽油是多少?
参考答案
一、选择题(每题1.5分,共30题,45分)
1、C
2、B
3、D
4、D
5、D
6、B
7、C
8、B
9、A
10、D
11、D
12、A
13、D
14、B
15、D
16、D
17、C
18、D
19、B
20、B
21、B
22、B
23、B
24、C
25、B
26、A
27、D
28、C
29、B
30、C
二、填空题(每空1分,共10题,20分)
31、负 不一定
32、386.2 1200
33、11.4
34、有 无 无 有 无 有
35、0.6 1.2
36、通电导线周围存在磁场 同名磁极相互排斥
37、扩散 热传递 费力
38、比热容 增加 热传递
39、做功 内
40、反射
三、实验题(每空1分,共2题,15分)
41、 断路 8.3 C
42、 10Ω 0.48 左
四、计算题(每题10分,共2题,20分)
43、 (1);(2);(3)。
44、(1)4.5×107J;(2)45℃;(3)0.75kg.
电池类型
不可拆卸式电池
电池输出电压
3.8V
电池容量
4000mA﹒h
最大充电功率
40W
U/V
0.6
1.0
1.4
I/A
0.06
0.1
0.14
湖南省长沙市芙蓉区第十六中学2023-2024学年物理九上期末综合测试试题含答案: 这是一份湖南省长沙市芙蓉区第十六中学2023-2024学年物理九上期末综合测试试题含答案,共9页。
2023-2024学年湖南长沙市芙蓉区第十六中学物理九上期末经典模拟试题含答案: 这是一份2023-2024学年湖南长沙市芙蓉区第十六中学物理九上期末经典模拟试题含答案,共10页。试卷主要包含了考生必须保证答题卡的整洁, “珍爱生命,安全第一”等内容,欢迎下载使用。
2023-2024学年湖南省长沙市芙蓉区长郡芙蓉中学九上物理期末监测试题含答案: 这是一份2023-2024学年湖南省长沙市芙蓉区长郡芙蓉中学九上物理期末监测试题含答案,共9页。试卷主要包含了考生必须保证答题卡的整洁,关于电流,下列说法中正确的是,下列实例中等内容,欢迎下载使用。

